若您为此资料的原创作者,认为该资料内容侵犯了您的知识产权,请扫码添加我们的相关工作人员,我们尽可能的保护您的合法权益。

1/16

2/16

3/16
还剩13页未读, 继续阅读
所属成套资源:高考物理精品【一轮复习】资料合集
成套系列资料,整套一键下载
最新版高考物理【一轮复习】精品讲义练习 (3)
展开 这是一份最新版高考物理【一轮复习】精品讲义练习 (3),共16页。试卷主要包含了匀变速直线运动,速度与时间的关系等内容,欢迎下载使用。
一、匀变速直线运动
1.定义:沿着一条直线,且加速度不变的运动.
2.v-t图像:匀变速直线运动的v-t图像是一条倾斜的直线.
3.分类:
(1)匀加速直线运动:a和v同向,速度随时间均匀增加.
(2)匀减速直线运动:a和v反向,速度随时间均匀减小.
二、速度与时间的关系
1.速度与时间的关系式:v=v0+at.
2.意义:做匀变速直线运动的物体,在t时刻的速度v等于物体在开始时刻的速度v0加上在整个过程中速度的变化量at.
技巧点拨
1.匀变速直线运动的特点
(1)加速度a恒定不变;
(2)v-t图像是一条倾斜直线.
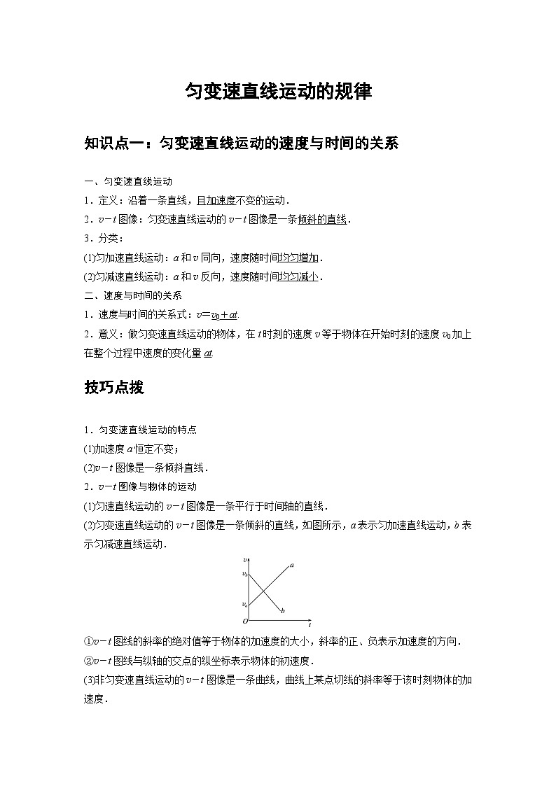
2.v-t图像与物体的运动
(1)匀速直线运动的v-t图像是一条平行于时间轴的直线.
(2)匀变速直线运动的v-t图像是一条倾斜的直线,如图所示,a表示匀加速直线运动,b表示匀减速直线运动.
①v-t图线的斜率的绝对值等于物体的加速度的大小,斜率的正、负表示加速度的方向.
②v-t图线与纵轴的交点的纵坐标表示物体的初速度.
(3)非匀变速直线运动的v-t图像是一条曲线,曲线上某点切线的斜率等于该时刻物体的加速度.
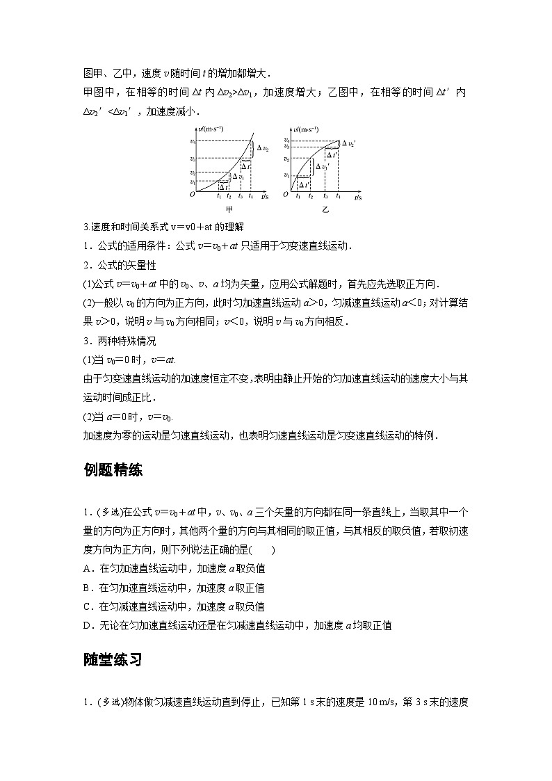
图甲、乙中,速度v随时间t的增加都增大.
甲图中,在相等的时间Δt内Δv2>Δv1,加速度增大;乙图中,在相等的时间Δt′内Δv2′
相关试卷 更多
资料下载及使用帮助
版权申诉
- 1.电子资料成功下载后不支持退换,如发现资料有内容错误问题请联系客服,如若属实,我们会补偿您的损失
- 2.压缩包下载后请先用软件解压,再使用对应软件打开;软件版本较低时请及时更新
- 3.资料下载成功后可在60天以内免费重复下载
版权申诉
免费领取教师福利 






