





所属成套资源:全国通用高中物理高考真题分类汇编专辑(2016-2025)- 含力学、电学、热学等专题真题 + 答案
专题31 力学实验(一)(全国通用)-【好题汇编】十年(2016-2025)高考物理真题分类汇编习题+答案
展开 这是一份专题31 力学实验(一)(全国通用)-【好题汇编】十年(2016-2025)高考物理真题分类汇编习题+答案,文件包含专题31力学实验一全国通用原卷版docx、专题31力学实验一全国通用解析版docx等2份试卷配套教学资源,其中试卷共64页, 欢迎下载使用。
考点01 测定匀变速直线运动加速度
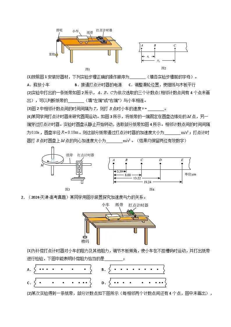
1.(2025·北京·高考真题)利用打点计时器研究匀变速直线运动的规律,实验装置如图1所示。
(1)按照图1安装好器材,下列实验步骤正确的操作顺序为________(填各实验步骤前的字母)。
A.释放小车B.接通打点计时器的电源C.调整滑轮位置,使细线与木板平行
(2)实验中打出的一条纸带如图2所示,为依次选取的三个计数点(相邻计数点间有4个点未画出),可以判断纸带的________(填“左端”或“右端”)与小车相连。
(3)图2中相邻计数点间的时间间隔为T,则打B点时小车的速度________。
(4)某同学用打点计时器来研究圆周运动。如图3所示,将纸带的一端固定在圆盘边缘处的M点,另一端穿过打点计时器。实验时圆盘从静止开始转动,选取部分纸带如图4所示。相邻计数点间的时间间隔为,圆盘半径。则这部分纸带通过打点计时器的加速度大小为________;打点计时器打B点时圆盘上M点的向心加速度大小为________。(结果均保留两位有效数字)
2.(2024·天津·高考真题)某同学用图示装置探究加速度与力的关系。
(1)为补偿打点计时器对小车的阻力及其他阻力,调节木板倾角,使小车在不挂槽码时运动,并打出纸带进行检验,下图中能表明补偿阻力恰当的是_________;
A.B.
C.D.
(2)某次实验得到一条纸带,部分计数点如下图所示(每相邻两个计数点间还有4个点,图中未画出),测得。已知打点计时器所接交流电源频率为,则小车的加速度_________(要求充分利用测量数据,结果保留两位有效数字);
(3)该同学将一个可以直接测出绳子拉力的传感器安装在小车上,小车和传感器总质量为。按要求补偿阻力后,该同学共进行了四次实验,悬挂的槽码质量依次为处理数据时,用两种方式得到小车(含传感器)受到的合力,一种将槽码所受重力当作合力、另一种将传感器示数当作合力,则这两种方式得到的合力差异最大时,槽码质量为_________g。
3.(2023·全国甲卷·高考真题)某同学利用如图(a)所示的实验装置探究物体做直线运动时平均速度与时间的关系。让小车左端和纸带相连。右端用细绳跨过定滑轮和钩码相连。钩码下落,带动小车运动,打点计时器打出纸带。某次实验得到的纸带和相关数据如图(b)所示。
(1)已知打出图(b)中相邻两个计数点的时间间隔均为0.1s.以打出A点时小车位置为初始位置,将打出B、C、D、E、F各点时小车的位移填到表中,小车发生对应位移和平均速度分别为和,表中________cm,________。
(2)根据表中数据得到小车平均速度随时间的变化关系,如图(c)所示。在答题卡上的图中补全实验点_____。
(3)从实验结果可知,小车运动的图线可视为一条直线,此直线用方程表示,其中________,________cm/s。(结果均保留3位有效数字)
(4)根据(3)中的直线方程可以判定小车做匀加速直线运动,得到打出A点时小车速度大小________,小车的加速度大小________。(结果用字母k、b表示)
4.(2023·浙江·高考真题)在“探究小车速度随时间变化的规律”的实验中,实验装置如图1所示。
①需要的实验操作有__________(多选);
A.调节滑轮使细线与轨道平行
B.倾斜轨道以补偿阻力
C.小车靠近打点计时器静止释放
D.先接通电源再释放小车
②经正确操作后打出一条纸带,截取其中一段如图2所示。选取连续打出的点0、1、2、3、4为计数点,则计数点1的读数为__________。已知打点计时器所用交流电源的频率为,则打计数点2时小车的速度大小为:__________(结果保留3位有效数字)。
5.(2022·全国乙卷·高考真题)用雷达探测一高速飞行器的位置。从某时刻()开始的一段时间内,该飞行器可视为沿直线运动,每隔测量一次其位置,坐标为x,结果如下表所示:
回答下列问题:
(1)根据表中数据可判断该飞行器在这段时间内近似做匀加速运动,判断的理由是:______;
(2)当时,该飞行器速度的大小______;
(3)这段时间内该飞行器加速度的大小______(保留2位有效数字)。
6.(2021·天津·高考真题)某实验小组利用手机的录像功能拍下小球在斜面上做匀加速直线运动的过程。为便于记录小球各个时刻在斜面上的位置,将录像中时间间隔为T的连续7幅画面合成到同一张图中,示意如图。依次测得小球各相邻位置间的距离为、、、、、。
①写出小球在位置1的速度表达式___________。
②要求充分利用测量数据,写出小球运动过程中的加速度表达式___________。
③在测量小球相邻位置间距时由于实验者读数产生的误差是___________误差。(填“偶然”或“系统”)
7.(2017·全国I卷·高考真题)某探究小组为了研究小车在桌面上的直线运动,用自制“滴水计时器”计量时间。实验前,将该计时器固定在小车旁,如图(a)所示。实验时,保持桌面水平,用手轻推一下小车。在小车运动过程中,滴水计时器等时间间隔地滴下小水滴,图(b)记录了桌面上连续的6个水滴的位置。 (已知滴水计时器每30 s内共滴下91个小水滴)
(1)由 图(b)可知,小车在桌面上是______(填“从右向左”或“从左向右”)运动的;
(2)该小组同学根据图(b)的数据判断出小车做匀变速运动。小车运动到图(b)中A点位置时的速度大小为______ m/s,加速度大小为______ m/s2。(结果均保留2位有效数字)
8.(2020·浙江·高考真题)在“探究加速度与力、质量的关系”和用橡皮筋“探究做功与物体速度变化的关系”实验中
(1)都是通过分析纸带上的点来测量物理量,下列说法正确的是______
A.都需要分析打点计时器打下的第一个点 B.都不需要分析打点计时器打下的第一个点
C.一条纸带都只能获得一组数据 D.一条纸带都能获得多组数据
(2)如图是两条纸带的一部分,A、B、C、…、G是纸带上标出的计数点,每两个相邻的计数点之间还有4个打出的点未画出。其中图_____(填“甲”或“乙”)所示的是用橡皮筋“探究做功与物体速度变化的关系”的实验纸带。“探究加速度与力、质量的关系”实验中,小车的加速度大小a=_____m/s2(保留2位有效数字)。
(3)在用橡皮筋“探究做功与物体速度变化的关系”实验中,平衡阻力后,小车与橡皮筋组成的系统在橡皮筋恢复形变前机械能_____(填“守恒”或“不守恒”)。
9.(2019·全国II卷·高考真题)如图(a),某同学设计了测量铁块与木板间动摩擦因数的实验.所用器材有:铁架台、长木板、铁块、米尺、电磁打点计时器、频率50Hz的交流电源,纸带等.回答下列问题:
(1)铁块与木板间动摩擦因数μ=______(用木板与水平面的夹角θ、重力加速度g和铁块下滑的加速度a表示)
(2)某次实验时,调整木板与水平面的夹角θ=30°.接通电源.开启打点计时器,释放铁块,铁块从静止开始沿木板滑下.多次重复后选择点迹清晰的一条纸带,如图(b)所示.图中的点为计数点(每两个相邻的计数点间还有4个点未画出).重力加速度为9.8 m/s2.可以计算出铁块与木板间的动摩擦因数为_____________(结果保留2位小数).
10.(2019·全国I卷·高考真题)某小组利用打点计时器对物块沿倾斜的长木板加速下滑时的运动进行研究.物块拖动纸带下滑,打出的纸带一部分如图所示.已知打点计时器所用交流电的频率为50 Hz,纸带上标出的每两个相邻点之间还有4个打出的点未画出.在ABCDE五个点中,打点计时器最先打出的是______点,在打出C点时物块的速度大小为______m/s(保留3位有效数字);物块下滑的加速度大小为_____m/s2(保留2位有效数字).
考点02 探究弹簧弹力与型变量的关系
11.(2025·重庆·高考真题)弹簧是熄火保护装置中的一个元件,其劲度系数会影响装置的性能。小组设计了如图1所示的实验装置测量弹簧的劲度系数,其中压力传感器水平放置,弹簧竖直放在传感器上,螺旋测微器竖直安装,测微螺杆正对弹簧。
(1)某次测量时,螺旋测微器的示数如图2所示,此时读数为______mm。
(2)对测得的数据进行处理后得到弹簧弹力F与弹簧长度l的关系如图3所示,由图可得弹簧的劲度系数为_______N/m,弹簧原长为_______mm(均保留3位有效数字)。
12.(2025·四川·高考真题)某学习小组利用生活中常见物品开展“探究弹簧弹力与形变量的关系”实验。已知水的密度为1.0×103kg/m3,当地重力加速度为9.8m/s2。实验过程如下:
(1)将两根细绳分别系在弹簧两端,将其平放在较光滑的水平桌面上,让其中一个系绳点与刻度尺零刻度线对齐,另一个系绳点对应的刻度如图1所示,可得弹簧原长为________cm。
(2)将弹簧一端细绳系到墙上挂钩,另一端细绳跨过固定在桌面边缘的光滑金属杆后,系一个空的小桶。使弹簧和桌面上方的细绳均与桌面平行,如图2所示。
(3)用带有刻度的杯子量取50mL水,缓慢加到小桶里,待弹簧稳定后,测量两系绳点之间的弹簧长度并记录数据。按此步骤操作6次。
(4)以小桶中水的体积V为横坐标,弹簧伸长量x为纵坐标,根据实验数据拟合成如图3所示直线,其斜率为200m−2。由此可得该弹簧的劲度系数为________N/m(结果保留2位有效数字)。
(5)图3中直线的截距为0.0056m,可得所用小桶质量为________kg(结果保留2位有效数字)。
13.(2023·浙江·高考真题)如图所示,某同学把A、B两根不同的弹簧串接竖直悬挂,探究A、B弹簧弹力与伸长量的关系。在B弹簧下端依次挂上质量为m的钩码,静止时指针所指刻度、的数据如表。
钩码个数为1时,弹簧A的伸长量=________cm,弹簧B的伸长量=________cm,两根弹簧弹性势能的增加量________mg(+)(选填“=”、“”)。
14.(2018·全国I卷·高考真题)如图a,一弹簧上端固定在支架顶端,下端悬挂一托盘;一标尺由游标和主尺构成,主尺竖直固定在弹簧左边;托盘上方固定有一能与游标刻度线准确对齐的装置,简化为图中的指针。现要测量图a中弹簧的劲度系数。当托盘内没有砝码时,移动游标,使其零刻度线对准指针,此时标尺读数为1.950 cm;当托盘内放有质量为0.200 kg的砝码时,移动游标,再次使其零刻度线对准指针,标尺示数如图b所示,其读数为___________cm。当地的重力加速度大小为9.80 m/s2,此弹簧的劲度系数为___________N/m(保留3位有效数字)。
15.(2022·湖南·高考真题)小圆同学用橡皮筋、同种一元硬币、刻度尺、塑料袋、支架等,设计了如图(a)所示的实验装置,测量冰墩墩玩具的质量。主要实验步骤如下:
(1)查找资料,得知每枚硬币的质量为;
(2)将硬币以5枚为一组逐次加入塑料袋,测量每次稳定后橡皮筋的长度,记录数据如下表:
(3)根据表中数据在图(b)上描点,绘制图线;______
(4)取出全部硬币,把冰墩墩玩具放入塑料袋中,稳定后橡皮筋长度的示数如图(c)所示,此时橡皮筋的长度为______;
(5)由上述数据计算得冰墩墩玩具的质量为______(计算结果保留3位有效数字)。
16.(2019·海南·高考真题)某同学利用图(a)的装置测量轻弹簧的劲度系数。图中,光滑的细杆和直尺水平固定在铁架台上,一轻弹簧穿在细杆上,其左端固定,右端与细绳连接;细绳跨过光滑定滑轮,其下端可以悬挂砝码(实验中,每个砝码的质量均为),弹簧右端连有一竖直指针,其位置可在直尺上读出,实验步骤如下:
①在绳下端挂上一个硅码,调整滑轮,使弹簧与滑轮间的细线水平且弹簧与细杆没有接触;
②系统静止后,记录砝码的个数及指针的位置;
③逐次增加砝码个数,并重复步骤②(保持弹簧在弹性限度内);
④用n表示砝码的个数,l表示相应的指针位置,将获得的数据记录在表格内。
回答下列问题:
(1)根据下表的实验数据在图(b)中补齐数据点并做出图像______;
(2)弹簧的劲度系数k可用砝码质量m、重力加速度大小g及图线的斜率表示,表达式为_____;若g取,则本实验中____(结果保留3位有效数字)。
考点03 验证力的平行四边形定则
17.(2025·黑吉辽蒙卷·高考真题)某兴趣小组设计了一个可以测量质量的装置。如图(a),细绳1、2和橡皮筋相连于一点,绳1上端固定在A点,绳2下端与水杯相连,橡皮筋的另一端与绳套相连。
为确定杯中物体质量m与橡皮筋长度x的关系,该小组逐次加入等质量的水,拉动绳套,使绳1每次与竖直方向夹角均为且橡皮筋与绳1垂直,待装置稳定后测量对应的橡皮筋长度。根据测得数据作出关系图线,如图(b)所示。
回答下列问题:
(1)将一芒果放入此空杯,按上述操作测得,由图(b)可知,该芒果的质量_________g(结果保留到个位)。若杯中放入芒果后,绳1与竖直方向夹角为但与橡皮筋不垂直,由图像读出的芒果质量与相比_________(填“偏大”或“偏小”)。
(2)另一组同学利用同样方法得到的图像在后半部分弯曲,下列原因可能的是_________。
A.水杯质量过小B.绳套长度过大
C.橡皮筋伸长量过大,弹力与其伸长量不成正比
(3)写出一条可以使上述装置测量质量范围增大的措施_________。
18.(2024·海南·高考真题)为验证两个互成角度的力的合成规律,某组同学用两个弹簧测力计、橡皮条、轻质小圆环、木板、刻度尺、白纸、铅笔、细线和图钉等器材,按照如下实验步骤完成实验:
(Ⅰ)用图钉将白纸固定在水平木板上;
(Ⅱ)如图(d)(e)所示,橡皮条的一端固定在木板上的G点,另一端连接轻质小圆环,将两细线系在小圆环上,细线另一端系在弹簧测力计上,用两个弹簧测力计共同拉动小圆环到某位置,并标记圆环的圆心位置为O点,拉力F1和F2的方向分别过P1和P2点,大小分别为F1 = 3.60N、F2 = 2.90N;拉力F1和F2,改用一个弹簧测力计拉动小圆环,使其圆心到O点,在拉力F的方向上标记P3点,拉力的大小为F = 5.60N请完成下列问题:
(1)在图(e)中按照给定的标度画出F1、F2和F的图示,然后按平行四边形定则画出F1、F2的合力F′。______
(2)比较F和F′,写出可能产生误差的两点原因_____
19.(2023·全国乙卷·高考真题)在“验证力的平行四边形定则”的实验中使用的器材有:木板、白纸、两个标准弹簧测力计、橡皮条、轻质小圆环、刻度尺、铅笔、细线和图钉若干。完成下列实验步骤:
①用图钉将白纸固定在水平木板上。
②将橡皮条的一端固定在木板上,另一端系在轻质小圆环上。将两细线也系在小圆环上,它们的另一端均挂上测力计。用互成一定角度、方向平行于木板、大小适当的力拉动两个测力计,小圆环停止时由两个测力计的示数得到两拉力和的大小,并___________。(多选,填正确答案标号)
A.用刻度尺量出橡皮条的长度
B.用刻度尺量出两细线的长度
C.用铅笔在白纸上标记出小圆环的位置
D.用铅笔在白纸上标记出两细线的方向
③撤掉一个测力计,用另一个测力计把小圆环拉到_________,由测力计的示数得到拉力的大小,沿细线标记此时的方向。
④选择合适标度,由步骤②的结果在白纸上根据力的平行四边形定则作和的合成图,得出合力的大小和方向;按同一标度在白纸上画出力的图示。
⑤比较和的________,从而判断本次实验是否验证了力的平行四边形定则。
20.(2022·浙江·高考真题)(1)①“探究小车速度随时间变化的规律”的实验装置如图1所示,长木板水平放置,细绳与长木板平行。图2是打出纸带的一部分,以计数点O为位移测量起点和计时起点,则打计数点B时小车位移大小为______cm。由图3中小车运动的数据点,求得加速度为______m/s2(保留两位有效数字)。
②利用图1装置做“探究加速度与力、质量的关系”的实验,需调整的是______。
A.换成质量更小的小车 B.调整长木板的倾斜程度
C.把钩码更换成砝码盘和砝码 D.改变连接小车的细绳与长木板的夹角
(2)“探究求合力的方法”的实验装置如图4所示,在该实验中,
①下列说法正确的是______;
A.拉着细绳套的两只弹簧秤,稳定后读数应相同
B.在已记录结点位置的情况下,确定一个拉力的方向需要再选择相距较远的两点
C.测量时弹簧秤外壳与木板之间不能存在摩擦
D.测量时,橡皮条、细绳和弹簧秤应贴近并平行于木板
②若只有一只弹簧秤,为了完成该实验至少需要______(选填“2”、“3”或“4”)次把橡皮条结点拉到O点。
21.(2019·浙江·高考真题)(1)在“探究求合力的方法”的实验中,下列操作正确的是( )
A.在使用弹簧秤时,使弹簧秤与木板平面平行
B.每次拉伸橡皮筋时,只要使橡皮筋伸长量相同即可
C. 橡皮筋应与两绳夹角的平分线在同一直线上
D.描点确定拉力方向时,两点之间的距离应尽可能大一些
(2)在“探究加速度与力、质量的关系”的实验中,两个相同的小车放在光滑水平板上,前段各系一条细绳,绳的另一端跨过定滑轮各挂一个小盘,盘中可放重物.小车的停和动通过用黑板擦按住小车后的细线和抬起来控制,如图1所示.实验要求小盘和重物所受的重力近似等于使小车做匀加速直线运动的力.
请指出图2中错误之处:_______________________________.
调整好装置后,在某次实验中测得两小车的位移分别是x1和x2,则两车的加速度之比为_______________.
22.(2018·天津·高考真题)某研究小组做“验证力的平行四边形定则”实验,所用器材有:方木板一块,白纸,量程为5 N的弹簧测力计两个,橡皮条(带两个较长的细绳套),刻度尺,图钉(若干个).
①具体操作前,同学们提出了如下关于实验操作的建议,其中正确的有______.
A.橡皮条应和两绳套夹角的角平分线在一条直线上
B.重复实验再次进行验证时,结点O的位置可以与前一次不同
C.使用测力计时,施力方向应沿测力计轴线;读数时视线应正对测力计刻度
D.用两个测力计互成角度拉橡皮条时的拉力必须都小于只用一个测力计时的拉力
②该小组的同学用同一套器材做了四次实验,白纸上留下的标注信息有结点位置O,力的标度、分力和合力的大小及表示力的作用线的点,如下图所示.其中对于提高实验精度最有利的是_____.
A. B. C. D.
考点04 研究平抛运动
23.(2024·河北·高考真题)图1为探究平抛运动特点的装置,其斜槽位置固定且末端水平,固定坐标纸的背板处于竖直面内,钢球在斜槽中从某一高度滚下,从末端飞出,落在倾斜的挡板上挤压复写纸,在坐标纸上留下印迹.某同学利用此装置通过多次释放钢球,得到了如图2所示的印迹,坐标纸的y轴对应竖直方向,坐标原点对应平抛起点.
①每次由静止释放钢球时,钢球在斜槽上的高度____________(填“相同”或“不同”)。
②在坐标纸中描绘出钢球做平抛运动的轨迹。____________
③根据轨迹,求得钢球做平抛运动的初速度大小为____________(当地重力加速度g为,保留2位有效数字)。
24.(2023·北京·高考真题)用频闪照相记录平抛小球在不同时刻的位置,探究平抛运动的特点。
(1)关于实验,下列做法正确的是___________(填选项前的字母)。
A.选择体积小、质量大的小球 B.借助重垂线确定竖直方向
C.先抛出小球,再打开频闪仪 D.水平抛出小球
(2)图1所示的实验中,A球沿水平方向抛出,同时B球自由落下,借助频闪仪拍摄上述运动过程。图2为某次实验的频闪照片,在误差允许范围内,根据任意时刻A、B两球的竖直高度相同,可判断A球竖直方向做___________运动;根据___________,可判断A球水平方向做匀速直线运动。
(3)某同学使小球从高度为的桌面水平飞出,用频闪照相拍摄小球的平抛运动(每秒频闪25次),最多可以得到小球在空中运动的___________个位置。
(4)某同学实验时忘了标记重垂线方向,为解决此问题,他在频闪照片中,以某位置为坐标原点,沿任意两个相互垂直的方向作为x轴和y轴正方向,建立直角坐标系,并测量出另外两个位置的坐标值、,如图3所示。根据平抛运动规律,利用运动的合成与分解的方法,可得重垂线方向与y轴间夹角的正切值为___________。
25.(2023·浙江·高考真题)在“探究平抛运动的特点”实验中
(1)用图1装置进行探究,下列说法正确的是________。
A.只能探究平抛运动水平分运动的特点
B.需改变小锤击打的力度,多次重复实验
C. 能同时探究平抛运动水平、竖直分运动的特点
(2)用图2装置进行实验,下列说法正确的是________。
A.斜槽轨道M必须光滑且其末端水平
B.上下调节挡板N时必须每次等间距移动
C. 小钢球从斜槽M上同一位置静止滚下
(3)用图3装置进行实验,竖直挡板上附有复写纸和白纸,可以记下钢球撞击挡板时的点迹。实验时竖直挡板初始位置紧靠斜槽末端,钢球从斜槽上P点静止滚下,撞击挡板留下点迹0,将挡板依次水平向右移动x,重复实验,挡板上留下点迹1、2、3、4。以点迹0为坐标原点,竖直向下建立坐标轴y,各点迹坐标值分别为y1、y2、y3、y4。测得钢球直径为d,则钢球平抛初速度v0为________。
A. B. C. D.
26.(2022·福建·高考真题)某实验小组利用图(a)所示装置验证小球平抛运动的特点。实验时,先将斜槽固定在贴有复写纸和白纸的木板边缘,调节槽口水平并使木板竖直;把小球放在槽口处,用铅笔记下小球在槽口时球心在木板上的水平投影点O,建立坐标系.然后从斜槽上固定的位置释放小球,小球落到挡板上并在白纸上留下印迹.上下调节挡板进行多次实验.实验结束后,测量各印迹中心点、、的坐标,并填入表格中,计算对应的值。
(1)根据上表数据,在图(b)给出的坐标纸上补上数据点,并绘制“”图线______。
(2)由图线可知,小球下落的高度y,与水平距离的平方成____________(填“线性”或“非线性”)关系,由此判断小球下落的轨迹是抛物线。
(3)由图线求得斜率k,小球平抛运动的初速度表达式为____________(用斜率k和重力加速度g表示)。
(4)该实验得到的图线常不经过原点,可能的原因是________________________。
27.(2022·海南·高考真题)用如图所示的装置研究平抛物体的运动规律,击打弹片时,A做平抛运动,B做自由落体。经过多次实验发现两个小球总是同时落地,则得到的结论是:____________________________________。
以A的抛出点做为坐标原点,建立直角坐标系,如图所示,设从,从,从的时间分别是、、,则这三个时间是否相等_______。(选填“相等”或“不相等”)
物体平抛的初速度是多少_______(用x、h、g表示)
28.(2022·浙江·高考真题)在“研究平抛运动”实验中,以小钢球离开轨道末端时球心位置为坐标原点O,建立水平与竖直坐标轴。让小球从斜槽上离水平桌面高为h处静止释放,使其水平抛出,通过多次描点可绘出小球做平抛运动时球心的轨迹,如图所示。在轨迹上取一点A,读取其坐标(x0,y0)。
①下列说法正确的是_______。
A.实验所用斜槽应尽量光滑
B.画轨迹时应把所有描出的点用平滑的曲线连接起来
C.求平抛运动初速度时应读取轨迹上离原点较远的点的数据
②根据题目所给信息,小球做平抛运动的初速度大小v0=_______。
A. B. C. D.
③在本实验中要求小球多次从斜槽上同一位置由静止释放的理由是_______。
29.(2020·天津·高考真题)某实验小组利用图1所示装置测定平抛运动的初速度。把白纸和复写纸叠放一起固定在竖直木板上,在桌面上固定一个斜面,斜面的底边ab与桌子边缘及木板均平行。每次改变木板和桌边之间的距离,让钢球从斜面顶端同一位置滚下,通过碰撞复写纸,在白纸上记录钢球的落点。
①为了正确完成实验,以下做法必要的是________。
A.实验时应保持桌面水平
B.每次应使钢球从静止开始释放
C.使斜面的底边ab与桌边重合
D.选择对钢球摩擦力尽可能小的斜面
②实验小组每次将木板向远离桌子的方向移动,在白纸上记录了钢球的4个落点,相邻两点之间的距离依次为、、,示意如图2。重力加速度,钢球平抛的初速度为________m/s。
③图1装置中,木板上悬挂一条铅垂线,其作用是________。
30.(2019·北京·高考真题)用如图1所示装置研究平抛运动.将白纸和复写纸对齐重叠并固定在竖直的硬板上.钢球沿斜槽轨道PQ滑下后从Q点飞出,落在水平挡板MN上.由于挡板靠近硬板一侧较低,钢球落在挡板上时,钢球侧面会在白纸上挤压出一个痕迹点.移动挡板,重新释放钢球,如此重复,白纸上将留下一系列痕迹点.
(1)下列实验条件必须满足的有____________.
A.斜槽轨道光滑
B.斜槽轨道末段水平
C.挡板高度等间距变化
D.每次从斜槽上相同的位置无初速度释放钢球
(2)为定量研究,建立以水平方向为x轴、竖直方向为y轴的坐标系.
a.取平抛运动的起始点为坐标原点,将钢球静置于Q点,钢球的________(选填“最上端”、“最下端”或者“球心”)对应白纸上的位置即为原点;在确定y轴时______(选填“需要”或者“不需要”)y轴与重锤线平行.
b.若遗漏记录平抛轨迹的起始点,也可按下述方法处理数据:如图2所示,在轨迹上取A、B、C三点,AB和BC的水平间距相等且均为x,测得AB和BC的竖直间距分别是y1和y2,则______(选填“大于”、“等于”或者“小于”).可求得钢球平抛的初速度大小为____________(已知当地重力加速度为g,结果用上述字母表示).
(3)为了得到平抛物体的运动轨迹,同学们还提出了以下三种方案,其中可行的是____________.
A.从细管水平喷出稳定的细水柱,拍摄照片,即可得到平抛运动轨迹
B.用频闪照相在同一底片上记录平抛小球在不同时刻的位置,平滑连接各位置,即可得到平抛运动轨迹
C.将铅笔垂直于竖直的白纸板放置,笔尖紧靠白纸板,铅笔以一定初速度水平抛出,将会在白纸上留下笔尖的平抛运动轨迹
(4)伽利略曾研究过平抛运动,他推断:从同一炮台水平发射的炮弹,如果不受空气阻力,不论它们能射多远,在空中飞行的时间都一样.这实际上揭示了平抛物体_________.
A.在水平方向上做匀速直线运动
B.在竖直方向上做自由落体运动
C.在下落过程中机械能守恒
(5)牛顿设想,把物体从高山上水平抛出,速度一次比一次大,落地点就一次比一次远,如果速度足够大,物体就不再落回地面,它将绕地球运动,成为人造地球卫星.
同样是受地球引力,随着抛出速度增大,物体会从做平抛运动逐渐变为做圆周运动,请分析原因.
___________________________
31.(2019·浙江·高考真题)采用如图所示的实验装置做“研究平抛运动”的实验
(1)实验时需要下列哪个器材____
A.弹簧秤 B.重锤线 C.打点计时器
(2)做实验时,让小球多次沿同一轨道运动,通过描点法画出小球平抛运动的轨迹.下列的一些操作要求,正确的是____
A.每次必须由同一位置静止释放小球
B.每次必须严格地等距离下降记录小球位置
C.小球运动时不应与木板上的白纸相接触
D.记录的点应适当多一些
(3)若用频闪摄影方法来验证小球在平抛过程中水平方向是匀速运动,记录下如图所示的频闪照片.在测得x1,x2,x3,x4后,需要验证的关系是________________.已知频闪周期为T,用下列计算式求得的水平速度,误差较小的是____
A. B. C. D.
32.(2017·浙江·高考真题)在研究“平抛运动”实验中,(1)图1是横挡条,卡住平抛小球,用铅笔标注小球最高点,确定平抛运动轨迹的方法,坐标原点应选小球在斜槽末端时的_______ .
A.球心 B.球的上端 C.球的下端
在此实验中,下列说法正确的是________ .
A.斜槽轨道必须光滑 B.记录的点应适当多一些
C.用光滑曲线把所有的点连接起来D.y轴的方向根据重垂线确定
(2)图2是利用图1装置拍摄小球做平抛运动的频闪照片,由照片可以判断实验操作错误的是____ .
A.释放小球时初速度不为零 B.释放小球的初始位置不同 C.斜槽末端切线不水平
(3)图3是利用稳定的细水柱显示平抛运动轨迹的装置,其中正确的是_______.
考点
十年考情(2016-2025)
命题趋势
考点1测定匀变速直线运动加速度
(10年10考)
2025·北京·高考真题2024·贵州高考真题、2023·浙江·高考真题、2022·浙江·高考
真题、2022.全国·高考真题、2021·天津·高考真题、2021·北京·高考真题、2021·全国·高考真题、2020·浙江·高考真题、2019·全国高考真题、2018·北京·高考真题、2017.全国高考真题、2017·浙江·高考真题、2016·天津·高考真题、2016·海南·高考真题
命题注重考查学生对基本实验原理、实验操作及数据处理的理解与掌握,如验证牛顿第二定律、探究动能定理等经典实验。同时,命题强调实验设计的创新性和探究性,可能通过改变实验条件、增加实验变量或设计新型实验装置等方式,考查学生的实验设计能力和创新思维。此外,力学实验还常与其他物理知识点结合考查,如与运动学、能量守恒等结合,体现学科知识的综合性和系统性。备考时,学生应熟练掌握力学实验的基本原理和操作步骤,注重实验数据的处理和分析能力训练。同时,关注实验设计的创新性和探究性,加强跨模块知识的综合运用能力,以应对高考命题的灵活性和多样性。
考点2探究弹簧弹力与型变量的关系
(10年6考)
2025·重庆·高考真题2025·四川·高考真题2023·浙江·高考真题、2018·全国·高考真题、2022·湖南·高考真题、2021·广东·高考真题、2019·海南·高考真题
考点3验证力的平行四边形定则
(10年8考)
2025·黑吉辽蒙卷·高考真题2024·海南·高考真题、2023·全国·高考真题、2022·浙江·高考真题、2019·浙江·高考真题、2018·天津·高考真题、2017.全国·高考真题、2016·浙江·高考真题
考点4研究平抛运动(10年8考)
2024·河北·高考真题、2023·北京·高考真题、2023·浙江·高考真题、2022·福建·高考真题、2022·海南·高考真题、2022·浙江·高考真题、2020·天津·高考真题、2019·北京·高考真题、2019·浙江·高考真题、2018·浙江·高考真题、2017·浙江·高考真题
位移区间
AB
AC
AD
AE
AF
6.60
14.60
34.90
47.30
66.0
73.0
87.3
94.6
0
1
2
3
4
5
6
0
507
1094
1759
2505
3329
4233
钩码个数
0
1
2
…
xA/cm
7.75
8.53
9.30
…
xB/cm
16.45
18.52
20.60
…
序号
1
2
3
4
5
硬币数量/枚
5
10
15
20
25
长度
10.51
12.02
13.54
15.05
16.56
l
1
2
3
4
5
10.48
10.96
11.45
11.95
12.40
2.95
6.52
9.27
13.20
16.61
19.90
5.95
8.81
10.74
12.49
14.05
15.28
35.4
77.6
115.3
156.0
197.4
233.5
相关试卷 更多
- 1.电子资料成功下载后不支持退换,如发现资料有内容错误问题请联系客服,如若属实,我们会补偿您的损失
- 2.压缩包下载后请先用软件解压,再使用对应软件打开;软件版本较低时请及时更新
- 3.资料下载成功后可在60天以内免费重复下载
免费领取教师福利 






