所属成套资源:河南省九师联盟2025-2026学年高三上学期11月第三次质量检测(期中)考试试题
河南省九师联盟2025-2026学年高三上学期11月第三次质量检测(期中)考试化学试题(含答案)
展开
这是一份河南省九师联盟2025-2026学年高三上学期11月第三次质量检测(期中)考试化学试题(含答案),文件包含化学试题图片版无答案docx、化学docx、化学答案pdf等3份试卷配套教学资源,其中试卷共15页, 欢迎下载使用。
考生注意:
1.本试卷分选择题和非选择题两部分。满分100分,考试时间75分钟。
2.答题前,考生务必用直径0.5毫米黑色墨水签字笔将密封线内项目填写清楚。
3.考生作答时,请将答案答在答题卡上。选择题每小题选出答案后,用2B铅笔把答题卡上对应题目的答案标号涂黑;非选择题请用直径0.5毫米黑色墨水签字笔在答题卡上各题的答题区域内作答,超出答题区域书写的答案无效,在试题卷、草稿纸上作答无效。
4.本卷命题范围:人教版必修第一、二册,选择性必修1第一章。
5.可能用到的相对原子质量:H 1 Li 7 C 12 N 14 O 16 Na 23
一、选择题:本题共14小题,每小题3分,共42分。在每小题给出的四个选项中,只有一项是符合题目要求的。
1.下列做法不能体现“绿色化学”思想的是
A.将废旧塑料裂解为化工原料
B.研发新能源汽车,降低汽油、柴油消耗
C.减少一次性筷子、纸杯和塑料袋的使用
D.乙烯、Ca(OH)2、Cl2制备 (环氧乙烷)
2.下列说法正确的是
A.MgO属于两性氧化物
B.Fe3O4中的铁元素呈现两种价态
C.CO2和SiO2二者物理性质相似
D.用FeCl3溶液和NaOH溶液制备Fe(OH)3胶体
3.下列鉴别或检验能达到实验目的的是
A.用硝酸酸化的BaCl2溶液检验Na2SO3是否被氧化 B.用酸性KMnO4检验乙烯中是否含有SO2
C.用石灰水鉴别Na2 CO3与NaHCO3 D.用水检验溴蒸气和NO2气体
4.下列有关化学用语表示错误的是
A.H2O的空间结构:V形
C.Cl-的结构示意图:
D.Fe2(SO4)3溶于水的电离方程式:Fe2(SO4)3=2Fe3++3SO42−5.下列反应的离子方程式书写正确的是
A.少量Cl2通入NaI溶液中:Cl2+I−=I2+Cl−
B.用氢氟酸雕刻玻璃:SiO2+4H++4F−=SiF4↑+2H2O
C.NO2通入水中::2NO2+H2O=2H++2NO3−
D.过量CO2通入饱和碳酸钠溶液中:2Na++CO32−+CO2+H2O=2NaHCO3↓
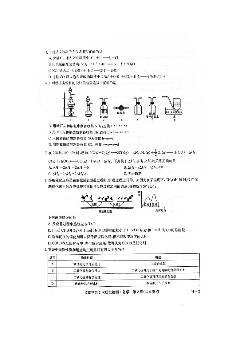
6.下列根据实验目的设计的装置连接中正确的是
浓硫酸
abCdefg
A.用碱石灰和浓氨水制备收集NH3 :连接a→d→e→e
B.用MnO2和浓盐酸制备收集Cl2:连接b→f→c→e→d
C.用铜和稀硝酸制备收集NO:连接b→c→e
D.用铜和浓硫酸制备收集SO2:连接a→c→e→d
7.在298K、100kPa时,已知:2C(s)+O2(g)=2CO(g) ΔH1,H2(g)+12O2(g)=H2O(l) ΔH2 ,C(s)+H2O(g)=CO(g)+H2(g) ΔH3。下列关于ΔH1、ΔH2、ΔH3的关系正确的是
A.ΔH1−2ΔH2−2ΔH3=0B.ΔH1−2ΔH2−2ΔH30D.无法确定
8.多相催化反应是在催化剂表面通过吸附、解吸过程进行的。如图为在某温度下,CH3OH与H2 O在铜基催化剂上的反应机理和能量与反应过程之间的关系(各物质均为气态):
下列说法错误的是
A.反应II过程中热效应ΔHW
B.氢化物沸点:Z>Y
C.ZQ3分子中各原子最外层均达到8电子稳定结构
D.X、Z、Q三种元素能形成离子化合物14.氧族元素碲(52Te)被誉为“国防与尖端技术的维生素”。工业上常用铜阳极泥(主要成分是Cu2Te、含Ag、Au等杂质)为原料提取碲并回收贵金属,其工艺流程如图所示:
已知:TeO2微溶于水,易与较浓的强酸、强碱反应。下列说法错误的是
A.Te的最外层电子数为6
B.“酸浸1”过程中,Cu2Te转化为TeO2,反应的化学方程式为Cu2Te+2O2+2H2SO4=2CuSO4+TeO2+2H2O
C.“还原”过程中,反应的化学方程式为TeCl4+2SO2+4H2O=2H2SO4+Te↓+4HCl
D.TeO2溶于浓NaOH溶液的离子方程式为TeO2+2OH−=TeO42−+H2O
二、非选择题:本题共4小题,共58分。
15.(14分)废旧三元锂电池正极材料(LiNixC1−x−yMnyO2)中富含Li、Ni、C、Mn等有价金属,将其回收的工艺流程如图所示:
已知:①浸出液中c(Li+)=0.14ml⋅L−1;
②少量的Ni2+和C2+与氨水反应生成的[Ni(NH3)6]2+比[C(NH3)6]2+更稳定。
回答下列问题:
(1)Fe在元素周期表中的位置为 。
(2)正极材料表示为LiMO2(M代表C、Ni、Mn,化合价均为+3)。
①“酸浸”时LiNiO2反应的化学方程式为 。
②“酸浸”时温度不宜过高的原因是 。
浸出液中先加入氨水后加入(NH4)2C2O4,生成CC2O4沉淀而没有NiC2O4沉淀生成的原因是
。
(4)气体X的电子式为 。
(5)一定量2NiCO3·Ni(OH)2与足量盐酸反应,消耗HCI的物质的量与生成CO2的物质的量之比为
。
(6)现有10L浸出液,回收得到44.03gLi2CO3,则Li+的回收率为 。
16.(14分)以黄铁矿(主要成分为,FeS2,,还有少量CuS、SiO2)为原料,制备硫酸、亚硫酸氢钠和硫酸亚铁晶体(FeSO4⋅7H2O,溶解度随温度升高而增大)的部分工艺流程如下:
回答下列问题:H-G
(1)“焙烧”后得到的固体主要成分为Fe2O3,写出Fe2O3与稀硫酸反应的离子方程式: 。
(2)“焙烧”产生的SO2会污染环境,可用足量氨水吸收,写出反应的离子方程式: 。
(3)实验室用制得的浓硫酸和铜制备SO2的化学方程式为 。
(4)试剂X是 (填化学式)。
(5)设计实验,检验“还原”得到的溶液是否达到实验目的: 。
(6)从“还原”得到的溶液中获得硫酸亚铁晶体的操作: 、 、过滤、洗涤、干燥。
(7)工业上以SO2和纯碱为原料制备无水NaHSO3的主要流程如图所示,下列说法错误的是 (填字母)。
A.“吸收”过程中有气体生成B.“结晶”后母液中含有NaHCO3
C.“气流干燥”时温度不宜过高D.“中和”后溶液中含Na2SO3和NaHCO3
17.(14分)工业上以浓缩海水(含较高浓度的Br)为原料提取溴的部分流程及实验装置图如下:
图1
图2
图3
已知:3Na2CO3+3Br2≜5NaBr+NaBrO3+3CO2↑。
回答下列问题:
(1)图1所示的圆底烧瓶中发生反应的离子方程式为 ,该装置中KMnO4 (填“能”或“不能”)用MnO2替代。
(2)反应釜2中发生反应的离子方程式为 。
(3)实验室用图2所示装置模拟流程中的部分过程,通入热空气的作用是 。
(4)将Cl2缓缓通入冷的NaOH溶液中制得漂白液,模拟实验得到CIO-、CIO3等离子的物质的量n(ml)与反应时间t(min)的关系曲线如图3所示。①参加反应所需NaOH与氯气的物质的量之比为 。
②a点时溶液中n(NaCl):n(NaClO3):n(NaClO)= 。
③已知:有效氯是指每克含氯消毒剂的氧化能力(得电子数目,氯元素转化为CI)相当于多少克Cl2的氧化能力,则NaClO的有效氯值为 (保留两位有效数字)。
18.(16分)某兴趣小组设计如下实验进行喷泉实验和制备水合肼(N2H4⋅H2O)。回答下列问题:
I.制备NH3并进行喷泉实验(实验装置如图1所示,加热及夹持装置已省略)。
i.NH3的制备:打开K1、K3,关闭K2,加热甲处试管底部,反应生成NH3;
ii.喷泉实验:当丁中溶液变蓝后,停止制备NH3,关闭K1、K3。通过操作a引发喷泉,此过程中三颈烧瓶内气体压强随时间的变化关系如图2所示。
图1
图2
(1)①甲中制备NH3的化学方程式为 。
②操作a为 。
③C→D过程中,三颈烧瓶中的现象为 。
(2)若乙中预先收集Cl2,胶头滴管和丙中为NaOH溶液,也能进行喷泉实验,产生喷泉时乙中反应的离子方程式为 。
II.制备水合肼。
以NaClO溶液与含NaOH的CO(NH2)2(沸点:196.6℃)溶液为原料,利用图3装置(部分仪器已省略)制备N2H4⋅H2O(熔点:
-51.7℃,沸点:118.5℃,常温下为易溶于水的碱性液体,具有较强的还原性)。
(3)三颈烧瓶中合成N2H4⋅H2O的化学方程式是 图3
(产物中还有两种盐),N2H4溶于水显碱性,为二元弱碱,N2H4与硫酸反应生成酸式盐的化学式为 。
(4)从三颈烧瓶所得溶液中获得N2H4⋅H2O的操作是 (填字母)。
A.过滤B.蒸发浓缩、冷却结晶C.蒸馏
(5)图3中冷凝管能否改用球形冷凝管并说明理由: 。
(6)样品中N2H4⋅H2O含量的测定:称取样品1.500g,加入适量NaHCO3固体,配成250mL溶液,每次取25.00mL溶液,滴入几滴淀粉溶液,用0.1000ml·L-1的标准I2溶液滴定,达滴定终点时平均消耗标准I2溶液的体积为36.00mL,则样品中N2H4⋅H2O的质量分数为 (已知:
N2H4⋅H2O+2I2=N2↑+4HI+H2O)。
相关试卷
这是一份河南省九师联盟2025届高三上学期10月质量检测化学试题,文件包含九师联盟化学pdf、化学答案-10月8日质量检测WGpdf等2份试卷配套教学资源,其中试卷共8页, 欢迎下载使用。
这是一份河南省南阳市九师联盟(部分学校)2024-2025学年高一下学期期末质量检测联考 化学试题(含答案),共8页。
这是一份2024届河南省九师联盟高三上(9月质检)-化学试题(含答案),共8页。
相关试卷 更多
- 1.电子资料成功下载后不支持退换,如发现资料有内容错误问题请联系客服,如若属实,我们会补偿您的损失
- 2.压缩包下载后请先用软件解压,再使用对应软件打开;软件版本较低时请及时更新
- 3.资料下载成功后可在60天以内免费重复下载
免费领取教师福利

