


所属成套资源:高考物理精品【一轮复习】资料合集
高考物理一轮复习讲义练习第五章 第2讲 人造卫星 宇宙速度
展开 这是一份高考物理一轮复习讲义练习第五章 第2讲 人造卫星 宇宙速度,共13页。试卷主要包含了天体运行问题分析,人造卫星,宇宙速度等内容,欢迎下载使用。
1.天体(卫星)运行问题分析
将天体或卫星的运动看成匀速圆周运动,其所需向心力由万有引力提供。
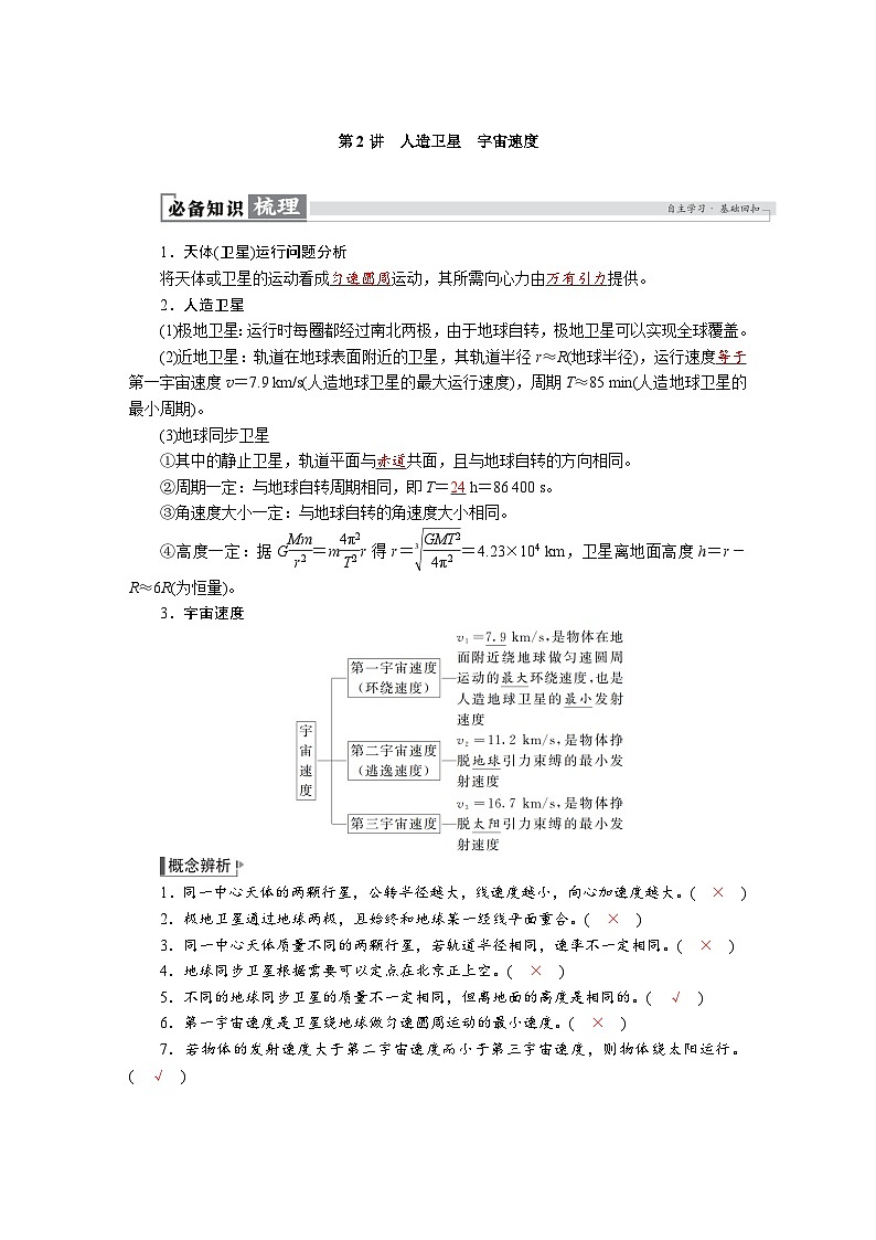
2.人造卫星
(1)极地卫星:运行时每圈都经过南北两极,由于地球自转,极地卫星可以实现全球覆盖。
(2)近地卫星:轨道在地球表面附近的卫星,其轨道半径r≈R(地球半径),运行速度等于第一宇宙速度v=7.9 km/s(人造地球卫星的最大运行速度),周期T≈85 min(人造地球卫星的最小周期)。
(3)地球同步卫星
①其中的静止卫星,轨道平面与赤道共面,且与地球自转的方向相同。
②周期一定:与地球自转周期相同,即T=24 h=86 400 s。
③角速度大小一定:与地球自转的角速度大小相同。
④高度一定:据G eq \f(Mm,r2)=m eq \f(4π2,T2)r得r= eq \r(3,\f(GMT2,4π2))=4.23×104 km,卫星离地面高度h=r-R≈6R(为恒量)。
3.宇宙速度
1.同一中心天体的两颗行星,公转半径越大,线速度越小,向心加速度越大。( × )
2.极地卫星通过地球两极,且始终和地球某一经线平面重合。( × )
3.同一中心天体质量不同的两颗行星,若轨道半径相同,速率不一定相同。( × )
4.地球同步卫星根据需要可以定点在北京正上空。( × )
5.不同的地球同步卫星的质量不一定相同,但离地面的高度是相同的。( √ )
6.第一宇宙速度是卫星绕地球做匀速圆周运动的最小速度。( × )
7.若物体的发射速度大于第二宇宙速度而小于第三宇宙速度,则物体绕太阳运行。( √ )
考点一 人造卫星运行特点及规律
1.人造卫星轨道及特点
(1)轨道:赤道轨道、极地轨道及其他轨道,如图所示。
(2)轨道特点:轨道圆心是地球的球心。
2.卫星的各物理量随轨道半径变化的规律
eq \a\vs4\al(规,律) eq \b\lc\{\rc\ (\a\vs4\al\c1(\a\vs4\al(G\f(Mm,r2)=,,,(r=R地+h))\b\lc\{\rc\}(\a\vs4\al\c1(m\f(v2,r)→v=\r(\f(GM,r))→v∝\f(1,\r(r)),mω2r→ω=\r(\f(GM,r3))→ω∝\f(1,\r(r3)),m\f(4π2,T2)r→T=\r(\f(4π2r3,GM))→T∝\r(r3),ma→a=\f(GM,r2)→a∝\f(1,r2)))\a\vs4\al(越,高,越,慢),mg=\f(GMm,R地2)(在地球表面时)→GM=gR地2))
【典例1】 (多选)(2024·天津红桥区高三一模)三颗人造地球卫星A、B、C绕地球做匀速圆周运动,如图所示,已知mA=mBvB=vC
B.运行角速度大小关系为ωA>ωB=ωC
C.向心力大小关系为FA=FBvB=vC,ωA>ωB=ωC,FA>FB,FB
相关试卷
这是一份高考物理一轮复习讲义练习第五章 第2讲 人造卫星 宇宙速度,共13页。试卷主要包含了天体运行问题分析,人造卫星,宇宙速度等内容,欢迎下载使用。
这是一份高考物理【一轮复习】讲义练习第5讲 人造卫星 宇宙速度,共15页。试卷主要包含了人造卫星,宇宙速度,67×10-11×5,8×6等内容,欢迎下载使用。
这是一份(全国版)高考物理一轮复习讲义第5章 第2讲 人造卫星 宇宙速度(含解析),共15页。试卷主要包含了6×107 m,8×6,1M地G,0等内容,欢迎下载使用。
相关试卷 更多
- 1.电子资料成功下载后不支持退换,如发现资料有内容错误问题请联系客服,如若属实,我们会补偿您的损失
- 2.压缩包下载后请先用软件解压,再使用对应软件打开;软件版本较低时请及时更新
- 3.资料下载成功后可在60天以内免费重复下载
免费领取教师福利 





.png)




