搜索
      上传资料 赚现金

      山西省吕梁市2025-2026学年高三上学期10月阶段性测地理试卷(Word版附解析)

      • 7.64 MB
      • 2025-11-06 20:20:02
      • 27
      • 0
      • 教习网3275309
      加入资料篮
      立即下载
      查看完整配套(共2份)
      包含资料(2份) 收起列表
      解析
      山西省吕梁市2025-2026学年高三上学期阶段性测试地理试题 Word版含解析.docx
      预览
      原卷
      山西省吕梁市2025-2026学年高三上学期阶段性测试地理试题 Word版无答案.docx
      预览
      正在预览:山西省吕梁市2025-2026学年高三上学期阶段性测试地理试题 Word版含解析.docx
      山西省吕梁市2025-2026学年高三上学期阶段性测试地理试题  Word版含解析第1页
      1/14
      山西省吕梁市2025-2026学年高三上学期阶段性测试地理试题  Word版含解析第2页
      2/14
      山西省吕梁市2025-2026学年高三上学期阶段性测试地理试题  Word版含解析第3页
      3/14
      山西省吕梁市2025-2026学年高三上学期阶段性测试地理试题  Word版无答案第1页
      1/7
      山西省吕梁市2025-2026学年高三上学期阶段性测试地理试题  Word版无答案第2页
      2/7
      山西省吕梁市2025-2026学年高三上学期阶段性测试地理试题  Word版无答案第3页
      3/7
      还剩11页未读, 继续阅读

      山西省吕梁市2025-2026学年高三上学期10月阶段性测地理试卷(Word版附解析)

      展开

      这是一份山西省吕梁市2025-2026学年高三上学期10月阶段性测地理试卷(Word版附解析),文件包含山西省吕梁市2025-2026学年高三上学期阶段性测试地理试题Word版含解析docx、山西省吕梁市2025-2026学年高三上学期阶段性测试地理试题Word版无答案docx等2份试卷配套教学资源,其中试卷共21页, 欢迎下载使用。
      (本试题满分 100 分,考试时间 75 分钟。答案一律写在答题卡上)
      注意事项:
      1.本试卷分第Ⅰ卷(选择题)和第Ⅱ卷(非选择题)两部分。
      2.答题前,考生务必用 0.5 毫米黑色签字笔填写好自己的姓名、班级、考号等信息。
      3.考试作答时,请将答案正确地填写在答题卡上,答在本试卷上无效。
      4.考试结束后,将答题卡交回。
      第Ⅰ卷选择题
      一、选择题:本题共 15 小题,每小题 3 分,共 45 分。在每小题给出的四个选项中,只有一
      项是符合题目要求的。
      进入 2025 年 10 月份以来,山西多地遭遇连续降雨,太原、阳泉、临汾、长治、吕梁、晋中等地均创
      下 10 月上旬累计降雨量历史纪录。下表为吕梁某地 10 月 3 日~10 月 13 日的天气状况。据此完成下面小题。
      日期 天气 最高气温 最低气温 风向及风速
      10 月 3 日 多云 21℃ 12℃ 东风 2 级
      10 月 4 日 小雨 17℃ 13℃ 东南风 1 级
      10 月 5 日 大雨转中雨 15℃ 13℃ 东北风 1 级
      10 月 6 日 小雨转中雨 15℃ 13℃ 东风 2 级
      10 月 7 日 小雨转中雨 18℃ 15℃ 东风 1 级
      10 月 8 日 小雨 15℃ 9℃ 东北风 2 级
      10 月 9 日 小雨转中雨 9℃ 8℃ 东北风 1 级
      10 月 10 日 中雨 12℃ 7℃ 东北风 1 级
      10 月 11 日 小雨转中雨 15℃ 9℃ 北风 1 级
      10 月 12 日 中雨转多云 12℃ 6℃ 东北风 1 级
      10 月 13 日 晴 19℃ 5℃ 东北风 1 级
      1. 该地本轮降水天气过程的明显特点是( )
      第 1页/共 14页
      ①持续时间长 ②降水强度高 ③晴雨转换频繁 ④累计雨量大
      A. ①② B. ③④ C. ①④ D. ②③
      2. 导致山西多地遭遇连续降雨的主要原因有( )
      A. 副高偏强且位置偏北 B. 亚洲高压势力强大
      C. 强对流天气持续爆发 D. 热带气旋反复登陆
      3. 本轮降水天气过程对山西产生的较大影响是( )
      A. 秋收秋种受阻 B. 居民用电量猛增 C. 居民出行不便 D. 泥石流灾害多发
      【答案】1. C 2. A 3. A
      【解析】
      【1 题详解】
      表格显示 10 月 3 日至 13 日持续降雨,仅 13 日转晴,说明持续时间长,①正确;题干提到“累计降雨量历
      史纪录”,说明累计雨量大,④正确;表中多为小雨或中雨,仅 5 日有大雨,降水强度未显著突出,②错
      误;天气以连续降雨为主,晴雨转换仅出现在末期,③错误,综上,①④正确,C 项正确,ABD 项错误,
      故选 C 项。
      【2 题详解】
      10 月副热带高压若偏强且北移,可使暖湿气流与冷空气在山西交汇,形成持续降水,A 项正确;亚洲高压
      (冬季风)强盛通常在冬季,与 10 月连续降雨无关,B 项错误;强对流天气多为短时强降水,与连续性降
      雨关联较小,C 项错误;热带气旋主要影响沿海地区,山西地处内陆,D 项错误,故选 A 项。
      【3 题详解】
      10 月为秋收秋种关键期,连续降雨导致农田积水,直接影响农业活动,A 项正确;用电量增加和出行不便
      虽存在,但属于次要影响,非题干强调的“较大影响”,BC 项错误;泥石流需短时强降雨或地形配合,表
      中降水强度较低且未明确地质灾害,D 项错误,故选 A 项。
      【点睛】天气系统是大气中影响天气变化的“组织者”,水平尺度从几公里到数千公里不等,生命周期从
      几小时到数周。它通过调控气流、热量和水汽,引发高温、暴雨、台风等天气现象,直接影响人类生产生
      活。
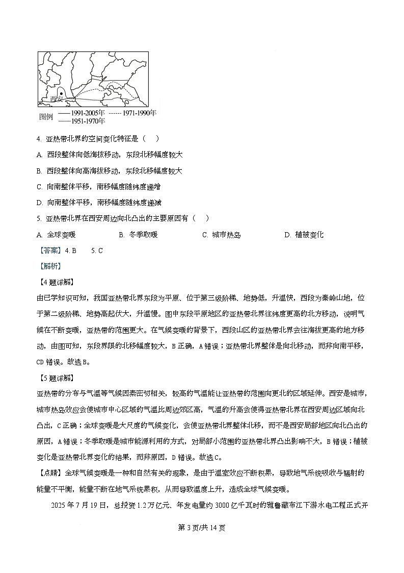
      亚热带北界是中国气候带上的重要分界线。研究发现,亚热带北界北移对我国农业布局和生态环境有
      重要影响。下图示意亚热带北界三个时段的位置变化图。据此完成下面小题。
      第 2页/共 14页
      4. 亚热带北界的空间变化特征是( )
      A. 西段整体向低海拔移动,东段北移幅度较大
      B. 西段整体向高海拔移动,东段北移幅度较大
      C. 向南整体平移,南移幅度随纬度递增
      D. 向南整体平移,南移幅度随纬度递减
      5. 亚热带北界在西安周边向北凸出的主要原因有( )
      A. 全球变暖 B. 冬季取暖 C. 城市热岛 D. 植被变化
      【答案】4. B 5. C
      【解析】
      【4 题详解】
      由已学知识可知,我国亚热带北界东段为平原、位于第三级阶梯、地势低,升温快,西段为秦岭山地,位
      于第二级阶梯、地势高起伏大,升温慢。图中东段平原地区的亚热带北界往纬度更高的北方移动,说明气
      候在不断变暖,亚热带的范围更大。在气候变暖的背景下,西段山区的亚热带北界会往海拔更高的地方移
      动,由图可知,东段界限的北移幅度较大,B 正确,A 错误;亚热带北界整体是向北移动,而非向南平移,
      CD 错误。故选 B。
      【5 题详解】
      亚热带的分布与气温等气候因素密切相关,较高的气温能让亚热带的范围向更北的区域延伸。西安是城市,
      城市热岛效应会使城市中心区域的气温比周边郊区高,气温的升高会使得亚热带北界在西安周边区域向北
      凸出,C 正确;全球变暖是大尺度的气候变化,会使亚热带北界整体北移,而不是西安局部地区向北凸出的
      原因,A 错误;冬季取暖是城市能源利用的方式,对局部小范围的亚热带北界凸出影响不大,B 错误;植被
      变化是亚热带北界变化的结果,而非原因,D 错误。故选 C。
      【点睛】全球气候变暖是一种和自然有关的现象,是由于温室效应不断积累,导致地气系统吸收与辐射的
      能量不平衡,能量不断在地气系统累积,从而导致温度上升,造成全球气候变暖。
      2025 年 7 月 19 日,总投资 1.2 万亿元、年发电量约 3000 亿千瓦时的雅鲁藏布江下游水电工程正式开
      第 3页/共 14页
      工,这意味着酝酿了几十年的世界超级工程正式启动。工程选址于雅鲁藏布江“大拐弯”河段,通过“截
      弯取直、隧洞引水”的创新方式,建设 5 座梯级电站。通过“雨季蓄洪、旱期放水”均衡下游径流。下图
      为雅鲁藏布江下游水电工程示意图。据此完成下面小题。
      6. 该工程设计 5 座梯级电站的主要原因是( )
      A. 河流含沙量大 B. 河道弯曲度高 C. 河流径流量大 D. 河流落差过大
      7. 与三峡等河谷水电站相比,该水电工程设计方式的显著优点是( )
      A. 对河谷生态系统的破坏小 B. 水能利用效率明显提高
      C. 防洪抗旱等综合效益明显 D. 受不利自然条件制约小
      【答案】6. D 7. A
      【解析】
      【6 题详解】
      雅鲁藏布江落差过大,单座电站难以充分利用这么大的落差所蕴含的水能资源,通过建设 5 座梯级电站,
      能够分段利用巨大的落差,更高效地开发水能,所以该工程设计 5 座梯级电站的主要原因是河流落差过大,
      D 正确;河流含沙量大主要影响的是水库的淤积情况,会增加水库维护成本等,但并非决定建设梯级电站的
      主要因素,A 错误;河道弯曲度高更多是对河流航运条件产生影响,和梯级电站的建设关联不大,B 错误;
      河流径流量大是水能丰富的条件之一,但仅径流量大,若落差小,也难以支撑建设多座梯级电站,结合雅
      鲁藏布江的实际情况,其最突出的特点是落差极大,所以径流量大不是设计 5 座梯级电站的主要原因,C 错
      误;故选 D。
      【7 题详解】
      第 4页/共 14页
      雅鲁藏布江下游水电工程采用“截弯取直、隧洞引水”的创新方式建设梯级电站,不需要像三峡等河谷水
      电站那样大规模淹没河谷区域,大规模淹没会对河谷生态系统造成较大破坏,而该工程这种设计方式,对
      河谷原有生态环境的干扰和破坏相对较小,A 正确;三峡等河谷水电站通过筑坝形成大水库,能更充分地利
      用水位差等条件,水能利用效率并不比该水电工程低,甚至可能更高,B 错误;三峡等河谷水电站有巨大的
      水库,在防洪抗旱方面的综合效益十分显著,相比之下,该水电工程在这方面的效益不如三峡等河谷水电
      站突出,C 错误;雅鲁藏布江地区地质等自然条件复杂,该水电工程的建设同样受到不利自然条件的制约,
      并非受制约小,D 错误;故选 A。
      【点睛】水电站是一种将水流能量转化为电能的能源设施,主要通过修建大坝、水库等工程拦截河流,储
      存并调节水流,从而驱动发电机组产生电力。水电站不仅能高效利用水资源这一可再生自然资源,减少对
      煤炭、石油等化石燃料的依赖,还能在一定程度上调节电网负荷,提升电能供应的稳定性与可靠性。
      南极半岛西侧土壤类型多、成土条件较好,区内不同类型土壤有机质含量差异大。该区年均温约-2℃,
      年降水量 200~1000mm。图左虚线所示区域是南极洲土壤类型多、成土条件较好的区域。图右示意该区某
      土壤类型有机质含量垂直分布。据此完成下面小题。
      8. 该区土壤有机质的主要来源有( )
      ①低等植物 ②高等植物 ③动物栖息 ④海洋鱼类
      A. ①② B. ①③ C. ②③ D. ②④
      9. 与深度 24~62cm 土层相比,深度大于 62cm 土层有机质含量高的原因是( )
      A. 淋溶作用弱 B. 植物根系深 C. 母质风化强 D. 有机质淀积
      10. 该区成土过程漫长的根本原因是( )
      A. 动植物稀少 B. 母质风化慢 C. 年均温较低 D. 全球变暖快
      【答案】8. B 9. D 10. C
      【解析】
      【8 题详解】
      第 5页/共 14页
      南极半岛地区因其纬度较高,气候酷寒,植被以苔藓、地衣等低等植物为主,高等植物稀少,①正确,②
      错误,ACD 错误;海洋鱼类不直接参与陆地土壤有机质形成,对土壤有机质的影响较小,④错误;沿海地区
      有企鹅、海豹等动物栖息,其排泄物、遗体也可为土壤提供一定的有机质,③正确,B 正确。故选 B。
      【9 题详解】
      据图所知,深度大于 62cm 的土层有机质含量高于 24-62cm 上层,是由于上层土壤中的有机质向下淋溶,在
      该层淀积导致的,D 正确;淋溶作用会使有机质向下淋失,若淋溶作用弱,深层有机质含量应低,A 错误;
      植物根系深主要影响根系附近有机质,不是深层整体高的原因,B 错误;母质风化与有机质含量关系不大,
      C 错误。故选 D。
      10 题详解】
      南极地区年平均气温极低,导致岩石风化速度慢,母质形成的时间长,微生物活动弱、生物过程缓慢,成
      土作用极其缓慢,C 正确;植物稀少会影响有机质输入,但不是成土过程漫长的根本原因,A 错误;母质风
      化慢是成土慢的表现之一,不是根本原因,B 错误;全球变暖对该区域长期成土过程影响不是根本的,D 错
      误。故选 C。
      【点睛】土壤有机质含量受生物(植物提供残体、动物贡献粪便遗体、微生物参与分解与合成)、气候(温
      度影响微生物活性和有机质分解,降水影响淋溶等过程)、地形(影响物质迁移和水热条件再分配)、母质
      (影响土壤初始肥力和质地)、人类活动(施肥、耕作等管理措施)等因素综合影响。
      太平洋—印度洋贯穿流是全球洋际海水输运唯一的热带通道,由印尼贯穿流和南海贯穿流组成,其流
      量变化受季风、厄尔尼诺等多因子调控。受季风等因素的影响,南海贯穿流冬夏季呈现相反的流向。印尼
      贯穿流的水体输运量北半球夏季大、北半球冬季小。下图示意某季节太平洋—印度洋贯穿流流向。据此完
      成下面小题。
      第 6页/共 14页
      11. 图示季节及驱动南海贯穿流 盛行风是( )
      A. 北半球冬季 东北风 B. 北半球夏季 东南风
      C. 北半球冬季 西北风 D. 北半球夏季 西南风
      12. 北半球冬季,印尼贯穿流水体输运量小的主要原因有( )
      A. 东北信风影响减弱 B. 南海贯穿流的阻塞
      C. 近陆海域海水结冰 D. 爪哇海域降水减少
      13. 厄尔尼诺现象出现时,印尼贯穿流发生的变化最可能是( )
      A. 温度降低、盐度降低 B. 温度升高、流量减小
      C. 盐度升高、流量增加 D. 温度降低、流量减小
      【答案】11. A 12. B 13. D
      【解析】
      【11 题详解】
      由材料可知,南海贯穿流冬夏季呈现相反的流向。北半球冬季,南海受东北季风影响,驱动南海表层海水
      向南流动,符合图示情况,A 正确;北半球夏季,该区域盛行西南风,南海贯穿流流向应与图示不符,BD
      错误;北半球冬季该区域无西北风主导推动南海贯穿流,C 错误。故选 A。
      【12 题详解】
      由材料可知,南海贯穿流冬夏季呈现相反的流向,北半球冬季,南海受东北季风影响,表层海水大致向南
      流,较淡的南海表层海水被南海贯穿流输送至爪哇海东部形成“淡水塞”,会抑制印尼贯穿流表层海水的
      流动,从而使印尼贯穿流水体输运量减小,B 正确;东北风对印尼贯穿流影响不是主要阻碍因素,A 错误;
      近岸海域海水结冰与印尼贯穿流水体运输量关系不大,C 错误;爪哇岛地形降水对其影响较小,D 错误。故
      选 B。
      【13 题详解】
      厄尔尼诺现象发生后,赤道中、东太平洋海温异常升高,西太平洋海温偏低,而印尼贯穿流主要源自西太
      平洋,从而会使印尼贯穿流水温降低;厄尔尼诺现象发生,信风减弱,北赤道暖流较弱,印尼贯穿流的流
      量减小,C 错误;西太平洋海温较正常年份偏低,但该海域地处赤道附近,海水温度仍然较高,蒸发较强,
      同时受厄尔尼诺影响,西太平洋降雨量急剧减少,海洋表层的淡水输入大幅减少,导致该海域的蒸发量明
      显大于降雨量,盐度可能升高,D 正确,AB 错误。故选 D。
      【点睛】太平洋-印度洋贯穿流是连接两大洋的重要水体输送通道,对全球海洋环流、气候调节等有着重要
      意义。其水体输运量的季节变化以及受气候现象的影响,反映了海洋与大气之间复杂的相互作用关系,研
      究它有助于深入理解全球气候系统的运行机制。
      第 7页/共 14页
      喀麦隆金矿资源丰富,金矿主要分布于造山带,受断裂带控制,存在于侵入岩脉和接触带中。下图为
      该金矿矿区地质剖面示意图。据此完成下面小题。
      14. 前寒武纪与白垩纪地层之间地层缺失的原因可能是( )
      A. 地壳下沉,沉积作用 B. 岩层断裂,风化侵蚀
      C. 岩浆侵入,变质作用 D. 地壳抬升,风化侵蚀
      15. 推测接触带中金矿形成的地质作用是( )
      A. 构造运动 B. 变质作用 C. 岩浆冷凝 D. 沉积作用
      【答案】14. D 15. B
      【解析】
      【14 题详解】
      图中显示,较古老的前寒武纪地层与较年轻的白垩纪地层直接接触,中间缺失了从古生代到侏罗纪的漫长
      地层记录。造成这种地层缺失最可能的原因是该区域曾发生地壳抬升,使早期形成的沉积岩地层露出海平
      面后,长期遭受风化、侵蚀等外力作用而被剥蚀殆尽,随后地壳下沉,再接受白垩纪的沉积,D 正确,ABC
      错误。故选 D。
      【15 题详解】
      金矿主要分布于花岗岩与前寒武纪地层的接触带附近,花岗岩是岩浆侵入地壳后冷却形成的侵入岩,岩浆
      在侵入时产生的高温、高压易使接触带附近的岩石发生变质作用,B 正确,ACD 错误。故选 B。
      【点睛】金矿按成因可划分为:(1)原生金矿:如岩浆热液型,由岩浆活动带来的热液将金元素运移、沉
      淀在岩石裂隙中形成,常见于花岗岩等岩体附近。(2)次生金矿:如砂金矿,原生金矿经风化、侵蚀后,
      金颗粒随水流搬运,在河床等低缓处富集而成。(3)沉积改造型:如部分沉积岩中的金矿,金元素经沉积
      作用初步富集,后经地质活动进一步改造形成。
      第Ⅱ卷非选择题
      二、非选择题:本题共 4 小题,共 55 分。
      第 8页/共 14页
      16. 阅读图文材料,完成下列要求。
      潮汐汊道落潮三角洲处于汊道口,呈扇状向开阔水域延伸,主要由涨、落潮水道、水道边缘线性坝和
      拦门沙等地貌单元组成。中央水道以落潮流为主,两侧水道涨潮流较强。拦门沙是汊道流出水流与波浪共
      同作用形成的舌状隆起,发育在落潮主水道末端,一般涨潮时淹没,落潮时露出水面,其外侧水深较深。
      落潮水道水流集中,比涨潮水道的流速大。泥沙主要通过拦门沙外实现汊道口两侧物质交换,沿岸输送的
      泥沙“部分不能回到近岸”。下图为潮汐汊道落潮三角洲典型地貌模式和泥沙转运方式。
      (1)指出潮汐汊道落潮三角洲的主要地貌单元的分布特征。
      (2)分析潮汐作用对涨潮水道和落潮水道深浅的影响。
      (3)推测甲处泥沙部分不能回到乙处的可能原因。
      【答案】(1)中央为落潮水道,两侧为涨潮水道;拦门沙位于中央落潮水道外侧,呈舌状凸出。
      (2)中央水道以落潮流 主,水量大,潮差高,加之受地形约束,流速加剧,侵蚀较强,水道深;涨潮时
      受地形等因素影响,水流速度慢,侵蚀较弱,水道较浅。
      (3)沿岸流较强时,搬运能力强,泥沙在下游发生沉积;落潮水流较强时,部分泥沙被冲到拦门沙外深水
      区沉积;拦门沙外侧深水区一旦堆积,潮流作用弱,难以再被搬运到近岸地区;拦门沙向外凸出,阻挡沿
      岸流流速,泥沙在拦门沙外堆积。
      【解析】
      【分析】本大题以潮汐汊道落潮三角洲为材料设置试题,涉及地貌的分布特征、潮汐涨落及其对地貌的影
      响、泥沙搬运与堆积等相关内容,考查学生获取和解读地理信息、调动和运用地理知识、描述和阐述地理
      事物的能力,体现综合思维、区域认知学科素养。
      【小问 1 详解】
      从潮流动力与地貌形成的关系来看,中央区域受落潮流等较强动力作用,侵蚀能力强,从而形成深潮水道;
      两侧潮流动力相对较弱,以沉积或较弱侵蚀为主,形成浅潮水道。拦门沙是潮流出流与海浪共同作用形成
      的浅滩,因落潮流携带泥沙向海推进,在中央深潮水道外侧堆积,呈现出舌状凸出的形态。
      第 9页/共 14页
      【小问 2 详解】
      落潮时,大量水体向海洋流动,中央水道水量大,潮差(涨潮与落潮的水位差)高,再加上地形(如狭窄
      的水道形态)的约束,水流速度被加快,强大的流速对水道底部及两侧的侵蚀作用显著,使得水道不断加
      深。而涨潮时,潮水向陆地方向流动,受地形(比如浅滩、周边地貌的阻挡)等因素影响,水流速度减慢,
      侵蚀能力变弱,所以水道相对较浅。
      【小问 3 详解】
      当沿岸流动力较强时,它有足够的能力搬运泥沙,但随着沿岸流向下游流动,动力逐渐减弱,泥沙就会在
      下游发生沉积。落潮水流强劲时,能将部分泥沙携带至拦门沙外侧的深水区,深水区水流动力弱,泥沙在
      此沉积。拦门沙外的深水区距离海岸较远,海洋搬运作用(如潮流、海浪的搬运)到这里已经很弱,沉积
      的泥沙难以被再次搬运到近岸区域。另外,拦门沙本身向外凸出的形态,会对沿岸流起到阻挡作用,降低
      沿岸流的流速,使得泥沙更容易在拦门沙外侧堆积,而无法回到原本的区域。
      17. 阅读图文材料,完成下列要求。
      塔里木河下游两岸分布着胡杨等荒漠植物。20 世纪 70 年代,大西海子水库以下河道开始断流,植被退
      化严重。2000 年,我国政府启动了塔里木河下游生态输水工程,通过天然河道向台特玛湖输水。生态输水
      前,胡杨的长势极度衰败,基本为过熟林,中幼林基本枯死。实施生态输水后,下游河道两侧出现了大范
      围的漫溢区。218 国道在穿越台特玛湖地区的路段路基普遍较高,车尔臣河因山区尚未修建水库而在每年
      10—11 月出现大量水流向台特玛湖,出现了明显的河(洪)水漫溢现象,导致甲段公路一侧植被茂密,一
      侧寸草不生。图 a 表示塔里木河下游示意图,图 b 表示甲处水分运移示意图。
      (1)分析生态输水前塔里木河下游的胡杨林基本为过熟林的原因。
      (2)解释实施生态输水后塔里木河下游出现大范围漫溢的原因。
      (3)推测道路东、西两侧植被生长状况的具体差异,说明理由。
      【答案】(1)气候干旱、降水稀少,胡杨生长所需水分主要依靠地下水的补给;经多年断流后,地下水位
      持续下降;根系较浅的中幼林基本枯死,过熟林根系发达,能从土壤深处吸收水分;表层土壤干燥,种子
      无法萌发。
      第 10页/共 14页
      (2)长期断流,部分河道被流沙掩埋;下游地势平坦,河床较浅,存在较厚的松散沉积层;生态输水后,
      河流水位升高,河水易溢出河道;在水流冲蚀下,河床极易改道,形成漫溢区;在水流冲蚀下,部分河段
      决口,形成漫溢区。
      (3)差异:道路西侧植被茂密,道路东侧植被稀少。
      理由:该地区土壤盐分含量高;公路路基较高,阻挡了河水向道路东侧漫溢;道路西侧为河流漫溢区,地
      表水下渗的淋洗使土壤表层的含盐量降低,适宜植物生长;道路东侧为地下水抬升区,在强烈蒸发的影响
      下,盐分向土壤表层集聚,土壤含盐量过高,不利于植物生长。
      【解析】
      【分析】本大题以塔里木河流域为材料设置试题,涉及植被、陆地水补给等知识点,考查了学生获取和解
      读地理信息、调动和运用地理知识、论证和探讨地理问题的能力,考查区域认知、综合思维等学科核心素
      养。
      【小问 1 详解】
      本题需结合该区域的气候、水源补给以及胡杨不同生长阶段的特性进行分析。过熟林是指已经超过了其经
      济或生理成熟期,开始出现衰老、退化迹象的森林,树木的高生长和直径生长基本停止或变得极其缓慢。
      塔里木河下游所在区域气候干旱,降水十分稀少,胡杨生长所需的水分主要依靠地下水来补给,根据材料
      可知,20 世纪 70 年代后,大西海子水库以下河道开始断流,经过多年断流,地下水位持续下降。由于中幼
      林根系较浅,在地下水位持续下降后,难以获取足够的水分,基本枯死,过熟林根系发达,能够从土壤深
      处吸收水分,所以还能勉强维持生命,但也无法正常生长、更新,同时,表层土壤干燥,胡杨种子缺乏适
      宜的水分条件,无法萌发,导致胡杨林缺乏新生力量,整体呈现过熟林的状态。
      【小问 2 详解】
      本题从河道状况、地形、河床沉积层以及输水后的水流变化等方面分析。长期断流使得部分河道被流沙掩
      埋,河道本身的行水能力受到影响。下游地势平坦,河床较浅,并且存在较厚的松散沉积层,这种地形和
      河床条件,使得河道对水流的容纳和约束能力较弱,生态输水后,河流水位升高,河水容易溢出河道,而
      且在水流冲蚀作用下,河床极易改道,部分河段还会出现决口情况,这些都促使了大范围漫溢区的形成。
      【小问 3 详解】
      该地位于西北内陆地区,降水少、蒸发量大,土壤中盐分含量较高,高盐环境会对植被生长产生抑制作用,
      是植被生长的不利因素。由图可知,公路路基相对较高,能够阻挡河水向道路东侧漫溢,使得道路东西两
      侧的水分分布和土壤受水淋洗情况不同:道路西侧属于河流漫溢区,地表水下渗过程中,会对土壤进行淋
      洗,将土壤表层的盐分带走,降低了土壤表层的含盐量,创造了更适合植物生长的土壤环境,因此植被生
      长茂密;道路东侧为地下水抬升区,由于水分蒸发强烈,地下水携带的盐分不断向土壤表层集聚,导致土
      第 11页/共 14页
      壤表层含盐量过高,这种高盐环境不利于植物生长,所以植被较为稀少。
      18. 阅读图文材料,完成下列要求
      土壤是区域地理环境综合作用的产物,同时又是地理环境各要素相互作用的重要场所。某学校地理学
      习小组计划对所在区域土壤剖面进行调查,进而探究该区域土壤的空间分布特征及相应的形成原因。下图
      示意该区域地形土壤剖面。
      (1)请从调查点选择、土壤调查内容等方面为该学习小组提供指导。
      (2)调查过程中发现沼泽地及排水不良的草地的土壤缺失部分土层,请分别说明缺失的原因。
      【答案】(1)调查点选择:选择不同地形类型区开展调查;同一地形类型,设置多个调查点。
      土壤调查内容:不同土层的厚度、埋藏深度、质地、有机质含量、水分含量等。
      (2)沼泽地:土壤氧气不足,微生物分解作用弱,没有形成腐殖质层(或腐殖质层薄);土壤水分饱和,
      淋溶作用弱,没有形成淀积层。
      排水不良的草地:土壤水分含量高,地下水位高,水分下渗少,淋溶作用弱,淀积作用弱。
      【解析】
      【分析】本大题以某区域地形土壤剖面为材料设置试题,涉及土壤知识点,考查了学生获取和解读地理信
      息、调动和运用地理知识、论证和探讨地理问题的能力,考查区域认知、综合思维等学科核心素养。
      【小问 1 详解】
      根据材料可知,本次调查是探究该区域土壤的空间分布特征及相应的形成原因,故可从以下几方面开展调
      查。①选择不同地形类型区开展调查:由图可知,该地区不同地形(如缓丘、台地、山地、排水不良的草
      地、沼泽等)的地貌形态、水文状况、植被类型等存在明显差异,这些差异会影响土壤的成土过程,所以
      选取不同地形类型区,能全面探究该区域不同地形条件下土壤的特征及分布规律。②同一地形类型设置多
      第 12页/共 14页
      个调查点:图中即使是同一处低地土壤,也存在局部微地貌、植被覆盖程度等差异,设置多个调查点,可
      避免因单个调查点的特殊情况导致结果偏差,使调查结果更具代表性和科学性,能更准确反映该地形类型
      下土壤的普遍特征。③土壤调查内容:土层厚度是土壤的重要形态特征,它反映了土壤形成过程中物质的
      积累与侵蚀等情况。土壤质地影响土壤的保水、保肥能力和通气性等,不同地形的成土母质、搬运作用等
      不同,会导致土壤质地不同。有机质是土壤肥力的重要指标,不同地形的植被类型、微生物活动等不同,
      有机质的输入和分解情况不同,含量也会有差异。土壤水分含量与地形的排水、蓄水能力密切相关,能反
      映土壤的水文状况,进而影响土壤的物理、化学和生物过程。综上所述,从土层厚度、埋藏深度、质地、
      有机质含量、水分含量等方面对土壤进行调查。
      【小问 2 详解】
      由图可知,沼泽地缺失了腐殖质层和淀积层,排水不良的草地缺失了淀积层。结合影响土壤形成因素的知
      识,沼泽地长期积水,土壤处于缺氧环境,微生物分解有机质的能力大大减弱,难以将动植物残体充分分
      解转化为腐殖质,所以难以形成明显的腐殖质层,或者腐殖质层很薄。此外,沼泽地常年积水,土壤孔隙
      几乎被水分填满,处于水分饱和状态,外部水分很难再大量渗入土壤,缺乏足够的动力去携带土壤中的可
      溶性物质向下移动,导致淋溶作用弱,因此无法形成淀积层。
      排水不良的草地土壤水分含量高,地下水位也较高,这导致水分下渗的量很少,淋溶作用随之变弱,而淀
      积层的形成主要依靠淋溶作用将上层的物质搬运到下层淀积。淋溶作用弱,就缺少了物质向下淀积的过程,
      所以淀积作用弱,难以形成淀积层。
      19. 阅读图文材料,完成下列要求
      1982 年,印度提出内河联网计划,旨在通过连接国内各大河流,实现水资源的合理调配与利用,被誉
      为印度的“北水南调”工程。该计划将修建总长 900 千米的 37 条引水主干渠,辅以长达 12500 千米的配套
      水渠,以及 32 座大坝和众多水库。印度一些专业人士认为,计划涉及的河流和运河网络将直接穿越多个生
      态敏感区,会淹没潘纳老虎保护区内核心区 4141 公顷土地,且需要征用大面积居住和耕地用于运河、水库
      和大坝的建设。印度内河联网计划本质上是对自然水系的巨大干预,其环境风险评估远未充分,可能导致
      灾难性后果。
      从该项目建设对水陆环境产生的不良影响角度,论述专业人士质疑的合理性。
      【答案】该项目建设对水陆环境会产生多方面的不良影响。
      大规模淹没森林与动植物栖息地,导致生态多样性锐减,破坏生态系统的稳定性。如破坏了野生虎等众多
      野生动物的栖息地,威胁到印度的生物多样性保护成果。
      破坏水生生态系统(或河岸生态退化),对整个水生生态系统造成不可逆的后果。如阻断淡水洄游物种(如
      第 13页/共 14页
      鱼类、鳄鱼)迁徙路线,或水流减缓、水库形成,可能引发水体富营养化、水污染加剧等问题,或运河的
      建设、淤泥清除和河道整治等会干扰河岸植被,破坏生态缓冲带,加剧水土流失,并可能引入外来物种,
      破坏原生生态平衡。
      大规模的建设活动不可避免地会产生噪音污染、空气污染,并带来固体废物管理的难题。
      破坏生态环境,出现土壤盐碱化等生态问题。如改变后的水文系统可能导致部分地区出现水涝和土壤盐碱
      化,进一步恶化农业生产条件和水质。
      【解析】
      【分析】本大题以印度河为材料设置试题,涉及水资源调配工程及其影响等相关内容,考查学生获取和解
      读地理信息、调动和运用地理知识、描述和阐述地理事物的能力,体现综合思维、区域认知学科素养。
      【详解】 该项目工程的建设会带来陆生环境破坏、水生生态破坏、环境污染、土壤污染等多方面的问题。
      陆生生态破坏:工程建设会淹没森林与动植物栖息地,像潘纳老虎保护区核心区被淹没,破坏了野生虎等
      众多野生动物的生存环境,直接导致生态多样性锐减,严重冲击印度生物多样性保护成果,使生态系统的
      稳定性遭受破坏。
      水生生态失衡:一方面,水利设施会阻断淡水洄游物种(如鱼类、鳄鱼)的迁徙路线,影响其繁殖与生存;
      另一方面,水流减缓、水库形成可能引发水体富营养化,运河建设等工程干扰河岸植被,破坏生态缓冲带,
      加剧水土流失,还可能引入外来物种,打破原生水生生态平衡,对整个水生生态系统造成不可逆的损害。
      环境污染问题:大规模的建设活动会产生噪音、空气等污染,同时带来固体废物管理难题,影响周边居民
      生活环境与生态质量。
      土壤及农业恶化:水文系统被改变后,部分地区易出现水涝,且可能引发土壤盐碱化,进一步恶化农业生
      产条件和水质,对农业可持续发展及水资源质量产生不利影响。 综上,该项目对水陆环境的不良影响多
      且严重,专业人士的质疑合理且必要。

      相关试卷 更多

      资料下载及使用帮助
      版权申诉
      • 1.电子资料成功下载后不支持退换,如发现资料有内容错误问题请联系客服,如若属实,我们会补偿您的损失
      • 2.压缩包下载后请先用软件解压,再使用对应软件打开;软件版本较低时请及时更新
      • 3.资料下载成功后可在60天以内免费重复下载
      版权申诉
      若您为此资料的原创作者,认为该资料内容侵犯了您的知识产权,请扫码添加我们的相关工作人员,我们尽可能的保护您的合法权益。
      入驻教习网,可获得资源免费推广曝光,还可获得多重现金奖励,申请 精品资源制作, 工作室入驻。
      版权申诉二维码
      月考专区
      • 精品推荐
      • 所属专辑8份
      欢迎来到教习网
      • 900万优选资源,让备课更轻松
      • 600万优选试题,支持自由组卷
      • 高质量可编辑,日均更新2000+
      • 百万教师选择,专业更值得信赖
      微信扫码注册
      手机号注册
      手机号码

      手机号格式错误

      手机验证码 获取验证码 获取验证码

      手机验证码已经成功发送,5分钟内有效

      设置密码

      6-20个字符,数字、字母或符号

      注册即视为同意教习网「注册协议」「隐私条款」
      QQ注册
      手机号注册
      微信注册

      注册成功

      返回
      顶部
      学业水平 高考一轮 高考二轮 高考真题 精选专题 初中月考 教师福利
      添加客服微信 获取1对1服务
      微信扫描添加客服
      Baidu
      map