四川省成都市石室中学2025-2026学年高一上学期10月月考化学试卷(Word版附解析)
展开
这是一份四川省成都市石室中学2025-2026学年高一上学期10月月考化学试卷(Word版附解析),文件包含四川省成都市石室中学2025-2026学年高一上学期10月月考化学试题原卷版docx、四川省成都市石室中学2025-2026学年高一上学期10月月考化学试题Word版含解析docx等2份试卷配套教学资源,其中试卷共27页, 欢迎下载使用。
试题说明:1.答题前,考生务必在答题卡上将自己的姓名、考号用 0.5 毫米黑色签字笔填写清
楚,考生考试条形码粘贴在答题卡上的“贴条形码区”。
2.选择题使用 2B 铅笔填涂在答题卡上对应题目标号的位置上,如需改动,用橡皮擦擦干净后
再填涂其它答案;非选择题用 0.5 毫米黑色签字笔在答题卡的对应区域内作答,超出答题区域
答题的答案无效;在草稿纸上、试卷上答题无效。
3.考试时间 75 分钟,满分 100 分,考试结束后由监考老师将答题卡收回。
可能用到的相对原子质量:H-1 C-12 O-16 Mg-24 Si-28 S-32 Cl-35.5 Ca-40 Cu-64
Ag-108
第Ⅰ卷(选择题,45 分)
一、选择题:本小题共 15 题,每题 3 分,共 45 分,每小题给出的四个选项中,只有一个选
项符合题意。
1. 化学与生活、社会发展息息相关,下列说法正确的是
A. “霾尘积聚难见路人”,含有 PM2.5(分散质直径为小于或等于 )的空气是一种气溶胶
B. “熬胆矾铁釜,久之亦化为铜”,该过程发生了离子反应
C. “青蒿一握,以水二升渍,绞取汁”是葛洪提取青蒿素的过程,属于化学变化
D. 道尔顿提出的原子论和分子论,为近代化学的发展奠定了坚实的基础
【答案】B
【解析】
【详解】A.PM2.5 的分散质粒子直径为 2.5 μm(2500 nm),远大于胶体中分散质粒子直径范围(1-100 nm),
不属于胶体,A 错误;
B.该过程涉及的反应是铁与硫酸铜溶液反应生成铜和硫酸亚铁,离子方程式为: ,属
于离子反应,B 正确;
C.“青蒿一握,以水二升渍,绞取汁”描述的是通过加水浸泡后绞取含青蒿素汁液的过程,没有新物质生
成,属于物理变化,C 错误;
D.道尔顿提出了原子论,分子论是由阿伏加德罗提出,D 错误;
故答案选 B。
第 1页/共 19页
2. 已知亚磷酸 是二元酸,有关亚磷酸及其钠盐的说法正确的是
A. 酸式盐是
B. 盛亚磷酸的试剂瓶应为橡胶塞
C. 与足量 溶液反应得到的盐是
D. 亚磷酸中磷元素的化合价为+5 价
【答案】C
【解析】
【详解】A.H3PO3 是二元酸,与氢氧化钠反应消耗两个 H+生成 Na2HPO3 是正盐,消耗一个 H+生成 NaH2PO3
是酸式盐,A 错误;
B.亚磷酸是弱酸,酸性不足以腐蚀玻璃,通常使用玻璃塞即可,橡胶塞一般用于强碱性试剂,B 错误;
C.H3PO3 作为二元酸,与足量 NaOH 完全中和两个 H+,生成正盐 Na2HPO3,C 正确;
D.根据 H3PO3 的化合价代数和为 0 计算: ,D 错误;
故答案选 C。
3. 下列反应的离子方程式正确的是
A. 向 溶液中加入 :
B. 少量的 通入氯化钡溶液中:
C. 少量的稀硫酸与纯碱溶液反应:
D. 氢氧化镁与稀硝酸反应:
【答案】C
【解析】
【详解】A.向 NaHCO3 溶液中加入 NaOH 时,HCO 与 OH⁻反应生成 CO 和水,正确离子方程式为:HCO
+ OH⁻=CO + H2O,选项 A 生成 CO2 气体,不符合反应实际,A 错误;
B.SO2 通入 BaCl2 溶液中,SO2 与水生成 H2SO3(弱酸),但 H2SO3 无法与 Ba2+反应生成 BaSO3 沉淀(酸
性条件下 BaSO3 会溶解),反应实际无沉淀生成,B 错误;
C.少量稀硫酸与纯碱(Na2CO3)反应时,H+与 CO 结合生成 HCO ,不能生成 CO2(需过量 H+),该离
子方程式无误,C 正确;
第 2页/共 19页
D.氢氧化镁为难溶物,应保留化学式,不能拆分,正确的离子方程式为:Mg(OH)2+2H+ =Mg2++ 2H2O,D
错误;
故答案为 C。
4. 胶体化学对纳米材料的制备有着举足轻重的意义。如图是 胶体的制备实验示意图,下列说法正
确的是
A. 所选 溶液的浓度约为 0.1 ml/L
B. 含 0.1 ml 的溶液若恰好完全反应,可制得 胶粒小于 0.1 ml
C. 由图可知制备胶体的离子方程式:
D. 对所得分散系通直流电,观察到电源负极颜色变深,说明 胶体带正电
【答案】B
【解析】
【详解】A.制备 Fe(OH)3 胶体需向沸水中滴加饱和 FeCl3 溶液,饱和 FeCl3 溶液浓度大于 0.1 ml/L,A 错
误;
B.Fe(OH)3 胶粒是多个 Fe(OH)3 分子的聚集体,0.1 ml FeCl3 完全反应生成 0.1 ml Fe(OH)3 分子,但胶粒
由多个分子聚集而成,故胶粒物质的量小于 0.1 ml,B 正确;
C.制备 Fe(OH)3 胶体的反应为 Fe3+的水解反应,离子方程式应为 Fe3+ + 3H2O Fe(OH)3(胶体) + 3H+,而非
与 OH-直接反应,C 错误;
D.胶体整体呈电中性,电泳时胶粒向负极移动导致负极颜色变深,说明胶体粒子带正电,并非胶体带正电,
D 错误;
故答案选 B。
5. 某工业废水中存在大量的 Na+、Cl-、Cu2+、 ,欲除去其中的 Cu2+、 ,设计工艺流程如图所示:
第 3页/共 19页
下列有关说法错误的是
A. 的作用是除去 B. 试剂 a 为
C. 试剂 b 为 D. 操作 X 为过滤,试剂 c 为稀硫酸
【答案】D
【解析】
【分析】废水中存在 Na+、Cl-、Cu2+、 ,加入 NaOH 除去 Cu2+,加入试剂 a 除去 ,则试剂 a 可
选择 BaCl2,不会引入新的杂质阴离子,加试剂 b 除去多余的 Ba2+,b 可选择 Na2CO3,过滤将除杂中产生
的沉淀除去,得到的溶液中除 Na+、Cl-,还含有多余的 OH-和 ,可加入 HCl 除去,试剂 c 为稀盐酸。
【详解】A.NaOH 中的 OH-能与 Cu2+反应生成 Cu(OH)2 沉淀,从而除去 Cu²⁺,A 正确;
B.欲除去 ,需加入 Ba2+形成 BaSO₄沉淀,试剂 a 可选 BaCl2(不会引入新杂质阴离子,Cl⁻为目标离子),
B 正确;
C.加入试剂 a(BaCl2)后,过量的 Ba2+需用 除去(生成 BaCO3 沉淀),试剂 b 为 Na2CO3,可有效除
去过量 Ba2+,C 正确;
D.操作 X 为过滤以分离沉淀和溶液;过滤后溶液中含过量的 (来自 Na2CO3)和 OH⁻(来自 NaOH),
需加入试剂 c 除去。若用稀硫酸(H2SO4),会引入 杂质,应选用稀盐酸(HCl),D 错误;
故答案选 D。
6. 下列现象或新技术应用不涉及胶体性质的是
A. 在氯化铁溶液中滴加 溶液,产生红褐色沉淀
B. 肾功能衰竭等疾病引起的血液中毒,可利用血液透析进行治疗
C. 长江入海口形成三角洲
D. 明矾 可用于净水
【答案】A
【解析】
【详解】A.溶液中 FeCl3 与 NaOH 直接反应生成 Fe(OH)3 沉淀,是复分解反应,故不涉及胶体性质,A 正
确;
第 4页/共 19页
B.通过半透膜分离小分子毒素,涉及胶体的渗析性质,B 错误;
C.入海口形成三角洲是胶体遇海水中的电解质聚沉的结果,C 错误;
D.明矾水解产生 Al(OH)3 胶体,利用胶体吸附杂质并聚沉,属于胶体性质,D 错误;
故答案选 A。
7. 下列说法正确的是
A. 将 25 g 胆矾(CuSO4·5H2O)溶于水配成 1 L 溶液,该溶液的物质的量浓度为 0.1 ml·L-1
B. 同浓度的 、 、 溶液体积之比为 ,则 浓度之比为
C. 欲将 V L 0.5 ml·L-1 的盐酸浓度增大 1 倍,可将溶液加热浓缩到原体积的一半
D. 0.3 ml·L-1 Na2SO4 溶液中含有 和 的总物质的量为 0.9 ml
【答案】A
【解析】
【详解】A.胆矾的摩尔质量为 250 g/ml,25 g 胆矾的物质的量为 0.1 ml,溶于水配成 1L 溶液后浓度为
0.1 ml/L,A 正确;
B.同浓度的三种溶液中, 的浓度仅由化学式决定,与体积无关,浓度之比应为 1:1:3,而非 3:2:3,B
错误;
C.加热浓缩盐酸时,HCl 挥发导致浓度无法达到理论值,C 错误;
D.未明确溶液体积,总物质的量无法确定,D 错误;
故答案选 A。
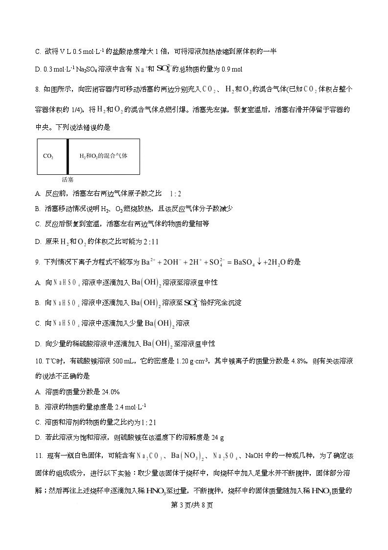
8. 如图所示,向密闭容器内可移动活塞的两边分别充入 、 和 的混合气体(已知 体积占整个
容器体积的 1/4),将 和 的混合气体点燃引爆。活塞先左弹,恢复室温后,活塞右滑并停留于容器的
中央。下列说法错误的是
A. 反应前,活塞左右两边气体原子数之比为
B. 活塞移动情况说明 H2、O2 燃烧放热,且该反应气体分子数减少
C. 反应后恢复到室温,活塞左右两边气体的物质的量相等
第 5页/共 19页
D. 原来 和 的体积之比可能为
【答案】D
【解析】
【详解】A.设初始容器总体积为 V, 体积为 , 和 混合气体体积为 。同温同压下,物质
的量之比等于体积之比,设 物质的量为 n,则混合气体物质的量为 3n。左边 原子数为 3n× (每
个 含 3 个原子),右边 和 均为双原子分子,原子数为 2×3n× =6n× ,原子数之比为 3n :
6n =1:2,A 正确;
B.点燃 和 反应放热,瞬间温度升高气体膨胀,压强增大,活塞左弹;反应 (液态)
使气体分子数减少,恢复室温后右边压强减小,活塞右滑,B 正确;
C.恢复室温后活塞在中央,两边体积均为 ,同温同压下体积相等则物质的量相等,C 正确;
D.设初始 物质的量为 n(体积 ), 和 混合气体物质的量为 3n(体积 )。反应后活塞在中
央,两边体积均为 V/2,右边剩余气体物质的量等于 n(同温同压下体积比等于物质的量比)。若 和 体
积比 2:11,设 和 的物质的量分别是 2x,11x,总物质的量 。反应后 过量,剩余
=11x - x=10x,需 ,不成立,D 错误;
故答案选 D。
9. 下列情况下离子方程式不能写为 的是
A. 向 溶液中逐滴加入 溶液至溶液显中性
B. 向 溶液中逐滴加入 溶液至 恰好完全沉淀
C. 向 溶液中逐滴加入少量 溶液
D. 向少量的稀硫酸溶液中逐滴加入 至溶液显中性
【答案】B
【解析】
【详解】A.向 NaHSO4 溶液中逐滴加入 Ba(OH)2 至溶液显中性时,NaHSO4 与 Ba(OH)2 物质的量之比为 2:1,
H+和 OH-完全中和,Ba2+和 SO 按 1:1 反应生成 BaSO4,离子方程式与题目一致,A 不符合题意;
第 6页/共 19页
B.向 NaHSO4 溶液中逐滴加入 Ba(OH)2 至 SO 恰好完全沉淀时,NaHSO4 与 Ba(OH)2 物质的量之比为 1:1
,Ba2+与 SO 按 1:1 反应,但 H+和 OH-的物质的量比为 1:2,实际反应的离子方程式为 Ba2+ + OH- + H+ +
SO =BaSO4↓ + H2O,与题目中的方程式系数不同,B 符合题意;
C.向 NaHSO4 溶液中加入少量 Ba(OH)2 时,Ba(OH)2 完全反应,H+和 OH-按 2:2 中和,离子方程式与题目
一致,C 不符合题意;
D.向稀硫酸中加入 Ba(OH)2 至中性时,H+和 OH-完全中和,Ba2+和 SO 按 1:1 反应,离子方程式与题目
一致,D 不符合题意;
故答案为:B。
10. T℃时,有硫酸镁溶液 500 mL,它 密度是 1.20 g·cm-3,其中镁离子的质量分数是 4.8%,则有关该溶液
的说法不正确的是
A. 溶质的质量分数是 24.0%
B. 溶液的物质的量浓度是 2.4 ml·L-1
C. 溶质和溶剂的物质的量之比约为
D. 若此溶液为饱和溶液,则硫酸镁在该温度下的溶解度是 24 g
【答案】D
【解析】
【详解】A.根据镁离子的质量分数 4.8%和硫酸镁中镁的质量占比 20%(24/120),溶质质量分数为 4.8%÷
20%=24%,A 正确;
B.物质的量浓度 c= = =2.4 ml/L,B 正确;
C.溶质物质的量= =1.2 ml,溶剂水物质的量= ≈25.33
ml,比值=1.2:25.33≈1:21,C 正确;
D.溶解度 S= = ≈31.58 g,而非 24g,D 错误;
故答案选 D。
11. 现有一瓶白色固体,可能含有 、 、 、NaOH 中的一种或几种,为了确定该
固体的组成成分,进行以下实验:取少量该固体于烧杯中,向烧杯中加入足量水并不断搅拌,固体部分溶
第 7页/共 19页
解;然后再往上述烧杯中逐滴加入稀 至过量,不断搅拌,烧杯中的固体质量随加入稀 质量的
变化情况如图所示,下列说法错误的是
A. a→b 段对应的离子方程式为
B. a 点之前,溶液中的溶质可能为 和 NaOH
C. a 点之前溶液中可能有气泡产生
D. 原白色固体中,一定含有 、 、 ,NaOH
【答案】D
【解析】
【分析】根据图像,固体质量减少且有剩余,可判断出固体成分为 和 ,原白色固体中一定
含有 、 、 ;
【详解】A.a→b 段对应的离子方程式为 ,A 正确;
B.a 点之前溶液中溶质可能为 和 NaOH,B 正确;
C.a 点之前可能是稀硝酸与 的反应,溶液中可能有气泡产生,C 正确;
D.a 点之前可能是稀硝酸与 的反应,不能确定样品中是否含有 NaOH,D 错误;
答案选 D。
12. 现有下列四种溶液:① 溶液,② 溶液,③
溶液,④ 溶液,下列说法正确的是
A. 溶液的导电能力:①=③
B. 的物质的量:③>④
C. ②④中分别加入足量的铁粉,消耗 的质量比为
第 8页/共 19页
D. 标准状况下,将 溶于 水中可得①
【答案】C
【解析】
【详解】A.溶液的导电能力与离子浓度、离子所带电荷有关,离子浓度越大、带电荷越多,导电能力越强,
①中 和 均为 ,③中 和 ,故溶液的导
电能力:①
相关试卷
这是一份四川省成都市石室中学2026届高三上学期10月月考化学试题(Word版附解析),文件包含四川省成都市石室中学2026届高三上学期10月月考化学试题原卷版docx、四川省成都市石室中学2026届高三上学期10月月考化学试题Word版含解析docx等2份试卷配套教学资源,其中试卷共35页, 欢迎下载使用。
这是一份四川省成都市石室中学2025-2026学年高三上学期10月月考化学试题(Word版附解析),文件包含2026届四川省成都石室中学高三零诊模拟考试化学试题Word版含解析docx、2026届四川省成都石室中学高三零诊模拟考试化学试题Word版无答案docx等2份试卷配套教学资源,其中试卷共32页, 欢迎下载使用。
这是一份四川省成都市石室中学2025-2026学年高三上学期10月月考化学试卷(PDF版附答案),文件包含四川省成都市石室中学2025-2026学年高三上学期10月月考+化学pdf、四川省成都市石室中学2025-2026学年高三上学期10月月考+化学答案pdf等2份试卷配套教学资源,其中试卷共9页, 欢迎下载使用。
相关试卷 更多
- 1.电子资料成功下载后不支持退换,如发现资料有内容错误问题请联系客服,如若属实,我们会补偿您的损失
- 2.压缩包下载后请先用软件解压,再使用对应软件打开;软件版本较低时请及时更新
- 3.资料下载成功后可在60天以内免费重复下载
免费领取教师福利

