搜索
      上传资料 赚现金

      重庆市第八中学2025-2026学年高三上学期10月月考试题生物试卷(Word版附解析)

      • 1.73 MB
      • 2025-11-05 18:36:58
      • 21
      • 0
      • 教习网3275309
      加入资料篮
      立即下载
      查看完整配套(共2份)
      包含资料(2份) 收起列表
      解析
      重庆市第八中学校2025-2026学年高三上学期10月月考生物试卷 Word版含解析.docx
      预览
      原卷
      重庆市第八中学校2025-2026学年高三上学期10月月考生物试卷 Word版无答案.docx
      预览
      正在预览:重庆市第八中学校2025-2026学年高三上学期10月月考生物试卷 Word版含解析.docx
      重庆市第八中学校2025-2026学年高三上学期10月月考生物试卷  Word版含解析第1页
      高清全屏预览
      1/22
      重庆市第八中学校2025-2026学年高三上学期10月月考生物试卷  Word版含解析第2页
      高清全屏预览
      2/22
      重庆市第八中学校2025-2026学年高三上学期10月月考生物试卷  Word版含解析第3页
      高清全屏预览
      3/22
      重庆市第八中学校2025-2026学年高三上学期10月月考生物试卷  Word版无答案第1页
      高清全屏预览
      1/12
      重庆市第八中学校2025-2026学年高三上学期10月月考生物试卷  Word版无答案第2页
      高清全屏预览
      2/12
      重庆市第八中学校2025-2026学年高三上学期10月月考生物试卷  Word版无答案第3页
      高清全屏预览
      3/12
      还剩19页未读, 继续阅读

      重庆市第八中学2025-2026学年高三上学期10月月考试题生物试卷(Word版附解析)

      展开

      这是一份重庆市第八中学2025-2026学年高三上学期10月月考试题生物试卷(Word版附解析),文件包含重庆市第八中学校2025-2026学年高三上学期10月月考生物试卷Word版含解析docx、重庆市第八中学校2025-2026学年高三上学期10月月考生物试卷Word版无答案docx等2份试卷配套教学资源,其中试卷共34页, 欢迎下载使用。
      1.答题前,考生务必用黑色碳素笔将自己的姓名、准考证号、考场号、座位号在答题卡上填写
      清楚。
      2.每小题选出答案后,用 2B 铅笔把答题卡上对应题目的答案标号涂黑。如需改动,用橡皮擦
      干净后,再选涂其他答案标号。在试题卷上作答无效。
      3.考试结束后,请将本试卷和答题卡一并交回。满分 100 分,考试用时 75 分钟。
      一、选择题:本题共 15 小题,每小题 3 分,共 45 分。在每小题给出的四个选项中,只有一
      项是符合题目要求的。
      1. 四川红汤火锅以其鲜红的辣椒和花椒为特色,汤底浓郁,味道麻辣鲜香。火锅的食材种类繁多,从常见
      的肉类、海鲜到各种蔬菜、豆制品,几乎无所不包。其中,毛肚、黄喉、鸭肠和脑花是四川火锅的经典食
      材。下列相关叙述正确的是( )
      A. 脑花中含量丰富的磷脂是构成细胞膜、核膜和核糖体、线粒体等细胞器膜的重要成分
      B. 制作火锅底料常用到牛油,牛油中含量较多的是饱和脂肪酸,在常温下为固态
      C. 火锅食材中的蛋白质、纤维素、淀粉等由相应的单体构成,均含有元素 C、H、O、N
      D. 涮牛肉时高温使蛋白质中肽键、二硫键等断裂,空间结构变得伸展、松散,易于消化
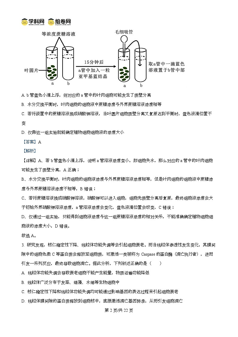
      2. 科学家设计了一个简单有效测定植物细胞液浓度的实验,基本过程如图所示。15 分钟后各管植物细胞均
      保持活性并达到平衡状态。往 a 试管中加入一粒极小的亚甲基蓝结晶,溶解后使溶液呈蓝色(该过程对溶
      液浓度影响极小,可忽略不计)。若 a 管溶液浓度不变,蓝色小滴将在 b 管均匀扩散,若 a 管溶液浓度变小,
      蓝色小滴浮于 b 管上方,反之沉入 b 管底部。下列有关叙述正确的是( )
      A. b 管蓝色小滴上浮,则对应的 a 管中的叶肉细胞可能发生了质壁分离
      B. 水分交换平衡时,叶肉细胞的细胞液中蔗糖浓度与外界蔗糖溶液浓度相等
      C. 若将装置中的蔗糖溶液换成硝酸钾溶液,当叶圆片细胞质壁分离又复原达到平衡时,蓝色液滴位置不变
      第 1页/共 12页
      D. 仅靠这一组实验就能确定植物细胞细胞液的浓度大小
      3. 研究发现,核仁稳定性下降、线粒体功能失调等会引起细胞衰老。而当线粒体渗透性发生变化,其膜间
      隙中的细胞色素 C 等蛋白质会释放至细胞质,可激活一类被称为 Caspase 的蛋白酶(凋亡执行者),进而引
      发一系列反应,最终导致细胞凋亡。据此分析,下列叙述正确的是( )
      A. 线粒体功能失调会导致衰老细胞不能产生能量,物质运输功能降低
      B. 线粒体广泛分布于发菜、绿藻、水绵等生物细胞中
      C. 核仁稳定性下降和线粒体功能失调均可能通过影响基因的表达过程来引起细胞衰老
      D. 线粒体膜间隙的蛋白质释放到细胞核中,直接激活凋亡基因转录,从而引发细胞凋亡
      4. 黏连蛋白 (REC8 和 RAD21L)对细胞分裂过程中染色体的分离有重要作用,如图甲所示。在细胞分裂
      过程中,黏连蛋白被分离酶水解后,相应染色体才能正常分离,使细胞分裂继续进行。但减数分裂过程中
      还存在着动粒保护蛋白(如图乙,动粒保护蛋白可募集磷酸酶,去除着丝粒附近 REC8 蛋白的磷酸基团,
      从而使其无法被分离酶切开)。下列叙述正确的是( )
      A. 秋水仙素处理后分离酶不能发挥正常功能,细胞中的着丝粒不能分裂
      B. RAD21L 基因只存在于生物体的生殖细胞中
      C. RAD21L 蛋白所连接的两条染色单体在减数分裂时可发生互换而导致基因重组
      D. 在某哺乳动物(2N=42)某个细胞的分裂过程中,当动粒保护蛋白无法降解,该细胞中一定会有 2 个染
      色体组
      5. 研究显示,“肠微生物-肠-脑轴”能将消化活动、情绪和免疫能力联系起来,主要由神经系统、内分泌系统、
      免疫系统以及肠道菌群等共同组成。肠内益生菌的代谢产物之一“短链脂肪酸(SCFA)”可通过调节 HPA 轴
      的响应程度来维持人体健康,部分途径如图,下列相关说法正确的是( )
      第 2页/共 12页
      注:(-)代表抑制,(+)代表促进
      A. HPA 轴指“下丘脑-垂体-肾上腺皮质轴”,SCFA 通过增强该轴响应提高免疫力
      B. 推测 SCFA 可能促进位于肠肌中 神经细胞发生 K⁺外流
      C. 大脑通过交感神经的作用使肠道蠕动加强,从而改善肠道营养供应
      D. “肠微生物-肠-脑轴”的作用机制包含肠道与中枢神经系统之间信息的交流
      6. LTP 是指短时间内给突触前神经元快速重复性刺激后,在突触后神经元上可产生持续数天甚至数星期的
      突触电位增强的现象。图 4 展示了小鼠大脑海马体 CA1 区与 CA3 区记忆神经元之间突触的 LTP 机制,
      AMPA 受体可与谷氨酸结合并打开偶联的 Na⁺通道。下列相关说法正确的是( )
      A. LTP 是通过负反馈调节机制来实现的
      B. 细胞外液中 Na⁺浓度降低不会影响 LTP 的产生和维持
      C. 高频刺激下,可增加 AMPA 受体数量,增加神经兴奋的敏感性
      D. 若阻断 NMDA 受体的作用,再高频刺激突触前膜,不会引起突触后膜兴奋
      7. 某男性近期出现全身性水肿、高血压和肌肉无力,医生怀疑其内环境稳态失衡与激素分泌异常有关。部
      分检查结果如下表所示。下列相关说法正确的是( )
      检测指标 检测结果 正常参考范围
      第 3页/共 12页
      血钠 130 mml/L 135-145mml/L
      血钾 2.8 mml/L 3.5-5.5mml/L
      血浆渗透压 265 msm/ kg 280-300 msm/ kg
      血浆醛固酮水平 35 ng/dL 4-16ng/dL
      血浆抗利尿激素 4.9 ng/mL 1-5 pg/mL
      A. 从动作电位产生的角度,患者肌肉无力可能与血钾过低有关
      B. 患者血浆渗透压大小主要与 Na⁺、K⁺和蛋白质有关
      C. 醛固酮由肾上腺髓质分泌,促进肾小管和集合管对钠离子重吸收
      D. 患者抗利尿激素水平在正常范围内,则血浆渗透压过低与其无关
      8. 研究团队在某批次果汁样品中发现了高产胞外多糖的乳酸菌突变株,可以使果汁质地变得更绵密。为优
      化发酵工艺,研究人员用平板划线法进行乳酸菌突变株的纯培养,纯培养过程的部分操作步骤如图甲所示。
      图乙为三种不同的划线操作。下列叙述正确的是( )
      A. 操作前图甲中培养皿、培养基应进行干热灭菌,接种环进行灼烧灭菌
      B. 图甲中的步骤①倒平板后,应立即将培养皿倒置,以免冷凝水滴落污染培养基
      C. 图乙中划线操作正确的是图 B,进行该划线操作一共要灼烧接种环 5 次
      D. 接种后在进行培养时需通入无菌空气,为乳酸菌突变株有氧呼吸提供条件
      9. 2024 年 11 月,国际领先的安赛搏植物细胞培养产线在西部 (重庆)科学城投产,该技术通过“外植体诱
      导愈伤组织→筛选优质的愈伤组织→通过设备扩大培养”的流程,实现天山雪莲细胞的工厂化生产。下列叙
      述错误的是( )
      A. 进行植物细胞培养时需要对外植体进行消毒,以降低培养过程中杂菌污染的可能性
      B. 外植体诱导形成愈伤组织时,培养体系中生长素和细胞分裂素的比例约为 1:1
      C. 诱导形成愈伤组织时需要给予光照,以满足植物光合作用的条件
      D. 通过设备扩大培养的过程中,需严格控制温度、pH 等培养条件
      第 4页/共 12页
      10. 双特异性抗体 (如图)能同时结合 A、B 两种抗原,传统制备方法是将能分泌抗 A 抗体和能分泌抗 B
      抗体的两种杂交瘤细胞融合,流程复杂。现有一种新策略:首先利用抗原 A 免疫小鼠,从小鼠脾中分离得
      到 B 淋巴细胞,再通过基因工程技术使这些 B 淋巴细胞可稳定表达能结合抗原 B 的抗体片段,再将这些
      改造后的 B 淋巴细胞与骨髓瘤细胞融合,从而获得能分泌完整双特异性抗体的杂交瘤细胞。下列叙述正确
      的是( )
      A. 新策略与传统方法相同,均需经过两次细胞融合过程
      B. 新策略中用特定的选择培养基筛选出的杂交瘤细胞都能分泌双特异性抗体
      C. 双特异性抗体能结合 A、B 两种抗原,故不具有特异性
      D. 新策略最终筛选出的杂交瘤细胞无需再接触 A、B 抗原也能产生双特异性抗体
      11. 天然酶在工业生产环境中催化效率往往较低,研究人员采用易错PCR 技术对天然酶进行改造。易错PCR
      是利用低保真度 Taq 酶(容易发生碱基错误配对的耐高温 DNA 聚合酶)和改变 PCR 的反应条件,降低
      DNA 复制的准确性,从而使扩增产物出现较多突变位点的一种体外诱导 DNA 序列变异的方法。改造流程
      如图所示,下列叙述正确的是( )
      A. 该过程属于蛋白质工程,其基本思路是从预期的酶功能出发,人工设计并合成新的酶基因,获得所需新
      的蛋白质
      B. 步骤②中易错 PCR 可定向改变天然酶基因的序列,使酶的催化效率提高
      C. 若基因突变位点在启动子区域,可能引起成功导入重组质粒的受体菌不能表达出相应的突变酶
      D. 步骤⑥进行筛选时,需加入抗原以筛选成功表达高催化效率突变酶的受体菌
      12. 如图甲和乙是蛋白质翻译的过程。下列有关说法正确的是( )
      第 5页/共 12页
      说明:苯、甲、甘、天、色、丙分别代表苯丙氨酸、甲硫氨酸、甘氨酸、天冬氨酸、色氨酸和丙氨酸
      A. 图甲合成的多肽链中氨基酸的排列顺序为天-甘-甲-苯-色-丙…
      B. 图乙的右侧为 mRNA 的 5'端
      C. 甘氨酸的密码子为 3'GCU5'
      D. 图乙中合成的四条多肽链的氨基酸排列顺序不同
      13. 研究发现,肺癌患者中常见 EGFR 基因突变 (如外显子 19 缺失突变),导致细胞异常增殖;另一部分
      患者存在 ALK 基因与 EML4 基因融合(染色体易位导致),形成致癌突变。关于 EGFR 基因突变与
      ALK-EML4 融合 叙述,错误的是( )
      A. EGFR 外显子 19 缺失可能改变编码蛋白的氨基酸序列
      B. 导致 ALK-EML4 融合的变异类型可在光学显微镜下观察到
      C. 同一肺癌患者的癌细胞中可能同时存在 EGFR 突变和 ALK-EML4 融合
      D. 两种变异均可能使原癌基因表达量下降或表达的蛋白质活性减弱,最终导致细胞癌变
      14. 研究发现,非编码 RNA (如 miRNA、lncRNA)在基因表达调控中发挥重要作用。为探究 miRNA-21
      和 lncRNA-H19 对靶基因 PTEN 的调控机制,科学家设计了以下实验并对相关指标进行了检测,结果如表
      所示。
      miRNA-21 PTEN PTEN 蛋 细胞增
      lncRNA-H19
      组别 处理方式 相对表达 mRNA 相 白相对表 殖率(%
      相对表达量
      量 对表达量 达量 )
      普通 培养的肝癌
      对照组 1 1 1 1 100
      细胞
      加入 miRNA-21 抑
      实验组 1 0.2 1.05 2.5 2.8 65
      制剂
      第 6页/共 12页
      转入 lncRNA-H19
      实验组 2 0.95 3.2 0.4 0.3 135
      过表达载体
      同时加入
      lncRNA-H19siRNA
      注:siRNA(小干扰 RNA)是一种短双链 RNA,通过 RNA 干扰途径与目标 mRNA 互补结合并引起目标 RNA
      分子被降解。
      根据实验结果,下列分析错误的是( )
      A. miRNA-21 和 lncRNA-H19 都可能通过抑制 PTEN 表达以促进肿瘤细胞增殖
      B. lncRNA-H19 抑制 PTEN 表达的原因可能是其能与 PTEN mRNA 碱基互补配对而抑制翻译过程
      C. 加入 lncRNA-H19siRNA 的作用是使细胞中 lncRNA-H19 的相对含量下降
      D. 非编码 RNA 调控基因表达而引起的表型变化属于表观遗传
      15. 已知某哺乳动物的毛色黑色和棕色由 A/a 基因控制,毛的长短由基因 B/b 控制,且 A 对 a 和 B 对 b 均
      为完全显性。研究发现,该哺乳动物的雌性个体囊胚期的每个细胞中 X 染色体会随机失活一条而形成巴氏
      小体,某个胚胎细胞分裂形成的所有子代细胞的 X 染色体失活情况是相同的。某研究小组利用该哺乳动物
      中的 1 只棕色长毛雌性个体与多只黑色长毛雄性个体做亲本,进行了多次杂交实验并得到了多只子一代个
      体。统计子一代的表现型及比例为黑棕相间长毛雌性个体:黑棕相间短毛雌性个体:棕色长毛雄性个体:
      棕色短毛雄性个体:黑色长毛雄性个体:黑色短毛雄性个体=9:3:6:2:3:1。若无基因突变、致死等变
      异情况发生,下列相关叙述正确的是( )
      A. 推测 X 染色体随机失活形成巴氏小体的过程是不可逆的
      B. 基因型为 XAYa 的个体毛色表现为黑棕相间
      C. B/b 位于常染色体上,长毛对短毛为显性;A/a 仅位于 X 染色体上,黑色毛对棕色毛为显性
      D. 让子一代雌雄个体自由交配,后代黑色个体中的纯合子概率为 1/4
      二、非选择题:本题共 5 小题,共 55 分。
      16. 植物细胞通过“苹果酸/草酰乙酸穿梭”和“苹果酸/天冬氨酸穿梭”机制,实现了叶绿体和线粒体之间物质
      与能量的有效转移,这是细胞应对环境胁迫的重要策略。图中的丙糖磷酸是光合作用中最先产生的糖,它
      既可以在叶绿体中形成淀粉,暂时储存在叶绿体中,又可以通过叶绿体膜上的磷酸转运器,实现细胞质基
      质的 Pi 等量反应交换,进而转运出叶绿体,在细胞质基质中合成蔗糖。请据图分析并回答下列问题:
      第 7页/共 12页
      实验组 3
      miRNA-21 抑制 剂

      0.18 0.25 3.8 4 2 50
      (1)光反应中,水光解产生的______是合成 NADPH 的原料。分析图可知,运输到细胞质基质中的丙糖磷
      酸可合成蔗糖并运出细胞,每运出一分子蔗糖相当于固定了______个 CO2 分子。若蔗糖合成或输出受阻,
      则卡尔文循环减速,原因是______。
      (2)当光照过强时,细胞必须耗散掉叶绿体吸收的过多光能,避免细胞损伤。而“苹果酸/草酰乙酸穿梭”
      可有效地将光反应产生的______中含有的还原能输出叶绿体,再经过“苹果酸/天冬氨酸穿梭”转换成线粒体
      中的______中含有的还原能,最终在______(场所)转化为 ATP 中的化学能。
      (3)为探究外源草酰乙酸对植物光合性能的影响,科研人员用菠菜叶片进行了实验,部分方案如下表。请
      将表格补充完整:
      实验步骤的目的 简要操作过程
      配制不同浓度的草酰乙酸溶 利用缓冲液分别配制 10μml·m-2·L-1 、30μml·m-2·L-1、50μml·m-2·L-1、
      液 70μml·m-2·L-1 的草酰乙酸溶液
      设置对照处理组 ______
      设置实验处理组 用 100mL 不同浓度草酰乙酸溶液浸泡离体的菠菜叶 15min
      在 400μml·m-2·L-1 CO2 和 160μml·m-2·L-1 光强下,运用便携式光合气体分 叶片净光合速率测定
      析系统测定叶片的净光合速率
      叶片呼吸速率测定 在______条件下,运用呼吸速率测定仪测定叶片呼吸速率
      结果分析 比较各组净光合速率和呼吸速率
      17. 科研人员发现,夜间电子设备发出的蓝光会影响棕色脂肪细胞的葡萄糖代谢能力,增加患糖尿病、肥胖
      的风险。哺乳动物感光主要依赖视网膜上的感光细胞,如视锥细胞、视杆细胞和自感光视网膜神经节细胞
      第 8页/共 12页
      (ipRGC),其中 ipRGC 对下丘脑发出密集的神经纤维,请回答下列相关问题。
      (1)感光细胞对光敏感,“敏感”指能接受光的刺激,并产生______,因此,它在反射弧中充当______。
      (2)为探究蓝光与棕色脂肪细胞之间的神经通路,研究人员设计了一系列实验。
      实验一:将生理状态相同的小鼠随机分为两组,均饥饿处理 2 小时。一组在黑暗环境中,另一组在蓝光环
      境下,通过腹腔注射给予等量葡萄糖溶液,检测 2 小时内血糖浓度变化,结果如图所示。
      根据实验结果,推测蓝光会______(填“增强”或“减弱”)小鼠的葡萄糖代谢能力。
      实验二:利用三种基因修饰小鼠:①视网膜感光细胞完全缺陷型;②仅 ipRGC 感光功能正常型;③仅视锥
      与视杆细胞感光功能正常型。重复上述葡萄糖代谢能力检测,AUC 值为血糖含量曲线与横坐标时间轴围成
      的面积,代表一段时间内血糖总体水平,结果如下表所示:
      光照条件 AUC 值组
      黑暗 蓝光 别
      ① 20 20
      ② 20 39
      ③ 20 21
      上述对小鼠的处理,采用了自变量控制的______原理,实验结果说明,能感受蓝光的是______细胞。
      实验三:对感光正常的小鼠分别进行以下处理,在黑暗和蓝光条件下检测其葡萄糖代谢能力,结果如下表
      所示:
      光照条件 AUC 值组别 黑暗 蓝光
      SCN 区损毁 21 22
      第 9页/共 12页
      SON 区损毁 23 38
      手术但不损毁脑区 22 39
      空白对照 20 39
      综合上述实验,蓝光调节葡萄糖代谢的局部神经通路是:蓝光→视网膜相关感光细胞→传入神经→下丘脑
      ______区域。
      18. 杜氏肌营养不良是由 DMD 基因突变引起的抗肌萎缩蛋白缺乏的一种单基因遗传病。DMD 基因突变导
      致转录出的 mRNA 长度不变但提前出现终止密码子 UGA,导致合成的抗肌萎缩蛋白失去活性,没有抗肌
      萎缩蛋白的支撑,肌细胞膜变得极其脆弱,在日常的肌肉收缩中容易受损、破裂。科研人员通过改造天然
      tRNA 获得了抑制性 tRNA (sup-tRNA)对此病的治疗进行相关研究。
      (1)sup-tRNA 与普通 tRNA 的结构、功能相同,但它的反密码子可以与终止密码子配对。从而能够获得有
      功能的全长蛋白。推测 sup-tRNA 发挥的作用是___________。
      A. 改变 mRNA 的序列
      B. 使翻译提前终止
      C 促进氨基酸脱水缩合
      D. 识别终止密码子并携带氨基酸至核糖体
      (2)治疗杜氏肌营养不良的 sup-tRNA 的反密码子是 5′-____-3′,改变 sup-tRNA 与特定氨基酸结合的结
      构域,可以得到反密码子相同但携带不同氨基酸的 sup-tRNA。科研人员将携带不同氨基酸的 sup-tRNA 导
      入实验动物体内,并检测了抗肌萎缩蛋白的分子量 (条带的粗细可以反映分子量的大小),结果如下表,
      “-”代表未加入。据表分析,可继续探究携带______氨酸的 sup-tRNA 用于疾病治疗的前景。
      对照组 实验组(杜氏肌营养不良动物)
      sup-tRNA 携
      带的氨基酸
      色氨 酪氨 丝氨
      一 一 亮氨酸 赖氨酸 谷氨酸
      种类
      酸 酸 酸
      全长抗肌萎
      缩蛋白
      参照蛋白
      第 10页/共 12页
      (3)科研人员利用选定的 sup-tRNA 分别对 DMD 突变基因纯合小鼠 (编号为 A 组)及 DMD 基因敲除
      小鼠进行治疗(编号为 B 组),检测肌细胞抗肌萎缩蛋白活性和肌肉收缩中的受损程度,与治疗前的小鼠相
      比较,实验结果为 DMD 突变基因纯合小鼠______,DMD 基因敲除小鼠______,证明携带选定的 sup-tRNA
      可以治疗杜氏肌营养不良。
      19. 已知家蚕(ZW 型)茧色由 Z 染色体上的两对等位基因 (A/a、B/b,大写为显性,小写为隐性)共同
      调控,其基因表达情况与表型的关系如图所示。另有一对常染色体基因 T/t 控制蚕体大小,显性基因 T 控制
      大型,隐性基因 t 控制小型。某实验室开展杂交实验,数据如表所示。
      亲本组合 子二代表型及比例 (雌性:雄性=1:1)
      雌性:大型浅黄色茧:大型黄色茧:大型白色茧:
      纯合大型浅黄色茧×隐性 小型浅黄色茧:小型黄色茧:小型白色茧
      纯合小型白色茧 =21:9:30:7:3:10
      雄性:大型浅黄色茧:小型浅黄色茧=3:1
      (1)亲本的基因型分别是______、______,子一代的基因型分别是______、______。
      (2)若只考虑茧色,子二代雌性中黄色茧的基因型是______,子一代雄配子的基因型及比例是______。
      (3)子二代雄性 基因型有______种,其中纯合小型浅黄色茧个体的比例为______。
      20. Cry2Ah 是苏云金芽孢杆菌中的一种抗虫基因,其编码的 Cry2Ah 蛋白有一定抗虫活性。研究人员发现,
      若将 Cry2Ah 蛋白第 375 位的丝氨酸(密码子 UCC)替换为苯丙氨酸 (密码子 UUC),可获得抗虫活性更
      高的 Cry2Ah 改良蛋白。现已利用 PCR 定点突变技术成功获得改良后的 Cry2Ah 基因,相关过程如图所示。
      请回答下列问题:
      第 11页/共 12页
      (1)运用图甲的 PCR 定点突变技术时,引物 B 是由图乙中引物①~④中的______经过碱基替换得到的,发
      生的碱基替换是由______替换为______。
      (2)形成大引物至少经过______轮复制。
      (3)若要将改良后的 Cry2Ah 基因导入普通棉花细胞以获得改良抗虫棉植株,可设计开展如下实验:
      a.利用图甲的 PCR 定点突变技术获取改良后的 Cry2Ah 基因;
      b.将______分别进行酶切并连接;
      c.将重组 DNA 分子导入农杆菌,为了增加导入的成功率,可先用______处理农杆菌细胞;再利用导入了重
      组 DNA 分子的农杆菌侵染棉花细胞,获得改良抗虫棉植株;
      d.对抗虫棉植株是否改良成功进行检测与鉴定。请写出个体生物学水平的鉴定方法:______。

      相关试卷

      重庆市第八中学2025-2026学年高三上学期10月月考试题生物试卷(Word版附解析):

      这是一份重庆市第八中学2025-2026学年高三上学期10月月考试题生物试卷(Word版附解析),文件包含重庆市第八中学校2025-2026学年高三上学期10月月考生物试卷Word版含解析docx、重庆市第八中学校2025-2026学年高三上学期10月月考生物试卷Word版无答案docx等2份试卷配套教学资源,其中试卷共34页, 欢迎下载使用。

      重庆市第八中学2024-2025学年高三上学期10月月考生物试卷(Word版附解析):

      这是一份重庆市第八中学2024-2025学年高三上学期10月月考生物试卷(Word版附解析),文件包含重庆市第八中学2024-2025学年高三上学期10月月考生物试题Word版含解析docx、重庆市第八中学2024-2025学年高三上学期10月月考生物试题Word版无答案docx等2份试卷配套教学资源,其中试卷共36页, 欢迎下载使用。

      重庆市第十八中学2025-2026学年高二上学期10月月考生物试卷(Word版附解析):

      这是一份重庆市第十八中学2025-2026学年高二上学期10月月考生物试卷(Word版附解析),文件包含重庆市江北区重庆市第十八中学2025-2026学年高二上学期10月月考生物试题Word版含解析docx、重庆市江北区重庆市第十八中学2025-2026学年高二上学期10月月考生物试题Word版无答案docx等2份试卷配套教学资源,其中试卷共41页, 欢迎下载使用。

      资料下载及使用帮助
      版权申诉
      • 1.电子资料成功下载后不支持退换,如发现资料有内容错误问题请联系客服,如若属实,我们会补偿您的损失
      • 2.压缩包下载后请先用软件解压,再使用对应软件打开;软件版本较低时请及时更新
      • 3.资料下载成功后可在60天以内免费重复下载
      版权申诉
      若您为此资料的原创作者,认为该资料内容侵犯了您的知识产权,请扫码添加我们的相关工作人员,我们尽可能的保护您的合法权益。
      入驻教习网,可获得资源免费推广曝光,还可获得多重现金奖励,申请 精品资源制作, 工作室入驻。
      版权申诉二维码
      月考专区
      • 精品推荐
      • 所属专辑6份
      欢迎来到教习网
      • 900万优选资源,让备课更轻松
      • 600万优选试题,支持自由组卷
      • 高质量可编辑,日均更新2000+
      • 百万教师选择,专业更值得信赖
      微信扫码注册
      手机号注册
      手机号码

      手机号格式错误

      手机验证码 获取验证码 获取验证码

      手机验证码已经成功发送,5分钟内有效

      设置密码

      6-20个字符,数字、字母或符号

      注册即视为同意教习网「注册协议」「隐私条款」
      QQ注册
      手机号注册
      微信注册

      注册成功

      返回
      顶部
      学业水平 高考一轮 高考二轮 高考真题 精选专题 初中月考 教师福利
      添加客服微信 获取1对1服务
      微信扫描添加客服
      Baidu
      map