


2025~2026学年山东省烟台市高一(上)期中模拟卷(鲁教版)地理试题(解析版)
展开 这是一份2025~2026学年山东省烟台市高一(上)期中模拟卷(鲁教版)地理试题(解析版),共12页。试卷主要包含了测试范围,耀斑所在的太阳圈层是,未来24小时,太阳活动对等内容,欢迎下载使用。
(考试时间:90分钟 试卷满分:100分)
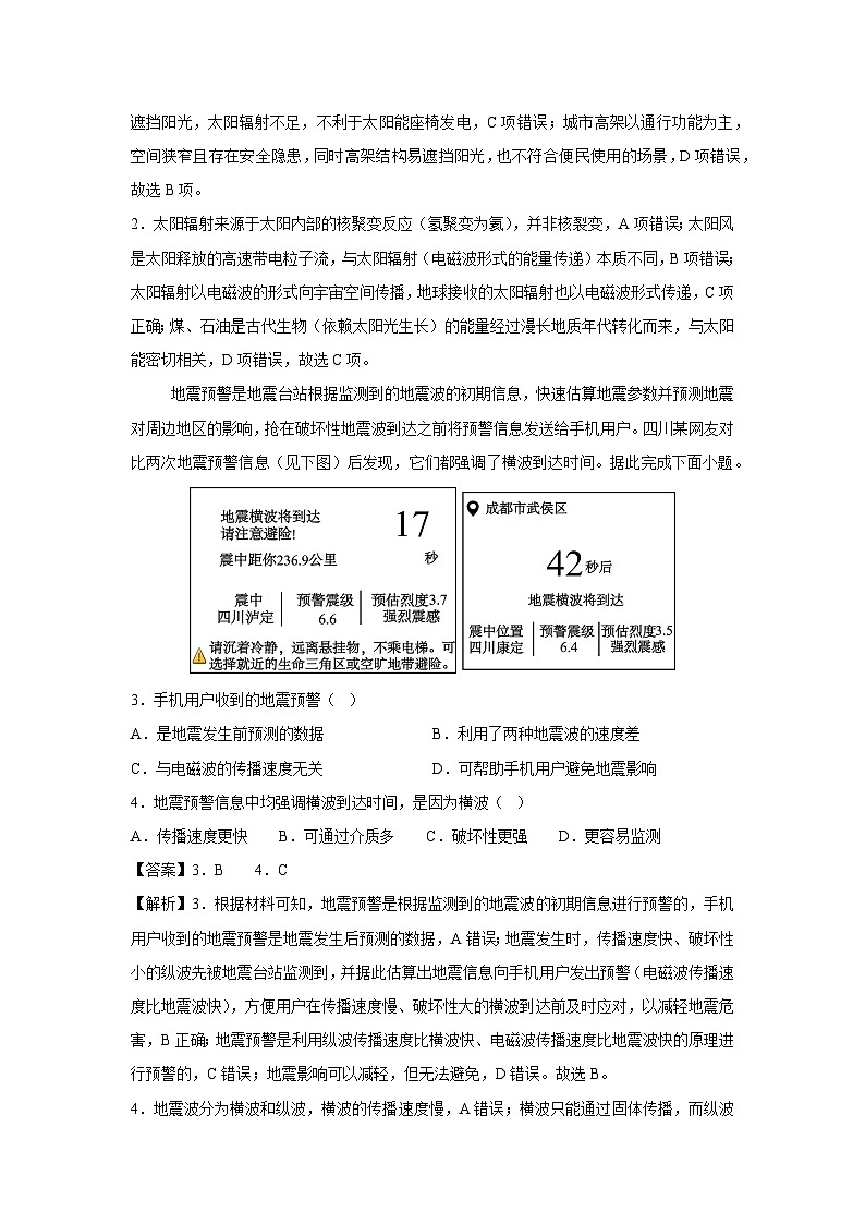
注意事项:
1.答卷前,考生务必将自己的姓名、准考证号填写在答题卡上。
2.回答选择题时,选出每小题答案后,用2B铅笔把答题卡上对应题目的答案标号涂黑。如需改动,用橡皮擦干净后,再选涂其他答案标号。写在本试卷上无效。
3.回答非选择题时,将答案写在答题卡上。写在本试卷上无效。
4.测试范围:鲁教版必修1第1章至第2章。
5.考试结束后,将本试卷和答题卡一并交回。
一、选择题:本题共15个小题,每小题3分,共45分。每小题只有一个选项符合题目要求。
绿电是指由可再生能源生产的电力,如太阳能、风能等。下图是在杭州拍到的智能化太阳能座椅照片。据此完成下面小题。
1.该智能化太阳能座椅,相对合理的安装地点是( )
A.热闹的便民大厅 B.开阔的城市广场
C.阴凉的森林公园 D.畅通的城市高架
2.有关太阳辐射的说法,正确的是( )
A.来源于太阳的核裂变反应 B.太阳辐射俗称太阳风
C.以电磁波的形式传到地球 D.煤、石油与太阳能无关
【答案】1.B 2.C
【解析】1.智能化太阳能座椅依赖太阳能面板接收太阳辐射来工作,需安装在太阳辐射充足、无明显遮挡的地点。开阔的城市广场视野开阔、无遮挡,能为太阳能面板提供充足的太阳辐射,且便于市民使用(如充电、休憩),符合安装需求,B项正确;便民大厅多为室内或半封闭空间,太阳辐射弱,不利于太阳能面板发电,A项错误;阴凉的森林公园树木茂密,遮挡阳光,太阳辐射不足,不利于太阳能座椅发电,C项错误;城市高架以通行功能为主,空间狭窄且存在安全隐患,同时高架结构易遮挡阳光,也不符合便民使用的场景,D项错误,故选B项。
2.太阳辐射来源于太阳内部的核聚变反应(氢聚变为氦),并非核裂变,A项错误;太阳风是太阳释放的高速带电粒子流,与太阳辐射(电磁波形式的能量传递)本质不同,B项错误;太阳辐射以电磁波的形式向宇宙空间传播,地球接收的太阳辐射也以电磁波形式传递,C项正确;煤、石油是古代生物(依赖太阳光生长)的能量经过漫长地质年代转化而来,与太阳能密切相关,D项错误,故选C项。
地震预警是地震台站根据监测到的地震波的初期信息,快速估算地震参数并预测地震对周边地区的影响,抢在破坏性地震波到达之前将预警信息发送给手机用户。四川某网友对比两次地震预警信息(见下图)后发现,它们都强调了横波到达时间。据此完成下面小题。
3.手机用户收到的地震预警( )
A.是地震发生前预测的数据 B.利用了两种地震波的速度差
C.与电磁波的传播速度无关 D.可帮助手机用户避免地震影响
4.地震预警信息中均强调横波到达时间,是因为横波( )
A.传播速度更快 B.可通过介质多 C.破坏性更强 D.更容易监测
【答案】3.B 4.C
【解析】3.根据材料可知,地震预警是根据监测到的地震波的初期信息进行预警的,手机用户收到的地震预警是地震发生后预测的数据,A错误;地震发生时,传播速度快、破坏性小的纵波先被地震台站监测到,并据此估算出地震信息向手机用户发出预警(电磁波传播速度比地震波快),方便用户在传播速度慢、破坏性大的横波到达前及时应对,以减轻地震危害,B正确;地震预警是利用纵波传播速度比横波快、电磁波传播速度比地震波快的原理进行预警的,C错误;地震影响可以减轻,但无法避免,D错误。故选B。
4.地震波分为横波和纵波,横波的传播速度慢,A错误;横波只能通过固体传播,而纵波可以通过固体、液体、气体传播,因此横波通过介质少,B错误;横波能引起地面水平晃动,对建筑物、地表设施的破坏更严重,预警系统通过监测先到达的纵波,计算横波到达时间,为避险争取几秒到几十秒时间,核心是基于横波的强破坏性,而与横波是否更容易被监测关系不大,C正确,D错误。故选C。
5.铍矿是我国紧缺战略性矿产资源之一。2024年我国在鄂湘赣交界的幕阜山地区发现含铍矿的岩体。该岩体是岩浆多期侵入到上覆岩层中冷却形成,后经剥蚀出露地表。为确定岩体形成时间,研究人员对周边地层进行了详细地质调查。下图示意幕阜山局部地区该类岩体及周边地层分布。据此完成下面小题。
该地铍矿所在岩体形成时间可能是( )
A.早于寒武纪,晚于元古宙 B.早于元古宙,晚于太古宙
C.早于第四纪,晚于奥陶纪 D.早于奥陶纪,晚于寒武纪
【答案】C
【解析】从图中可以看出,该地铍矿所在岩体包括晚期岩体和早期岩体,根据图示信息可知,晚期岩体和早期岩体侵入到元古宙地层、寒武纪地层、奥陶纪地层中冷却形成,说明其形成时间晚于奥陶纪;同时,岩体上部有第四纪地层覆盖,表明其形成时间早于第四纪。因此,该地铍矿所在岩体形成时间早于第四纪,晚于奥陶纪,C项正确,ABD项错误。故选C项。
内蒙古自治区太阳能资源总体比较丰富,但由于横跨中国东北、华北、西北三大地区,所以太阳能资源存在明显的空间差异。下图是内蒙古年天文太阳总辐射量与年太阳总辐射量空间分布示意图,其中天文辐射为大气层顶接收到的太阳辐射。据此完成下面小题。
6.关于内蒙古太阳辐射空间分布表述正确的是( )
①年天文太阳总辐射量东多西少②年天文太阳总辐射量南多北少
③年太阳总辐射量西多东少④年太阳总辐射量东北多西南少
A.①② B.①③ C.②③ D.③④
7.影响内蒙古年太阳总辐射量空间分布的主要因素是( )
A.纬度位置 B.地势高低 C.植被类型 D.天气状况
【答案】6.C 7.A
【解析】6.根据内蒙古年天文太阳总辐射量和年太阳总辐射量示意图可知,颜色越深的区域说明年天文太阳总辐射量和年太阳总辐射量越大,反之,越小,整体上来看内蒙古年天文太阳总辐射量空间分布特点为南多北少,①错误、②正确;年太阳总辐射量空间分布特点为西多东少,③正确、④错误。综上所述,C正确,ABD错误。故选C。
7.由第一问分析内蒙古年天文太阳总辐射量的空间分布特点为南多北少,南部纬度低,年天文太阳总辐射量多,北部较南部纬度高,年天文太阳总辐射量少,因此影响内蒙古年天文太阳总辐射量空间分布的主要因素是纬度位置,A正确。内蒙古年太阳总辐射量空间分布跟地势高低、植被类型和天气状况关系不大,BCD错误。故选A。
太阳耀斑和太阳风等剧烈活动,影响地球磁层、大气电离层、卫星运行安全以及人类健康,这种短时间空间环境变化称为空间天气。下图为2024年11月19日国家空间天气监测预警中心发布的耀斑空间天气指数预报。据此完成下面小题。
8.耀斑所在的太阳圈层是( )
A.光球层 B.色球层 C.日冕层 D.太阳内部
9.未来24小时,太阳活动对( )
A.电离层干扰明显 B.卫星导航干扰明显
C.地球磁场影响大 D.北京的降水影响大
【答案】8.B 9.A
【解析】8.耀斑,发生在色球层,B正确。太阳黑子发生在光球层,排除A。日冕物质抛射发生在日冕层,排除C。太阳活动都是发生在太阳大气层,不是太阳内部,排除D。故选B。
9.图中可看出,短波受干扰,信号质量下降明显,体现了大气中电离层干扰明显,A正确。图中信息显示,磁场平静,卫星导航干扰不大,BC错误。图文信息未涉及太阳活动对降水的影响,D错误。故选A。
萨赫勒地区通常是撒哈拉沙漠南缘东西延伸的过渡地带,年降水量100-500毫米。在其非常平缓的坡面上发育着灌丛带和裸地交替,沿等高线排列的带状景观。带状景观中裸地土壤渗透率低,降水多形成面状水流,并蓄积在下坡向的灌丛带中。下图为萨赫勒地区带状景观示意图。据此完成下面小题。
10.非常平缓的坡面对灌丛带发育的主要作用是( )
A.增加下渗,改善土壤水分 B.保持水土,增加土壤养分
C.降低流速,减少表土冲刷 D.增加光照,促进光合作用
11.带状景观中裸地难以发育植被的主要原因有( )
①土壤渗透率低,土壤水分不足②土壤板结,植被根系生长不良
③降水冲刷强,加快有机质的流失④灌丛拦截水分,加剧裸地干旱
A.①②③ B.①③④ C.①②④ D.②③④
【答案】10.A 11.C
【解析】10.非常平缓的坡面,水流速度慢,有利于降水下渗,从而改善灌丛带的土壤水分条件,促进灌丛发育,A正确。保持水土、增加土壤养分不是平缓坡面对灌丛带发育的主要作用,灌丛带发育主要依赖水分,B错误。减少表土冲刷不是灌丛带发育的主要影响因素,关键是水分下渗,C错误。平缓坡面与增加光照无关,光照主要受纬度、天气等影响,D错误。故选A。
11.材料提到裸地土壤渗透率低,降水多形成面状水流,导致土壤水分不足,难以发育植被,①正确。土壤渗透率低,水分难下渗,易板结,不利于植被根系生长,②正确。坡面非常平缓,降水冲刷并不强,③错误。灌丛带拦截了面状水流,使裸地水分更缺乏,加剧干旱,难以发育植被,④正确。综上,C正确,ABD错误,故选C。
12.1999年,广西南宁国家基本气象站从城中搬迁至城郊,并在2000年对新旧站主要气象要素进行对比观测。下图示意观测的月平均气压变化。据此完成下面小题。
该气象站观测的主要气象要素中,与图示气压年内变化相关度最高的是( )
A.湿度 B.风速 C.气温 D.风向
【答案】C
【解析】气压的年内(季节)变化主要受气温影响,夏季气温高,空气膨胀密度降低,气压下降;冬季气温低,空气收缩密度增大,气压升高,这种负相关在温带、亚热带地区如题中广西南宁尤为显著,C正确。高湿度可能轻微降低空气密度,但其对气压季节变化的影响远小于气温,A错误。风由高压吹向低压,风速受气压梯度影响,是气压变化的结果而非原因,与气压年内变化相关度低,B错误。风向是气压差异的结果,空气由高压区流向低压区,但本身不直接导致气压变化,D错误。故选C。
下图示意某小区域地形。图中等高距为100米,瀑布的落差为72米。读图,完成以下题目。
13.Q地的海拔可能为( )
A.90米 B.230米 C.340米 D.420米
14.桥梁附近河岸与山峰的高差最接近( )
A.260米 B.310米 C.360米 D.410米
15.桥梁附近河岸与山峰的温差最接近( )
A.1.8℃ B.2.0℃ C.2.2℃ D.2.4℃
【答案】13.D 14.C 15.C
【解析】13.图中山峰高程为580米,等高距为100米。根据等高线递变规律,环绕山峰的等高线数值为500米。河流流经区域为谷地,地势最低,两侧等高线对称分布,结合河流流向可判断河谷两侧等高线数值为300米(500米-2×100米)。河流东岸等高线自西向东依次为300米、400米(河谷向东地势升高,间隔100米)。Q地位于400米等高线东侧,且等高线向低值方向凸出(山脊),因此Q地海拔范围为400米<Q<500米,ABC错误,D正确,故选D。
14.河谷高程(河流所在区域)介于200米-300米之间(300米等高线以下,等高距100米)。瀑布位于桥梁上游,落差为72米,因此桥梁附近河岸海拔=瀑布顶端海拔-72米。瀑布顶端海拔<300米(位于300米等高线以下),故桥梁河岸海拔<300米-72米=228米。同时桥梁河岸海拔>200米(河谷最低处高于200米),因此桥梁河岸海拔范围为200米<河岸<228米。由于山峰海拔580米,因此计算可知两地最小高差:580米-228米=352米,两地最大高差:580米-200米=380米,ABD错误,C正确。故选C。
15.一般情况下,海拔每升高100米,气温约下降0.6℃。由上题可知,桥梁与山峰高差约为352-380米,计算可得温差范围为2.1℃-2.28℃,C正确,ABD错误,故选C。
二、非选择题(4小题,共55分)
16.(14分)阅读图文材料,回答下列问题。
近年来,我国大力开发太阳能等新能源。光伏电站利用太阳能发电,占地面积大。
材料一:下图为京津冀地区略图。下表为图中各行政区域光伏发电适宜度评价表,值越大,越适宜光伏发电。
材料二:2021年京津冀地区煤炭消费占该地区能源消费总量的70%以上。为响应碳减排,京津冀地区大力发展光伏产业。
(1)与煤炭、石油等化石能源相比,指出太阳能的主要优缺点。(4分)
(2)从地形角度,说出甲地年太阳总辐射量较多的原因。(4分)
(3)说出京津冀地区光伏发电适宜度的空间分布趋势。与①市相比,分析⑥市更适宜大规模光伏发电的原因。(6分)
【答案】(1)优点:清洁、可再生;缺点:受天气、昼夜交替等因素制约,能源不稳定。
(2)地势较高,空气稀薄,太阳能资源丰富;东侧山地阻挡海洋水汽,降水少,晴天多,白昼时间较长。
(3)趋势:自西北向东南递减。原因:多山地,可利用土地面积广;年太阳总辐射量大;靠近北京、天津,输电距离短。
【解析】(1)与煤炭、石油等化石能源相比,明确太阳能的主要优点和缺点需从能源特性、环境影响、可持续性等角度分析。太阳能来自太阳辐射,理论上取之不尽,而化石能源储量有限,不可再生;太阳能属于清洁能源,发电过程无温室气体(如CO₂)或污染物(如SO₂、粉尘等)排放,化石能源燃烧会释放大量CO₂和污染物。但太阳能受昼夜、天气影响,发电不稳定,需储能或备用电源;化石能源可24小时持续供能,不受天气和昼夜影响。
(2)结合高度表可知,图示甲地的颜色较深,代表海拔较高。海拔高,空气稀薄,大气对太阳辐射的削弱少,太阳能资源丰富;与同纬度地区相比,海拔高处,白昼时间较长,接受太阳辐射的时间长;甲地东侧有山地分布,可阻挡湿润夏季风携带的海洋水汽深入,降水少,晴天多,大气对太阳辐射的削弱少,太阳能资源丰富。
(3)据图中表格显示适宜度偏高的是③④⑤⑥区域,而这些地区在图示中的西北方位,相对而言东南方位适宜度偏小,故适宜度的分布趋势是自西北向东南递减。太阳能分散,光伏发电占地面积广,所以⑥市更适宜大规模光伏发电的原因应从资源丰富度、可利用空间、市场距离等方面考虑。图中①年太阳总辐射量低于5130,而⑥年太阳总辐射量远大于①,⑥年太阳总辐射量更大;①位于华北平原,⑥位于冀北山区,①经济更发达,人口更稠密,所以,⑥所在地区可利用土地面积广,可利用空间更大;从地理位置看,⑥距离北京、天津等大城市更近,靠近消费市场,输电距离短。
17.(10分)生命宜居带指恒星周围适合生命存在的最佳区域。下表是地球和火星的部分物理性质统计表。
(1)在探索地外生命的过程中,火星被认为是太阳系存在生命可能性最大的行星,结合图表说明原因。(4分)
(2)在现实生活中,面对地球环境不断恶化等威胁,有人认为应加快探索宜居星球的步伐,寻找新的家园。也有人认为应放缓探索步伐,将更多精力用于保护地球家园,你赞同哪个观点,并阐明理由。(6分)
【答案】(1)火星距离生命宜居带较近,表面温度与地球较接近;自转周期与地球接近,温度的变化幅度较适宜等。
(2)加快:从地球资源环境、人类探索宇宙能力的提高、人造天体带来的安全威胁和探索宇宙意义等方面回答。
或放缓:可从搬离的困难性、地球的特殊性和一定时间内发现宜居星球可能性小。
【解析】(1)结合材料可知,火星处于太阳系的生命宜居带范围内,距离太阳适中,这意味着其表面温度可能与地球较为接近;同时,火星的自转周期与地球接近,温度变化幅度相对较小,较为适宜生命的存在,由此可知火星被认为是太阳系中存在生命可能性最大的行星。
(2)本题为开放性试题,应先表明观点,再阐述理由。若赞同加快探索宜居星球的步伐,则应从地球资源环境、人类探索宇宙能力的提高、人造天体带来的安全威胁和探索宇宙的意义等方面回答,如地球资源逐渐枯竭,环境趋于恶化;科技水平的进步使人类探索宇宙的能力不断提高;随着人造天体数量的增多,其对地球的威胁逐渐增大;探索宜居星球还能进一步加深人类对宇宙的认识等。若赞同放慢探索步伐,则可从搬离地球的困难性、地球的特殊性和短期内发现宜居星球的可能性较小等方面进行分析,如即便发现宜居星球,也会距离地球十分遥远,依靠目前的技术手段,很难找到环境与地球十分类似的天体。
18.(15分)读自然界水循环示意图,回答下列问题。
(1)图中水循环环节分别是① 、② 、③ 。(6分)
(2)说明植被覆盖率大小对下渗的影响。(5分)
(3)简述水循环对自然地理环境的影响。(4分)
【答案】(1)水汽输送 地下径流 大气降水
(2)通常植被覆盖率大的地区,由于植被的滞水作用,增加了下渗时间,从而减少了地表径流,增大了下渗量,植被覆盖率小的地区反之。
(3)维持全球水量动态平衡、更新陆地淡水资源;联系四大圈层,进行物质迁移和能量转换;调节全球热量平衡;塑造地表形态。
【解析】(1)海陆间大循环的主要环节包括蒸发、水汽输送、降水、下渗、地表径流和地下径流等环节。据图可知,①表示水汽输送;②表示地下径流;③表示大气降水。
(2)考查植被对下渗的影响。植被具有涵养水源的作用,通常植被覆盖率大的地区,由于植被的滞水作用,有利于下渗,且增加了下渗时间,从而减少了地表径流,增大了地表水的下渗量;植被覆盖率小的地区反之。
(3)考查水循环对自然地理环境的影响。水循环的地理意义有水循环使水体不断运动、转化,使水资源不断更新(所谓更新,在一定程度上决定了水是可再生资源);水循环维持全球水的动态平衡;水循环进行能量交换和物质转移,陆地径流向海洋源源不断地输送泥沙、有机物和盐类;对地表太阳辐射吸收、转化、传输,缓解不同纬度间热量收支不平衡的矛盾,对于气候的调节具有重要意义;造成侵蚀、搬运、堆积等外力作用,不断塑造地表形态。
19.(16分)阅读下图,分析到达地面的太阳辐射的影响因素。
(1)纬度位置:纬度越高,正午太阳高度越 (大/小),太阳辐射经过大气的路程越长,被大气削弱得越多,到达地面的太阳冬半年辐射越 。因此,世界年太阳辐射总量总体分布规律是由 向 递减。(6分)
(2)海拔高度:同纬度地区,海拔越高,大气越稀薄,水汽、尘埃少,多晴天,太阳辐射被大气削弱得越 ,到达地面的太阳辐射越 。(4分)
(3)天气状况:晴天到达地面的太阳辐射比阴天 。(2分)
(4)季节差异:同一地区,夏季正午太阳高度比冬季 (大/小),到达地面的太阳辐射比冬季 。(4分)
【答案】(1)小 少 赤道 两极
(2)少 多
(3)多
(4)大 多
【解析】(1)纬度越高,正午太阳高度越低,太阳辐射穿过大气的路程越长,被大气(通过反射、吸收、散射等)削弱得越多,最终到达地面的太阳冬半年辐射就越少。结合图示也能直观看到:从赤道向两极,太阳辐射总量整体递减(赤道纬度低,太阳更接近“直射”,穿过大气的路程短,削弱少,辐射多)。
(2)同纬度地区,海拔越高,大气越稀薄,水汽、尘埃含量少,且晴天更多,大气对太阳辐射的“削弱能力”变弱(被削弱得越少),因此到达地面的太阳辐射就越多。
(3)晴天时,云层较薄,对太阳辐射的反射作用弱;阴天时,云层厚重,反射作用强。因此,晴天到达地面的太阳辐射比阴天多。
(4)同一地区,夏季正午太阳高度比冬季大(太阳更接近“直射”,比如夏天正午太阳在天空中的位置更高)。太阳辐射穿过大气的路程更短,被削弱得更少,所以到达地面的太阳辐射比冬季多。行政区
北京
天津
①
②
③
④
⑤
⑥
⑦
⑧
⑨
⑩
⑪
适宜度
2
2
1
4
7
8
9
10
6
5
1
1
1
自转周期(地球=1)
表面温度(K)
大气特征
地球
1.00
288
以氮气、氧气为主的大气
火星
1.03
210
以二氧化碳为主的稀薄大气
相关试卷
这是一份2025~2026学年山东省烟台市高一(上)期中模拟卷(鲁教版)地理试题(解析版),共12页。试卷主要包含了测试范围,耀斑所在的太阳圈层是,未来24小时,太阳活动对等内容,欢迎下载使用。
这是一份山东省烟台市2025-2026学年高一上学期期中模拟卷地理试卷(解析版),共15页。试卷主要包含了本试卷分第Ⅰ卷两部分,测试范围,对以上地质时代特征描述正确的是,此次地震的震源位于,图中各圈层,图中甲乙连线指示的方向是等内容,欢迎下载使用。
这是一份2025~2026学年山东省济宁市高一(上)期中模拟卷(鲁教版)地理试题(解析版),共9页。试卷主要包含了测试范围,月球上没有大气的原因是等内容,欢迎下载使用。
相关试卷 更多
- 1.电子资料成功下载后不支持退换,如发现资料有内容错误问题请联系客服,如若属实,我们会补偿您的损失
- 2.压缩包下载后请先用软件解压,再使用对应软件打开;软件版本较低时请及时更新
- 3.资料下载成功后可在60天以内免费重复下载
免费领取教师福利 





