【生物】河南省南阳市六校2025-2026学年高一上学期10月月考试题(学生版+解析版)
展开
这是一份【生物】河南省南阳市六校2025-2026学年高一上学期10月月考试题(学生版+解析版),文件包含生物河南省南阳市六校2025-2026学年高一上学期10月月考试题解析版docx、生物河南省南阳市六校2025-2026学年高一上学期10月月考试题学生版docx等2份试卷配套教学资源,其中试卷共27页, 欢迎下载使用。
一、选择题(本题共16小题,每小题3分,共48分。在每小题给出的四个选项中,只有一项是符合题目要求的)
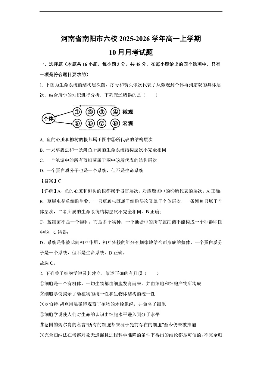
1. 下图为生命系统的结构层次图,序号和箭头依次代表了从微观到个体再到宏观的具体层次,结合所学的知识进行分析,下列叙述错误的是( )
A. 鱼的心脏和柳树的根都属于图中②所代表的结构层次
B. 一只草履虫和一条鲫鱼所属的生命系统结构层次不完全相同
C. 一个池塘中的所有蓝细菌属于图中⑤所代表的结构层次
D. 一个蛋白质分子也是一个系统,但不是生命系统
【答案】C
【详解】A、鱼的心脏和柳树的根都属于器官层次,对应题图中的②所代表的层次,A正确;
B、草履虫是单细胞生物,一只草履虫既属于细胞层次又属于个体层次,一条鲫鱼只属于个体层次,二者所属的生命系统结构层次不完全相同,B正确;
C、蓝细菌不是一个物种,而是多个物种,一个池塘中的所有蓝细菌不能构成一个种群即图中⑤,C错误;
D、系统是指彼此间相互作用、相互依赖的组分有规律地结合而形成的整体,一个蛋白质分子是一个系统,但不是生命系统,D正确。
故选C。
2. 下列关于细胞学说及其建立,叙述正确的有几项( )
①细胞是一个有机体,一切生物都由细胞发育而来,并由细胞和细胞产物所构成
②细胞学说揭示了动植物的统一性和生物体结构的统一性
③罗伯特·胡克用显微镜观察了植物的木栓组织,并命名了细胞
④细胞学说使人们对生命的认识由细胞水平进入到分子水平
⑤德国的魏尔肖的名言“所有的细胞都来源于先前存在的细胞”至今仍未被推翻
⑥完全归纳法在考察对象无遗漏且过程科学准确的条件下得出的结论都是可信的,不完全归纳法得出的结论不一定可信
A. 2项B. 3项C. 4项D. 5项
【答案】C
【详解】①“一切生物”错误,细胞学说仅指出动植物由细胞构成,并非所有生物(如病毒无细胞结构),①错误;
②细胞学说揭示了动植物的统一性和生物体结构的统一性,②正确;
③罗伯特·胡克观察木栓组织并命名“细胞”,③正确;
④细胞学说使认识进入细胞水平,而非分子水平(分子水平属于现代生物学),④错误;
⑤魏尔肖提出“所有细胞来自先前存在的细胞”,该观点未被推翻,⑤正确;
⑥完全归纳法在无遗漏时结论可信,不完全归纳法结论可能不可信,⑥正确。
故选C。
3. 如图是将HIV(艾滋病病毒)、颤蓝细菌、草履虫和水绵四种生物按不同的分类依据分成四组的示意图。下列选项中错误的是( )
A. 甲与乙的分类依据可以是——有没有细胞壁
B. 丙与丁的分类依据可以是——有没有细胞核
C. 甲与乙的分类依据可以是——能否进行光合作用
D. 丙与丁的分类依据可以是——有没有核糖体
【答案】D
【详解】A、HIV是一种RNA病毒,不具有细胞结构,草履虫是原生动物,二者都没有细胞壁,颤蓝细菌是蓝细菌的一种,水绵是低等植物,二者都有细胞壁,都能进行光合作用,即甲与乙的分类依据可以是有没有细胞壁,A正确;
B、HIV和原核生物颤蓝细菌都没有细胞核,草履虫和水绵是真核生物都有细胞核,B正确;
C、HIV是一种RNA病毒,不具有细胞结构,草履虫是原生动物,二者都不能进行光合作用,颤蓝细菌是蓝细菌的一种,含有藻蓝素和叶绿素,水绵是低等植物,二者都能进行光合作用,即甲与乙的分类依据可以是能否进行光合作用,C正确;
D、HIV为非细胞生物,不具有核糖体这种细胞器,颤蓝细菌、草履虫和水绵都是细胞生物,都有核糖体,D错误。
故选D。
4. 下列有关显微镜的叙述,错误的是( )
A. 图①中显微镜镜头由a转换成b后,为了防止压碎玻片标本或损坏物镜镜头,只能调节细准焦螺旋而不能用粗准焦螺旋调焦
B. 若在载玻片上写“9>6”,在显微镜视野观察到的图像是“9>6”
C. 欲看清图②视野中的c处的细胞,应将装片适当向左移动
D. 图③视野中放大的是物像的长度或宽度,其中X应为1024
【答案】B
【详解】A、从图①中可看出,a、b有螺纹,属于物镜,物镜长短和放大倍数成正比,因此镜头a的放大倍数小于镜头b,换用高倍物镜后只能调节细准焦螺旋而不能用粗准焦螺旋调焦,以免压碎玻片标本或损坏物镜镜头,A正确;
B、显微镜成倒立的虚像,上下左右全颠倒,若在载玻片上写“9>6”,在显微镜视野观察到的图像是“9
相关试卷
这是一份【生物】河南省周口市部分学校2024-2025学年高一上学期10月月考试题(学生版+解析版),文件包含生物河南省周口市部分学校2024-2025学年高一上学期10月月考试题解析版docx、生物河南省周口市部分学校2024-2025学年高一上学期10月月考试题学生版docx等2份试卷配套教学资源,其中试卷共24页, 欢迎下载使用。
这是一份河南省南阳市六校2025-2026学年高一上学期10月月考生物试题(原卷版),共9页。
这是一份河南省南阳市六校2025-2026学年高一上学期10月月考生物试题(解析版),共18页。
相关试卷 更多
- 1.电子资料成功下载后不支持退换,如发现资料有内容错误问题请联系客服,如若属实,我们会补偿您的损失
- 2.压缩包下载后请先用软件解压,再使用对应软件打开;软件版本较低时请及时更新
- 3.资料下载成功后可在60天以内免费重复下载
免费领取教师福利

