搜索
      上传资料 赚现金

      河南省南阳市六校2025-2026学年高一上学期10月月考生物试题(解析版)

      • 594.86 KB
      • 2025-11-02 15:54:18
      • 20
      • 0
      • 酱呼噜
      加入资料篮
      立即下载
      河南省南阳市六校2025-2026学年高一上学期10月月考生物试题(解析版)第1页
      1/18
      河南省南阳市六校2025-2026学年高一上学期10月月考生物试题(解析版)第2页
      2/18
      河南省南阳市六校2025-2026学年高一上学期10月月考生物试题(解析版)第3页
      3/18
      还剩15页未读, 继续阅读

      河南省南阳市六校2025-2026学年高一上学期10月月考生物试题(解析版)

      展开

      这是一份河南省南阳市六校2025-2026学年高一上学期10月月考生物试题(解析版),共18页。
      注意事项:
      1.答题前,考生务必将自己的姓名、准考证号、考场号填写在答题卡上。
      2.回答选择题时,选出每小题答案后,用铅笔把答题卡上对应题目的答案标号涂黑。如需改动,用橡皮擦干净后,再选涂其它答案标号。回答非选择题时,将答案写在答题卡上,写在本试卷上无效。
      3.考试结束后,将本试卷和答题卡一并交回。
      一、选择题(本题共16小题,每小题3分,共48分。在每小题给出的四个选项中,只有一项是符合题目要求的)
      1. 下图为生命系统的结构层次图,序号和箭头依次代表了从微观到个体再到宏观的具体层次,结合所学的知识进行分析,下列叙述错误的是( )
      A. 鱼的心脏和柳树的根都属于图中②所代表的结构层次
      B. 一只草履虫和一条鲫鱼所属的生命系统结构层次不完全相同
      C. 一个池塘中的所有蓝细菌属于图中⑤所代表的结构层次
      D. 一个蛋白质分子也是一个系统,但不是生命系统
      【答案】C
      【解析】
      【详解】A、鱼的心脏和柳树的根都属于器官层次,对应题图中的②所代表的层次,A正确;
      B、草履虫是单细胞生物,一只草履虫既属于细胞层次又属于个体层次,一条鲫鱼只属于个体层次,二者所属的生命系统结构层次不完全相同,B正确;
      C、蓝细菌不是一个物种,而是多个物种,一个池塘中的所有蓝细菌不能构成一个种群即图中⑤,C错误;
      D、系统是指彼此间相互作用、相互依赖的组分有规律地结合而形成的整体,一个蛋白质分子是一个系统,但不是生命系统,D正确。
      故选C。
      2. 下列关于细胞学说及其建立,叙述正确的有几项( )
      ①细胞是一个有机体,一切生物都由细胞发育而来,并由细胞和细胞产物所构成
      ②细胞学说揭示了动植物的统一性和生物体结构的统一性
      ③罗伯特·胡克用显微镜观察了植物的木栓组织,并命名了细胞
      ④细胞学说使人们对生命的认识由细胞水平进入到分子水平
      ⑤德国的魏尔肖的名言“所有的细胞都来源于先前存在的细胞”至今仍未被推翻
      ⑥完全归纳法在考察对象无遗漏且过程科学准确的条件下得出的结论都是可信的,不完全归纳法得出的结论不一定可信
      A. 2项B. 3项C. 4项D. 5项
      【答案】C
      【解析】
      【详解】①“一切生物”错误,细胞学说仅指出动植物由细胞构成,并非所有生物(如病毒无细胞结构),①错误;
      ②细胞学说揭示了动植物的统一性和生物体结构的统一性,②正确;
      ③罗伯特·胡克观察木栓组织并命名“细胞”,③正确;
      ④细胞学说使认识进入细胞水平,而非分子水平(分子水平属于现代生物学),④错误;
      ⑤魏尔肖提出“所有细胞来自先前存在的细胞”,该观点未被推翻,⑤正确;
      ⑥完全归纳法在无遗漏时结论可信,不完全归纳法结论可能不可信,⑥正确。
      故选C。
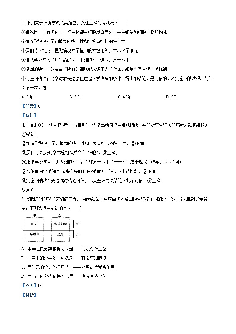
      3. 如图是将HIV(艾滋病病毒)、颤蓝细菌、草履虫和水绵四种生物按不同的分类依据分成四组的示意图。下列选项中错误的是( )
      A. 甲与乙的分类依据可以是——有没有细胞壁
      B. 丙与丁的分类依据可以是——有没有细胞核
      C. 甲与乙的分类依据可以是——能否进行光合作用
      D. 丙与丁的分类依据可以是——有没有核糖体
      【答案】D
      【解析】
      【详解】A、HIV是一种RNA病毒,不具有细胞结构,草履虫是原生动物,二者都没有细胞壁,颤蓝细菌是蓝细菌的一种,水绵是低等植物,二者都有细胞壁,都能进行光合作用,即甲与乙的分类依据可以是有没有细胞壁,A正确;
      B、HIV和原核生物颤蓝细菌都没有细胞核,草履虫和水绵是真核生物都有细胞核,B正确;
      C、HIV是一种RNA病毒,不具有细胞结构,草履虫是原生动物,二者都不能进行光合作用,颤蓝细菌是蓝细菌的一种,含有藻蓝素和叶绿素,水绵是低等植物,二者都能进行光合作用,即甲与乙的分类依据可以是能否进行光合作用,C正确;
      D、HIV为非细胞生物,不具有核糖体这种细胞器,颤蓝细菌、草履虫和水绵都是细胞生物,都有核糖体,D错误。
      故选D。
      4. 下列有关显微镜的叙述,错误的是( )
      A. 图①中显微镜镜头由a转换成b后,为了防止压碎玻片标本或损坏物镜镜头,只能调节细准焦螺旋而不能用粗准焦螺旋调焦
      B. 若在载玻片上写“9>6”,在显微镜视野观察到的图像是“9>6”
      C. 欲看清图②视野中的c处的细胞,应将装片适当向左移动
      D. 图③视野中放大的是物像的长度或宽度,其中X应为1024
      【答案】B
      【解析】
      【详解】A、从图①中可看出,a、b有螺纹,属于物镜,物镜长短和放大倍数成正比,因此镜头a的放大倍数小于镜头b,换用高倍物镜后只能调节细准焦螺旋而不能用粗准焦螺旋调焦,以免压碎玻片标本或损坏物镜镜头,A正确;
      B、显微镜成倒立的虚像,上下左右全颠倒,若在载玻片上写“9>6”,在显微镜视野观察到的图像是“9

      相关试卷 更多

      资料下载及使用帮助
      版权申诉
      • 1.电子资料成功下载后不支持退换,如发现资料有内容错误问题请联系客服,如若属实,我们会补偿您的损失
      • 2.压缩包下载后请先用软件解压,再使用对应软件打开;软件版本较低时请及时更新
      • 3.资料下载成功后可在60天以内免费重复下载
      版权申诉
      若您为此资料的原创作者,认为该资料内容侵犯了您的知识产权,请扫码添加我们的相关工作人员,我们尽可能的保护您的合法权益。
      入驻教习网,可获得资源免费推广曝光,还可获得多重现金奖励,申请 精品资源制作, 工作室入驻。
      版权申诉二维码
      欢迎来到教习网
      • 900万优选资源,让备课更轻松
      • 600万优选试题,支持自由组卷
      • 高质量可编辑,日均更新2000+
      • 百万教师选择,专业更值得信赖
      微信扫码注册
      手机号注册
      手机号码

      手机号格式错误

      手机验证码 获取验证码 获取验证码

      手机验证码已经成功发送,5分钟内有效

      设置密码

      6-20个字符,数字、字母或符号

      注册即视为同意教习网「注册协议」「隐私条款」
      QQ注册
      手机号注册
      微信注册

      注册成功

      返回
      顶部
      学业水平 高考一轮 高考二轮 高考真题 精选专题 初中月考 教师福利
      添加客服微信 获取1对1服务
      微信扫描添加客服
      Baidu
      map