搜索
      上传资料 赚现金
      独家版权

      [精] 湘美版初中美术八年级下册5.2温情的空间 课件+教案

      加入资料篮
      立即下载
      压缩包含5份文件 展开
      文件列表(5份) 收起
      课件
      温情的空间.pptx
      预览
      教案
      《温情的空间》教学设计.docx
      预览
      视频
      20210829_阴_246℃夏末到社区附近广场感受热闹的烟_720p_1761871037274.mp4
      预览
      视频
      【4K素材】孤独感夜晚路灯下寂静马路上车辆行驶实拍_720p_1761871570292.mp4
      预览
      视频
      最震撼的开幕式_|SHS街舞校队Killin__It_Gir_720p_1761871355818.mp4
      预览
      正在预览:温情的空间.pptx
      温情的空间第1页
      1/29
      温情的空间第2页
      2/29
      温情的空间第3页
      3/29
      温情的空间第4页
      4/29
      温情的空间第5页
      5/29
      温情的空间第6页
      6/29
      温情的空间第7页
      7/29
      温情的空间第8页
      8/29
      《温情的空间》教学设计第1页
      1/5
      《温情的空间》教学设计第2页
      2/5
      还剩21页未读, 继续阅读

      湘美版初中美术八年级下册5.2温情的空间 课件+教案

      展开

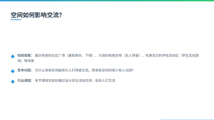
      温情的空间公共空间设计与人际交往美术 · 八年级下册 · 第五单元空间如何影响交流?◆视频观察: 展示热闹的社区广场(居民聊天、下棋)、冷清的街角空地(无人停留)、充满活力的学校活动区(学生互动游戏)等场景◆思考问题: 为什么有些空间能吸引人们停留交流,而有些空间却很少有人光顾?◆引出课题: 本节课探究如何通过设计优化活动空间,促进人们交流一、认识公共空间与人际交往公共空间的定义:人们共同活动、产生社会活动与情感交流的区域(如社区广场、学校操场等)核心问题:空间设计如何促进人际交往?案例观察:文庙坪(俯瞰视角下的休憩交谈场景)、嘉兴老建委社区驿站(居民互动、共享活动的空间)公共空间座位布局示例关键要素:座位设计与交流位置:是否可见、可达视野:开阔度、景观性布局:集中式/分散式、朝向材质:舒适度、质感小组讨论:这些要素如何影响人们停留意愿和交流频率?二、构建有人文特点的公共空间核心目标建立居民归属感与认同感,让社区更具温情。人文元素的价值超越基本功能,传递文化、情感与记忆。案例观察上海西凌家宅“烟火气”空间(融入日常生活场景)万涧儿童公益书屋(适合儿童的设施与地域文化细节)设计方法:三大策略1结合自然与人文条件利用社区原有树木、地形,融入地域文化符号(如方言、传统工艺)2创新空间功能单一空间复合化(如闲置角落改造为“共享阅读角+邻里议事厅”)3植入文化内涵通过艺术装置、主题墙绘、社区记忆展陈等打造独特文化场景案例深度分析:上海乐山社区改造1改造前问题空间碎片化、设施老化、缺乏交流场所2改造策略整合闲置空间打造“社区会客厅”,植入老上海弄堂文化元素,设计多功能活动平台3改造效果居民交流频率提升,社区凝聚力增强,成为“温情社区”典范课堂实践任务:设计我们的温情空间课堂实践任务任务要求:以小组为单位,选择社区或学校的公共空间(如社区健身区、图书馆角落、教室后空地),分析其设计优缺点并提出改进方案。呈现形式:草图+文字说明(需标注功能分区、人文元素、设计意图)。实践指导1:需求调研与问题诊断●步骤1:明确使用人群(儿童/老年人/学生等),分析其活动与交流需求●步骤2:现状调查维度:空间布局(紧凑/分散)、设施(数量/位置/材质)、氛围(文化元素)●记录问题:如“座位不足导致无法停留交谈”“设施分散缺乏互动场景”实践指导2:方案设计要点满足人群需求为儿童设计游戏互动区,为老年人设计休憩交流角促进交流采用围合式布局、共享长桌、可移动座椅等体现人文融入社区历史故事、学校校训文化、本地自然景观元素可行性考虑成本、场地大小、材料获取难度小组合作与成果初步交流1小组分工建议调研员(记录现状)、设计师(绘制草图)、文案员(撰写说明)、汇报员(展示思路)2初步交流每组用2分钟介绍所选空间、发现的问题及核心设计思路3互评环节其他小组可提问“你的方案如何解决XX问题?”或提出改进建议打造一个开放、互动的城市空间。通过灵活的布局和多功能家具的运用,为市民提供了一个既能休闲放松,又能交流互动的场所。街区内的故事墙和口袋花园,不仅丰富了空间的层次感,还为市民提供了一个了解社区历史和文化的窗口。设计中充分考虑了人流动线,确保了空间的流畅性和可达性,使得每个角落都充满活力和生机。采用了明亮且充满活力的色彩,如黄色、绿色、蓝色等,这些色彩不仅能够激发人们的积极情绪,还能增强空间的视觉吸引力。成果展示与评价教学设计的成果检验与多维度评估优秀方案展示选取2-3个代表性方案,详细介绍设计理念、解决的问题及预期效果。评价维度功能性:是否有效促进空间内的交流与互动。人文性:是否在设计中体现出对使用者的关怀与特定的文化内涵。可行性:设计方案是否符合场地的实际条件与预算限制。学生互评 + 教师点评肯定创意亮点,指出需优化之处。例如:“方案构思新颖,可增加植物元素提升空间舒适度与自然感。”课堂小结:知识梳理与情感升华课堂小结知识回顾:公共空间定义、设计关键要素、人文空间构建方法核心价值:设计优化空间 → 促进交流 → 增强归属感 → 构建温情社区行动倡议:关注身边公共空间,用设计思维参与社区/学校建设,做“空间设计师”感谢观看!

      资料下载及使用帮助
      版权申诉
      • 1.电子资料成功下载后不支持退换,如发现资料有内容错误问题请联系客服,如若属实,我们会补偿您的损失
      • 2.压缩包下载后请先用软件解压,再使用对应软件打开;软件版本较低时请及时更新
      • 3.资料下载成功后可在60天以内免费重复下载
      版权申诉
      若您为此资料的原创作者,认为该资料内容侵犯了您的知识产权,请扫码添加我们的相关工作人员,我们尽可能的保护您的合法权益。
      入驻教习网,可获得资源免费推广曝光,还可获得多重现金奖励,申请 精品资源制作, 工作室入驻。
      版权申诉二维码
      欢迎来到教习网
      • 900万优选资源,让备课更轻松
      • 600万优选试题,支持自由组卷
      • 高质量可编辑,日均更新2000+
      • 百万教师选择,专业更值得信赖
      微信扫码注册
      手机号注册
      手机号码

      手机号格式错误

      手机验证码 获取验证码 获取验证码

      手机验证码已经成功发送,5分钟内有效

      设置密码

      6-20个字符,数字、字母或符号

      注册即视为同意教习网「注册协议」「隐私条款」
      QQ注册
      手机号注册
      微信注册

      注册成功

      返回
      顶部
      中考一轮 精选专题 初中月考 教师福利
      添加客服微信 获取1对1服务
      微信扫描添加客服
      Baidu
      map