若您为此资料的原创作者,认为该资料内容侵犯了您的知识产权,请扫码添加我们的相关工作人员,我们尽可能的保护您的合法权益。
当前压缩包共包含下列2份文件,点击文件名可预览资料内容

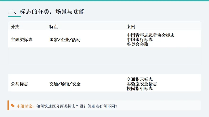
1/22

2/22

3/22

4/22

5/22

6/22

7/22

8/22

1/4

2/4
还剩14页未读, 继续阅读
所属成套资源:湘美版(2024)八年级下册课件+教案+素材
成套系列资料,整套一键下载
湘美版初中美术八年级下册2.1醒目的标志 课件+教案
展开相关资料 更多
资料下载及使用帮助
版权申诉
- 1.电子资料成功下载后不支持退换,如发现资料有内容错误问题请联系客服,如若属实,我们会补偿您的损失
- 2.压缩包下载后请先用软件解压,再使用对应软件打开;软件版本较低时请及时更新
- 3.资料下载成功后可在60天以内免费重复下载
版权申诉
免费领取教师福利 


.png)





