若您为此资料的原创作者,认为该资料内容侵犯了您的知识产权,请扫码添加我们的相关工作人员,我们尽可能的保护您的合法权益。
1/19
2/19
3/19
还剩16页未读,
继续阅读
所属成套资源:2025-2026学年九年级上学期10月月考语文试题(含答案)
成套系列资料,整套一键下载
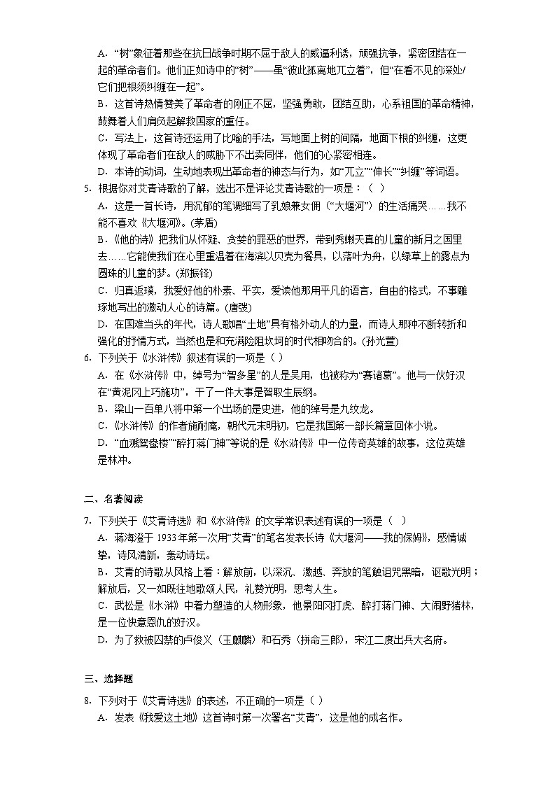
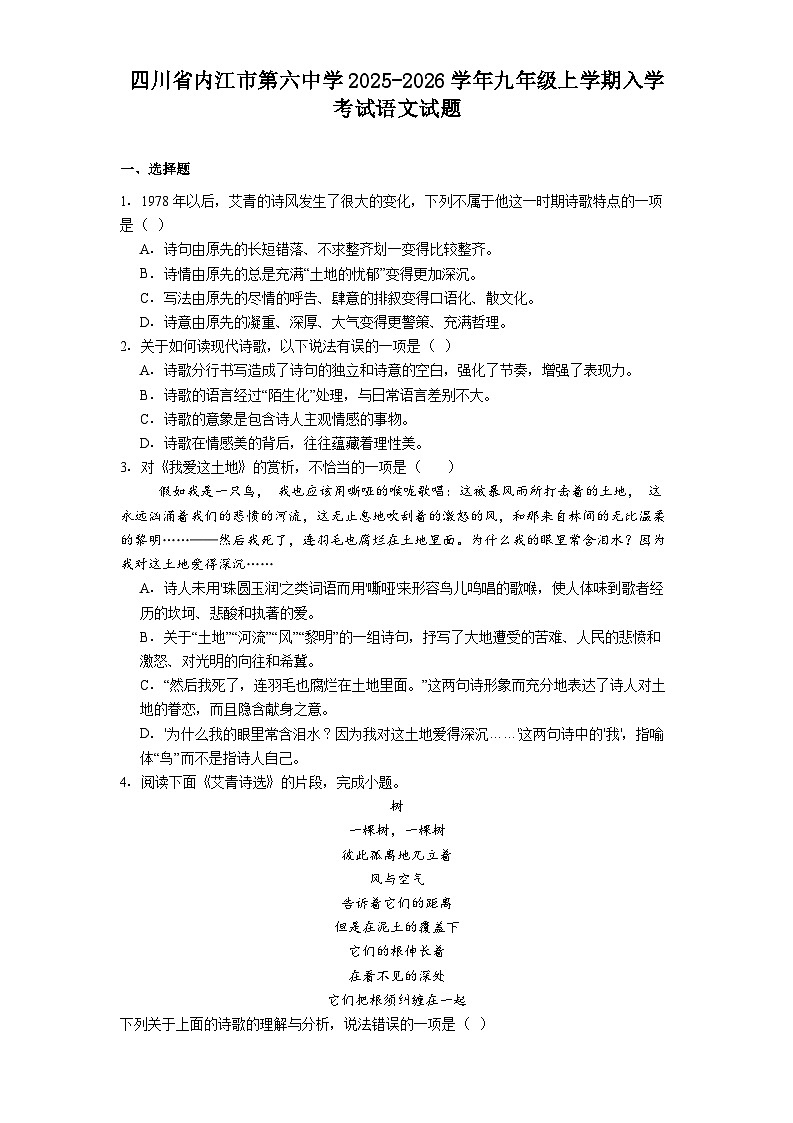
四川省内江市第六中学2025-2026学年九年级上学期入学考试语文试题(含答案)
展开
这是一份四川省内江市第六中学2025-2026学年九年级上学期入学考试语文试题(含答案),共19页。试卷主要包含了选择题,名著阅读,填空题,名句名篇默写等内容,欢迎下载使用。
相关试卷
四川省内江市第六中学2025-2026学年八年级上学期入学考试语文试题(含答案):
这是一份四川省内江市第六中学2025-2026学年八年级上学期入学考试语文试题(含答案),共15页。试卷主要包含了选择题,填空题等内容,欢迎下载使用。
四川省内江市第一中学2025-2026学年九年级上学期开学检测语文试题(含答案):
这是一份四川省内江市第一中学2025-2026学年九年级上学期开学检测语文试题(含答案),共19页。试卷主要包含了基础知识积累与运用,古诗文阅读,现代文阅读,整本书阅读,作文等内容,欢迎下载使用。
四川省内江市第六中学2025届九年级下学期中考二模考试语文试卷(含部分解析):
这是一份四川省内江市第六中学2025届九年级下学期中考二模考试语文试卷(含部分解析),共11页。试卷主要包含了基础知识与运用,文言文阅读及诗文积累,现代文阅读,作文等内容,欢迎下载使用。
相关试卷 更多
资料下载及使用帮助
版权申诉
- 1.电子资料成功下载后不支持退换,如发现资料有内容错误问题请联系客服,如若属实,我们会补偿您的损失
- 2.压缩包下载后请先用软件解压,再使用对应软件打开;软件版本较低时请及时更新
- 3.资料下载成功后可在60天以内免费重复下载
版权申诉
免费领取教师福利

