搜索
      上传资料 赚现金

      陕西省部分学校2025-2026学年高一上学期9月联考地理试卷(解析版)

      • 2.23 MB
      • 2025-10-29 23:48:28
      • 19
      • 0
      •  
      加入资料篮
      立即下载
      陕西省部分学校2025-2026学年高一上学期9月联考地理试卷(解析版)第1页
      高清全屏预览
      1/12
      陕西省部分学校2025-2026学年高一上学期9月联考地理试卷(解析版)第2页
      高清全屏预览
      2/12
      陕西省部分学校2025-2026学年高一上学期9月联考地理试卷(解析版)第3页
      高清全屏预览
      3/12
      还剩9页未读, 继续阅读

      陕西省部分学校2025-2026学年高一上学期9月联考地理试卷(解析版)

      展开

      这是一份陕西省部分学校2025-2026学年高一上学期9月联考地理试卷(解析版),共12页。试卷主要包含了 下列城市中,太阳能最丰富的是, 该地地下水的埋藏深度大约是等内容,欢迎下载使用。
      本试卷满分100分,考试用时75分钟。
      注意事项:
      1.答题前,考生务必将自己的姓名、考生号、考场号、座位号填写在答题卡上。
      2.回答选择题时,选出每小题答案后,用铅笔把答题卡上对应题目的答案标号涂黑。如需改动,用橡皮擦干净后,再选涂其他答案标号。回答非选择题时,将答案写在答题卡上。写在本试卷上无效。
      3.考试结束后,将本试卷和答题卡一并交回。
      一、选择题:本题共15小题,每小题3分,共45分。在每小题给出的四个选项中,只有一项是符合题目要求的。
      河南某中学的小明学完月相相关知识后,根据所学的知识记录了一晚中可见月相的高度和月相出现的方位。下表示意小明所记录的该日月相相关数据。据此完成下面小题。
      1. 小明该日观察到的月相为( )
      A. 上弦月 B. 满月 C. 下弦月 D. 上凸月
      2. 该日最可能是农历( )
      A. 初一 B. 初八 C. 十五 D. 廿九
      【答案】1. B 2. C
      【解析】
      【1题详解】
      满月与太阳此升彼落,18时从东方升起,6时从西方落下,整夜可见。由表可知,该日月相18时出现在东方天空,6时出现在西方天空,整夜可见,符合满月的特征,B正确;上弦月与太阳相比,迟升迟落,12时从东方升起,24时从西方落下,A错误;下弦月与太阳相比,早升早落,0时从东方升起,12时从西方落下,C错误;上凸月升起时间在下午,落下时间在后半夜,D错误。故选B。
      【2题详解】
      由上题可知,该日月相为满月,所以该日最可能是农历十五,C正确;初一为新月,初八为上弦月,二十九为残月,ABD错误。故选C。
      2025年6月3日,国际著名科学期刊刊登了由中国科学院云南天文台牵头的国际研究团队,在一颗距太阳系2472光年的,质量、体积都与太阳相近的恒星周围的宜居带发现了“超级地球”。该行星质量约是地球的10倍,绕宿主恒星运行一圈大约需要207.5天,有可能存在与地球上类似的碳基生命。据此完成下面小题。
      3. 该行星公转周期遵循开普勒第三定律:任何绕同一恒星运行的行星,轨道半长轴立方与周期平方成正比。据此可推测该行星与其宿主恒星的距离最可能( )
      A. 小于日地距离 B. 大于日地距离 C. 等于日地距离 D. 无法确定
      4. 该行星质量约是地球的10倍,若其表面重力大于地球,可能存在的影响是( )
      A. 难以形成稳定的卫星系统 B. 形成厚度更大的大气层
      C. 会演化出更大型躯体生物 D. 提高生物体的运动效率
      【答案】3. A 4. B
      【解析】
      【3题详解】
      该行星公转周期遵循开普勒第三定律:任何绕同一恒星运行的行星,轨道半长轴立方与周期平方成正比。该行星的宿主恒星质量、体积与太阳相近,且该行星公转周期小于地球公转周期,则该行星与宿主恒星的距离最可能小于日地距离,A正确,BCD错误。故选A。
      【4题详解】
      该行星质量大,表面重力大,引力就大,对大气的束缚能力强,能吸引更多气体聚集,从而形成厚度更大的大气层,B正确;卫星系统的形成与多种因素有关,并非由表面重力决定,A错误;生物躯体的大小演化受生态、进化等复杂因素影响,重力大不利于演化出更大型生物,C错误;重力大会增加生物体运动负担,降低运动效率,D错误。故选B。
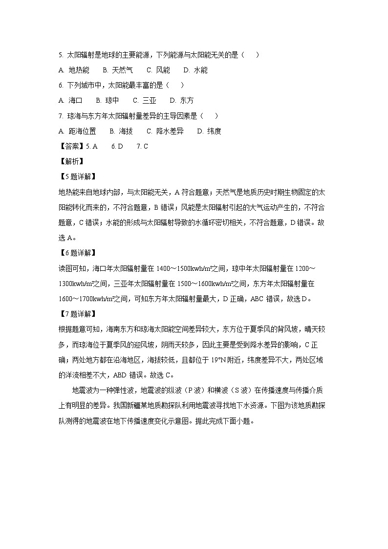
      下图示意海南岛地形和年太阳辐射量分布。据此完成下面小题。
      5. 太阳辐射是地球的主要能源,下列能源与太阳能无关的是( )
      A. 地热能 B. 天然气 C. 风能 D. 水能
      6. 下列城市中,太阳能最丰富的是( )
      A. 海口 B. 琼中 C. 三亚 D. 东方
      7. 琼海与东方年太阳辐射量差异的主导因素是( )
      A. 距海位置 B. 海拔 C. 降水差异 D. 纬度
      【答案】5. A 6. D 7. C
      【解析】
      【5题详解】
      地热能来自地球内部,与太阳能无关,A符合题意;天然气是地质历史时期生物固定的太阳能转化而来的,不符合题意,B错误;风能是太阳辐射引起的大气运动产生的,不符合题意,C错误;水能的形成与太阳辐射导致的水循环密切相关,不符合题意,D错误。故选A。
      【6题详解】
      读图可知,海口年太阳辐射量在1400~1500kwh/m²之间,琼中年太阳辐射量在1200~1300kwh/m²之间,三亚年太阳辐射量在1500~1600kwh/m²之间,东方年太阳辐射量在1600~1700kwh/m²之间,可知东方年太阳辐射量最大,D正确,ABC错误,故选D。
      【7题详解】
      根据题意可知,海南东方和琼海太阳能空间差异较大,东方位于夏季风的背风坡,晴天较多,而琼海位于夏季风的迎风坡,阴雨天较多,因此主要是受到降水差异的影响,C正确;两处地方都在沿海地区,海拔较低,且都位于19°N附近,纬度差异不大,两处区域的洋流相差不大,ABD错误。故选C。
      地震波为一种弹性波,地震波的纵波(P波)和横波(S波)在传播速度与传播介质上有明显的差异。我国新疆某地质勘探队利用地震波寻找地下水资源。下图为该地质勘探队测得的地震波在地下传播速度变化示意图。据此完成下面小题。
      8. 利用地震波寻找地下水源的主要依据是( )
      A. 纵波和横波的属性不同 B. 纵波和横波的传播速度变化
      C. 纵波和横波的传播介质不同 D. 纵波和横波的来源不同
      9. 该地地下水的埋藏深度大约是( )
      A. 50m B. 80m C. 100m D. 140m
      【答案】8. B 9. B
      【解析】
      【8题详解】
      横波和纵波均属于地震波,A错误;横波不能在液体中传播,纵波可在液体中传播,地下有水源(液体)时,横波传播速度会变快,甚至消失,纵波速度也可能变快,利用纵波、横波传播速度不同来找地下水源,B正确,C错误;横波和纵波的来源相同,D错误。故选B。
      【9题详解】
      纵波可以在固体、液体、气体介质中传播,而横波只能通过固体。横波不能在液体中传播,图中深度约80m处横波传播速度突变为0(横波消失),说明80m处有地下水源,B正确;ACD错误。故选B。
      2014年,在重庆云阳发现18.2km长的世界恐龙化石长城和世界最大侏罗纪单体恐龙化石墙。研究发现,该化石群包含多种恐龙类型,伴随龟鳖类、鱼类(淡水类生物)及植物化石,科学家利用锆石U-Pb法测定化石层年龄为1.6亿年。下图示意部分地质年代。据此完成下面小题。
      10. 科学家通过锆石U-Pb法测定化石年龄,该方法的原理依赖于( )
      A. 化石中有机碳的衰变速率 B. 矿物中铀铅同位素的衰变规律
      C. 生物遗骸的放射性碳含量 D. 地层沉积物的磁性反转
      11. 恐龙化石形成的地质环境可能是( )
      A. 林木茂密的森林环境 B. 泥沙淤积的湖泊环境
      C. 温和湿润的浅海环境 D. 炎热干燥的沙漠环境
      12. 世界恐龙化石长城形成的地质年代是( )
      A. 前寒武纪 B. 古生代 C. 中生代 D. 新生代
      【答案】10. B 11. B 12. C
      【解析】
      【10题详解】
      根据材料“科学家利用锆石U-Pb法测定化石层年龄为1.6亿年”,结合所学可知,锆石U-Pb法依据矿物中铀铅同位素的衰变规律,铀衰变成铅,通过测铀铅同位素含量及比例来确定化石年龄,不是化石中有机碳的衰变速率、生物遗骸的放射性碳含量、地层沉积物的磁性反转,B正确,ACD错误。故选B。
      【11题详解】
      根据此材料“该化石群包含多种恐龙类型,伴随龟鳖类、鱼类(淡水类生物)及植物化石”可知,泥沙淤积的湖泊环境能迅速掩埋恐龙等生物遗体,利于化石保存,且该化石群所含淡水生物等组合符合湖泊生态特征,不是浅海和沙漠环境,B正确,CD错误。森林环境的化石易被破坏,A错误。故选B。
      【12题详解】
      结合所学可知,恐龙生存在中生代,因此世界恐龙化石长城形成于中生代,C正确,ABD错误。故选C。
      地球上以生物圈为核心,以物质和能量交换、传递为载体,由于生物圈与岩石圈、水圈、大气圈相互联系、相互影响、相互渗透,形成了多姿多彩的生态系统。下图为地球上四大圈层物质交换示意图,甲、乙、丙为四大圈层中的某三个圈层。据此完成下面小题。
      13. 甲、乙、丙分别表示( )
      A. 岩石圈水圈大气圈 B. 大气圈水圈岩石圈
      C. 水圈岩石圈大气圈 D. 水圈大气圈岩石圈
      14. 图示乙圈层( )
      A. 主要组成形式为气态结构 B. 仅存在于地球的表面
      C. 为地球上最活跃的圈层 D. 为生物发展提供必备要素
      15. 图中化石燃料的形成和储存主要依赖于( )
      A. 水圈、大气圈的物质交换与交互作用 B. 水圈的溶解和搬运
      C. 生物圈的有机质埋藏和岩石圈的转化 D. 大气圈的气体沉降
      【答案】13. A 14. D 15. C
      【解析】
      【13题详解】
      甲圈层含金属盐,与岩石圈特征相符,乙圈层可提供水,为水圈,丙圈层有多种气体,为大气圈,A正确,BCD错误。故选A。
      【14题详解】
      乙圈层为水圈,能为生物发展提供水等必备要素,D正确;水圈不只是气态,主要为液态,A错误;水圈不仅存在于地球表面,还存在于地下(地下水),B错误;地球上最活跃的圈层是生物圈,C错误。故选D。
      【15题详解】
      化石燃料是由古代生物有机质埋藏于地下,经岩石圈地质转化而成的,其依赖生物圈有机质埋藏和岩石圈转化,C正确,ABD错误。故选C。
      二、非选择题:共55分。
      16. 阅读图文材料,完成下列要求。
      我们的家园——地球是目前太阳系已知唯一存在生命的天体。地球生命的演化是地球内在条件和外部条件相互作用的结果。下图为支撑地球生命演化的内部条件示意图。
      (1)图中①表示地球上有____;④表示地球____。
      (2)图中③表示地球上有____,说出其支撑早期生命演化的重要性____。
      (3)图中②表示地球上有____。
      【答案】(1)适宜de 温度条件 自转和公转周期适中
      (2)液态水 重要性:水是生命活动的“摇篮”,早期生命在液态水中诞生;水是生物体组成的重要物质之一,生物的新陈代谢、生长繁殖等过程都离不开水;液态水为早期生命提供了生存环境和物质基础。
      (3)适宜厚度的大气层
      【解析】
      【小问1详解】
      读“支撑地球生命演化的内部条件示意图”可知,因日地距离适中,地球上有了适宜的温度条件,为地球上生命存在提供条件;影响地球温度的另一个因素是地球自转和公转周期适中,它使得地表温度的日变化幅度不大。故①是适宜的温度条件,②是自转和公转周期适中。
      【小问2详解】
      读“支撑地球生命演化的内部条件示意图”可知,当地球内部温度升高,产生水汽并逸出,形成液态水,故③是液态水。结合所学可知,水是生命活动的“摇篮”,早期生命在液态水中诞生,如海洋中的藻类;水是生物体组成的重要物质之一,生物的新陈代谢、生长繁殖等过程都离不开水;液态水为早期生命提供了生存环境和物质基础。
      【小问3详解】
      结合所学可知,因地球质量、体积适中,导致地球的引力适中,在外部形成适度厚度的大气层,故②是适宜厚度的大气层。
      17. 阅读图文材料,完成下列要求。
      2024年12月24日,NASA的帕克太阳探测器在距离太阳表面约611万千米处飞越到了太阳大气最外层,并于2025年1月1日发回详细的遥测数据。目前太阳活动正处于第25周期的极大期,在2025年7月达到峰值。下图为太阳大气层结构示意图。
      (1)太阳活动的周期约____年,依据是太阳____数量的变化。
      (2)说出太阳大气层中甲、乙、丙的名称。
      (3)简述太阳活动对地球的影响。
      【答案】(1)11 黑子
      (2)甲为光球层;乙为色球层;丙为日冕层。
      (3)影响地球气候;干扰电离层,影响无线电短波通信;出现磁暴现象;两极地区出现极光等。
      【解析】
      【小问1详解】
      根据所学知识可知,太阳活动的周期约为11年,太阳活动的周期是依据太阳黑子的数量变化来确定的。
      【小问2详解】
      根据图示信息可知,甲是太阳外部大气结构的最内层,为光球层;丙是太阳外部大气结构的最外层,为日冕层;乙是太阳外部大气结构的中间层,为色球层。
      【小问3详解】
      太阳活动异常的年份往往导致气候异常;太阳活动会影响地球的电离层,影响无线电短波通信;太阳活动会影响地球的磁场,产生磁暴现象;太阳活动喷发出的高能带电粒子流会导致两极地区的大气产生极光现象。
      18. 阅读材料,完成下列要求。
      鱼类作为地球上最古老的脊椎动物,其演化历程与自然环境变迁密切相关。从寒武纪生命大爆发到新生代,鱼类在形态、生理和生态习性上发生了显著变化,并逐渐适应了从深海到淡水、从极地到热带的多样化环境。下表示意不同地质年代鱼类演化的类型和鱼体结构的变化。
      (1)说出从古生代至新生代鱼类的整体演化特点。
      (2)分析颌骨进化成功对鱼类演化的重要影响。
      (3)新生代时期部分鱼类进化出肺呼吸能力,推测肺鱼进化过程中地质环境的变化。
      【答案】(1)演化过程中鱼的种类逐渐增多;鱼类身体结构逐渐由简单向复杂演化;由水生向两栖类演化。
      (2)颌骨进化成功,使鱼类从被动滤食转向主动捕食,扩大了食物选择范围,显著提高摄食效率;主动捕食能力增强,可推动鱼类占据更多生态位,促进鱼类物种多样性增加;颌骨进化成功,优化了鱼类身体结构,利于鱼类由软体型向脊椎型演化。
      (3)气候向干旱化演化;水域面积变小,陆地面积增大,水域面积破碎化;降水季节变化(或年际变化)加大,季节性干旱加剧。
      【解析】
      【小问1详解】
      根据表格信息,随着不断地进化,鱼类的种类数量日益丰富;鱼类陆续进化出了颌骨等构造,摄食能力、运动能力等逐渐增强,身体结构由简单向复杂演化;演化出具有陆生四足动物特征的肉鳍鱼等,部分鱼类向两栖方向演化,展示出从水生到陆生的过渡特征。
      【小问2详解】
      根据材料信息“颌骨的出现增强了摄食能力,它们的游动速度变快、体型变大”可知,颌骨的出现使鱼类从被动滤食变为主动捕食,极大地增强了鱼类的摄食能力,使鱼类能更有效地获取食物资源;捕食能力的增强有利于鱼类在生存竞争中占据优势,促进鱼类种群的繁衍与发展,增加其种类多样性;摄食能力的增强为鱼类提供了更多的能量,优化了鱼类的身体结构支持鱼类在体型、运动能力等方面进一步演化,推动了鱼类向游动速度更快、体型更大等方向发展,也为后续硬骨鱼与软骨鱼的分化等更复杂的演化奠定了基础。
      【小问3详解】
      肺鱼的出现说明可能出现了水域环境的变化,如气候干旱化,部分水域出现干涸、萎缩的情况,迫使鱼类需要适应低水环境甚至短暂离开水的环境;或者是陆地与水域的相互关系发生改变,水域面积减小,陆地面积扩大,比如出现了更多的沼泽、浅滩等过渡性环境,为鱼类从水生向陆生过渡提供了环境条件,促使肺鱼进化出肺呼吸能力,以适应这种环境变化;也可能是降水的季节变化增大,流域的水环境季节变化增强,出现季节性的干旱,鱼类为应对干旱期进化出肺呼吸功能。
      19. 阅读图文材料,完成下列要求。
      莫霍界面是指地壳与地幔之间的分界面,其深度受区域地势起伏的影响。图1为北京地区莫霍界面等深线图,图2为某深度地球内部圈层图。
      (1)图2中甲表示地球内部圈层结构中的____,乙表示地球内部圈层结构中的____。
      (2)图1中海拔最高的聚落是____,说出判断理由____。
      (3)据图1说明北京地区地势起伏的特点。
      【答案】(1)地壳 地幔
      (2) 延庆 理由:该地莫霍界面等深线数值最大;说明其莫霍界面至地表距离最大,地表海拔越高。
      (3)西部和北部海拔较高;东部和南部海拔较低;西部地势变化较大,地形起伏大;东部地势变化较小,地形较为平坦。
      【解析】
      【小问1详解】
      地球内部圈层结构由外向内依次为地壳、地幔、地核。莫霍界面是地壳和地幔的分界面,图2中,甲位于莫霍界面之上,所以甲表示地壳;乙位于莫霍界面之下,因此乙表示地幔。
      【小问2详解】
      莫霍界面深度与地表海拔呈正相关(地势越高,莫霍界面越深)。图1中延庆的莫霍界面等深线数值最大,表明莫霍界面埋藏最深;结合“地势越高,莫霍界面越深”的规律,可推断延庆地表海拔最高。
      【小问3详解】
      莫霍界面深度与地势起伏密切相关,地势高的地方莫霍界面深度大,地势低的地方莫霍界面深度小。西北部(如延庆、怀柔)等深线数值大,说明海拔较高;东南部(如通州、大兴)等深线数值小,说明海拔较低。同时,西北部等深线密集,表明地势起伏大;东南部等深线稀疏,表明地形较平坦。
      时间
      18时
      21时
      24时
      3时
      6时
      月相位置
      东方天空
      东南方天空
      南方天空
      西南方天空
      西方天空
      月相高度

      30°
      60°
      30°

      地质年代
      鱼类演化特征
      古生代
      寒武纪——奥陶纪
      无颌类(如甲胄鱼)出现,它们披着厚重骨甲,无主动摄食能力,依赖滤食或寄生,可在海底缓慢移动
      志留纪—泥盆纪
      有颌类(如盾皮鱼、棘鱼)兴起,颌骨的出现增强了摄食能力,它们的游动速度变快、体型变大;硬骨鱼与软骨鱼分化(颌骨的出现是脊椎动物演化史上的革命性事件)
      石炭纪—二叠纪
      软骨鱼(如裂口鲨)繁盛,硬骨鱼(如古鳕鱼)辐射发展,辐鳍鱼类成为优势类群
      中生代
      硬骨鱼进一步分化,肉鳍鱼(如总鳍鱼)演化出陆生四足动物;现代鲨鱼的形态也在这一时期定型
      新生代
      真骨鱼类(如鲱鱼、鳕鱼)成为主流,部分鱼类(如攀鲈、肺鱼)演化出耐旱能力,展示从水生到陆生的过渡特征

      相关试卷 更多

      资料下载及使用帮助
      版权申诉
      • 1.电子资料成功下载后不支持退换,如发现资料有内容错误问题请联系客服,如若属实,我们会补偿您的损失
      • 2.压缩包下载后请先用软件解压,再使用对应软件打开;软件版本较低时请及时更新
      • 3.资料下载成功后可在60天以内免费重复下载
      版权申诉
      若您为此资料的原创作者,认为该资料内容侵犯了您的知识产权,请扫码添加我们的相关工作人员,我们尽可能的保护您的合法权益。
      入驻教习网,可获得资源免费推广曝光,还可获得多重现金奖励,申请 精品资源制作, 工作室入驻。
      版权申诉二维码
      欢迎来到教习网
      • 900万优选资源,让备课更轻松
      • 600万优选试题,支持自由组卷
      • 高质量可编辑,日均更新2000+
      • 百万教师选择,专业更值得信赖
      微信扫码注册
      手机号注册
      手机号码

      手机号格式错误

      手机验证码 获取验证码 获取验证码

      手机验证码已经成功发送,5分钟内有效

      设置密码

      6-20个字符,数字、字母或符号

      注册即视为同意教习网「注册协议」「隐私条款」
      QQ注册
      手机号注册
      微信注册

      注册成功

      返回
      顶部
      学业水平 高考一轮 高考二轮 高考真题 精选专题 初中月考 教师福利
      添加客服微信 获取1对1服务
      微信扫描添加客服
      Baidu
      map