




浙江省2025年7月普通高中学业水平考试通用技术试卷(Word版附解析)
展开 这是一份浙江省2025年7月普通高中学业水平考试通用技术试卷(Word版附解析),文件包含2025年7月浙江省普通高中学业水平考试通用技术试题原卷版docx、2025年7月浙江省普通高中学业水平考试通用技术试题Word版含解析docx等2份试卷配套教学资源,其中试卷共12页, 欢迎下载使用。
1.答题前,请务必将自己的姓名、准考证号用黑色字迹的签字笔或钢笔分别填写在试题卷和答题纸规定的位置上。
2.答题时,请按照答题纸上“注意事项”的要求,在答题纸相应的位置上规范作答,在本试题卷上的作答一律无效。
3.非选择题的答案必须使用黑色字迹的签字笔或钢笔写在答题纸上相应区域内,作图时可先用2B铅笔,确定后必须使用黑色字迹的签字笔或钢笔描黑,答案写在本试题卷上无效。
一、选择题(本大题共9小题,每小题3分,共27分。每小题列出的四个备选项中只有一个是符合题目要求的,不选、多选、错选均不得分)
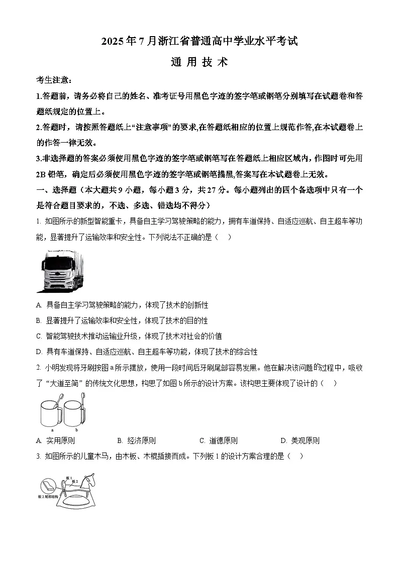
1. 如图所示的新型智能重卡,具备自主学习驾驶策略的能力,拥有车道保持、自适应巡航、自主超车等功能,显著提升了运输效率和安全性。下列说法不正确的是( )
A. 具备自主学习驾驶策略的能力,体现了技术的创新性
B. 显著提升了运输效率和安全性,体现了技术目的性
C. 智能驾驶技术推动运输业升级,体现了技术对社会的价值
D. 具有车道保持、自适应巡航、自主超车等功能,体现了技术的综合性
【答案】D
【解析】
【详解】A、B、C 三项分别体现了技术的创新性、目的性和对社会的价值,均符合“技术特性”的常规表述;而 D 项所列举的车道保持、自适应巡航、自主超车等多种功能,更多体现的是“系统性”(多子系统协同工作)或“多功能性”,并非通常所指的“技术的综合性”(强调多学科知识的交叉融合)。因此,D 项的说法与“技术的综合性”不完全对应,属于不正确的说法。故选D。
2. 小明发现将牙刷按图a所示摆放,使用一段时间后牙刷尾部容易发黑。他在解决该问题的过程中,吸收了“大道至简”的传统文化思想,构思了如图b所示的设计方案。该构思主要体现了设计的( )
A. 实用原则B. 经济原则C. 道德原则D. 美观原则
【答案】A
【解析】
【详解】小明吸收“大道至简”的思想,通过在杯侧增加简单的挂置结构,既避免了牙刷尾部浸水发黑,又方便使用,突出满足了实用功能。这种设计更强调“够用、好用”,体现了“实用原则”。故选A。
3. 如图所示的儿童木马,由木板、木棍插接而成。下列板1的设计方案合理的是( )
A. B. C. D.
【答案】C
【解析】
【详解】从儿童木马的使用舒适度和结构稳固性考虑,“板 1”应略向后倾斜以满足靠背的舒适支撑,同时插接部分(插脚)需与“板 2”上的插孔垂直,避免松动。选项 C正好兼顾了靠背后倾和插脚垂直,同时靠背上缘做了角处理,既安全又符合装配要求,因而是合理的设计方案。故选C。
4. 如图所示的护眼台灯,具有无蓝光、无频闪、无辐射的特点,采用12V直流供电,外观多种颜色可选,可语音形式提醒坐姿。下列对该台灯的评价不正确的是( )
A. 无蓝光、无频闪、无辐射,实现了人机关系的健康目标
B. 12V直流供电,实现了人机关系的安全目标
C. 外观多种颜色可选,主要考虑了特殊人群的需求
D. 可语音形式提醒坐姿,考虑了信息的交互
【答案】C
【解析】
【详解】A 项强调无蓝光、无频闪、无辐射对用户视力及健康的保护,符合健康目标,正确;B 项采用 12V 直流低压供电,安全性较高,符合安全目标,正确;C 项“外观多种颜色可选”主要是满足不同审美和喜好需求,不是主要针对特殊人群而设计,表述不当,错误;D 项语音提醒坐姿属于运用信息的交互功能,正确。因此选 C 不正确。故选C。
如图a所示的榫卯结构,其构件1和构件2的结构如图b所示。请完成以下小题。
5. 图c是构件1的主视图和左视图,其相对应的俯视图是( )
A. B.
C. D.
6. 在通用技术实践课中,小明用大小合适木料手工制作该榫卯结构。下列分析合理的是( )
A. 对构件1画线时,只需画一侧榫槽的轮廓线
B. 加工构件1的榫槽时,先锯割榫槽侧边,再刨削榫槽中间部分
C. 加工构件2的开口榫时,用钢丝锯直接锯割而成
D. 连接时,可以涂木工胶后用木锤敲击构件实现紧固连接
【答案】5. B 6. D
【解析】
【详解】1.根据题中给出的主视图和左视图,可以判断“构件1”从正面看其榫槽是斜向贯通,从左视图看则呈“U”形凹口。换言之,从俯视方向应能在方料上看到前后两个相对的凹口(且位置有所错开)。在所给四个俯视图选项中,只有选项B能正确体现这种斜榫槽在平面上“一前一后、错位贯通”的形状,故选B。
2.A选项“只需画一侧榫槽轮廓线”显然不对,手工下料需在相应面上都划出清晰的轮廓线;B选项“先锯割榫槽侧边,再刨削榫槽中间部分”是常规且安全的做法,但构件1的操作流程不能按照常规来,错误;C选项“开口榫直接用钢丝锯锯割而成”往往难以保证尺寸与光洁度,一般需配合凿削等工序;D选项“涂木工胶后用木锤敲紧”可行,合理,故选D。
7. 在通用技术实践课中,小明用大小合适的方钢板加工如图所示的零件。下列工具不需要的是( )
A. 丝锥B. 钢锯
C. 样冲D. 锉刀
【答案】A
【解析】
【详解】该零件形状经过切割、钻孔和打磨即可完成,不需要在孔内攻丝(即不需要加工内螺纹),因此不需要使用丝锥;而钢锯、样冲和锉刀在切割、定位打孔和修整加工过程中均会用到。故选A。
8. 某大型建筑室内拟安装一条悬空走廊,上方供行人行走,下方悬挂装饰灯,其安装截面示意图如图所示。工程软件仿真结果显示螺母连接处最易损坏脱落造成事故,要使螺母受压力最小,装饰灯应悬挂的位置是( )
A. ①号位B. ②号位C. ③号位D. ④号位
【答案】D
【解析】
【详解】走廊由左侧拉杆和右侧与墙体的铰接共同支承。当灯具离拉杆越远、越靠近右侧铰接点时,其自重更多地由右侧铰接承担,拉杆及其螺母所受的拉力相对减小,从而可减小螺母受力,降低损坏的风险。因此应将装饰灯悬挂在④号位。故选D。
9. 超市的传统结算方式需要运作扫描商品的条形码,而应用射频识别技术的结算方式,一次可识别多件商品的射频标签,其流程如图所示。下列说法不正确的是( )
A. 射频识别技术是实现结算流程优化的主要手段
B. 射频识别结算方式相对传统结算方式效率更高
C. 射频识别环节与读写信息环节时序可以颠倒
D. 只有带射频标签的商品才能通过射频识别技术结算
【答案】C
【解析】
【详解】从给出的流程可知,带有射频标签的商品必须先通过读写器的读写信息(包括识别标签并读取数据),再由后台处理并进行结算。读写信息是实现射频识别的必要前提,“射频识别”与“读写信息”两环节的先后顺序通常不能随意颠倒,故C项说法不正确。故选C。
二、非选择题(本大题共2小题,共20分)
10. 同学们在校园劳动实践中,计划设计一个发豆芽装置,其定时浇水和温度控制子系统如图所示。电子定时器控制水泵通过喷淋管定时浇水;温度传感器实时监测发豆芽室内的温度并反馈给温控仪,当温度低于下限值时发热丝通电加热,达到上限值时停止加热,使发豆芽内的温度保持在20~30℃之间。请回答下列问题:
(1)关于发豆芽装置的系统分析与设计,下列说法不恰当的是____
A. 定时浇水子系统和温度控制子系统可用不同的控制器
B. 浇水不会对温度控制子系统的工作产生影响
C. 发热丝的选用需要考虑防水性能
D. 水泵的功率与喷淋管的抗压强度应相互匹配
(2)发豆芽室外环境温度属于该系统优化的____
A. 约束条件B. 影响因素
(3)请根据题图及其描述补全温度控制系统方框图(填写题图中相应的装置名称)
__________ 、__________ 、 ___________
【答案】(1)D (2)A
(3) ①. 温控仪 ②. 发热丝 ③. 温度传感器
【解析】
【详解】1.水泵功率不需要与喷淋管的抗压强度匹配,说法不恰当,其他选项说法都是合理的,故选D。
2.发豆芽外环境温度属于系统优化的约束条件,故选A。
3.
11. 小明看到校园路口常用石球来实现人车分流,如图a所示。有时需将石球挪移至路边,由于石球较重,挪移不便且挪移过程存在安全隐患,于是小明准备解决以上问题。请完成以下任务:
(1)小明发现问题的途径是____
A. 观察日常生活B. 收集和分析信息C. 技术研究与技术试验
(2)小明通过问题调查,收集了以下三种解决方案:
方案①重新规划校园分流路径;
方案②设计挪移石球辅助装置;
方案③改用塑料、树脂等轻质材料制作仿石球。
小明从功能、安全、便利和成本等角度综合考虑,决定采用方案②,主要体现了系统分析的____
A. 整体性原则B. 综合性原则C. 科学性原则
(3)小明实地测得石球的主要尺寸如图b所示,重量约85kg,并制定了以下设计要求:
①操作方便、省力、安全;
②结构简单,具有一定的强度和稳定性;
③主要材料用钢管,其它材料自选。
请你根据以上要求构思该装置的设计方案(可参考图c所示的杆杆机构或其他省力机构),画出设计草图,必要时可用文字补充说明,并简述提高装置结构强度的措施;
(4)在设计草图上标注主要尺寸。
【答案】(1)A (2)B
(3)符合题意的图即可
(4)主要尺寸:①装置的开口宽度:220~400 mm;②装置的高度:120 mm
【解析】
【详解】1.小明是因“看到校园石球挪动不便”而意识到问题,属于从日常观察中发现问题。
2.小明从功能、安全、便利、成本等多方面综合考虑,最终选用设计辅助装置方案,体现了系统分析的“综合性原则”。
3.提高装置结构强度措施:采用壁厚较大的钢管,关键部位焊接加强; 在杠杆与支撑架的连接处增加三角形或十字加固支撑; 选用合适直径、材质的轮轴,确保整体稳固不变形。
4.①装置的开口宽度:220~400 mm;②装置的高度:120 mm
相关试卷
这是一份浙江省2025年7月普通高中学业水平考试通用技术试卷(Word版附解析),文件包含2025年7月浙江省普通高中学业水平考试通用技术试题原卷版docx、2025年7月浙江省普通高中学业水平考试通用技术试题Word版含解析docx等2份试卷配套教学资源,其中试卷共12页, 欢迎下载使用。
这是一份2022年7月浙江省普通高中学业水平考试通用技术试题(Word版附答案),共6页。试卷主要包含了选择题,非选择题等内容,欢迎下载使用。
这是一份2025年7月浙江省普通高中学业水平考试通用技术试题(无答案),共5页。试卷主要包含了未知,选择题组,选择题,综合题等内容,欢迎下载使用。
相关试卷 更多
- 1.电子资料成功下载后不支持退换,如发现资料有内容错误问题请联系客服,如若属实,我们会补偿您的损失
- 2.压缩包下载后请先用软件解压,再使用对应软件打开;软件版本较低时请及时更新
- 3.资料下载成功后可在60天以内免费重复下载
免费领取教师福利 






