所属成套资源:河南省南阳市六校2025-2026学年高二上学期第一次联考各学科试卷及答案
河南省南阳市六校2025-2026学年高二上学期第一次联考生物试卷(Word版附答案)
展开
这是一份河南省南阳市六校2025-2026学年高二上学期第一次联考生物试卷(Word版附答案),文件包含河南省南阳市六校2025-2026学年高二上学期第一次联考+生物docx、河南省南阳市六校2025-2026学年高二上学期第一次联考+生物答案pdf等2份试卷配套教学资源,其中试卷共14页, 欢迎下载使用。
命题学校:南阳八中审题学校:桐柏一高
(考试时间:75 分钟试卷满分:100分)
注意事项:
1.答题前,考生务必将自己的姓名、准考证号、考场号填写在答题卡上。
2.回答选择题时,选出每小题答案后,用铅笔把答题卡上对应题目的答案标号涂黑。如需改动,用橡皮擦干净后,再选涂其它答案标号。回答非选择题时,将答案写在答题卡上,写在本试卷上无效。
3.考试结束后,将本试卷和答题卡一并交回。
一、选择题(本题共16小题,每小题3分,共48分。在每小题给出的四个选项中,只有一项是符合题目要求的)
1.由细胞外液构成的液体环境叫作内环境。下列关于内环境说法正确的是
A.细胞不仅依赖于内环境,也参与了内环境的形成和维持
B.组成我们身体的所有细胞都必须通过内环境与外界环境进行物质交换
C.丙酮酸在组织液中转化成乳酸会导致人体血浆的pH暂时降低
D.细胞代谢活动主要发生在内环境中,内环境需保证各种化学成分和理化性质的相对稳定
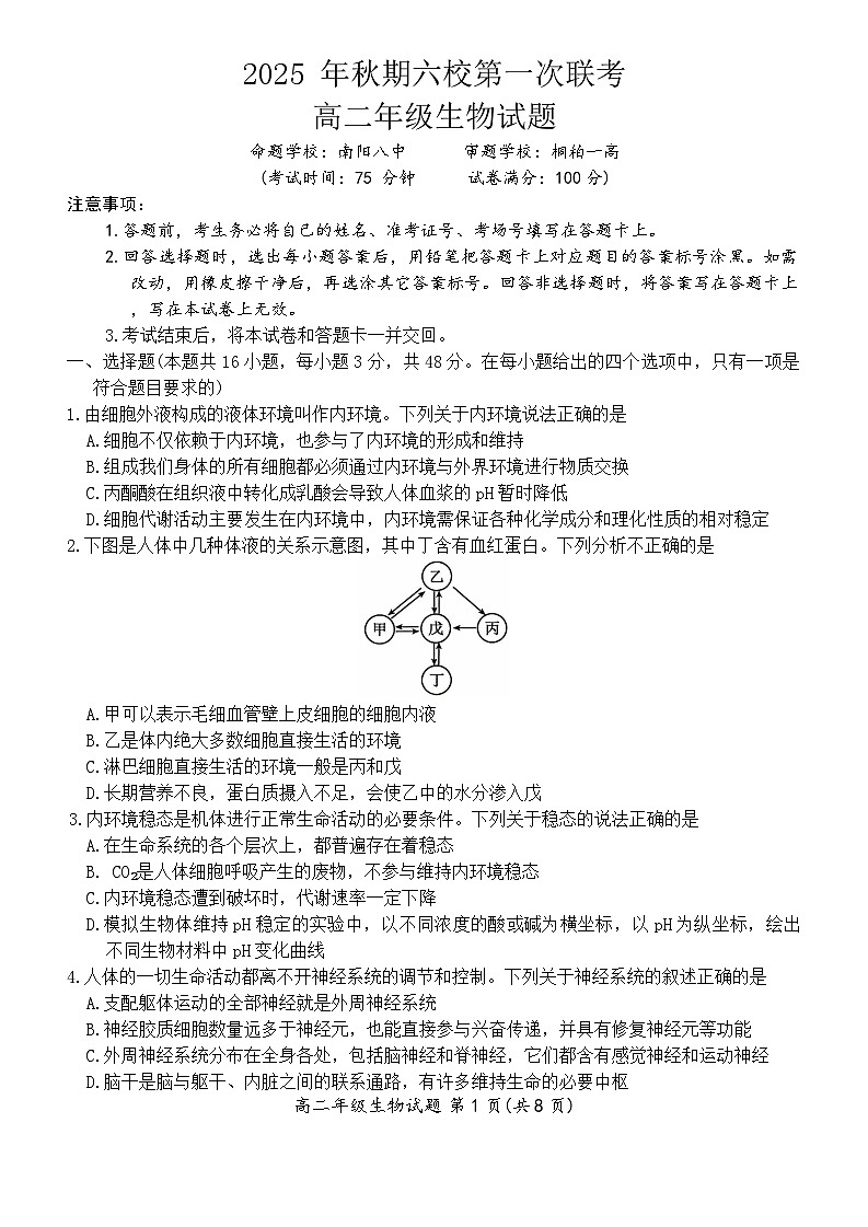
2.下图是人体中几种体液的关系示意图,其中丁含有血红蛋白。下列分析不正确的是
A.甲可以表示毛细血管壁上皮细胞的细胞内液
B.乙是体内绝大多数细胞直接生活的环境
C.淋巴细胞直接生活的环境一般是丙和戊
D.长期营养不良,蛋白质摄入不足,会使乙中的水分渗入戊
3.内环境稳态是机体进行正常生命活动的必要条件。下列关于稳态的说法正确的是
A.在生命系统的各个层次上,都普遍存在着稳态
B. CO₂是人体细胞呼吸产生的废物,不参与维持内环境稳态
C.内环境稳态遭到破坏时,代谢速率一定下降
D.模拟生物体维持pH稳定的实验中,以不同浓度的酸或碱为横坐标,以pH为纵坐标,绘出不同生物材料中pH变化曲线
4.人体的一切生命活动都离不开神经系统的调节和控制。下列关于神经系统的叙述正确的是
A.支配躯体运动的全部神经就是外周神经系统
B.神经胶质细胞数量远多于神经元,也能直接参与兴奋传递,并具有修复神经元等功能
C.外周神经系统分布在全身各处,包括脑神经和脊神经,它们都含有感觉神经和运动神经
D.脑干是脑与躯干、内脏之间的联系通路,有许多维持生命的必要中枢
高二年级生物试题 第1页(共8页)5.取保持活性的两个蛙的心脏置于成分相同的营养液中,甲有副交感神经的支配,乙没有该神经的支配。如图所示,刺激该神经,甲心脏的跳动减慢;从甲心脏的营养液中取一些液体注入乙心脏的营养液中,乙心脏跳动也减慢。下列叙述不正确的是
A.当人处于安静状态时,副交感神经活动占据优势,此时心跳减慢
B.甲有副交感神经的支配,乙没有该神经的支配,利用了实验处理的“减法原理”
C.该实验的预期是支配心脏的副交感神经可能释放了某种化学物质,该物质可使心跳减慢
D.甲、乙两个心脏的活性保持相同属于无关变量
6.如图是某反射弧结构的模式图,其中乙表示神经中枢,甲、丙未知。神经元A、B上的1、2、3、4为四个实验位点。现欲探究A 是传出神经元还是传入神经元,某研究小组将电流计的两个电极分别搭在位点2 和位点3 的神经纤维膜外侧。下列说法正确的是
A.中枢神经系统包括大脑和脊髓,在中枢神经系统内,可形成许多不同的神经中枢
B.只要反射弧结构完整,在任一位置给予适当刺激,即可出现反射活动
C.若刺激位点4,若电流计指针偏转1次,则A为传出神经元
D.若刺激位点1,电流计指针偏转1次,则A为传出神经元
7.“乍吃黄连心自苦,花椒麻住口难开”,花椒中的花椒麻素可激活人体皮下神经纤维,进而使人产生“麻”的感觉。如图是神经纤维局部示意图,下列叙述正确的是
A.“麻”的感觉的产生需要依赖机体内完整的反射弧
B.增加细胞外K⁺浓度神经细胞更容易兴奋
C.神经纤维处于静息状态时,膜主要对K⁺有通透性,K⁺外流,使膜外K⁺浓度高于膜内
D.静息电位→动作电位→静息电位过程中,不会出现膜内外电位差为0的情况
8.国乒名将孙颖莎和王楚钦混双赛场所向披靡,学业征途比翼齐飞。科学研究表明体育运动对学习和记忆具有促进作用,下图为运动应激通过BDNF(一种蛋白质类神经营养因子)促进学习和记忆的部分图解。据图分析,下列说法不正确的是
高二年级生物试题 第 2页(共8页)
A.运动应激后 BDNF 增多,促进b的释放增多,物质b 与AMPA 结合后,将发生电信号→化学信号→电信号的转换,引起d处发生电位变化
B.短时记忆可能与神经元之间即时的信息交流有关
C.物质b与AMPA 结合起作用后,会使d处的膜内由负电位变为正电位
D.神经递质通过突触间隙扩散到突触后膜受体附近
9.“撑开一片天,划出一道云。欲求阴阳理,入我太极门”,太极拳通过神经系统精准调控肌肉,实现刚柔并济、行云流水的动作。经典招式“白鹤亮翅”中的伸肘动作,伸肌收缩的同时屈肌舒张,如图为伸肘动作在脊髓水平反射弧基本结构的示意图。下列相关叙述正确的是
A.若肌梭受到适宜刺激,兴奋传至a处时,a处膜内外电位应表现为外负内正
B.抑制性中间神经元的作用是接受抑制性神经递质,导致屈肌舒张
C.抑制性神经递质与受体结合后,突触后膜电位不会变化
D.若神经元轴突外的 Na⁺浓度升高,神经元产生的动作电位的峰值将减小
10.海蜗牛在接触几次电击后,能学会利用长时间蜷缩的方式保护自己;没有经过电击刺激的海蜗牛则没有类似的防御行为。研究者提取前者腹部神经元的RNA 注射到后者颈部,发现原本没有受过电击的海蜗牛也“学会”了防御,而对照组则没有此现象。下列相关叙述不正确的是
A.本实验不能说明RNA 直接决定了动物记忆的形成
B.海蜗牛在电击后长时间蜷缩的反应需借助反射弧才能完成
C.特定的 RNA 有可能被用来治疗早期的阿尔茨海默病
D.本实验对照组的海蜗牛不电击、不需要注射RNA
11.2025年6月26日是第38个国际禁毒日,主题为“健康人生,绿色无毒”。下列相关叙述不正确的是
A.兴奋剂和毒品大多是通过突触来起作用
B.可卡因可以抑制突触前膜上多巴胺转运蛋白的功能,多巴胺留在突触间隙持续发挥作用,导致突触后膜上多巴胺受体增多
C.有些兴奋剂就是毒品,它们会对人体健康带来极大的危害
D.有些运动员服用人工合成的睾酮衍生物(兴奋剂的一种)来促进肌肉的生长,增强肌肉的力量,提高比赛成绩
高二年级生物试题 第 3页(共8页)12.考场前的厕所长队,大多数人不是水喝多了,而是心绷紧了。如图表示人体排尿反射的调节过程。下列叙述正确的是
A.该过程体现了神经系统对躯体运动的分级调节
B.紧张时交感神经兴奋,膀胱缩小,产生尿意
C.若某人的脊髓胸段受到损伤,排尿反射可以进行,但排尿不完全
D.通过脊髓可以完成简单的反射活动,如排尿、排便、摄食等
13.语言功能,学习和记忆是人脑的高级功能。下列相关表述正确的是
A.大多数人主导语言功能的区域是在大脑的右半球,逻辑思维主要由左半球负责
B.人脑的言语区的 H区受损后不能看懂文字
C.临时记住某个验证码属于第一级记忆
D.学习和记忆是由单一脑区控制的,不是由多个脑区和神经通路参与的
14.“纸上得来终觉浅,绝知此事要躬行”,科学家在寻找激素并确定其分泌部位的过程中,用了很多科学的实验方法和原理。下列相关叙述不正确的是
A.沃泰默实验中存在排除盐酸作用于胰腺分泌胰液的对照组
B.斯他林和贝利斯的实验证明了胰液的分泌存在化学调节,不能证明不存在神经调节
C.班廷和贝斯特将狗的胰管结扎至胰腺萎缩后制成提取液,将提取液注射给切除胰腺而患糖尿病的狗,经治疗后患病狗的血糖恢复正常,说明胰岛素不是通过胰管分泌释放的
D.摘除公鸡的睾丸后,其雄性性征明显消失,将睾丸重新移植回去后,公鸡的特征又会逐步恢复,说明睾丸分泌的雄性激素与雄性性征有关
15.1937年,科学家在实验中观察到:阻断实验动物垂体与下丘脑之间的血液联系,可导致其生殖器官萎缩;若恢复垂体与下丘脑之间正常的血液联系,生殖器官的功能也恢复正常。下列相关叙述正确的是
A.该实验说明下丘脑和垂体之间不是通过神经联系,而是通过血液联系
B.该实验不仅涉及了阻断前正常状态和阻断后萎缩状态的一组自身对照,还涉及了阻断后萎缩状态和恢复后正常状态的一组自身对照
C.阻断垂体与下丘脑之间的血液联系,依据了实验变量控制中的“加法原理”
D.阻断垂体和下丘脑之间血液联系后,口服促性腺激素释放激素,生殖器官的功能将逐渐恢复
16.研究人员为了研究家兔的性激素在胚胎生殖系统发育中所起的作用,提出了如下假说。假说1:发育出雄性器官需来自睾丸提供的激素信号,当这一信号缺失时,胚胎发育出雌性器官;假说2:发育出雌性器官需来自卵巢提供的激素信号,当这一信号缺失时,胚胎发育出雄性器官。下列关于相关实验设计说法不正确的是
高二年级生物试题 第4页(共8页)A.本实验需要在家兔胚胎生殖系统分化之前,手术摘除即将发育为卵巢或睾丸的组织
B.本实验的自变量是实验动物的性染色体组成
C.若假说2 成立,性染色体为XX 的家兔胚胎手术后应发育成雄兔
D.为进一步证实假说,可以在摘除即将发育为卵巢或睾丸的组织的同时,可以给予一定量的睾酮刺激
二、非选择题(本题共5 小题,共52分)
17.(9分)人体内环境与细胞之间的关系如图所示,①~④表示体液,A、B处箭头表示液体流动方向。请回答下列问题:
(1)机体维持内环境稳态的主要调节机制是 。人体摄入适量含碱性物质的食物时,内环境的pH仍能保持相对稳定,原因是人体内环境中存在很多缓冲对,其中最重要的是 。
(2)人在进行一定强度的体力劳动后,手掌上可能会磨出水疱。水疱中的液体主要是 ,一段时间后水疱中的液体可以渗入 (填图中数字标号)而使水疱自行消失。水疱的形成和消失说明 。
(3)血浆渗透压包括胶体渗透压和晶体渗透压,胶体渗透压主要由蛋白质等大分子物质形成,晶体渗透压主要由无机盐等小分子物质形成。①的胶体渗透压 (填“大于”“小于”或“等于”)④的胶体渗透压。
(4)若该图表示肝脏组织,机体饥饿时,血液流经肝组织细胞后,血糖含量较高的一端是 (填“A端”或“B端”),CO₂含量较低的一端是 (填“A端”或“B端”)。①中的细胞携带的O₂进入肝细胞内被利用,至少需要穿过 层磷脂分子层。
18.(8分)短跑赛场上,发令枪一响,运动员会像离弦的箭一样冲出。现在世界短跑比赛规则规定,在枪响后0.1秒内起跑被视为抢跑。请回答下列问题:
(1)运动员听到枪响能迅速作出起跑的反应。从神经调节的角度判断,完成该反射的神经中枢位于 ;该过程中,兴奋在神经纤维上是 (填“单向”或“双向”)传导;该过程中兴奋以 形式在反射弧中传导。
(2)短跑比赛规则中关于“抢跑”规定的科学依据是 。
(3)少数运动员为了提高成绩,违反“公平竞争”的原则,违规服用兴奋剂———人工合成的睾酮衍生物来提高比赛成绩。男性运动员长期服用该类物质会导致雄性激素分泌下降甚至不育。可利用雄性小鼠设计实验,通过B 超检测小鼠睾丸大小,验证长期服用该物质对性腺发育有抑制作用。该实验的自变量为 ,为达到实验目的,因变量检测时应注意 。
(4)兴奋剂检测的主要方式是尿检。某些运动员违规使用兴奋剂后,为避免尿液中被检出,尿检前往往通过下列选项中 项策略来迅速降低其浓度。
A.增加饮水、使用利尿剂B.减少饮水、使用利尿剂
C.增加饮水、使用抗利尿药物D.减少饮水、使用抗利尿药物
为保证反兴奋剂工作的效果,需要更新《兴奋剂(违禁药品)目录》或完善《兴奋剂检查取样细则》,综合上述信息提出一条合理的建议: 。
高二年级生物试题 第5页(共8页)19.(13分)“手持一寸针,针落病者起”展现了传统针灸医术的立效奇功。近年来科学家证明了针灸的现代模式——电针刺小鼠后肢的足三里(ST36)穴位,激活Prkr2 感觉神经元进行传导,促进肾上腺素和去甲肾上腺素分泌,可在脂多糖(LPS)引起的炎症反应中发挥抗炎作用。请回答下列问题:
(1)迷走神经是从脑干发出的参与调节内脏活动的神经,属于 (填“中枢”或“外周”)神经系统,针灸可激活迷走神经—肾上腺抗炎通路,从而发挥抑制炎症的作用,该过程的效应器是 。兴奋通过突触的速度比在神经纤维上的速度要慢得多,兴奋通过突触速度变慢的原因是 。
(2)针刺穴位时在 产生痛觉,脚却并不缩回,这体现神经系统的 调节。在个体的生活过程中, (填“条件”或“非条件”)反射的数量几乎是无限的。
(3)研究人员利用同等强度的电针刺激位于小鼠腹部的天枢穴,并没有引起相同的抗炎反应,从反射弧结构的角度分析,可能的原因是腹部不存在 ,这也解释了针灸需要刺激特定穴位。
(4)为验证该疗法的抗炎效果,科学家可以通过电针刺小鼠足三里(ST36)穴位,检测 Prkr2感觉神经元膜内电位变为 ,检测肠巨噬细胞外 的含量降低。
(5)请以健康小鼠为材料设计实验,验证低强度电针刺激激活迷走神经—肾上腺抗炎通路是通过 Prkr2 神经元进行传导的。
实验思路:
①选取若干生理状况相同的小鼠随机均分为A、B两组;
②A组小鼠 ,B组小鼠不做处理;
③ ,分别用低强度电针刺激两组小鼠足三里位置,观察两组小鼠的抗炎症反应。预期实验结果: 。
20.(10分)抑郁症,也被称为抑郁障碍,是一种高发病、高临床治愈率但低治疗接受率以及高复发率的精神障碍。其主要特征是显著而持久的情绪低落,有的患者可能存在自伤、自杀行为,甚至可能伴有妄想、幻觉等精神病性症状。单胺假说认为抑郁发作与大脑神经元突触间隙中单胺类神经递质(5-羟色胺、去甲肾上腺素等)浓度下降有关。请回答下列相关问题:
(1)下图表示5-羟色胺(5—HT)与受体结合并发挥作用、被突触前神经元重新摄取和被SSRI抑制的过程。回答下列问题:
高二年级生物试题 第6页(共8页)
①5—HT 是使人产生愉悦情绪的神经递质,当神经冲动传至突触前神经元的轴突末梢时,可引起 向突触前膜移动并释放5—HT,5—HT与突触后膜的 结合,引起突触后膜的电位变为 ,从而将信号传递给下一个神经元,层层传递最终引起大脑皮层产生愉悦感。
②发挥作用后的5—HT 很快被突触前膜上的5—HT 转运蛋白回收,可在 的催化下降解生成5—HIAA,该机制的意义在于防止 。
③5—HT 过少会引发抑郁情绪,可通过摄入药物SSRI 来缓解。根据图示分析,SSRI的作用原理是 。
(2)单胺氧化酶(MAO)是一种单胺类神经递质的降解酶,研究发现 MAO 能催化去甲肾上腺素(NE)的降解,从而导致机体出现抑郁症。研究小组为了研究药物X的抗抑郁作用,将30只小鼠随机均分为空白对照组、模型组(采用温和方法构建抑郁模型)和药物X组,并测量了各组小鼠的NE 和 MAO 的量,结果如下表所示,回答下列问题:
①该实验中实验组是 ,设计空白对照组的目的是 。
②分析实验结果可知,药物X具有一定的抗抑郁作用,其机理是 ;若某种抑郁症患者不能通过药物X进行抗抑郁,则该患者患抑郁症的原因可能是 。
21.(12分)“一切推理都必须从观察与实验中来”,伽利略的这句箴言指出了实验作为基石的重要性。请回答下列有关动物实验的问题:
高二年级生物试题 第 7页(共8 页)
NE/mg⋅kg⁻¹
MAO/mg⋅kg⁻¹
空白对照组
231
394
模型组
118
487
药物X组
180
387
(1)用动物实验法研究某腺体的功能,实验结果如下所示:
①根据实验结果a、d可知,该腺体的分泌物有 的生理作用。
②根据实验结果b、e可知,该腺体的分泌物有 的生理作用。
③根据实验结果c、f、g可知,该腺体的分泌物有 的生理作用。
④该激素是 。
(2)现有体重相似、发育正常且处于相同阶段的甲、乙、丙、丁四只雄性小狗,对丁狗不作处理,甲、乙、丙狗分别作不同的处理。一段时间后分别测得四只小狗血液中三种激素的含量(单位:μg·mL⁻¹)如表所示,则下列叙述错误的是 。(多选)
A.甲小狗的垂体可能被切除
B.乙小狗的生长速度快于丙、丁小狗的生长速度
C.丙小狗的性腺被切除,其生殖器官的发育会受到影响
D.丁小狗在该实验中起对照作用
(3)为研究垂体对机体生长发育的作用,某同学用垂体切除法进行实验。在实验过程中,用幼龄大鼠为材料,以体重变化作为生长发育的检测指标。回答下列问题:
Ⅰ.请完善下面的实验步骤:
①将若干只大鼠随机分为A、B两组后进行处理:
A 组(对照组)的处理是 ;
B 组的处理是 。
②将上述两组大鼠置于相同的适宜条件下饲养。
③ 。
④对所得数据进行统计处理与分析。
Ⅱ.实验结果与分析
B组大鼠生长发育的状况不如A组,出现这种差异的原因是由于 B 组的处理使大鼠缺失了来源于垂体的 激素和 激素, (填“可以”或“不可以”)使用饲喂法研究这两种激素的作用,原因是 。
高二年级生物试题 第8页(共8页)实验处理
实验结果
用腺体分泌物制剂饲喂蝌蚪
a.发育加快,体型较小
将成年狗的该腺体摘除
b.食欲缺乏,身体臃肿;c.行动呆笨,精神萎靡
摘除幼龄狗的该腺体
除b和c外,d.还停止发育
将该腺体的分泌物注射到健康小白鼠体内
e.身体消瘦,食欲旺盛;f.躁动不安,情绪紧张;g.心跳、呼吸加快
项目
雄性激素
甲状腺激素
生长激素
甲
3.8
0.1
5.8
乙
3.6
2.8
0.1
丙
0.8
3.0
5.5
丁
4.0
3.0
6.0
相关试卷
这是一份河南省南阳市六校2025-2026学年高一上学期第一次联考生物试卷(含答案),文件包含河南省南阳市六校2025-2026学年高一上学期第一次联考生物答案pdf、河南省南阳市六校2025-2026学年高一上学期第一次联考生物pdf等2份试卷配套教学资源,其中试卷共27页, 欢迎下载使用。
这是一份河南省南阳市六校2024-2025学年高二上学期12月第二次联考生物试题(Word版附答案),文件包含河南省南阳市六校2024-2025学年高二上学期12月第二次联考生物试卷docx、河南省南阳市六校2024-2025学年高二上学期12月第二次联考生物答案pdf等2份试卷配套教学资源,其中试卷共17页, 欢迎下载使用。
这是一份河南省南阳市六校2024-2025学年高一上学期12月联考生物试卷(Word版附解析),共12页。试卷主要包含了选择题,非选择题等内容,欢迎下载使用。
相关试卷 更多
- 1.电子资料成功下载后不支持退换,如发现资料有内容错误问题请联系客服,如若属实,我们会补偿您的损失
- 2.压缩包下载后请先用软件解压,再使用对应软件打开;软件版本较低时请及时更新
- 3.资料下载成功后可在60天以内免费重复下载
免费领取教师福利

