所属成套资源:2025-2026学年八年级上学期10月月考语文试题(含答案)
浙江省杭州市采荷实验学校(公办)2025-2026学年八年级上学期第一次月考语文试题(含答案)
展开
这是一份浙江省杭州市采荷实验学校(公办)2025-2026学年八年级上学期第一次月考语文试题(含答案),共12页。
请认真阅读下面文字,完成下列小题。
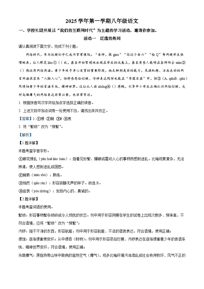
网络时代,参与玩梗似乎已成为家常便饭。“老师,报gia”“你这个老六”“栓Q”等网梗学生张嘴就来,让人眼花liá①()乱,甚至开始繁琐地出现在学生的试卷上,甚至有些人能够在各种场合xián②()熟运用网络用语。青少年处于身心发育的重要阶段,缺乏辨别是非的能力,充满机趣、活泼生动的网言网语很容易“入脑入心”,但那些恶俗烂梗、污秽表达同样也能在“耳濡目染”中,悄③(A.qiāB.qiǎ)然侵蚀青少年的言语系统、精神世界。这让众人由zhōng④()感慨,引导中小学生正确认识网络烂梗、反对乌烟瘴气的网络表达非常必要,也非常紧迫。
1. 根据拼音写汉字并给加点字选择正确的读音。
2. 上述文段中加点词有一处使用不当,请找出来并改正。
【答案】1. ①缭 ②娴 ③B ④衷
2. 将“繁琐”改为“频繁”。
【解析】
【1题详解】
本题考查字音字形。
①眼花缭乱(yǎn huā liá luàn):指看见纷繁、耀眼或震动人心的事物而感到迷乱。比喻现象复杂,无法辨清,使人感到迷乱或困惑。
②娴熟(xián shú):熟练。
③悄然(qiǎ rán):形容寂静无声的样子。故选B。
④由衷(yóu zhōng):发自内心的、真诚的。
【2题详解】
本题考查词语的使用。
繁琐:形容事物繁杂琐碎或令人烦扰的状态。句中用于形容网梗在学生的试卷上出现次数多、频率高,不符合语境,应将“繁琐”改为“频繁”;
污秽:指不干净的东西,形容肮脏。句中用于形容肮脏、不洁的语言表达,符合语境,使用正确;
侵蚀:逐渐侵害使变坏;从中侵吞(财物)。句中用于形容恶俗烂梗、污秽表达在逐渐侵害青少年的言语系统、精神世界变坏,符合语境,使用正确;
乌烟瘴气:原指热带山林中致病的湿热空气(瘴气),现多比喻环境污浊混乱或社会秩序败坏、风气不正的情形。句中用于形容网络表达污浊混乱,符合语境,使用正确。
活动二 雅致的古语
3. 结合语境把诗词句子补充完整。
在没有网络的年代,古人用典雅的句子记录美景,让人心向往之。我们来到三峡,同郦道元一起感受山之连绵,“重岩叠嶂,①______”,感受水之湍急,“其间千二百里,②______,③______”;同陶弘景一起感受山间鸟兽鱼虫气息之蓬勃,“④______,⑤______;⑥______,⑦______”同苏轼一起感受月华之空明澄澈“⑧______,水中藻、荇交横,⑨______。”
【答案】 ①. 隐天蔽日 ②. 虽乘奔御风 ③. 不以疾也 ④. 晓雾将歇 ⑤. 猿鸟乱鸣 ⑥. 夕日欲颓 ⑦. 沉鳞竞跃 ⑧. 庭下如积水空明 ⑨. 盖竹柏影也
【解析】
【详解】本题考查名句默写。默写题作答时,一是要透彻理解诗文的内容;二是要认真审题,找出符合题意的诗文句子;三是答题内容要准确,做到不添字、不漏字、不写错字。本题中的“御”“颓”“竞”等字词容易写错。
4. 小语在网上看到了“孔乙己的长衫”一词,并为自己的未来感到非常难过。请你从以下诗歌中选取合适的一个句子(连续的两句),劝解他不要担心自己成为“孔乙己的长衫”。
A.《梁甫行》 B.《龟虽寿》 C.《赠从弟》
【答案】示例:选《龟虽寿》的“老骥伏枥,志在千里。”
小语,别因“孔乙己的长衫”而忧心!“老骥伏枥,志在千里”,学历不是困住你的枷锁,只要你怀揣志向、积极进取,像伏枥老骥仍存驰骋千里的决心,就能挣脱“长衫”代表的刻板体面束缚,去拥抱广阔人生,未来定有无限可能!
【解析】
【详解】本题考查语言表达。先理解“孔乙己的长衫”的象征意义,再结合诗歌内涵选句劝解。
“孔乙己的长衫”中,“长衫”暗指放不下的知识分子的体面(如孔乙己守着‘读书人’身份却生活窘迫);“劝解不要成为‘孔乙己的长衫’”,本质是鼓励小语别被旧思维束缚,要主动适应变化、积极进取。
分析三首诗的内涵:A.《梁甫行》(曹植):侧重描写战乱后百姓的悲惨生活(如“剧哉边海民,寄身于草野”),核心是社会苦难与民生疾苦,和“突破旧认知、积极改变”无直接关联,排除。B.《龟虽寿》(曹操):“老骥伏枥,志在千里;烈士暮年,壮心不已”是经典名句。意思是“年老的千里马虽伏在马槽旁,雄心仍想驰骋千里;有抱负的人到了晚年,奋发进取的雄心也不会消沉”。它传递“不服老、不认命,始终保持进取精神”的信念,能劝解小语:别因“学历”“过去”困住自己,要像老马一样,哪怕处境普通,也要主动追求新可能,突破“长衫”代表的旧思维。C.《赠从弟》(刘桢):侧重赞美松柏“冰寒不尽,昼夜长吟”的坚韧,核心是赞美品格高洁、意志坚定,未直接指向“打破旧认知、主动改变”,和题目劝解方向匹配度低,排除。
示例一:选《龟虽寿》的“老骥伏枥,志在千里。”
小语,“孔乙己的长衫”代表的学历体面焦虑,不过是暂时困住你的“马槽”呀。“老骥伏枥,志在千里”,学历不是人生的枷锁,就算担心自己会因放不下知识分子体面陷入困境,可只要你像老马一样,怀揣远大志向,勇敢去尝试、去拼搏,不管是选择契合学历的职业,还是放下所谓“体面”去拥抱多元生活,都能走出属于自己的广阔天地,别让这虚无的“长衫”挡住你看远方的目光!
示例二:选《龟虽寿》“烈士暮年,壮心不已。”
小语,别害怕成为“孔乙己长衫”!“烈士暮年,壮心不已”,不管处于人生哪个阶段,哪怕因学历体面产生迷茫,只要你保有“壮心”——对生活的热爱、对突破常规的勇气,就像烈士暮年仍有进取之心,就能打破“长衫”的束缚,去创造不被定义的人生!
二、学校开展以“读万卷书·行万里路”为主题的综合性学习活动,请你参与。(40分)
【跟着记者去旅游】
[材料一]
最近,新疆“海鲜”丰收火了
①这里为啥能养出鲜美可口的鱼虾螃蟹?虽地处西北内陆,气候干旱,但新疆天然水域广阔,类型多样。
②第三次全国国土调查显示,全疆宜渔水域滩涂面积超4600万亩,具备发展渔业的良好条件。从高山湖泊到沙漠边缘,天山南北,渔歌欢唱。
③近日,新疆麦盖提县养殖的澳洲淡水龙虾陆续上市。本地人吃上了土生土长的新鲜龙虾。这里的龙虾体大肥厚、生长快速。5到6个月就能长到0.2公斤。出肉率高、肉质嫩滑、口感鲜甜。新疆麦盖提县澳洲淡水龙虾繁育基地负责人吴志友说:“龙虾自9月陆续上市以来,卖了快500公斤。”
④当地一家海鲜店老板李威鹏说:“自从麦盖提县开始养殖澳洲淡水龙虾,我们就不再从外地进货了,节约成本的同时,品质也得到了保障。”
[材料二]
火出圈的“新疆海鲜”,“鲜”在哪里?
①近来,有关新疆“海鲜”喜迎丰收的话题讨论不断。深居西北内陆地区,盛产的三文鱼、澳洲淡水龙虾、南美白对虾等水产品火爆出圈,不仅得到中国消费者青睐,也成为助力当地民众增收的重要产业。离海最远的地方产海鲜,“新鲜”出圈的背后,也为地方特色产业的发展打开了新的想象空间。
②要创新产业发展思路。印象里离海最远的新疆,产出活蹦乱跳的海鲜,迎来海鲜大丰收。早在2006年,新华社一篇《新疆告别“吃鱼难”》的新闻稿,还在互联网上引起小小热议。当年,新疆的水产产量不到八万吨,但现在已经排名西北五省第一,成为名副其实的“渔业大省”。这活蹦乱跳的新疆海鲜,已经超出了我们对“海鲜”的现有认知。随之而来的新疆渔业产业的突破和蜕变,也正是以思路创新突破传统农业业态布局的生动体现。近年来,“新疆海鲜”“海水稻”“河北热带水果基地”等一系列特色物产的非地带性分布,在打破地理局限、赢得消费者青睐的同时,也为地方产业振兴赋予了新的想象。新时代新格局,农业产业同样也需要打破桎梏,以创造性思路探索未来产业发展的新业态和新模式。
③要________。天苍苍,野茫茫的戈壁滩上产海鲜,把“稻花香里说丰年”写在一望无垠的沙漠上。一件件将他人眼中的天方夜谭变为现实的背后,最根本性的支撑还是核心技术的研发与应用。坐落于新疆帕米尔高原下的三师红旗农场,采用盐碱水质综合改良调控技术,将当地盐碱水还原成与天然海水相似度达99%的人工海水,在沙漠边寻找到真正的海水养殖模式,目前养殖基地总养殖面积达5500亩。麦盖提县塔克拉玛干沙漠西南边缘,沙漠面积占全县面积90%以上,日照市援疆干部臧运东与日照职业技术学院付宁副教授团队合作,克服了浮游物入侵、土壤返碱等技术难题,让罗氏沼虾规模养殖获得全面丰收。“米东区南美白对虾”“尼勒克三文鱼”“博斯腾湖螃蟹”等一张张水产新名片,正逐渐引领“新疆海鲜”走向世界。
④要做好品牌宣传推广。日本核污水排海,消费者对海鲜的关注度提高。从这个角度来看,新疆海鲜的突然爆火似乎是热度下的产物,然而,细究下来,却离不开新疆海鲜早期的布局和突围。2017年,农业农村部发布《2017年渔业扶贫及援疆援藏行动方案》,顺势推出“盐碱地渔农综合利用模式”;2019年,又在《关于加快推进水产养殖业绿色发展的若干意见》中,明确提出“积极发展盐碱水养殖”。在国家一系列政策支持和引领下,新疆率先发力,因地制宜搞起了海鲜养殖。由此可见,在“新疆海鲜热”背后,是新疆水产养殖业愈发规模化、产业化的结果,而这或许潜藏着海鲜陆养的新发展方向。
5. 好的新闻标题拥有提纲挈领、引人注目的作用。任选材料一、二中的一个标题,分析其妙处。
6. 结合材料一这则消息的相关内容,完成下列任务。
(1)请结合内容,为材料一的开头补充一句话,作为导语。
________
(2)若你是记者,请结合材料一中采访对象的回答,完成材料提纲。
7. 结合材料二这则新闻评论的内容,完成下列任务。
(1)新闻评论强调观点明确。根据第三段的内容,仿照二、四段的开头,在横线处填空,使得本段观点明晰。
(2)你认为材料二这则新闻评论的语言有何特点?请做出选择,并结合语句分析。
A.严谨客观 B.生动活泼 C.简洁明了
8. 电台想结合两则材料相关内容,进行一段1分钟的新闻速报。请将速报文稿补充完整。(150字左右)
观众朋友们好,大家晚上好。这里是新闻速报。近期,在日本核污水排海的局势下,“新疆盛产海鲜”的话题火速出圈。________。
【答案】5. 示例:标题一,活用网络热词“火了”,增强传播力,简洁凝练,突出核心事件,巧用反差,引发兴趣。
6. ①. 新疆虽深处内陆干旱地区,却凭借广阔的天然水域和宜渔条件,成功养殖出鲜美鱼虾螃蟹,近期各类水产品喜迎丰收。 ②. 了解新疆本土海鲜的市场反响与经济效益 ③. 本地养殖的澳洲淡水龙虾对您的海鲜店经营有何影响?
7. (1)要突破核心技术瓶颈
(2)B.生动活泼使用口语化表达,增强可读性;引用古诗词,增添文采与文化韵味。
8. 示例:新疆依托4600万亩宜渔水域,通过盐碱水改良等核心技术,成功养殖澳洲淡水龙虾、三文鱼等高品质水产品。麦盖提县的龙虾5个月即可长至0.2公斤,肉质鲜甜,本地海鲜店已实现自产自销。这一产业突破不仅打破“内陆无海鲜”的认知局限,更以创新思路为乡村振兴开辟新路径,让“新疆海鲜”成为助农增收的新名片。
【解析】
【导语】这篇阅读材料以新疆海鲜产业为切入点,展现了农业创新的生动实践。材料一以具体案例呈现新疆渔业发展成果,通过采访实录增强真实性;材料二则从产业思路、技术突破、品牌推广三个维度进行深度评论,结构清晰。两则材料形成互补:前者提供事实支撑,后者提炼价值意义,共同凸显了“突破地理限制发展特色产业”的主题。语言风格上,既有新闻报道的客观性,又融入“渔歌欢唱”等文学表达,体现了新闻传播的多元性。
【5题详解】
本题考查题目的妙处。
《最近,新疆“海鲜”丰收火了》中“新疆海鲜丰收”直接点明了新闻内容,“火了”形容其广受关注,语言通俗易懂;新疆是内陆干旱地区,“海鲜丰收”与常理形成强烈反差,激发读者好奇心;活用网络热词“火了”,贴合大众语言习惯,增强传播力,体现新闻时效性与热度。
《火出圈的“新疆海鲜”,“鲜”在哪里?》中“火出圈”活用网络热词,吸引阅读兴趣,贴合观众口味,体现新闻热度;“鲜”巧用双关,既指海鲜产品,又指在新疆是内陆干旱地区的水产品,指产业创新;“哪里?”用问句引发读者思考,引导读者探寻原因。
示例:标题二,巧用双关,“鲜”既指海鲜新鲜,又暗指产业创新;设置悬念:用问句引导读者探寻原因;活用网络热词“出圈”贴合年轻受众
【6题详解】
(1)本题考查导语
导语需概括核心事件,形成事件+成果的形式。根据材料一题目“最近,新疆‘海鲜’丰收火了”可知,本新闻的核心事件是新疆海鲜丰收;根据材料一第①段“虽地处西北内陆,气候干旱但新疆天然水域广阔,类型多样”可知,新闻发生地点是新疆;根据材料一第②段“全疆宜渔水域滩涂面积超4600万亩,具备发展渔业的良好条件。从高山湖泊到沙漠边缘,天山南北,渔歌欢唱”可知,事件的成果是新疆天然水域广阔、水产丰收。
示例:新疆依托广阔水域资源,成功在内陆养殖优质海鲜,近期澳洲淡水龙虾等水产品喜获丰收。
(2)本题考查问题采访。
采访对象是“澳洲淡水龙虾繁育基地负责人吴志友、海鲜店老板李威鹏”;根据材料一第③段“新疆麦盖提县澳洲淡水龙虾繁育基地负责人吴志友说:‘龙虾自9月陆续上市以来,卖了快500公斤。’”可知,吴志友是新疆海鲜基地负责人,他们的海鲜销售情况很好,他关心的应是海鲜的销量;根据第④段“当地一家海鲜店老板李威鹏说:‘自从麦盖提县开始养殖澳洲淡水龙虾,我们就不再从外地进货了,节约成本的同时,品质也得到了保障。’”可知,李威鹏是海鲜店老板,关心的是海鲜的品质;因此,采访的目的:了解新疆海鲜养殖的经济效益与市场优势。
根据李威鹏回答内容第④段“当地一家海鲜店老板李威鹏说:‘自从麦盖提县开始养殖澳洲淡水龙虾,我们就不再从外地进货了,节约成本的同时,品质也得到了保障。’”可知,李威鹏海鲜店使用本地海鲜,节约了成本,品质得到了保障;以此可设计问题。
示例:改用本地龙虾后,对您的经营有何积极影响?
【7题详解】
(1)本题考查仿写句子。
根据材料二第③段“一件件将他人眼中的天方夜谭变为现实的背后,最根本性的支撑还是核心技术的研发与应用”可知,本段的核心观点是“技术研发支撑产业突破”;根据“坐落于新疆帕米尔高原下的三师红旗农场,采用盐碱水质综合改良调控技术,将当地盐碱水还原成与天然海水相似度达99%的人工海水,在沙漠边寻找到真正的海水养殖模式,目前养殖基地总养殖面积达5500亩”可知,新疆三师红旗农场采用盐碱水质综合改良调控技术,效果很好;再结合第②段“要创新产业发展思路”,第④段“要做好品牌宣传推广”的句式,所写句子需与二、四段句式一致(“要……”)。示例:要注重核心技术研发。
(2)本题考查新闻评论的语言特点。
选B。根据材料二第②段“这活蹦乱跳的新疆海鲜,已经超出了我们对‘海鲜’的现有认知”中“活蹦乱跳”,第③段“天苍苍,野茫茫的戈壁滩上产海鲜”中“天苍苍,野茫茫”可知,本评论语言生动形象,语言形象化;第③段“把‘稻花香里说丰年’写在一望无垠的沙漠上”引用诗句,增强感染力;根据第①段“南美白对虾等水产品火爆出圈”中“火爆出圈”,第③段“一件件将他人眼中的天方夜谭变为现实的背后”中的“天方夜谭”可知,本评论语言口语化,贴近读者;由此可知,本新闻评论语言生动活泼。
【8题详解】
本题考查补写。
根据前文“近期,在日本核污水排海的局势下,‘新疆盛产海鲜’的话题火速出圈”可知,补写时可以从水域条件、技术突破方面补写,注意字数限制。
根据材料一第②段“第三次全国国土调查显示,全疆宜渔水域滩涂面积超4600万亩,具备发展渔业的良好条件”可知,新疆宜渔水域滩涂面积大,具备发展渔业的良好条件;根据材料二第③段“一件件将他人眼中的天方夜谭变为现实的背后,最根本性的支撑还是核心技术的研发与应用”可知,新疆的海鲜养殖靠的技术研发支撑产业突破。
示例:新疆依托盐碱水改良技术,在沙漠边缘成功养殖三文鱼、澳洲龙虾等海产品。麦盖提县的龙虾上市仅两月销量近500公斤,本地商户称其品质优于外地货源。新疆渔业产量跃居西北第一,技术突破与政策扶持正推动“海鲜陆养”成为产业新方向。
【跟着古人去旅游】
【甲】
自三峡七百里中,两岸连山,略无阙处。重岩叠嶂,隐天蔽日。自非亭午夜分,不见曦月。至于夏水襄陵,沿溯阻绝。或王命急宣,有时朝发白帝,暮到江陵,其间千二百里,虽乘奔御风,不以疾也。
【乙】
二十六日,发大溪口,入瞿塘峡①。两壁对耸,上入霄汉,其平如削成。仰视天,如匹练然。水已落,峡中平如油盎②。过圣姥泉,盖石上一罅③。人大呼于旁,则泉出,屡呼则屡出。晚至瞿塘关,唐故夔州,与白帝城相连。关西门正对滟滪堆④。堆,碎石积成,出水数十丈。土人云方夏秋水涨时水又高于堆数十丈。
(节选自陆游《入蜀记》)
【注释】①瞿塘峡:长江三峡之一,一称夔峡,西起今重庆市奉节县白帝城,东至巫山县大宁河口,长八公里,为三峡中最短的峡。②盎(àng):古代的一种口小腹大的盆。③罅(xià):裂缝。④滟滪堆:在瞿塘峡口,是江心突出的巨石。
9. 按要求回答问题。
小采:两篇文章都写了三峡之情形。《入蜀记》是陆游赴任夔州任通判之职时,在五月十八日晚起程时所写,但我不太明确其中加点字的意思。
小澎:“发大溪口”的“发”,可以结合后文猜测其意思是①________;“屡呼则屡出”的“屡”,结合文意,可猜测意思是②________。
10. 用“/”对乙文划线句子断句,限断两处。
土 人 云 方 夏 秋 水 涨 时 水 又 高 于 堆 数 十 丈。
11. 下列对文意理解正确的一项是( )
A. 甲文:山很高,半夜时分从亭子里自然是看不见太阳和月亮。
B. 甲文:虽然乘着马在风中奔跑,也没有走水路快。
C. 乙文:陆游一路行来,发现圣姥泉上面有一块有裂缝的石头。
D. 乙文:圣姥泉很神奇,人在旁边大喊,泉水就会出来,高达数十丈。
12. 郦道元笔下,三峡的山“重岩叠嶂,隐天蔽日”,乙文与之有异曲同工的是哪一句?
我觉得是________。因为________。
13. 乙文结尾引用“土人”话,有什么作用?
【答案】9. ①. 出发 ②. 多次
10土人云/方夏秋水涨时/水又高于堆数十丈 11. C
12. ①. 两壁对耸,上入霄汉,其平如削成 ②. 此句通过“对耸”“霄汉”“削成”等词,以夸张和比喻表现山势高峻陡峭,与甲文“重岩叠嶂,隐天蔽日”的雄奇风格一致。
13.
引用“土人”的话,补充了瞿塘峡的水情细节,侧面烘托出瞿塘峡夏秋水位涨势浩大,突出三峡水情的壮观与险峻,增添内容的真实性,让读者更直观感受到瞿塘峡水势变化的特点。
【解析】
【导语】这篇阅读材料通过【甲】【乙】两文对比展现了三峡的壮美景象。【甲】文出自郦道元《水经注》,以雄浑笔法勾勒三峡山势险峻、水流湍急的特点;【乙】文选自陆游《入蜀记》,以游记笔触记录瞿塘峡的奇观与人文景观。两文一重全景式描绘,一重细节化观察,形成互补。
【9题详解】
本题考查文言实词。
①处:“发大溪口”译为:(我)从大溪口出发。结合乙文语境,该句是描述行程,“发”在此处是“出发、启程”的意思。
②处:“屡呼则屡出”译为:多次呼喊,泉水就多次流出。结合文意,“屡”是多次、屡次的意思。“屡呼”对应“屡出”,强调呼喊动作和泉水流出的重复性,符合“有人多次呼喊,泉水就多次流出”的语境。
【10题详解】
本题考查断句。
句意:当地人说,正当夏秋季节水位上涨时,江水又比滟滪堆高出几十丈。
从内容看,“土人云”意为当地人说,独立表意,明确说话主体与内容的分界;“方夏秋水涨时”是正当夏秋涨水时,描述江水高涨的特定条件,表意完整;“水又高于堆数十丈”则是涨水后的结果;
故断句为:土人云/方夏秋涨时/水又高于堆数十丈。
【11题详解】
本题考查文意理解。
A.甲文“自非亭午夜分,不见曦月”,“亭午”是正午,“夜分”是半夜。译为:“若不是正午或半夜,就看不到太阳和月亮”,并非“半夜时分从亭子里看不见”,该选项错误;
B.甲文“虽乘奔御风,不以疾也”,“奔”指飞奔的马,“御风”是驾风。译为:即使骑上飞奔的马,驾着疾风,也不如船快,并非“乘着马在风中奔跑”,该选项错误;
D.乙文“人大呼于旁,则泉出,屡呼则屡出”是说人呼喊泉水会流出;“出水数十丈”说的是滟滪堆的水。并非“圣姥泉高达数十丈”,该选项错误;
故选C。
【12题详解】
本题考查句子理解与分析。
需先明确题目要求,即从乙文中找出与甲文“重岩叠嶂,隐天蔽日”表意相似的句子并分析关联,关键是抓住二者对“三峡山的特点”的共同刻画。甲文中“重岩叠嶂”体现山的形态,即岩石层层堆叠、山峰连绵,“隐天蔽日”则突出山的高度与效果,高到遮蔽天空和太阳,这两句是通过形态与高度描写,展现三峡山的雄伟险峻。通读乙文筛选匹配语句,“两壁对耸,上入霄汉,其平如削成”直接描写瞿塘峡两岸山壁,“两壁对耸”对应“重岩叠嶂”,体现山的对峙连绵形态,“上入霄汉”对应“隐天蔽日”,突出山高入云的特点,“其平如削成”补充山壁陡峭的险峻感,与甲文语句表意逻辑一致。二者均围绕“三峡山的雄伟险峻”展开,甲文通过“叠嶂”“蔽日”勾勒山的整体壮阔,乙文通过“对耸”“入霄汉”“削成”细化山的形态与险峻,写法上均从形态和高度切入,共同呈现三峡山的壮观特征。
【13题详解】
本题考查句子作用。
首先明确引用内容的含义,“方夏秋水涨时,水又高于堆数十丈”译为:当地人说,正当夏秋季节水位上涨时,江水又比滟滪堆高出几十丈。乙文前文已提及瞿塘峡中的滟滪堆,此处引用是对该区域水情的补充描述,让读者不仅知晓滟滪堆的存在,还了解到夏秋涨水时水位极高的特点,完善了对瞿塘峡水文与地形的描写,同时“土人”作为当地人,其表述属于亲历者视角,比作者直接叙述更具现场感,增强了内容的真实性与地域特色。引用未直接描述瞿塘峡险峻,而是通过“水比滟滪堆高数十丈”间接烘托,滟滪堆本是礁石,水位远超礁石,暗示江水汹涌、峡谷落差大,侧面强化了三峡地形的险峻,且引用让文本从作者的行程记录视角,切换到当地人的生活观察视角,避免了单一叙述,丰富了表达层次,能引发读者对夏秋三峡水势奇观的想象,让描写更立体可感。
【点睛】参考译文:
【甲】在三峡七百里中,两岸群山连绵,几乎没有中断的地方。层叠的岩石和山峰,遮蔽了天空和阳光。如果不是正午或半夜,就看不见太阳和月亮。到了夏天江水漫上山陵的时候,上行和下行的航道都被阻断。有时皇帝的命令急需传达,早晨从白帝城出发,傍晚就能到达江陵,这中间相距一千二百里,即使骑着快马驾着疾风,也没有这样快。
【乙】二十六日,从大溪口出发,进入瞿塘峡。两岸峭壁相对耸立,直插云霄,崖壁平整得像用刀削成的一样。抬头看天,如同一条白绢。江水已经退落,峡中平静得像油盆一样。经过圣姥泉,发现是石头上一道裂缝。人在旁边大声呼喊,泉水就会涌出,多次呼喊就多次涌出。傍晚到达瞿塘关,这里是唐代夔州旧址,与白帝城相连。关口的西门正对着滟滪堆。滟滪堆由碎石堆积而成,高出水面几十丈。当地人说,在夏秋涨水时,江水又会高出滟滪堆几十丈。
三、学校开展以“推窗见美·感悟生活”为主题的写作实践活动,请你参与。(40分)
14. 古往今来,人们推窗观景,会呈现出他们丰富而真实的内心世界。苏轼看见“月色入户”,夜寻张怀民;杜甫看到“窗含西岭千秋雪”,感慨初春美景;居里夫人看到棚屋窗外的骤雨,匆忙处理后继续坚持工作。人们推窗而观,可以见山水风月,可以见人情往事;当然也可以看到生活中发生的事情。
请你以“推窗________来”为题写一篇文章。
要求:①选择合适的词语填写在横线上;②文章中不能出现真实的班级和人名;③500字左右。
【答案】例文:
推窗风来
有时候生命就像尘封已久的窗,暗淡而消沉,其实我们只需推开窗户,静候窗前,只要耐心等待,不管多久,风自然会来。
家中阳台有一盆栽,买来之时商贩说这一盆单薄瘦弱的植株是仙人球。回想平日里那仙人球圆圆的形态,天真的以为只是营养不良,于是便不顾他人劝说将其带回了家。将它从原先的塑料壳中捧出,小心翼翼地放在闲置阳台一角的小瓷盆中,换上营养丰富的土,并时时挪动,以保证充足的光照。心中期许,不久的将来,它一定生机勃勃,繁花朵朵。
可事实却大失所望。尽管我已尽了最大努力来让那盆瘦弱的仙人球恢复生机与活力,变成理想中的饱满,然而一切无济于事。那原本应丰腴而饱满的茎,却仍是干瘪,更不必说开花的事了。日子一天天逝去,我的热情也慢慢地消尽了,那盆瘦弱的仙人球早已被其它的花花草草淹没在无人觉察的角落里。
春夜,是轻柔的月光与微凉的风。深夜,从学校归来的我异常疲惫,数日单调而乏味的校园生活令疲惫的心更添几分烦乱。微冷的夜风吹过,凉意阵阵,便起身关窗,忽地发现了那被挤在角落之中丝毫不起眼的仙人球!此时的它被轻柔的月光包围,更令我异常惊讶的是,那株我许久未曾打理的仙人球竟顽强地开出了花。花朵极小,却又极密,在月光照耀下它的洁白显得更加纯粹,无一丝一点杂质,凉风吹过,花朵上细小的绒毛轻轻摆动,映衬着整株仙人球在月光的照耀下显得尤为灵动,可爱。
我被深深地震撼到了:一株瘦弱不堪的仙人球,一株被遗忘的仙人球,竟凭借自己的力量,历经数月之久,开放出了洁白的花朵!那花朵虽小,但那无瑕的洁白更是它努力数月战胜种种困难最终盛放的证明呀。没有人知道数月以来它究竟经历了什么,面对光照不足,干旱缺水的困难之境,仍迎难而上,日夜奋进,最终推开了压在头顶的那扇厚重的窗,绽放花朵,迎来了自己的清风,这是多么了不起的生命!
千百年前,他的祖先在恶劣的沙漠之中静静开放;千百年后,它的后代承袭着祖辈的坚韧已经遍布世界的各个角落,不论外界环境是温和还是严峻恶劣,不论是否有人关注,都无法改变他们开放的决心!或许他们一时之间无法等到那期盼已久的清风,却仍继续默默努力坚信着它的存在,它的到来。
坚持努力,就能推开封在心灵上的厚重之窗!你若盛开,清风自来。
【解析】
【详解】本题考查半命题作文。
审题立意。“推窗”就是推开或打开窗户。“来”由彼至此;由远到近。与“去”“往”相对。根据材料“古人推窗观景,会呈现出他们丰富而真实的内心世界。在古人的诗句中,推窗而观,可以见山,可以见水,可以见风,可以见月,可以见竹……当然也可以看到生活中发生的事情。如今,当你和古人一样推开窗,你会看到什么”可知,补题应填看到的景象(或景物),也可写听到的声音,如鸟鸣声、打雷声、叫卖声、读书声、吵架声等等。可结合材料和选材参考中古人诗句中的景物填写补题,也可自己根据看到的景象填写。立意上,应表达对真善美和积极向上的人生态度。易写成记叙文。
选材构思。应先根据对题意的理解,完成补题,如推窗春来、推窗风来、推窗叫卖声来、推窗读书声来等。然后,根据补题,叙写有关的故事。要写清楚时间、地点、人物,起因、经过和结果;要用心理描写出自己的感受,用议论抒情语句点明立意之所在。行为时,可从某种心情写起,交代开成的原因,继而写开窗看到的景象,最后会扣心情,突出开窗所见之景给自己的影响或作用。所见之景要符合时代特征和生活的样子。可以写实,写自己推窗所见;也可写虚,写心灵之窗,古人或文学作品中人物推窗所见。
出自鲁迅小说《孔乙己》。《孔乙己》中写道:“孔乙己是站着喝酒而穿长衫的唯一的人。”小说中,“穿长衫”代表的是读书人,而“站着喝酒”又表明生活过得比较窘迫。
在现在的网络环境中,“孔乙己”代表着当今读过大学,有一定知识的年轻人,“长衫”又暗指放不下的知识分子的体面。这一热词常被拿来用于“自嘲”当代学生读完书之后害怕自己像孔乙己一样仍然生活不幸。
采访时间
采访地点
新疆麦盖提县海鲜市场
采访对象
澳洲淡水龙虾繁育基地负责人吴志友、海鲜店老板李威鹏
采访目的
①________(根据采访内容,将采访目的补充完整)
采访问题
提问吴志友:最近您的海鲜生意情况如何?
②提问李威鹏:________(根据材料中的回答,将采访问题补充完整。)
相关试卷
这是一份浙江省杭州市上城区采荷中学2025-2026学年九年级上学期10月月考语文试卷,共6页。
这是一份2024~2025学年浙江省杭州市采荷中学教育集团八年级上语文期中试卷,共40页。
这是一份2024~2025学年浙江省杭州市采荷中学教育集团九年级上语文期中试卷,共36页。
相关试卷 更多
- 1.电子资料成功下载后不支持退换,如发现资料有内容错误问题请联系客服,如若属实,我们会补偿您的损失
- 2.压缩包下载后请先用软件解压,再使用对应软件打开;软件版本较低时请及时更新
- 3.资料下载成功后可在60天以内免费重复下载
免费领取教师福利

