


四川省南充市2025_2026学年高二地理上学期10月月考试题含解析
展开 这是一份四川省南充市2025_2026学年高二地理上学期10月月考试题含解析,共13页。试卷主要包含了单选题,综合题等内容,欢迎下载使用。
一、单选题(每小题 2.5 分,共计 60 分)
山东青岛距海岸百米的“石老人”是典型的海蚀柱景观。2022 年 10 月 3 日,“石老人”上半部分突然
坍塌。图为“石老人”所在地区景观图,据此完成下面小题。
1. “石老人”形成的最主要原因是( )
A. 冰川侵蚀 B. 流水侵蚀 C. 海浪侵蚀 D. 风力侵蚀
2. 未来“石老人”与海岸之间的距离将( )
A. 无法比较 B. 基本不变 C. 变大 D. 变小
【答案】1. C 2. C
【解析】
【1 题详解】
根据材料可知,石老人是青岛某地距海岸百米处的石柱,形如老人坐于碧波中而得名,是典型的海蚀柱景
观,是海浪侵蚀作用形成的,C 正确,ABD 错误。故选 C。
【2 题详解】
未来随着海浪侵蚀,图中的海蚀崖不断的后退,海岸线也随之后退,与石老人之间的距离不断扩大,C 正确,
ABD 错误。故选 C。
【点睛】海岸侵蚀地貌的发育过程,除与沿岸海水动力的强弱和海岸的纬度地带性有关以外,还受组成海
岸的岩性的抗蚀能力所制约。结构致密、坚硬岩石海岸,抗蚀能力较强,但因裂隙和节理发育,多海蚀洞、
海蚀拱、海蚀柱、海蚀崖。
伊犁河发源于我国天山,向西注入巴尔喀什湖,流域多地形雨,径流量空间差异明显,季节性积雪融
水性洪灾是伊犁河流域常出现的自然灾害之一。巴尔喀什湖是干旱区典型的内陆湖,20 世纪 70~80 年代湖
泊萎缩明显。下图为伊犁河流域示意图。据此完成下面小题。
第 1页/共 13页
3. 伊犁河流域出现季节性积雪融水性洪灾的时段多为( )
A. 春季 B. 夏季 C. 秋季 D. 冬季
4. 20 世纪 70~80 年代巴尔喀什湖萎缩的主要原因是( )
A. 沙漠扩张侵吞 B. 湖水外流增多
C. 年蒸发量减少 D. 入湖水量减少
【答案】3. A 4. D
【解析】
【3 题详解】
冬季降雪由于低温堆积在山地地区,春季气温回升,积雪融化形成季节性积雪融水,因此季节性积雪融水
性洪灾多出现在春季,A 正确,D 错误;积雪会在夏季之前融化殆尽,夏秋季节几乎没有可融化的积雪,
所以不会出现季节性积雪融水性洪灾,BC 错误。故选 A。
【4 题详解】
读图可知,沙漠位于湖泊东南侧,当地盛行西风,沙漠扩张侵吞应向东扩张,对湖泊影响小,A 错误;湖
水没有外流,主要靠蒸发,B 错误;20 世纪 70~80 年代气候没有大的变化,年蒸发量减少幅度较小,且年
蒸发量减少反而可能会使湖泊面积增加,不会导致湖泊萎缩,C 错误;巴尔喀什湖是干旱区典型的内陆湖,
水源补给主要靠径流输入,伊犁河沿岸大力修建水库、发展灌溉农业种植棉花等,导致入湖水量减少,使
湖泊萎缩,D 正确。故选 D。
【点睛】陆地水体的相互关系是指它们之间的运动转化及其水源补给关系。从陆地水体的水源补给看,大
气降水是河流水和其他陆地水体的最主要补给形式。
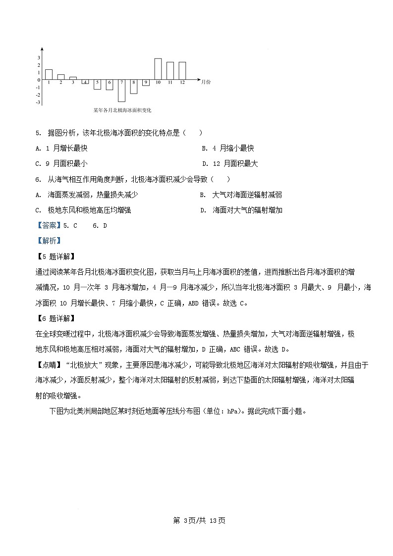
研究发现,在全球变暖过程中,气温变化幅度最大的是北极地区,这与北极海冰减少对气温增幅的放
大作用密切相关。差值(104km2)(差值=当月海冰面积-上月海冰面积)。完成下面小题。
第 2页/共 13页
5. 据图分析,该年北极海冰面积的变化特点是( )
A. 1 月增长最快 B. 4 月缩小最快
C. 9 月面积最小 D. 12 月面积最大
6. 从海气相互作用角度判断,北极海冰面积减少会导致( )
A. 海面蒸发减弱,热量损失减少 B. 大气对海面逆辐射减弱
C. 极地东风和极地高压均增强 D. 海面对大气的辐射增加
【答案】5. C 6. D
【解析】
【5 题详解】
通过阅读某年各月北极海冰面积变化图,获取当月与上月海冰面积的差值,进而推断出各月海冰面积的增
减情况,10 月—次年 3 月海冰增加,4 月—9 月海冰减少,所以当年北极海冰面积 3 月最大、9 月最小,海
冰面积 10 月增长最快、7 月缩小最快,C 正确,ABD 错误。故选 C。
【6 题详解】
在全球变暖过程中,北极海冰面积减少会导致海面蒸发增强、热量损失增加,大气对海面逆辐射增强,极
地东风和极地高压相对减弱,海面对大气的辐射增加,D 正确,ABC 错误。故选 D。
【点睛】“北极放大”现象,主要原因是海冰减少,可能导致北极地区海洋对太阳辐射的吸收增强,并且由于
海冰减少,冰面反射减少,整个海洋对太阳辐射的反射减弱,到达下垫面的太阳辐射增强,海洋对太阳辐
射的吸收增强。
下图为北美洲局部地区某时刻近地面等压线分布图(单位:hPa)。据此完成下面小题。
第 3页/共 13页
7. 图示时刻该地正值( )
A. 春季 B. 夏季 C. 秋季 D. 冬季
8. 此时①②③④四地的天气状况说法正确的是( )
A. ①地风和日丽 B. ②地晴朗大风
C. ③地吹偏东风 D. ④地低温暴雨
9. M 天气系统气流运动特征为( )
A. 逆时针辐合上升 B. 顺时针辐合上升
C. 逆时针辐散下沉 D. 顺时针辐散下沉
【答案】7. D 8. A 9. A
【解析】
【7 题详解】
根据图中等压线分布可知,北美大陆内部形成强大 高压中心,而海洋上为低压。结合海陆热力性质差异,
冬季大陆降温快,空气收缩下沉形成高压,海洋相对温暖形成低压。因此可判断图示时刻为冬季;夏季陆
地气温高,气压低;春季、秋季为冬季和夏季的过渡季节,D 正确,ABC 错误。故选 D。
【8 题详解】
结合图中低压槽(从低压中心往外延伸出来的狭长区域)位置可知,①地位于冷锋过境后时间段,受单一
冷气团控制,天气晴朗。图中经纬度跨度较大,且①处两条相邻的等压线之间的气压差不大,但对应的实
际范围很大,因此①水平气压梯度力不大,实际风力不大,风和日丽的描述是准确的,A 正确;②地受高压
脊控制,天气晴朗,但等压线较为稀疏,风力较小,B 错误;可通过近地面风向与等压线关系得出,③地吹
偏南风;④距离低压中心较远,应没有暴雨天气,D 错误。故选 A。
第 4页/共 13页
【9 题详解】
M 天气系统等压线闭合,中心气压低于四周, 北半球低压(气旋),水平方向气流呈逆时针方向由四周向
中心辐合,垂直方向气流上升,A 正确,BCD 错误。故选 A。
【点睛】气旋与反气旋是气象学中互为关联的大型涡旋系统,分别对应低压和高压中心。气旋指中心气压
低于四周的水平空气涡旋,北半球气流呈逆时针辐合,南半球气流呈顺时针辐合;反气旋为高压系统,北
半球气流呈顺时针辐散,南半球气流呈逆时针辐散。
第 29 届和 33 届夏季奥运会分别在中国北京(40°N,116°E)和法国巴黎(49°N,2°E)举行。图 1 和
图 2 分别为“两城市气候资料图”。据此完成下面小题。
10. 下列说法正确的是( )
A. 图 1 为巴黎,降水变率较大 B. 图 1 为北京,冬季气温较低
C. 图 2 巴黎,阴雨天出现少 D. 图 2 为北京,气温年较差小
11. 两城市地带性植被类型的主要特征是( )
A. 板状根系发达 B. 叶片退化成刺
C. 群落结构简单 D. 季相更替明显
12. 导致两城市气候差异的主要因素是( )
A. 纬度位置 B. 大气环流 C. 地形地势 D. 植被类型
【答案】10. B 11. D 12. B
【解析】
【10 题详解】
巴黎属于温带海洋性气候,温带海洋性气候全年降水均匀,冬无严寒,夏无酷暑;北京属于温带季风气候,
夏季高温多雨,冬季寒冷干燥;图 1 是北京,图 2 是巴黎,巴黎全年降水均匀,图 1 降水变率大,A 错误;
北京属于温带季风气候,夏季高温多雨,冬季寒冷干燥;B 正确;巴黎阴雨天多,C 错误;北京气温年较差
第 5页/共 13页
大,图 2 气温年较差小,D 错误。故选 B。
【11 题详解】
板根属于热带雨林植被的特征,两地均没有天然热带雨林分布,A 错误;叶片退化成刺主要是因为气候干旱,
巴黎和北京的气候并不干旱,B 错误;两地位于中纬度,水热条件好,群落结构较复杂,C 错误;巴黎和北
京植被属于温带落叶阔叶林,气候季节差异较大,植被季相更替明显,D 正确。故选 D。
【12 题详解】
巴黎和北京纬度差异并不大,都属于中纬度,A 错误;巴黎主要受西风影响,北京是受季风环流的影响,这
是影响两地气候差异的主要原因,B 正确;巴黎和北京均位于平原地区,地形地势差异不大,C 错误;巴黎
和北京的植被类型是温带落叶阔叶林,且植被是气候的表现,而不是成因,D 错误。故选 B。
【点睛】温带海洋性气候形成的原因是受西风带的影响,温带海洋性气候全年降水均匀,冬无严寒,夏无
酷暑。温带季风气候的原因是受夏季风的影响,夏季高温多雨,受冬季风的影响,冬季寒冷干燥。
下图所示山地为甲、乙两条河流的分水岭,由透水和不透水岩层相间构成。在生态文明建设过程中,
该山地被破坏的森林植被得以恢复,随之河流径流量发生了变化,河流径流的年内波动也减缓了。据此完
成下列各题。
13. 森林植被遭破坏后,河流径流量年内波动强烈,是由于
A. 降水更多转化为地下水 B. 降水更多转化为坡面径流
C. 降水变率增大 D. 河道淤积
14. 森林植被恢复后,该山地的
①降水量增加 ②坡面径流增加 ③蒸发(腾)量增加 ④地下径流增加
A. ①② B. ②③ C. ③④ D. ①④
15. 如果降水最终主要转化为河流径流,那么森林植被恢复后,甲、乙两条河流径流量发生的变化是
A. 甲增加,乙减少,总量增加 B. 甲减少,乙增加,总量增加
C. 甲增加,乙减少,总量减少 D. 甲减少,乙增加,总量减少
【答案】13. B 14. C 15. D
第 6页/共 13页
【解析】
【13 题详解】
植被具有涵养水源的功能,森林植被破坏后,地表植被涵养水源的能力下降,下渗和地下径流减少,降水
多数转化为地表径流,且地表径流汇流速度加快,雨季快速汇入河流,导致河流径流量大增;而旱季时河
流因缺少地下水补给而径流量大减,因此导致河流径流量的变化增大,故选 B。
【14 题详解】
植被恢复后,蒸发(腾)量增加,地表植被保持水土的能力增加,地表水下渗作用增强,地下径流增加,
坡面径流减少。故选 C。
【15 题详解】
森林植被恢复后,涵养水源的能力增加,增加下渗量,地表径流减少,地下径流增多,因而甲、乙两条河
流径流总量减少,岩层向乙河倾斜,雨水下渗到透水岩层后,倾斜汇入乙河,乙河径流量增加,而甲河径
流量减少。故选 D。
阵风锋指对流风暴中的冷性气流下沉到低空并向外扩散,与低层暖湿空气交汇形成的锋面(图 1)。2021
年 7 月 19 日,安徽省芜湖市发生了一次阵风锋及其触发的强雷暴天气过程。图 2 示意该次天气过程中降水
和螺旋度(表征气流旋转运动的物理量,正值代表气流旋转上升,负值代表气流旋转下沉)分布。完成下
面小题。
16. 阵风锋过境时带来的天气变化主要表现为( )
A. 气温下降,气压升高 B. 气温下降,风力减弱 C. 气温升高,气压下降 D. 气温升高,风力增强
17. 2021 年 7 月 19 日,安徽省芜湖市阵风锋过境时间约为( )
A. 15:30—16:00 B. 16:00—17:00 C. 17:00—17:30 D. 17:30—18:00
18. 螺旋度可作为强降水出现时间的一个预报指标,在天气预报中要重点监测螺旋度( )
A. 极小值出现时间 B. 波动变化次数 C. 极大值出现时间 D. 平均数值大小
【答案】16. A 17. C 18. C
【解析】
第 7页/共 13页
【16 题详解】
阵风锋是由冷性下沉气流与暖湿空气交汇形成的锋面,其过境时,冷空气取代暖空气,气温下降,冷空气
密度较大导致气压上升,风力增强,BCD 错误,故选 A。
【17 题详解】
阵风锋指对流风暴中的冷性气流下沉到低空并向外扩散,与低层暖湿空气交汇形成的锋面,图中 17:00—
17:30,螺旋度为负值,冷空气气流下沉,并向外扩散,与低层暖湿空气交汇形成的锋面,C 正确;选项中
其他时段的螺旋度都存在正值现象,气流上升,ABD 错误。故选 C。
【18 题详解】
螺旋度表征气流旋转运动的物理量,正值代表气流旋转上升,负值代表气流旋转下沉,气流上升易形成降
水,所以螺旋度可作为强降水出现时间的一个预报指标,在天气预报中要重点监测螺旋度极大值出现时间,
C 正确,ABD 错误。故选 C。
【点睛】在对流单体的成熟阶段,冷性下沉气流作为一股冷空气,在近地面的底层向外扩展,与单体运动
前方的暖湿气流交汇而形成飑锋,又称阵风锋。
读“局部地区大气环流示意图”。据此完成下面小题。
19. 左图乙地的气候特点是( )
A. 冬季温和湿润 B. 终年寒冷干燥 C. 夏季高温多雨 D. 终年炎热干燥
20. 据右图可知( )
A. 此时太阳直射点位于北半球 B. 甲风带冬季影响我国中部地区
C. 受丙风带影响我国多伏旱天气 D. 地中海沿岸冬季受丙风带控制
【答案】19. D 20. A
【解析】
【19 题详解】
观察图片信息,左图乙地位于 30°N 附近,终年受副热带高压控制,气流下沉,降水稀少,终年炎热干燥,
D 正确,ABC 错误。故选 D。
【20 题详解】
观察图片信息,右图中乙气压带位于 30°纬线附近,两侧气流辐散,且明显向左偏转。结合所学知识,乙应
第 8页/共 13页
为南半球副热带高气压带,甲为南半球的东南信风带,丙为南半球盛行西风带。图中副热带高气压带位于
30°纬线以北,是气压带风带北移的结果,表明太阳直射点位于北半球,A 正确;甲风带(东南信风带)位
于南半球,对我国中部地区没有直接影响,B 错误;伏旱天气出现在我国江淮一带,是副热带高压控制江
淮地区造成的,与丙风带无关,C 错误;地中海沿岸受北半球西风带和副热带高气压带交替控制,冬季受
北半球西风带控制,与南半球的丙风带无关,D 错误。故选 A。
【点睛】太阳直射点的移动规律如下:在冬至(12 月 22 日前后),太阳直射点位于南回归线(23°26′S)上,
此时北半球的白昼最短,夜晚最长;冬至后,太阳直射点开始向北移动,逐渐到达北回归线(23°26′N)的
位置,通常在夏至(6 月 21 日前后)时达到最北点。太阳直射点的移动范围在南北回归线之间,跨度约 47
度,影响着不同地区的季节和气候变化。
河流阶地是发育在河谷两侧高水位之上的阶梯状台地。下图为贵州高原北部某河流阶地剖面示意图,
该剖面含有丰富的环境演化信息。完成下面小题。
21. T3、T4 有基岩出露的主要原因是( )
A. 构造抬升剧烈 B. 物理风化强烈 C. 风力侵蚀增强 D. 冰川侵蚀强烈
22. 与 T1 比,T2 沉积物堆积时期( )
A. 流量小,气候较稳定 B. 流量大,气候不稳定
C. 流量小,气候不稳定 D. 流量大,气候较稳定
【答案】21. A 22. B
【解析】
【21 题详解】
T3、T4 有基岩出露的主要原因是构造抬升剧烈,构造抬升会使地层上升,原本埋藏在地下的基岩因地壳抬
升,上覆堆积物被侵蚀,从而出露地表,A 正确;风化作用是使岩石破碎、分解的过程,主要改变岩石形
态,不会直接导致基岩出露(若仅风化,基岩上方堆积物未被移除则无法出露),B 错误;图为河流阶地,
未体现风力侵蚀和冰川作用相关信息,该区域阶地形成的外力作用主要是流水作用,CD 错误。故选 A。
【22 题详解】
与 T1 比,T2 沉积物堆积时期有颗粒较粗的砾石层堆积,说明河流流量较大,侵蚀搬运能力较强;T2 堆积
第 9页/共 13页
物有明显的分层,砂泥层颗粒较下部的砾石层颗粒较细,说明河流流量有出现明显的变化,反映了气候不
稳定的特征。综上所述,B 正确,ACD 错误,故选 B。
【点睛】阶地,指由于地壳上升,河流下切形成的阶梯状地貌。河流下切,原先宽广的谷底突出在新河床
上,形成的阶梯状地形。宽广的河谷底,大部是河漫滩,河床只占小部分。阶地的形成主要是在地壳垂直
升降运动的影响下,是地球内外部动力地质作用共同作用的结果。有几级阶地,就有过几次运动;阶地位
置,级别越高,形成时代越老。
下图为枯水年、平水年和丰水年松花江依兰至佳木斯段河流附近地表水与地下水转化量示意图,正负
值代表地表水与地下水的转化方向。据此完成下面小题。
23. 据图可知,该河段( )
A. 枯水期江水补给地下水 B. 丰水期江水补给地下水
C. 枯水年地下水补给江水 D. 丰水年地下水补给江水
24. 该河段附近地下水位最高值出现在( )
A. 5 月 B. 7 月 C. 9 月 D. 10 月
【答案】23. B 24. C
【解析】
【23 题详解】
松花江位于我国东北,属于温带季风气候,夏季为丰水期、冬季为枯水期。读图联系材料“正负值代表地
表水与地下水的转化方向”可知,夏季为正值,正值表示地表水补给地下水,负值表示地下水补给地表水。
从年内变化来看,无论枯水年、平水年还是丰水年,松花江依兰至佳木斯段在冬季枯水期地下水补给江水;
而在夏季丰水期江水水位上涨,补给地下水,B 正确,A 错误;由图可知,不论是枯水年还是丰水年都存在
江水补给地下水和地下水补给江水的两个时期,并非单一方向的补给,CD 错误;故选 B。
【24 题详解】
第 10页/共 13页
图中正值表示地表水补给地下水、负值表示地下水补给地表水。当地表水补给地下水时,地下水得到补充,
水位会上升;当地下水补给地表水时,地下水消耗,水位会下降。读图可知,无论是丰水年、枯水年还是
平水年,4 月地表水与地下水转化量开始变为正值,地表水补给地下水,地下水位开始升高,在 9 月之前,
地表水持续补给地下水,地下水不断积累,水位持续升高;9 月地表水与地下水的转化量开始变为负值,地
下水位达到最高,之后地下水补给地表水,地下水位下降,所以该河段附近地下水位最高值出现在 9 月,C
正确,ABD 错误;故选 C。
【点睛】河流补给类型有地下水补给、大气降水补给、季节性积雪融水补给、冰川融水补给、湖泊水补给,
其中大气降水补给、季节性积雪融水补给、冰川融水补给有较强的季节性,导致河流流量季节变化大,湖
水补给和地下水补给较稳定,河流水量季节变化小。
二、综合题(共计 40 分)
25. 阅读图文材料,完成下列要求。
呼伦湖位于内蒙古境内,呈东北—西南狭长分布,湖水面积年均 2339 平方千米,冬季为枯水期,湖面
水位大幅下降,湖面结冰期长。湖岸地势西高东低,且东岸坡度大、多陡崖,冬季受西北风影响大。呼伦
湖东南岸沙丘分布多,形成沙丘带。如图为呼伦湖地理位置及沙丘带分布示意图。
(1)判断呼伦湖是淡水湖还是咸水湖,并说明理由。
(2)简述呼伦湖东南岸沙丘带的形成过程。
(3)分析呼伦湖东南岸沙丘带冬季增长最快的原因。
【答案】(1)淡水湖 该湖泊有河流入和流出(该湖泊有河流流出),可排出盐分,使之成为淡水湖。
(2)呼伦湖区盛行西北风;强劲的西北风携带裸露湖床(湖滩)的沙子向东南方向移动;受东岸陡崖地形
阻挡,大量沙子堆积形成沙丘带。
(3)冬季西北风力大,搬运能力强;冬季呼伦湖处于枯水期,湖床(湖滩)裸露多,沙源丰富;冬季植被
稀少,固沙能力弱。
【解析】
第 11页/共 13页
【分析】本题以呼伦湖相关材料为背景,涉及外力作用,沙丘带的形成,风成地貌等相关知识,考查学生
地理知识的迁移与调动能力,蕴含综合思维、区域认知等地理学科核心素养。
【小问 1 详解】
咸水湖没有河流流出,缺少盐分的下泄通道,而淡水湖有河流流出。据图示信息可知呼伦湖有明显的河流
流出,有盐分的下泄通道,可排出盐分,使之成为淡水湖。
【小问 2 详解】
呼伦湖沙丘带 形成过程主要从主导风向、沙源物质、沙丘形成过程。结合我国冬季风风向可知,呼伦湖
盛行西北风,湖面开阔,对风的阻力较小,风力较大,河滩裸露提供沙源,强劲的西北风携带湖床(湖滩)
的沙子向东南方向移动,受东岸陡崖地形阻挡,,风速减弱,风力搬运能力下降,大量沙子堆积形成沙丘,
沙丘连接延伸形成沙丘带。
【小问 3 详解】
冬季西北风风速更大,搬运能力更强,能够搬运更多的沙粒物质堆积形成沙丘;冬季呼伦湖水位低,湖床
(湖滩)暴露多,且湖滩较为干燥,易起沙,提供沙源多;冬季呼伦湖结冰,冰面摩擦力更小,风速更大,
冬季植被少,阻风固沙能力弱,沙源更丰富,风力强劲,加之沙源物质丰富,使得沙丘带增长速度快。
26. 阅读图文材料,完成下列要求。
埃塞俄比亚首都亚的斯亚贝巴是非洲海拔最高的城市,吉布提(当地语言意为“沸腾的蒸锅”)周边
地区沙漠广布。下图为埃塞俄比亚及其周边地区示意图。
(1)判断北半球夏季索马里半岛东部沿岸洋流的性质,并指出其对周边地区气候及海洋生物的影响。
(2)简析吉布提被称为“沸腾的蒸锅”的自然原因。
【答案】(1)寒流;对沿岸气候的作用:降温减湿;对海洋生物的影响:上升流海区营养物质较多,有利
于吸引鱼群集聚(鱼类丰富,形成渔场)。
(2)纬度低,正午太阳高度大,气温高;降水少,晴天多,气温高;沙漠比热容小,增温快;临近海洋,
蒸发旺盛,空气湿热。
【解析】
第 12页/共 13页
【分析】本大题以埃塞俄比亚及其周边地区为材料设置试题,涉及洋流的性质及其影响、气候的成因等相
关内容,考查学生获取和解读地理信息、调动和运用地理知识的能力,体现综合思维、区域认知学科素养。
小问 1 详解】
结合所学知识,受气压带风带的季节性移动影响,夏季索马里半岛沿岸海域盛行西南风,把近岸处表层海
水吹离海岸,引起深层海水因补偿而上升,形成强大的上升流,并使水温显著下降,因而性质为寒流。寒
流对沿岸地区气候具有降温减湿的影响。同时,由于离岸流将海水带离海岸,底层海水上泛时,会将大量
营养物质携带到海面,促进浮游生物的生长,鱼类饵料丰富,吸引鱼群在此觅食,从而容易形成渔场。
【小问 2 详解】
吉布提位于北纬 10°附近,纬度低,正午太阳高度角大,地面得到的太阳辐射多,大气温度较高;其次,
吉布提附近沙漠广布,气候类型属于热带沙漠气候,降水稀少,晴天日数多,大气对太阳辐射削弱作用小,
气温高;受到大面积沙漠包围的影响,由于沙子较小的比热容而导致区域内升温较快,白天温度会进一步
增高。此外,由于受到沿岸海洋影响,高温环境下剧烈的蒸发使得空气中水汽含量高,因而较为湿热,表
现为“沸腾的蒸锅”。
第 13页/共 13页
相关试卷
这是一份四川省南充市2025_2026学年高二地理上学期10月月考试题含解析,共13页。试卷主要包含了单选题,综合题等内容,欢迎下载使用。
这是一份四川省南充市2024_2025学年高二地理上学期10月月考试题含解析,共23页。试卷主要包含了 拍摄时,太阳的方位为, 此日北京昼长约为, 石根山景观形成的地质过程是等内容,欢迎下载使用。
这是一份四川省南充市2023_2024学年高二地理上学期10月月考试题含解析,共25页。试卷主要包含了考试结束后,只将答题卡交回等内容,欢迎下载使用。
相关试卷 更多
- 1.电子资料成功下载后不支持退换,如发现资料有内容错误问题请联系客服,如若属实,我们会补偿您的损失
- 2.压缩包下载后请先用软件解压,再使用对应软件打开;软件版本较低时请及时更新
- 3.资料下载成功后可在60天以内免费重复下载
免费领取教师福利 




.png)




