


四川省南充市2025_2026学年高一地理上学期12月月考试题含解析
展开 这是一份四川省南充市2025_2026学年高一地理上学期12月月考试题含解析,共20页。试卷主要包含了考试结束后,将答题卡交回, 未来 24 小时,太阳活动对等内容,欢迎下载使用。
(考试时间:75 分钟 满分:100 分)
注意事项:
1.答卷前,考生务必将自己的姓名、准考证号填写在答题卡上。
2.回答选择题时,选出每小题答案后,用铅笔把答题卡上对应题目的答案标号涂黑。如需改动,
用橡皮擦干净后,再选涂其他答案标号。回答非选择题时,将答案写在答题卡上。写在本试
卷上无效。
3.考试结束后,将答题卡交回。
一、选择题:本题共 30 小题,每小题 2 分,共 60 分。在每小题给出的四个选项中,只有一
项是最符合题目要求的。
2025 年 1 月 1 日,神十九乘组航天员拍到了中国空间站 2025 年第一缕曙光(下图),并给全国人民带
来了“宇宙级”的祝福。据此完成下面小题。
1. 中国空间站作为人造天体,其绕转的中心天体是( )
A. 月球 B. 地球 C. 金星 D. 太阳
2. 空间站太阳翼吸收的能量主要来源于( )
A. 太阳活动 B. 太阳辐射 C. 地面辐射 D. 大气辐射
【答案】1. B 2. B
【解析】
【1 题详解】
中国空间站离地球表面约 400 千米高度环绕地球运行,其绕转的中心天体是地球,不是月球、金星,空间
站也随地球环绕太阳运动,但直接环绕的天体是地球,B 正确,ACD 错误。故选 B。
【2 题详解】
空间站所在区域大气稀薄,太阳辐射能量强,空间站太阳翼吸收太阳辐射而获得能量,太阳活动、地面辐
第 1页/共 20页
射、大气辐射提供 能量少而且太阳翼无法吸收,B 正确,ACD 错误。故选 B。
【点睛】宇宙间的天体都在运动着,运动着的天体因互相吸引和互相绕转,从而形成天体系统。万有引力
和天体的永恒运动维系着它们之间的关系,组成了多层次的天体系统。天体系统有不同的级别,按从低到
高的级别,依次为地月系(行星系统)、太阳系(恒星系统)、银河系(与河外星系并列)和总星系。
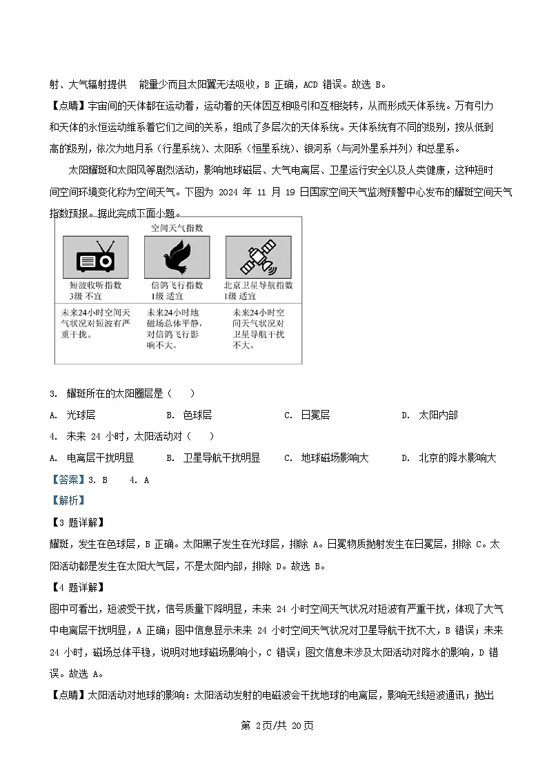
太阳耀斑和太阳风等剧烈活动,影响地球磁层、大气电离层、卫星运行安全以及人类健康,这种短时
间空间环境变化称为空间天气。下图为 2024 年 11 月 19 日国家空间天气监测预警中心发布的耀斑空间天气
指数预报。据此完成下面小题。
3. 耀斑所在的太阳圈层是( )
A. 光球层 B. 色球层 C. 日冕层 D. 太阳内部
4. 未来 24 小时,太阳活动对( )
A. 电离层干扰明显 B. 卫星导航干扰明显 C. 地球磁场影响大 D. 北京的降水影响大
【答案】3. B 4. A
【解析】
【3 题详解】
耀斑,发生在色球层,B 正确。太阳黑子发生在光球层,排除 A。日冕物质抛射发生在日冕层,排除 C。太
阳活动都是发生在太阳大气层,不是太阳内部,排除 D。故选 B。
【4 题详解】
图中可看出,短波受干扰,信号质量下降明显,未来 24 小时空间天气状况对短波有严重干扰,体现了大气
中电离层干扰明显,A 正确;图中信息显示未来 24 小时空间天气状况对卫星导航干扰不大,B 错误;未来
24 小时,磁场总体平稳,说明对地球磁场影响小,C 错误;图文信息未涉及太阳活动对降水的影响,D 错
误。故选 A。
【点睛】太阳活动对地球的影响:太阳活动发射的电磁波会干扰地球的电离层,影响无线短波通讯;抛出
第 2页/共 20页
的高能带电粒子干扰地球磁场,使地球出现“磁暴”现象;同时,高能带电粒子冲进两极地区,与那里的
高空稀薄大气相互碰撞,还会出现极光;另外,地球上的一些自然灾害(如地震、水旱灾害等),与太阳活
动具有一定的相关性。
我国科学家在辽宁省发现了目前最早的真兽类哺乳动物化石,该古生物生活在距今大约 1.6 亿年前,
比此前发现的白垩纪哺乳动物早大约 3500 万年。读最早真兽类哺乳动物化石及复原图和地质年代表(部分),
完成下面小题。
5. 科学家研究认为该古生物具有体覆毛发、食虫、擅攀爬等特点,由此推测其最可能的生活环境是( )
A. 浩瀚的海洋 B. 茂密的丛林 C. 干旱的沙漠 D. 寒冷的冰原
6. 我国科学家用发现化石的地区和地层对该古生物进行命名,其最可能的命名是( )
A. 辽宁新生兽 B. 东北白垩兽 C. 中华侏罗兽 D. 亚洲三叠兽
第 3页/共 20页
【答案】5. B 6. C
【解析】
【5 题详解】
由题干可知,科学家研究认为该古生物具有体覆毛发、食虫、擅攀爬等特点。因此该生物最可能生活在生
物种类多、植被茂密的丛林,B 正确;浩瀚的海洋、干旱的沙漠、寒冷的冰原没有茂密的植被和大量的虫子,
ACD 错误。所以选 B。
【6 题详解】
由材料可知,该生物生活在距今大约 1.6 亿年前,比此前发现的白垩纪哺乳动物早大约 3500 万年,应是侏
罗纪时代的生物,因此应该以侏罗纪的时代命名,最可能的命名是中华侏罗兽,C 正确,ABD 错误。所以
选 C。
【点睛】从地球生命的出现到人类的出现和发展,经历了约 35 亿年的地史时期。生物演化史既是系统发育
的历史,又是不断适应环境、扩大生存空间的过程。系统发育包括从无到有的起源,从少到多的分支发展
和从低级到高级的阶段发展。每一新类型的出现,都是一次重大的飞跃,在生物演化史上曾经有过多次重
大的飞跃。
“雾”和“霾”是对流层中两种不同的天气现象:“雾”是近地面空气中悬浮的微小水滴或冰晶组成
的天气现象;“霾”是空气中悬浮着大量的烟、尘等微粒而形成的浑浊现象。据此完成下面小题。
7. “霾”的主要组成物质是大气中的( )
A. 杂质 B. 二氧化碳 C. 氮气 D. 水汽
8. 下面所示四幅图中,气温变化特征最有利于驱散“雾霾”的是( )
A. A B. B C. C D. D
第 4页/共 20页
【答案】7. A 8. B
【解析】
【7 题详解】
结合材料信息可知,“霾”是空气中悬浮着大量的烟、尘等微粒而形成的浑浊现象,因此“霾”的主要组成
物质是大气中的颗粒物,A 正确;二氧化碳、氮气和水汽,都是气态物质,BCD 错误。故选 A。
【8 题详解】
B 图气温随海拔高度增加而降低,符合对流层的一般特点,没有逆温现象存在,对流运动活跃,空气流通
性较好,有利于污染物扩散;ACD 图中存在逆温现象,只是厚度位置有所差异,B 正确,ACD 错误。故选
B。
【点睛】霾也称为雾霾,指空气中的灰尘、硫酸、硝酸、有机碳氢化合物等粒子使大气呈现混浊,视野模
糊并导致能见度恶化,如果水平能见度小于 10000 米时,将这种非水成物组成的气溶胶系统造成的视程障
碍称为霾或灰霾。如果某地气温低、地面气压场较弱,近地面风力小,冷空气活动小,那么近地面就会容
易出现逆温现象,空气对流运动出现异常,大气呈稳定状态,不利于污染物稀释和扩散,此时如果湿度较
大,就易形成雾霾天气。
隆河冰川是阿尔卑斯山最古老的冰川,也是广受欢迎的旅游目的地。然而由于全球气候变化,在过去
十年中,隆河冰川正在迅速萎缩。迄今为止,隆河冰川已有大约 40m 的冰层消失。为了防止冰川融化,瑞
士环境部想出了一个奇招——给冰川盖上白色防水油布(如下左图)。下右图为大气受热过程示意图。据此
完成下面小题。
9. 二氧化碳等温室气体排放量增加导致全球气候变暖,主要是因为右图中( )
A. ②增大 B. ③增大 C. ⑤增大 D. ⑦增大
10. 冰川铺上巨型白色防水油布对当地水循环的影响是( )
A. 大气降水量增加 B. 地表径流量增多
C. 地表蒸发量减少 D. 地下径流量增大
【答案】9. B 10. C
第 5页/共 20页
【解析】
【9 题详解】
读图可知,图中①是大气反射的太阳辐射,②是大气吸收的太阳辐射,③是大气吸收的地面辐射,④是大
气逆辐射,⑤是地面辐射,⑥是大气辐射,⑦是经削弱后到达地面的太阳辐射。二氧化碳等温室气体排放
量增加导致全球气候变暖,主要是因为大气中的二氧化碳可以大量吸收地面辐射(③增大),并以大气逆辐
射的形式把热量还给地面,B 正确;大气直接吸收的太阳辐射(②)很少,不是导致全球变暖的主要原因,
A 错误;⑤和⑦基本不变,CD 错误。故选 B。
【10 题详解】
冰川铺上巨型白色防水油布,对降水量没有影响,A 错误;巨型白色防水油布会增加反射的太阳辐射,减
少地面吸收的太阳辐射,降低冰川的温度,使冰川融化减少,地表径流量、地下径流量减少,BD 错误;巨
型白色防水油布能够减少油布下面的水分散失到油布之上的空气中,使蒸发量减少,C 正确。故选 C。
【点睛】大气受热过程核心是 “太阳暖大地、大地暖大气、大气还大地”:1. 太阳短波辐射穿透大气,大
部分被地面吸收增温;2. 地面释放长波辐射,被大气中的水汽、二氧化碳等吸收,使大气升温;3. 大气通
过逆辐射将热量返还地面,保温地球。这一过程形成大气温室效应,维持地表适宜温度,其强弱与大气成
分(如温室气体含量)密切相关,影响全球气候。
北宋词人秦观在《踏莎行·郴州旅合》中写道:“雾失楼台,月迷津度。”这句描述春季的某个夜晚,湖南
郴州雾气疟浆,楼台依稀难卅、月色朦胧,汲口也隐匿不见。据此完成下列小题。
11. 月夜起雾主要是因为( )
A. 大气逆辐射较强 B. 地面流失的长波辐射较多
C. 地表反射率较高 D. 大气吸收的长波辐射较多
12. 日出之后,这场雾基本消散,主要是由于( )
①风速减小②降水增加③蒸发加剧④对流加强
A. ①② B. ①④ C. ②③ D. ③④
【答案】11. B 12. D
【解析】
【11 题详解】
月夜,说明当地白天是晴天,云量少,大气逆辐射弱,夜晚随着地面持续释放长波辐射散热,近地面大气
温度下降,水汽易凝结成雾,B 正确,A 错误;地表反射率的高低与是否为月夜起雾关系不大,C 错误;夜
间地面温度较低,释放的长波辐射少,大气吸收的长波辐射较少,D 错误。故选 B。
【12 题详解】
第 6页/共 20页
日出之后气温升高,部分雾滴蒸发为水蒸气,③正确;气温升高,对流加强,对流扩散增强,④正确;风
速减小不利于雾消散,①错误;日出之后气温会升高,但降水不一定增加,②错误。综上所述,D 正确,
ABC 错误,故选 D。
【点睛】雾的形成原因和类型:雾是由浮游在空中的小水滴或冰晶组成的水汽凝结物,生成在大气的近地
面层中。形成雾主要两种方式:一是由于蒸发,增加了大气中的水汽;另一个是由于空气自身的冷却。雾
的主要类型有:辐射雾、平流雾、混合雾、锋面雾、蒸发雾等等。
世界文化遗产元阳梯田位于云南省南部,该区域具有独特的能量流动及物质循环规律,形成了良性生
态系统。下左图为元阳梯田区位图,下右图为元阳梯田景观剖面示意图,据此完成下面小题。
13. 该地河流最终注入海洋,其参与的水循环类型主要为( )
A. 海陆间循环 B. 海上内循环 C. 陆地内循环 D. 地表水循环
14. 右图中森林削弱了水循环的环节( )
A. ② B. ③ C. ④ D. ⑤
【答案】13. A 14. B
【解析】
【13 题详解】
该地河流最终注入海洋,沟通了陆地和海洋,参与的水循环为海陆间循环,A 正确;仅发生在陆地或者海洋
上空的为陆地内循环或者海上内循环,BC 错误;地表水循环是指地球表面水分在太阳辐射、地球引力和大
气运动的作用下,通过蒸发、降水、渗透和径流等环节,不断循环的过程,不属于水循环类型,D 错误。故
选 A。
14 题详解】
森林具有涵养水源、保持水土的能力,森林的存在使得地表径流(③)减少,下渗(④)和地下径流(⑤)
增加,B 正确,CD 错误;森林存在使得蒸腾增加,空气湿润,降水(②)可能增加,A 错误。故选 B。
【点睛】水循环是指自然界的水在水圈、大气圈、岩石圈、生物圈中,通过蒸发(蒸腾)、水汽输送、降水、
下渗、径流等环节连续运动的过程。
第 7页/共 20页
当船舶吃水超过规定载重线上边缘时,表明该船已处于超载状态,可能危及航行安全。图为船舶载重
线示意图。读图,完成下面小题。
15. 直接影响船舶载重线位置的主要是( )
A. 海水温度 B. 海水盐度 C. 海水密度 D. 海水运动
16. 图中高纬度北大西洋冬季海水载重线低的主要原因是( )
A. 温度低 B. 温度高 C. 盐度高 D. 盐度低
【答案】15. C 16. A
【解析】
【15 题详解】
当船只稳定航行时,船和货物重量等于浮力,当浮力一定时,船吃水深度与航行水域水的密度成负相关,
即密度越大,吃水越浅,密度越小,吃水越深,故 C 正确。海水温度和海水盐度都是通过影响海水密度来
影响船舶吃水深度的,故 AB 错误。海水运动对船舶载重线没有影响,故 D 错误。故答案选 C。
【16 题详解】
由所学可知,表层海水 密度受温度的影响,密度与温度负相关,温度越低,密度越大。船吃水深度(即 V
排)与航行水域水的密度成正比,故中高纬度北大西洋冬季海水水温低,密度大,吃水浅,A 正确。温度高,
密度低,吃水深,B 错误。盐度虽与密度有关系,但北大西洋夏季和冬季盐度差异不大,故 CD 错误。故答
案选 A。
【点睛】水的密度受温度和盐度影响。温度越高密度越低,温度越低密度越高。盐度越高,密度越高;盐度
越低,密度越低。淡水盐度低于海水,淡水密度低于海水。
盐城市海事局规定:目前情况下进出大丰港的船舶最大吃水应在 14m 及以下,进港船舶一般宜在高潮
前 1 小时进入航道。下图为“2025 年元旦某时刻大丰港潮汐表查询截图”。据此完成下列小题。
第 8页/共 20页
17. 这种一天中海水有规律的涨落现象产生的主要原因是( )
A. 入海径流的变化 B. 海底地壳变动 C. 天体引潮力作用 D. 盛行风的吹拂
18. 2025 年元旦这天白天进港的船舶,进入航道的时间大约为( )
A. 8:00 B. 11:00 C. 15:00 D. 17:00
19. 根据图中信息判断,2025 年元旦对应的农历日期为( )
A. 初一前后 B. 初七前后 C. 二十前后 D. 无法判断
【答案】17. C 18. B 19. A
【解析】
【17 题详解】
这种一天中海水有规律的涨落现象是潮汐,它的成因与月球和太阳对地球的引力有关,C 正确;入海径流、
海底地壳、盛行风均不会在一天中有规律的变化,ABD 错误。故选 C。
【18 题详解】
2025 年元旦这天白天进港的船舶应选择在高潮水位前 1 小时进入航道,图中可看出 12 点为高潮位,故进入
航道时间大约为 11:00,B 正确,ACD 错误。故选 B。
19 题详解】
图中可看出,2025 年元旦为大潮,对应农历初一或十五左右,结合选项,A 正确,BCD 错误。故选 A。
【点睛】潮汐是表层海水的一种周期性涨落现象,白天海水的涨落称为潮,夜晚海水的涨落称为汐。
下图为海洋等温线分布示意图,图中箭头表示流经该海域的洋流。据此完成下面小题。
第 9页/共 20页
20. 图中表示北半球暖流的是( )
A. ① B. ② C. ③ D. ④
21. 关于洋流③对地理环境的影响,不正确的是( )
A. 海轮顺该洋流航行可节省燃料 B. 扩大了近海污染物的污染范围
C. 挟带大型冰山向极地地区漂移 D. 对沿岸气候有降温减湿的作用
【答案】20. A 21. C
【解析】
【20 题详解】
根据所学知识可知,洋流由水温高的海区流向水温低的海域是暖流,读图可知,③④为寒流,CD 错误;北
半球气温从北向南递增,南半球气温从南向北递增,所以①为北半球暖流,②为南半球暖流,B 错误,A 正
确。故选 A。
【21 题详解】
由所学知识可知,北半球气温从北向南递增,南半球气温从南向北递增,故①④表示北半球,②③表示南
半球;暖流是从水温高处流向水温低处,寒流从水温低处流向水温高处,故洋流③是南半球的寒流,顺洋
流航行的海轮可以节省燃料,A 观点正确,不符合题意;根据海水温度可知,该洋流位于中低纬海域,不
会挟带大型冰山向极地地区漂移,C 观点错误,符合题意;有利于污染物的扩散,加快净化速度,扩大了
近海污染物的污染范围,B 观点正确,不符合题意;寒流对沿岸气候有降温减湿的作用,D 观点正确,不符
合题意。故选 C。
【点睛】洋流对地理环境的影响:①影响沿岸气候:暖流增温增湿,寒流降温减湿。②对渔场分布的影响:
寒暖流交汇处以及上升补偿流附近,底层营养物质上涌,藻类以及浮游生物丰富,饵料充足,鱼类资源丰
富。③对海洋航行的影响:顺洋流航行速度加快且节省燃料;寒暖流相遇附近海雾较多,北极地区的冰山
随洋流南下,都会影响海洋航行安全。④对污染物的影响:一方面加快了污染物的净化速度,另一方面也
扩大了污染物的影响范围。
2016 年 7 月,世界最大单口径射电望远镜在贵州大窝凼建成。大窝水以可溶性岩石为主,地质条件独
特,暴雨时雨水可直接渗漏到地下,排水性好。读“大窝凼地区景观图”,完成下面小题。
第 10页/共 20页
22. 大窝凼地区( )
A. 千沟万壑,地表支离破碎 B. 降水多,地表水资源丰富
C. 地表崎岖,地下暗河较多 D. 植被数量多,雨林分布广
23. 下列地貌景观与大窝凼地区地貌类型相同的是( )
A. B.
C. D.
【答案】22. C 23. C
【解析】
【22 题详解】
结合材料可知,大窝凼地区位于西南地区,应为喀斯特地貌,因此地貌特点应为地势崎岖,地下暗河较多,
C 正确;千沟万壑,地表支离破碎是黄土高原的地貌特征,A 错误;大窝凼地区流水溶蚀作用较强,因此地
表水较少,B 错误;大窝凼地区并没有大量的雨林,D 错误。故选 C。
【23 题详解】
结合所学可知,大窝凼地区为喀斯特地貌;敦煌雅丹地貌为风力侵蚀地貌,A 错误;墨尔本海蚀柱为海浪
第 11页/共 20页
侵蚀地貌,B 错误;土耳其溶洞为喀斯特地貌,C 正确;新西兰冰川角峰为冰川侵蚀地貌,D 错误。故选 C。
【点睛】喀斯特地貌是喀斯特作用形成的一种独特的地貌类型。喀斯特作用的本质是含有二氧化碳的水对
可溶性岩石的溶蚀和淀积作用。岩石的可溶性是喀斯特地貌发育的最基本条件。
在河流弯曲的地方洪水期河水冲断河曲颈部,使河曲与河道分离,形成牛轭湖。下图为牛轭湖示意图。
完成下面小题。
24. 被河水冲断处常位于河流的( )
A. 左岸 B. 右岸 C. 凸岸 D. 凹岸
25. 牛轭湖形成的地区( )
A. 植被较稀少 B. 蒸发量较大
C. 地势较为平坦 D. 土壤肥力较低
【答案】24. D 25. C
【解析】
【24 题详解】
牛轭湖形成于河曲处,在河曲弯曲处凹岸不断遭受侵蚀, 变得更加弯曲,最终河流裁弯取直形成牛轭湖,
河流凸岸泥沙堆积,牛轭湖不会在凸岸形成,D 正确,C 错误;牛轭湖形成于河流的凹岸,由图可知,凹岸
有可能在左岸,也有可能在右岸,AB 错误。故选 D。
【25 题详解】
根据所学知识可知,牛轭湖多形成于河流中下游地势平坦地区,河流多河曲发育,以侧蚀为主,C 正确;
河流中下游植被较丰富,植被起到固定河岸的作用,河曲才容易发育,才能形成牛轭湖,A 错误;从材料
中不能判断牛轭湖所在地区蒸发量大小以及土壤肥力高低,BD 错误。故选 C。
【点睛】牛轭湖,在平原地区流淌的河流,河曲发育,随着流水对河面的冲刷与侵蚀,河流愈来愈曲,最
后导致河流自然截弯取直,河水由取直部位径直流去,原来弯曲的河道被废弃,形成湖泊,因这种湖泊的
形状恰似牛轭,故称之为牛轭湖。
第 12页/共 20页
读“风成蘑菇图”完成下面小题。
26. 形成图中蘑菇状岩石的外力作用是( )
A. 流水侵蚀 B. 风力沉积 C. 风力侵蚀 D. 流水堆积
27. 图中地貌常见于我国( )
A. 东北平原 B. 青藏高原 C. 四川盆地 D. 塔里木盆地
【答案】26. C 27. D
【解析】
【26 题详解】
读图,由图名结合图中岩石形状可知,该地貌为风蚀蘑菇地貌,受到的外力作用是风力侵蚀,C 正确,B 错
误;图示区域植被稀少,说明当地降水少,因此形成的外力作用与流水作用无关,A、D 错误。故选 C。
【27 题详解】
由上题分析可知,图中地貌为风力侵蚀作用形成的风蚀蘑菇地貌,主要分布在干旱地区,常见于我国塔里
木盆地,D 正确;东北平原降水较多,以流水地貌为主,A 错误;青藏高原海拔高而寒冷,冰川地貌分布
广泛,B 错误;四川盆地位于我国西南湿润地区,风力作用弱,流水沉积地貌为主,C 错误。故选 D。
【点睛】大尺度区域的主导外力作用:干旱、半干旱地区以风力作用为主,多风力侵蚀地貌和风力堆积地
貌。湿润、半湿润地区,流水作用显著,多流水侵蚀地貌和流水堆积地貌。有冰川分布的高山和高纬度地
区,多冰川作用。沿海地区,多海浪作用,常见海蚀柱、海蚀崖和沙滩等地貌。
28. 开都河流经巴音布鲁克草原(巴音布鲁克草原位于天山腹地,四周雪山环抱)时,河道蜿蜒。曲折,因
此有“九曲十八弯”的美称,日落时可以映照出九个落日的倒影。下图为开都河上的落日倒影景观图。据
此完成问题。
第 13页/共 20页
野外进行地貌观察时,一般采用从宏观到微观的观察顺序,以下观察顺序正确的是( )
A. 巴音布鲁克草原→S 形河湾→凹凸河岸 B. 凹凸河岸→S 形河湾→河床剖面
C. 巴音布鲁克草原→天山→凹凸河岸 D. U 形河谷→巴音布鲁克草原→凹凸河岸
【答案】A
【解析】
【详解】巴音布鲁克草原,S 形河湾,凹凸河岸地貌观察从宏观到微观为巴音布鲁克草原→S 形河湾→凹凸
河岸,A 正确;凹凸河岸,S 形河湾,河床剖面,地貌观察从宏观到微观为 S 形河湾→凹凸河岸→河床剖面,
B 错误;巴音布鲁克草原,天山,凹凸河岸地貌观察从宏观到微观为天山→巴音布鲁克草原→凹凸河岸,C
错误;U 形河谷,巴音布鲁克草原,凹凸河岸地貌观察从宏观到微观为巴音布鲁克草原→U 形河谷→凹凸
河岸,D 错误。故选 A。
我国东部某中学地理学习小组暑假到郊区开展地理研学活动,下图是该区域等高线地形图。据此完成
下面小题。
29. 乙丙两地高差可能为( )
A. 150 米 B. 200 米 C. 250 米 D. 300 米
30. 对图示区域的观察,描述正确的是( )
①该地地形以低山丘陵为主②甲处可以观赏到瀑布景观
③河流干流自西北向东南流④乙地坡度较丙地小
A. ①② B. ③④ C. ①③ D. ②④
【答案】29. B 30. A
第 14页/共 20页
【解析】
【29 题详解】
结合图中信息可知,图中等高距为 50 米,乙地海拔为 300-350 米,丙地海拔为 100-150 米,两地海拔范围
交叉相减得出相对高度范围,为 150-250 米(不能等于 150 米或 250 米),结合选项,可能为 200 米,B 正
确,ACD 错误。故选 B。
【30 题详解】
结合图中信息可知,图中等高线数值多在 600 米以下,地形起伏和缓,符合低山丘陵特征,①正确;甲处
河流流经陡崖,形成瀑布,②正确,A 正确;结合图示指向标,河流干流自西向东流,③错误,BC 错误;
乙地等高线较密集,坡度较丙地大,④错误,D 错误。故选 A。
【点睛】一般说来,若在等高线地形图上,任意两点之间有 n 条等高线,等高距为 d,则这两点的相对高度
H 可用下面公式求算:(n-1)d<H<(n+1)d。
二、非选择题:本题共 4 小题,共 40 分。
31. 阅读图文材料,完成下列要求。
新疆博斯腾湖是我国最大的内陆淡水湖。湖区内湖陆风现象较显著(湖陆风是在较大水域和陆地之间
形成的以 24 小时为周期的地方性天气现象)。
(1)由于热力性质的差异,湖陆之间风向以一天为周期,随昼夜交替而转换。请在下图中绘制,夜晚湖陆
间的热力环流。
(2)城市会产生热岛效应,若在湖边大规模修建城市,会导致湖风____(增强或减弱),请分析原因____。
(3)白天,受湖陆风影响,湖泊中心区域多为____(晴朗或阴雨)天气。
【答案】(1)如图:
(2) ①. 增强 ②. 盛行湖风时为白天,此时陆地气温高于湖泊,
在湖边修建城市,因城市热岛效应会导致陆地气温升高,使湖泊与陆地之间的温差增大,湖风增强。
(3)晴朗
第 15页/共 20页
【解析】
【分析】本大题以新疆博斯腾湖为素材,设置 3 道小题,涉及热力环流、湖陆风及影响等相关内容,考查
学生获取和解读地理信息、调动和运用地理知识的能力,体现学生的区域认知、综合思维、人地协调观等
学科素养。
【小问 1 详解】
夜晚,湖泊岸边陆地因热容量小而降温快,气温低,空气冷却下沉,形成高气压;湖泊因热容量大而降温
慢,气温较高,空气膨胀上升,形成低气压;近地面气流由高气压流向低气压,风从岸边陆地吹向湖泊中
心,形成陆风,上空则相反,由湖泊吹向陆地,绘图可见答案。
【小问 2 详解】
城市会产生热岛效应,在湖边大规模修建城市,白天使得湖边陆地气温更高,增大了湖泊与岸边陆地之间
的温差,从而使湖风加强;夜晚,由于城市的热岛效应,湖边陆地不容易降温,从而减弱了湖泊与岸边陆
地之间的温差,导致陆风减弱。故若在湖边大规模修建城市,会导致湖风增强。
【小问 3 详解】
白天,陆地升温快、温度高,气流容易受热膨胀上升,湖泊升温慢、温度低,湖泊中心区域气流下沉,水
汽不易凝结,因此湖泊中心区域多为天气晴朗。
32. 阅读材料,完成下列要求。
寒潮是我国冬半年主要的气象灾害。寒潮带来的剧烈降温往往使农作物遭受冻害,为减轻冻害对农作
物的损害,可以采用农田灌水和熏烟等方式来防冻。
请运用大气受热过程原理,分别解释灌水和熏烟能够防冻的原因。
【答案】灌水可增加空气湿度,增强大气逆辐射;水汽凝结释放热量;水的比热容大,灌水可以减小地表
温度的下降速度和变化幅度,减轻冻害。
熏烟使得空气中二氧化碳增加,二氧化碳能够吸收地面长波辐射,增强大气逆辐射,从而起到保温作用。
【解析】
【分析】本题以寒潮为材料设置试题,涉及大气受热过程 知识点,考查学生调动和运用地理知识的能力,
体现综合思维的学科素养。
【详解】灌溉能防冻的原因:水的比热容较大,在降温过程中,农田灌溉后,土壤温度下降慢且幅度小,
并且水在温度下降时会释放较多的热量,从而使周围空气温度不至于降得过低,对农作物起到一定的保温
作用。同时,水汽蒸发会增加空气湿度,而水汽可以吸收地面长波辐射,增强大气逆辐射,使地面热量损
失减少,进而提高地表温度,减轻农作物的冻害。
熏烟能防冻的原因:熏烟会产生大量的烟雾,烟雾中含有大量的二氧化碳、水汽、尘埃等物质。二氧化碳
第 16页/共 20页
等气体可以吸收地面长波辐射,增强大气逆辐射,起到类似“温室效应”的作用,减少地面热量的散失,
提高地表温度。烟雾中的尘埃等颗粒可以作为凝结核,增加水汽凝结,进一步增强大气逆辐射,从而减轻
寒潮对农作物的冻害。
33. 阅读图文材料,完成下列要求。
2024 年 6 月 22 日至 24 日(农历五月十七到十九),广州珠江出现连续三天的大潮,当地市民纷纷赶到
珠江口观潮。下图示意珠江口位置。
(1)判断珠江参与的水循环的主要类型,并描述过程。
(2)解释该地 6 月 22 日-24 日发生大潮的原因。
(3)指出人类利用潮汐的主要方式。
【答案】(1)海陆间循环。过程:海洋水汽蒸发,通过水汽输送到达陆地,以降水的方式补给珠江,最终
通过径流的方式注入海洋。
(2)夏季降水多,河流水量大;大潮时天体引潮力强;珠江口呈喇叭状,潮水涌入珠江,顶托作用强。
(3)利用潮汐发电;发展旅游观光;发展潮间带养殖业;大型船只利用潮汐进出港口。
【解析】
【分析】本大题以珠江口位置示意图为材料设置试题,涉及潮汐、水循环等相关内容,考查学生获取和解
读地理信息、调动和运用地理知识、描述和阐述地理事物的能力,体现了综合思维、区域认知、地理实践
力素养。
【小问 1 详解】
珠江位于我国的东部地区,距海近,为外流区,参与的水循环主要为海陆间循环。太阳辐射影响,海洋水
汽受蒸发,通过夏季风等形式将水汽输送到达陆地,达到降水条件后,以降水的方式补给珠江,最终通过
地表径流、地下径流的方式注入海洋,形成海陆间循环。
【小问 2 详解】
第 17页/共 20页
2024 年 6 月 22 日至 24 日为北半球夏季,该地受夏季风影响,降水多,河水受补给量大,河流水量大;此
时为农历十五之后不久,天体引潮力强;由图可知,珠江口呈喇叭状,越往陆地越窄,潮水涌入珠江,海
水的顶托作用强,使珠江水位上升。
【小问 3 详解】
可以利用潮汐运动规律发电,大型船只进出港口;设置观潮台,利用潮汐发展以观潮为主的旅游观光;利
用潮间带养殖贝类等,发展潮间带养殖业;利用潮水的高度差发展潮汐发电等。
34. 阅读图文材料,完成下列问题。
材料一:“天漠”也叫“飞来的沙漠”,多位于湿润半湿润地带,丹娘沙丘(图 1)便是其中之一。该
地区 6~9 月份降雨丰富,占全年总降水量的 80%以上,11 月到次年 5 月气候干旱,多大风天气。图 2 为雅
鲁藏布江某段区域图。
材料二:下图 3 是新疆塔里木盆地区域图,图 4 为塔里木盆地内某处雅丹地貌示意图,图 5 为分布在
盆地边缘的戈壁。
第 18页/共 20页
(1)丹娘沙丘附近的河谷较宽且______(弯曲/平直),形成了河漫滩与江心沙洲景观。丹娘沙丘发育最快
速的季节是______(夏季/秋季/冬春季),此时,雅鲁藏布江水位______,河漫滩与江心沙洲______(被水
淹没/露出水面),成为形成丹娘沙丘的沙源,所在河谷段的主导风向为______。
(2)结合图 4,判断塔里木盆地内分布最广泛的新月形沙丘形态可能是______。
(3)图 3 中石油公路受______危害严重,人们通常采用______、______和______等工程措施来达到阻沙和
固沙的目的。
(4)简述图 5 中戈壁的形成过程。
【答案】(1) ①. 弯曲 ②. 冬春季 ③. 低 ④. 露出水面 ⑤. 东南风/偏东风
(2)C (3) ①. 风沙/沙尘暴 ②. 草方格 ③. 石方格 ④. 高立式沙障(工程措施顺序
可以调换)
(4)河流沉积作用在山麓地带形成冲积扇或洪积扇,在风力作用下,冲积扇表面细颗粒物被带走,留下粗
颗粒物覆盖地表,形成戈壁。
【解析】
【分析】本题以丹娘沙丘和塔里木盆地内某处雅丹地貌示意图等为背景材料,设置 4 道小题,涉及常见的
外力作用、风力堆积地貌、河流堆积地貌、风沙治理措施等相关知识,同时侧重对学生调动和运用所学知
识、描述和阐释地理事物能力的考查,体现了地理实践力和综合思维素养。
【小问 1 详解】
依据材料及所学知识,河漫滩与江心沙洲属于河流堆积地貌,说明该河段河流流速较慢以沉积作用为主,
因此河谷较宽且弯曲。冬春季节,该地区降水少,此时河谷处于旱季,雅鲁藏布江水位较低,河漫滩与江
心沙洲露出水面,形成丹娘沙丘的沙源, 根据图中沙丘位置位于江心洲的西北方向,可以推测丹娘沙丘所
第 19页/共 20页
在河谷段的主导风向为东南风或偏东风,东南风从裸露的沙洲和河漫滩携带泥沙向西北方向移动,受山地
影响,风速减缓,泥沙沉积形成沙丘。因此,冬春季节丹娘沙丘发育最快速。
【小问 2 详解】
新月形沙丘迎风坡凸出而平缓,背风坡凹入而较陡。在背风坡的两侧,形成近似对称的两个尖角,称为沙
丘的两翼,这两翼是顺着风向延伸的。读图 4 可知,雅丹群的垄槽走向为东北一西南走向,单个雅丹体的
最高点距离东北方向更近,说明东北方向坡度更陡,说明东北方向是迎风侧,遭受风力侵蚀,该地的盛行
风向为东北风,沙丘两翼顺着东北一西南延伸,与图 C 相符,C 正确;图 A 东南侧为迎风坡,图 B 南侧为
迎风坡,图 D 西北侧为迎风坡,ABD 错误。故选 C。
【小问 3 详解】
图 3 中石油公路是穿过塔克拉玛干沙漠的公路,受风沙危害严重,为了保护公路和保持公路的畅通,人们
采取多种措施,包括草方格沙障、石方格、高立式沙障等措施,来增大地表粗糙度,降低风速,减少风沙
危害。
【小问 4 详解】
河流携带着泥沙流出山口,河道突然拓宽,地势变得平缓,水流缓慢,河流携带的泥沙在山麓地带沉积下
来,形成山前冲积扇,该地大风天数多,风力侵蚀搬运冲积扇表面的细小碎屑,留下较大颗粒残留形成戈
壁。
第 20页/共 20页
相关试卷
这是一份四川省南充市2025_2026学年高一地理上学期12月月考试题含解析,共20页。试卷主要包含了考试结束后,将答题卡交回, 未来 24 小时,太阳活动对等内容,欢迎下载使用。
这是一份四川省南充市2024_2025学年高一地理上学期12月月考试题含解析,共18页。
这是一份四川省南充市2023_2024学年高一地理上学期12月月考试题含解析,共26页。试卷主要包含了选择题,综合题等内容,欢迎下载使用。
相关试卷 更多
- 1.电子资料成功下载后不支持退换,如发现资料有内容错误问题请联系客服,如若属实,我们会补偿您的损失
- 2.压缩包下载后请先用软件解压,再使用对应软件打开;软件版本较低时请及时更新
- 3.资料下载成功后可在60天以内免费重复下载
免费领取教师福利 




.png)




