


辽宁省七校协作体2025-2026学年高一上学期10月联考地理试卷(解析版)
展开 这是一份辽宁省七校协作体2025-2026学年高一上学期10月联考地理试卷(解析版),共17页。试卷主要包含了选择题,综合题等内容,欢迎下载使用。
考试时间:60分钟 满分:100分
一、选择题:本题共24小题,每小题2分,共48分。在每小题给出的四个选项中,只有一项是最符合题目要求的。
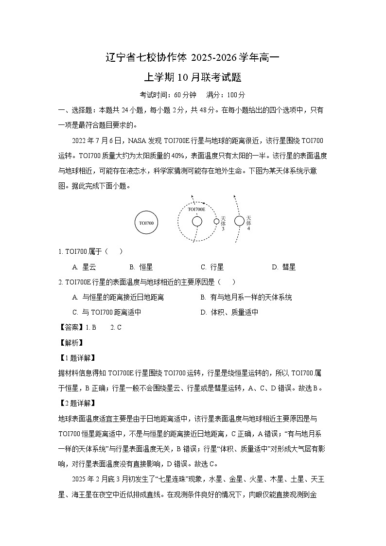
2022年7月6日,NASA发现TOI700E行星与地球的距离很近,该行星围绕TOI700运转。TOI700质量大约为太阳质量的40%,表面温度只有太阳的一半。该行星的表面温度与地球相近,可能存在液态水,科学家猜测可能存在地外生命。下图为某天体系统示意图。据此完成下面小题。
1. TOI700属于( )
A. 星云 B. 恒星 C. 行星 D. 彗星
2. TOI700E行星的表面温度与地球相近的主要原因是( )
A. 与恒星的距离接近日地距离 B. 有与地月系一样的天体系统
C. 与TOI700距离适中 D. 体积、质量适中
【答案】1. B 2. C
【解析】
【1题详解】
据材料信息得知TOI700E行星围绕TOI700运转,行星是绕恒星运转的,所以TOI700属于恒星,B正确;行星一般不会围绕星云、行星或是彗星运转,A、C、D错误。故选B。
【2题详解】
地球表面温度适宜主要是由于日地距离适中,该行星表面温度与地球相近主要原因是与TOI700恒星距离适中,不是与恒星的距离接近日地距离,C正确,A错误;“有与地月系一样的天体系统”与行星表面温度无关,B错误;行星“体积、质量适中”对形成大气层有影响,对行星表面温度没有直接影响,D错误。故选C。
2025年2月底3月初发生了“七星连珠”现象,水星、金星、火星、木星、土星、天王星、海王星在夜空中近似排成直线。在观测条件良好的情况下,肉眼仅能直接观测到金星、火星、木星三颗较亮行星。下图为此次七星连珠示意图。据此完成下面小题。
3. 人们能看到图示“七星连珠”现象的前提条件是行星绕日运动具有( )
A. 同向性 B. 共面性 C. 近圆性 D. 周期性
4. 相对于地球来说,火星更易遭陨石袭击,其原因是( )
A. 火星公转速度快 B. 火星更靠近小行星带
C. 火星大气密度小 D. 火星的宇宙环境不安全
【答案】3. B 4. C
【解析】
【3题详解】
“七星连珠”现象的前提条件是行星绕日运动的共面性,若没有共面性,行星轨道分散在不同平面,从地球看永远无法形成直线,只有共面性,才让行星有机会在特定时间点“排成一列”,B正确;同向性仅影响行星的运动方向,不直接决定是否能排成直线,A错误;近圆性仅影响轨道形状,不决定是否能排成直线,C错误;周期性仅影响“七星连珠”现象的出现频率,而非“能否出现”的前提,D错误。故选B。
【4题详解】
公转速度与陨石袭击频率无直接关联,排除A;火星确实比地球更靠近小行星带,但即使有更多小天体进入火星轨道,若没有大气层的保护,才会更易落到地面,“靠近小行星带”不是主要原因,排除B;火星大气层密度小,小天体进入时摩擦热量不足,无法完全燃烧,更易到达火星表面,这是火星更易遭陨石袭击的根本原因,C正确;太阳系内所有行星的宇宙环境是一致的,“不安全”无依据,排除D。故选C。
2024年12月27日,智利的小行星撞击地球警报系统站发现一颗编号为2024YR4的小行星,该小行星的轨道呈现拉长的椭圆形,近日点位于地球轨道以内,远日点则接近木星轨道,绕太阳一圈需约4年。下图为该小行星的轨道示意图,据此完成小题。
5. 对小行星2024YR4的推测,正确的是( )
A. 公转速度比地球更快 B. 所属的天体系统是地月系
C. 可能与土星发生碰撞 D. 可能会穿越火星公转轨道
6. 小行星2024YR4表面没有气体,其原因是( )
A. 距离太阳太远 B. 体积质量太小
C. 表面温度太高 D. 自转速度太快
【答案】5. D 6. B
【解析】
【5题详解】
由材料可知,该小行星的公转周期为4年,比地球公转周期长,故公转速度比地球更慢,A错误;该小行星绕日公转,所属的天体系统为太阳系,不属于地月系,B错误;该小行星的公转轨道位于木星轨道以内,而土星位于木星公转轨道之外,因此不可能与该小行星相撞,C错误;该小行星的轨道近日点位于地球轨道以内,远日点则接近木星轨道,火星位于地球与木星公转轨道之间,因此该小行星会穿越火星公转轨道,D正确。故选D。
【6题详解】
联系地球存在大气的原因是适宜的体积和质量,天体具有一定的引力才能吸引足够的大气,而决定天体引力的正是其体积和质量,故小行星2024YR4表面没有气体,其原因是体积质量太小,B正确;距离主要影响温度,小行星缺乏气体主要是由于引力不足而非距离,A错误;小行星表面温度和自转速度与表面是否存在气体相关性不大,CD错误。故选B。
太阳辐射对人类的生产和生活影响巨大,除了直接为人类提供光和热之外,还会影响一个区域工业和农业的生产形式、民居形式、饮食习惯、家用电器功能的设计等。图1为我国太阳辐射空间分布示意图,图2为便携式烘鞋器图片。据此完成下面小题。
7. 从区域太阳辐射强弱的角度考虑,下列地区中,便携式烘鞋器使用频率最高的是( )
A. 四川 B. 青海 C. 新疆 D. 西藏
8. 太阳辐射与人类生产生活息息相关,下列现象与太阳辐射无关的是( )
A. 庐山瀑布一泻千里 B. 大兴安岭树木郁郁葱葱
C. 洞庭湖边凉爽的风 D. 冬日温泉池内热气腾腾
【答案】7. A 8. D
【解析】
【7题详解】
太阳辐射强的地区,光照充足,鞋子容易借助自然光照晾干;太阳辐射弱的地区,光照不足,鞋子较难自然晾干,对烘鞋器的需求大。由图可知,四川盆地是我国太阳辐射最少的区域之一,光照条件较差,鞋子自然晾干的条件不佳,所以便携式烘鞋器在该地区使用频率最高,A正确;青海、新疆、西藏地区太阳辐射都较为丰富,光照充足,鞋子容易自然晾干,因此烘鞋器的使用频率相对较低,排除BCD;故选A。
【8题详解】
瀑布的形成与水循环有关,而水循环的能量主要来自太阳辐射,所以该现象与太阳辐射有关,A不符合题意;植物的生长依赖于光合作用,光合作用的能量来自太阳辐射,所以该现象与太阳辐射有关,B不符合题意;风属于大气运动,大气运动的能量根本来源是太阳辐射,所以该现象与太阳辐射有关,C不符合题意;温泉的热量来自地球内部的热能,与太阳辐射无关,D符合题意;故选D。
读“太阳黑子与温带乔木年轮相关性曲线图”,完成下面小题。
9. 图中年轮宽度与太阳黑子相对数之间的关系是( )
A. 正相关 B. 负相关 C. 成反比 D. 没有相关性
10. 此图所反映的问题是( )
A. 太阳活动时,抛出的带电粒子流扰动地球磁场,产生“磁暴”现象
B. 太阳活动发射的电磁波能扰动地球的大气层
C. 太阳活动能影响地球气候
D. 太阳活动时,太阳风使两极地区出现极光,从而影响中、高纬度地区树木的生长
【答案】9. A 10. C
【解析】
【9题详解】
正相关是指一个变量增大,另一个变量也随之增大。观察图中曲线,太阳黑子相对数多的时候,年轮宽度也较宽;太阳黑子相对数少的时候,年轮宽度也较窄,二者变化趋势大致相同,呈现正相关关系,A正确,BCD错误,故选A。
【10题详解】
“磁暴”现象是太阳活动抛出带电粒子流扰动地球磁场产生的,但图中体现的是太阳活动与树木年轮(反映气候)的关系,并非磁暴,A错误。图中未体现太阳活动发射电磁波对地球大气层的扰动,且这种扰动与树木年轮关联小,B错误。树木年轮宽度与气候相关,年轮宽说明气候利于树木生长。图中太阳黑子相对数与年轮宽度相关,反映出太阳活动能影响地球气候,进而影响树木生长,C正确。极光主要是高能带电粒子撞击两极高层大气产生的光学现象,对中、高纬度地区树木生长无直接影响,D错误。故选C。
“极光大爆发,漠河美到炸裂!”2024年10月,地球再次迎来强地磁暴,漠河、内蒙古多地甚至连北京都能看到绚丽的极光。不少天文爱好者无比兴奋,纷纷拍下这一难得的瞬间。据此完成下面小题。
11. 当极光现象产生时,地球上可能会出现( )
A. 指南针不能准确指示方向 B. 无线电长波通信受到影响
C. 昭通地区降水量普遍增大 D. 平流层中的电离层受到干扰
12. 极光现象是太阳活动的衍生物,下列有关太阳活动说法正确的是( )
①太阳黑子的活动周期约为11年
②极光现象产生与光球层中太阳黑子有关
③耀斑与太阳黑子具有伴生关系
④太阳活动的标志是太阳黑子的大小和多少
A. ①②④ B. ①③④ C. ②③④ D. ①②③
【答案】11. A 12. B
【解析】
【11题详解】
极光现象伴随太阳活动释放的高能带电粒子流,这会引发磁暴,干扰地球磁场,导致指南针无法准确指示方向,A正确;太阳活动会干扰电离层,影响无线电短波通信,而无线电长波通信依赖地面传播,受太阳活动影响较小,B错误;极光的能量和影响范围主要集中在地球高纬度地区的高空磁场、电离层等领域,对于昭通(中纬度地区)大气降水的水汽输送、上升冷却凝结等降水形成的关键过程几乎没有直接作用,所以极光产生时,不会直接导致昭通地区降水量普遍增大,C错误;电离层位于高层大气,而非平流层,D错误;故选A。
【12题详解】
经过长期观测和研究,太阳黑子的数量变化呈现出大约11年的周期性,①正确;极光现象是日冕层的太阳风(太阳带电粒子流)进入地球磁场,在南北两极附近高空与大气碰撞产生的,而太阳黑子位于光球层,与极光产生没有直接关联,②错误;通常情况下,太阳黑子增多、增大时,耀斑也会频繁爆发,二者在太阳活动过程中常伴随出现,③正确;太阳黑子的多少和大小是衡量太阳活动强弱的重要标志,太阳黑子数量多、面积大时,太阳活动相对剧烈,④正确;综上所述,B符合题意,排除ACD,故选B。
某校地理实践小组查阅资料,绘制了某地地层剖面图,通过对比发现缺失M地层。下图中地层的生物化石示意该地质历史时期具有代表性的繁盛物种。据此完成下面小题。
13. 下列对地层和化石的关系叙述错误的是( )
A. 地层由老到新所含化石是陆生到水生生物的更替
B. 不是所有岩石中都含有化石
C. 沉积岩层一般按时间顺序自下而上逐层排列
D. 地层及所含化石有助于研究古地理环境
14. 该地缺失M地层的原因可能是( )
①M地层形成后接受侵蚀 ②M地层形成后接受堆积 ③M地层形成时该地地势较高 ④M地层形成时该地地势较低
A. ①③ B. ①④ C. ②③ D. ②④
15. 在某地层中发现了由大量珊瑚礁组成的石灰岩,则该岩石沉积的环境最可能是( )
A. 温暖广阔的浅海环境 B. 寒冷干燥的寒带荒漠
C. 湿热茂密的森林地区 D. 河湖众多的温带平原
【答案】13. A 14. A 15. A
【解析】
【13题详解】
生物进化的总体趋势是从水生到陆生,因此地层由老到新所含化石应是水生生物向陆生生物更替,A错误,符合题意;化石主要存在于沉积岩中,岩浆岩、变质岩形成时压力和温度极高,生物遗体会被破坏,因此,不是所有岩石都含化石,B正确,不符合题意;沉积岩下层沉积早、年龄老,上层沉积晚、年龄新,因此,沉积岩层一般按时间顺序自下而上排列,C正确,不符合题意;图中甲层有煤层,煤层形成需要大量植被,煤层指示温暖湿润的陆地森林环境,因此,地层及化石有助于研究古地理环境,D正确,不符合题意。故选A。
【14题详解】
M地层形成后,若该地区地壳抬升,M地层出露地表,经历强烈的外力侵蚀作用,已形成的M地层会被逐渐侵蚀、搬运走,导致后续地层序列中缺失M地层,①正确,②错误;地层沉积需要地势较低的环境,若M地层形成时期,该地地势较高,则处于侵蚀环境而非沉积环境,无法接受沉积物堆积,因此没有形成M地层,③正确,④错误。A正确。故选A。
【15题详解】
造礁珊瑚生活在温暖的浅海环境,需要盐度适宜的海水、清澈的水质,珊瑚大量繁殖后,其骨骼(主要成分为碳酸钙)堆积形成石灰岩,A正确;寒带温度极低、缺少水分,珊瑚无法生存,不可能形成珊瑚礁,排除B;森林是陆地环境,珊瑚是海洋生物,无法在陆地生长,排除C;河湖是淡水环境,而珊瑚需要海水,且温带水温可能低于珊瑚适生温度,排除D。故选A。
地球历史的演化包括生物的演化、地表的演化和大气环境的演化等。其中地表的演化表现出海陆格局的变化。下面四幅图示意不同时期海陆分布示意图,据此完成下面小题。
16. 根据海陆轮廓,正确反映海陆格局演化顺序的是( )
A. ①②③④ B. ②①③④ C. ③①④② D. ④①②③
17. 人类的出现在图中的( )
A. ①时期 B. ②时期 C. ③时期 D. ④时期
【答案】16. C 17. B
【解析】
【16题详解】
读图结合所学知识可知,由于构造运动,③古生代的一些地区发生褶皱隆起,陆地面积进一步扩大,经过海西运动,北方各个古陆合在一起,形成一个大陆;①中生代的燕山运动使赤道以北的劳亚古陆逐渐连接、面积扩大,而赤道以南的冈瓦纳古陆发生解体并逐渐分离,出现古大西洋和古印度洋;④新生代发生了一次规模巨大的喜马拉雅造山运动,地球上的海陆分布与现在渐趋一致;②为现代海陆分布格局,故正确反映海陆格局演化顺序的是③①④②,C正确,排除ABD。故选C。
【17题详解】
联系已学知识及上题分析可知,②为现代海陆分布格局,是新生代;新生代形成现代地势起伏总格局和大的山脉后,全球出现数次冷暖交替变化,之后哺乳动物快速发展,人类的出现在第四纪,在图中的②时期,B正确,ACD错误。故选B。
科学家研究发现,在地质历史时期地球经历了数次大冰期(指地质时期中的寒冷期,通常表现为全球平均气温偏低,冰川覆盖面积巨大)。下图示意中生代与新生代全球平均气温与平均降水量的变化。据此完成下面小题。
18. 与第四纪相比,“爬行动物的时代”全球气候的总体特点是( )
A. 冷湿 B. 冷干 C. 暖干 D. 暖湿
19. 下列重要事件与时期对应正确的是( )
A. 前寒武纪—形成联合古陆 B. 早古生代—裸子植物盛行
C. 中生代—形成喜马拉雅山脉 D. 新生代—哺乳动物繁盛
【答案】18. C 19. D
【解析】
【18题详解】
根据材料显示,第四纪时期温度低,降水多,主要表现为冷湿,“爬行动物的时代”主要为中生代时期,温度高,降水少,表现为暖干,C正确,ABD错误。故选C。
【19题详解】
联合古陆形成于古生代,A错误;中生代裸子植物盛行,B错误;新生代喜马拉雅山形成,C错误;哺乳动物繁盛于新生代第四纪,D正确。故选D。
“巨人之路”(下左图)是位于英国北爱尔兰海岸的著名旅游景点,是由数万根高低不一的玄武岩石柱聚集而成、绵延数千米的堤道。玄武岩是岩浆喷出地表冷却后形成的。下右图为地球圈层结构示意图。据此完成下面小题。
20. 形成“巨人之路”的玄武岩,其物质主要来源于地球圈层结构示意图中的( )
A. ① B. ② C. ③ D. ④
21. 若该地火山爆发过程中,大不列颠岛近海50千米深处发生了地震,地震波从震源传至海平面,符合其速度变化的是( )
A.① B. ② C. ③ D. ④
【答案】20. C 21. A
【解析】
【20题详解】
读图判断,①位于地面以上海拔12千米至50-55千米高度,为平流层;②位于地面至地下33千米之间,莫霍面之上,②应是地壳;③位于地下80千米至400千米之间,与软流层的深度吻合,③为软流层;④位于地下2900千米以下,即古登堡面以下,应为外核,软流层是岩浆的发源地,形成“巨人之路”的玄武岩,其物质主要来源于软流层,C正确,ABD错误。故选C。
【21题详解】
大不列颠岛近海属于海洋,根据地震波传播的规律可知,横波不能穿过液体,纵波可以穿过液体、固体和气体,因此CD错误;大洋地壳厚度较小,平均约5-10公里,大不列颠岛近海50千米深处发生了地震,震源位于地幔,地震波从震源传至海平面,路径为:地幔顶部(50千米深处)→ 莫霍面→海平面,由于纵波从地面向下传播经过莫霍界面速度明显增加,因此纵波在自下而上经过莫霍界面时速度明显变慢,A正确,B错误。故选A。
钙华是含碳酸氢钙的水接近或出露于地表时,因二氧化碳大量逸出而形成碳酸钙的化学沉淀物。四川黄龙景区位于地质断裂带,拥有目前世界规模最大的露天钙华彩池群。彩池底部布满了白色或黄色的钙华沉积物,湖底藻类与钙华等的共同作用使得湖泊颜色呈现出明亮的蓝绿色。下左图为地球大气圈、水圈、生物圈、岩石圈四大圈层间的物质交换示意图。右图为“黄龙五彩池”景观图。据此完成下面小题。
22. “落红不是无情物,化作春泥更护花”反映的圈层关系是( )
A. ①② B. ①③ C. ③④ D. ②③
23. “黄龙五彩池”奇景的形成,涉及的地球圈层有( )
①水圈 ②岩石圈 ③大气圈 ④生物圈
A. ①② B. ①②③ C. ①②④ D. ①②③④
24. 在该景观图中,各圈层之间的关系是( )
A. 各圈层的运动能量均来自太阳能 B. 岩石圈不存在生物圈的生物活动
C. 水圈促进了岩石圈的物质迁移 D. 生物圈不能改变大气圈的物质组成
【答案】22. C 23. D 24. C
【解析】
【22题详解】
读图分析,①圈层向其他圈层供水,可判断①圈层为水圈;②圈层产生降水到其他圈层,可判断②圈层为大气圈;③圈层能够向大气圈供氧,可判断③圈层为生物圈;④圈层涉及矿物质、尘埃等,可判断为岩石圈。落红是凋零的花瓣,属于生物圈(③);春泥是土壤,属于岩石圈(④),没有涉及到其他圈层,所以诗句描述的圈层是③④,C正确,ABD错误;故选C。
【23题详解】
材料中提到“钙华是含碳酸氢钙的水接近或出露于地表时,因二氧化碳大量逸出而形成碳酸钙的化学沉淀物”,且“湖底藻类与钙华等的共同作用使得湖泊颜色呈现出明亮的蓝绿色”,彩池中有水,属于水圈的范畴(①)。钙华是碳酸钙的化学沉淀物,碳酸钙来自岩石的溶解等与岩石圈相关的地质过程,涉及岩石圈(④)。钙华形成的关键是含碳酸氢钙的水出露地表时二氧化碳大量逸出,二氧化碳属于大气圈的成分,所以涉及大气圈(②)。湖底藻类参与了湖泊颜色的形成,藻类属于生物圈的生物部分,所以涉及生物圈(③)。综上,“黄龙五彩池”奇景的形成涉及水圈、岩石圈、大气圈、生物圈,D正确,ABC错误;故选D。
【24题详解】
地球各圈层的运动能量并非均来自太阳能。例如,岩石圈中地震、火山活动的能量主要来自地球内部的热能,并非太阳能,A错误;植物的根系会深入岩石圈,微生物也会在岩石圈的土壤、岩石孔隙中生存活动,对岩石圈的物质循环等产生影响,所以岩石圈存在生物圈的生物活动,B错误;水圈中的水会对岩石圈产生侵蚀、搬运等作用,从而促进岩石圈的物质迁移与循环,C正确;生物圈中的植物通过光合作用,吸收大气圈中的二氧化碳,释放氧气,改变了大气圈中氧气和二氧化碳的含量比例,所以生物圈会改变大气圈的物质组成,D错误;故选C。
二、综合题(共52分)
25. 阅读图文材料,回答下列问题。
材料一:2021年5月15日,携带着“祝融号”火星车的“天问一号”探测器成功登陆火星表面,截至2023年1月16日祝融号火星车已累计行驶1921米,完成既定科学探测任务。左图是“太阳系示意图”,右图是“祝融号”火星车模型图。
(1)八颗行星中,表示“祝融号”登陆的行星是________(填字母),该行星绕日公转方向是________;小行星带位于________和________轨道之间(填名称)。八大行星公转运动的共同特征是________、________和________。
(2)图中所示宇宙空间范围共包括________级天体系统,其中最高一级天体系统是________,其中心天体是________。
(3)地球上存在生命物质的外部条件和自身条件中,此图反映出来的是________和________。
材料二:下表是地球与火星各参数对比
(4)结合材料二,说明火星不适合人类生存的主要原因。
【答案】(1)D 自西向东 火星 木星 同向性 共面性 近圆形
(2)2 太阳系 太阳
(3)相对安全的宇宙环境 日地距离适中,有适宜的温度
(4)大气成分以二氧化碳为主,不适合呼吸;火星离太远的距离较远,表面平均温度较低;火星的体积和质量较小,引力小,大气稀薄;火星上没有液态水。
【解析】
【小问1详解】
根据材料可知,携带着“祝融号”火星车的“天问一号”探测器成功登陆火星表面。根据所学太阳系八大行星知识可知,按照距日远近,由近及远依次是水星A,金星B,地球C,火星D,木星E,土星F,天王星G,海王星H,火星是图中的D星,该行星绕日公转方向是自西向东公转。小行星带位于火星与木星之间。太阳系八大行星运动具有三个特征:均绕着太阳自西向东公转,具有同向性;八大行星绕日公转轨道近似于圆,具有近圆性;八大行星几乎在同一平面上绕日公转,具有共面性。
【小问2详解】
读图可知,图中包括太阳系和地月系两级天体系统,其中最高一级天体系统是太阳系,太阳系中心天体是太阳,占太阳系总质量的99.86%。
【小问3详解】
地球上存在生命物质与其所处的宇宙环境关系密切,此图所反映的有利的外部宇宙环境是大小行星各行其道,互不干扰,使地球处于相对安全的宇宙环境中;自身条件中,此图反映出来的是日地距离适中,有适合生物生存的温度条件。
【小问4详解】
结合材料信息与所学知识可知,地球有适合生物呼吸的大气,含有氧,而火星大气成分以二氧化碳为主,不适合呼吸;地球距日距离适中,使得地球有适宜的温度(15℃),而火星离太阳的距离较远,表面平均温度较低(-63℃);地球适中的质量和体积,有较厚的大气层,而火星的质量和体积较小,引力小,大气层薄;受温度影响,地球有液态水,而火星没有液态水。
26. 阅读图文材料,回答下列问题。
材料一:下图为北半球大气上界太阳辐射分布图
材料二:“蜀犬吠日”出于柳宗元《答韦中立论师道书》:“蜀之南,恒雨少日,日出则犬吠。”;拉萨位于雅鲁藏布江支流拉萨河中游北岸,海拔3657米,日照时间达3000小时以上。
(1)太阳的主要组成成分为氢和________,太阳辐射能量来源于太阳内部核________反应。
(2)结合材料一描述大气上界太阳辐射的分布规律。
(3)我们在拉萨旅游时会发现市区的路灯多为太阳能路灯,主要是因为拉萨所在地区________高,空气________,大气透明度高,________少,________多,太阳能资源丰富。
(4)假如你是某品牌太阳能热水器的销售员,在只考虑自然因素的情况下成都和太原,________的市场更大。原因是什么________。
(5)太阳能广泛应用于生产生活。请从生活用品和城市基础设施等方面各举出一例。
【答案】(1)氦 聚变
(2)由低纬(赤道)向高纬(两极)递减
(3)海拔 稀薄 降水 晴天
(4)太原 太原位于较丰富区,晴天多,日照时间长,太阳辐射丰富(或成都位于四川盆地,阴天、雾天多,太阳能资源匮乏)
(5)生活用品方面:太阳能热水器、太阳灶、太阳能电池、太阳能充电器等
城市基础设施方面:太阳能路灯、太阳能集中供热系统等
【解析】
【小问1详解】
太阳大气的主要成分是氢和氦,其中氢约占75%,氦约占24%,而太阳能量来源于太阳内核发生的核聚变反应。
【小问2详解】
读北半球大气上界太阳辐射分布图可知,大气上界太阳辐射总体由低纬(赤道)向高纬(两极)递减。
【小问3详解】
拉萨市区的路灯多为太阳能路灯,主要是因为拉萨所处的地理位置和气候条件非常有利于太阳能的利用。拉萨位于青藏高原,海拔高,空气稀薄,大气透明度高,对太阳辐射的削弱作用小;同时,拉萨属于高原气候区,降水少,晴天多,纬度较低,日照时间长,太阳能资源丰富。因此,使用太阳能路灯能够充分利用当地丰富的太阳能资源,满足路灯的能源需求。
【小问4详解】
在只考虑自然因素的情况下,太阳能热水器主要考虑太阳辐射。成都位于四川盆地,水汽不易散失,其次成都位于亚热带季风气候区,降水较多,且盆地地形水汽不易散失,空气中水汽含量多,阴天、雾天较多,对太阳辐射的削弱作用强,故其太阳能资源匮乏;而太原位于黄土高原地区,此处晴天较多,日照时间长,大气对太阳辐射的削弱作用弱,到达地面的太阳辐射能量多,太阳辐射丰富。由此可知太原的太阳能热水器市场较大。
【小问5详解】
太阳能属于清洁可再生的能源,结合生活实际,从生活用品和城市基础设施的角度分别举例即可。生活用品方面,如太阳能热水器、太阳能灶、太阳能电池、太阳能充电电池等,城市基础设施方面如太阳能路灯、太阳能电子屏、太阳能集中供热系统等。
27. 阅读图文材料,回答下列问题。
材料一:北京时间2021年9月16日4时33分,四川泸州市泸县(北纬29.20度,东经105.34度)发生了6.0级地震,震源深度10千米。
材料二:左图为地震波在地球内部传播速度图,右图为地球内部圈层图。
(1)掌握地震发生规律可有效减少危害,要了解地球各圈层组成物质和结构特征,目前主要的研究依据是________,材料二左图中甲为________波,乙为________波,在传播速度上有何差异________?
(2)地球内部圈层的名称:A+B统称为________,A厚度比B大,A应该为________(陆地或海洋)。A+B+C统称为________。
(3)F、G为两个不连续界面:F为________界面,G为________界面。地震波在F以下速度发生的变化是突然________(增加或减小)。
(4)根据材料一可以推断出,泸州市地震的震源位于________(填圈层名称)中,地震发生时,震区居民的感觉是________。
(5)人们常常把地球上的大气圈比作地球生命物质的“保温被”“防弹衣”和“遮阳伞”,任选2项,简述人们如此比喻的理由。
【答案】(1)地震波 横 纵 甲波传播速度慢,乙波传播速度快
(2)地壳 陆地 岩石圈
(3)莫霍 古登堡 增加
(4)地壳 先上下颠簸,后左右摇晃
(5)保温被:减少地球表面热量的损失,使晚上温度不低。
防弹衣:燃烧流星体,减少对地面的撞击。遮阳伞:臭氧吸收紫外线,减少对地面生物的影响
【解析】
【小问1详解】
根据地震波在不同介质传播速度的不同,可将地球内部圈层自外向内划分为地壳、地幔、地核。目前主要的研究依据是地震波的传播速度随所通过的介质不同而变化;材料二左图中甲波传播速度慢,在2900千米附近消失,乙波传播速度快,故左图中甲为横波,乙为纵波。
【小问2详解】
读图可知,A+B位于地球内部圈层的最外层,所以为地壳,陆地壳厚度比大洋地壳大,其中A为陆地,B为海洋;ABC位于100km以上,软流层分布于地下80—400km深度区间,所以A+B+C位于软流层之上,统称为岩石圈。
【小问3详解】
F是地壳和地幔的分界面,为莫霍界面,地震波在经过莫霍界面时,横波、纵波均突然增加。G是地幔和地核的分界面,为古登堡界面。
【小问4详解】
根据材料一可知,四川泸州市泸县震源深度10千米,大陆地壳平均厚度约33千米,故泸州市地震的震源位于地壳。地震波纵波的速度快于横波,该地位于陆地,因此地震发生时,先传到地面的是纵波,横波后到达,故地震发生时,震区居民的感觉是先上下颠簸,后左右摇晃。
【小问5详解】
大气圈对地球生物的生存和发展有重要作用。大气圈能让太阳光透过,让太阳光照射地球,又能通过大气逆辐射,对地面起到保温作用,适当地保住地球上的能量,类似“保温被”。
大气拦截了来自宇宙空间的绝大多数带电粒子流,被挡下来的高能带电粒子顺着磁力线到两极形成极光,减少了带电粒子流对地球的伤害;坠入地球的陨石与大气发生摩擦并且燃烧殆尽,减少了地表受到陨石轰击的概率,似“防弹衣”。
大气中的臭氧吸收了太阳辐射中的大部分紫外线,减少了到达地面的紫外线,使生物免受过多紫外线带来的伤害,似“遮阳伞”。与太阳的平均距离/百万千米
表面平均温度
大气成分
自转周期
质量(地球为1)
体积(地球为1)
赤道面与公转轨道面的夹角
液态水
地球
149.6
15℃
N₂、O₂
23时56分
1
1
23°26′
有
火星
227.9
-63℃
CO₂
24时37分
0.11
0.15
23°59′
无
相关试卷
这是一份辽宁省七校协作体2025-2026学年高一上学期10月联考地理试卷(解析版),共17页。试卷主要包含了选择题,综合题等内容,欢迎下载使用。
这是一份辽宁省七校协作体2025-2026学年高一上学期10月联考地理试题(图片版,含答案)含答案解析,文件包含2025-2026学年度上七校协作体高一联考地理试题docx、2025-2026学年度上七校协作体高一联考地理试题答案docx等2份试卷配套教学资源,其中试卷共11页, 欢迎下载使用。
这是一份辽宁省七校协作体2025-2026学年高一上学期10月联考地理试卷(图片版附答案),文件包含2025-2026+学年度上七校协作体高一联考+地理docx、2025-2026+学年度上七校协作体高一联考+地理答案docx等2份试卷配套教学资源,其中试卷共11页, 欢迎下载使用。
相关试卷 更多
- 1.电子资料成功下载后不支持退换,如发现资料有内容错误问题请联系客服,如若属实,我们会补偿您的损失
- 2.压缩包下载后请先用软件解压,再使用对应软件打开;软件版本较低时请及时更新
- 3.资料下载成功后可在60天以内免费重复下载
免费领取教师福利 







