


辽宁省七校协作体2025-2026学年高三上学期期初联考地理试卷(解析版)
展开 这是一份辽宁省七校协作体2025-2026学年高三上学期期初联考地理试卷(解析版),共13页。试卷主要包含了非选择题等内容,欢迎下载使用。
第Ⅰ卷(单项选择题,共48分)
一、本卷共16个小题,每小题3分,共48分。在每小题给出的四个选项中,只有一项符合题目要求。
图1为2015~2021年我国原油进口金额柱状图。图2(左)为2015~2021年中国能源进口情况图,图(右)为2015~2021年中国能源消费结构图。一次电力是指核电、水电、风电以及太阳能发电等。据此完成下面小题。
1. 图中信息表明,2015—2021年我国( )
①各能源进口量逐年增加 ②能源对外依存度仍然较高
③清洁能源成为主导能源 ④一次电力消费占比不断上升
A. ①②B. ①③
C. ②④D. ③④
2. 针对图2(左)中反映的我国能源问题,最有效的举措是( )
A. 完善能源储备体系B. 优化能源消费结构
C. 降低能源进口总量D. 调整三次产业结构
【答案】1. C 2. B
【解析】
【1题详解】
读图2中左图可知,2015~2021年我国原油进口量2020到2021年出现下降,煤炭进口量也在2019到2020年基本持平,并不是各能源进口量逐年增加,①错误;虽然我国各种能源进口量为呈现逐年增加,但整体仍呈现增长趋势,能源进口数量较大,对外依存度仍然较高,②正确;根据图2中右图可知,煤炭在能源消费结构中占比最高,仍是主导能源,③错误;一次电力中核电、水电、风电及其太阳能发电的消费占比不断上升,④正确,故C正确,ABD错误。故选C。
【2题详解】
图2(左)中反映的我国能源问题是煤炭、原油等常规能源进口数量较大,且整体呈现上升趋势,对外依赖度高。解决此问题最有效的举措是优化能源消费结构,促使能源利用类型多元化,从而降低煤炭、石油的消费比重,B正确;完善能源储备体系,利用保障能源安全,但不能解决石油、煤炭消费量过高的问题,A错误;降低能源进口总量,不能满足我国能源需求,不符合实际,C错误;调整三次产业结构,不能解决能源消费问题,D错误。故选B 。
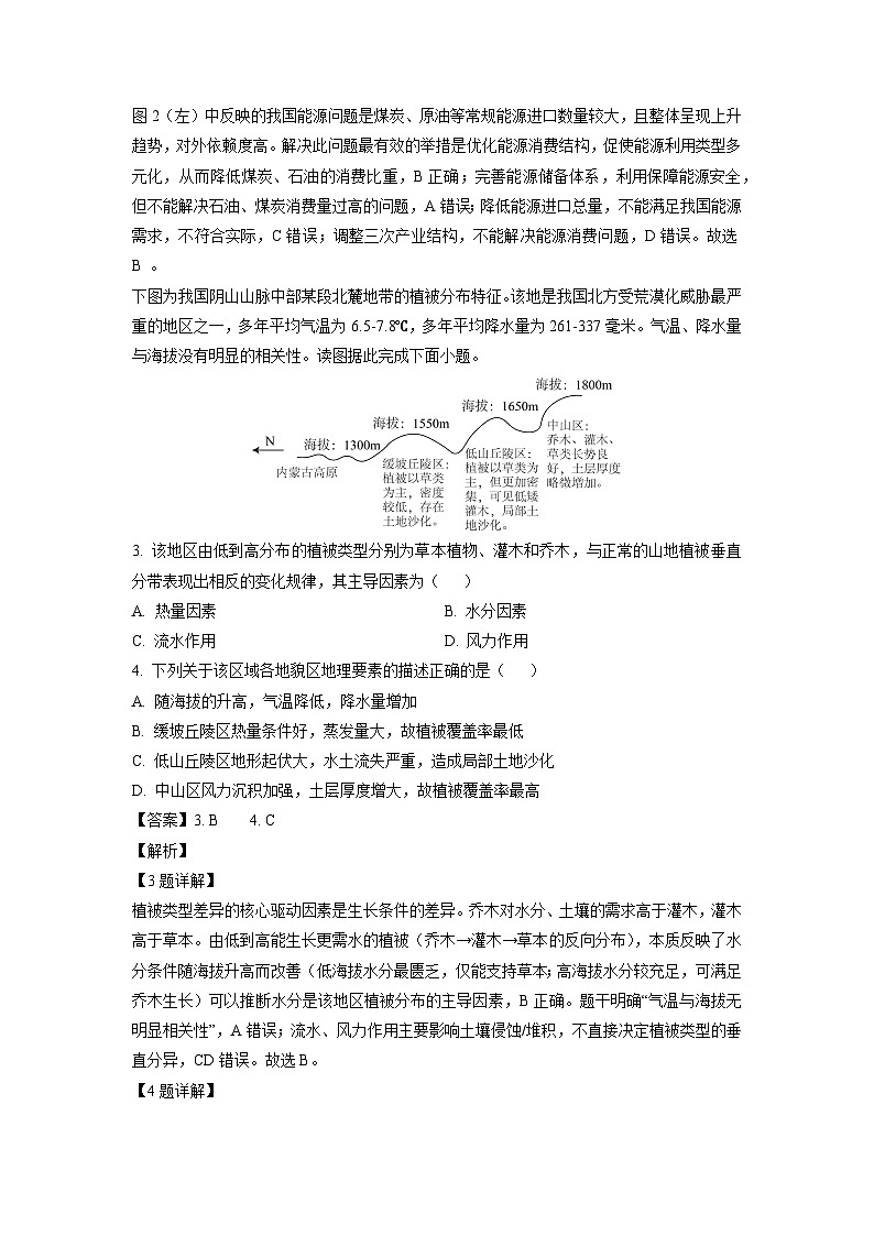
下图为我国阴山山脉中部某段北麓地带的植被分布特征。该地是我国北方受荒漠化威胁最严重的地区之一,多年平均气温为6.5-7.8℃,多年平均降水量为261-337毫米。气温、降水量与海拔没有明显的相关性。读图据此完成下面小题。
3. 该地区由低到高分布的植被类型分别为草本植物、灌木和乔木,与正常的山地植被垂直分带表现出相反的变化规律,其主导因素为( )
A. 热量因素B. 水分因素
C. 流水作用D. 风力作用
4. 下列关于该区域各地貌区地理要素的描述正确的是( )
A. 随海拔的升高,气温降低,降水量增加
B. 缓坡丘陵区热量条件好,蒸发量大,故植被覆盖率最低
C. 低山丘陵区地形起伏大,水土流失严重,造成局部土地沙化
D. 中山区风力沉积加强,土层厚度增大,故植被覆盖率最高
【答案】3. B 4. C
【解析】
【3题详解】
植被类型差异的核心驱动因素是生长条件的差异。乔木对水分、土壤的需求高于灌木,灌木高于草本。由低到高能生长更需水的植被(乔木→灌木→草本的反向分布),本质反映了水分条件随海拔升高而改善(低海拔水分最匮乏,仅能支持草本;高海拔水分较充足,可满足乔木生长)可以推断水分是该地区植被分布的主导因素,B正确。题干明确“气温与海拔无明显相关性”,A错误;流水、风力作用主要影响土壤侵蚀/堆积,不直接决定植被类型的垂直分异,CD错误。故选B。
【4题详解】
材料明确“气温、降水量与海拔没有明显的相关性”,而随海拔升高,气温降低,降水量增加,与材料矛盾,A错误。“气温、降水量与海拔没有明显的相关性”,缓坡丘陵区热量条件不一定好,且植被以草类为主,主要与水分差有关,B错误。低山丘陵区地形起伏大,短时降水也可能引发地表径流,导致水土流失;土壤被侵蚀后肥力下降、保水能力减弱,易引发局部土地沙化,C正确;中山区植被覆盖率高的核心是水分,而非土层厚度),D错误。故选C。
2025年2月28日,广州举行春季土地推介与蓝皮书发布会,30宗重点靓地亮相,涵盖中心区23宗与外围区7宗,分布于广州国际金融城、天河智谷等核心区域。《2025年度广州经营性用地供地蓝皮书》显示,2025年广州拟推出266宗地块,含商服、住宅、工业等不同类型,旨在引导产业集聚发展。据此完成下面小题。
5. 广州此次土地推介重点地块多位于核心区域,主要目的是( )
A. 提高土地价格,增加财政收入
B. 优化城市功能布局,提升城市形象
C. 减少城市交通拥堵,改善居民出行条件
D. 降低企业生产成本,提高企业竞争力
6. 广州2025年计划推出多种类型地块,对城市发展的影响包括( )
①促进产业多元化发展,推动产业结构优化升级
②增加住房供给,缓解住房紧张问题,稳定房价
③减少城市绿地面积,导致城市生态环境恶化
④完善城市基础设施建设,提升城市综合承载能力
A. ①②③B. ②③④
C. ①②④D. ①③④
【答案】5. B 6. C
【解析】
【5题详解】
本题考查城市土地利用规划的目的。核心区域土地本身价值较高,但“提高土地价格”是结果而非主要目的,A错误;核心区域(如金融城、智谷)的集中供地可优化功能分区,促进产业集聚,提升城市形象,B正确;核心区域开发可能增加人口密度,短期内加剧交通压力,C错误;核心区域地价较高,可能增加企业成本,D错误。故选B。
【6题详解】
本题考查城市土地多元化供应的影响。多种类型地块(商服、住宅、工业)可促进产业多元化及结构升级,①正确;住宅地块增加供给,缓解住房紧张并稳定房价,②正确;题干未提及占用绿地,且合理规划可能配套生态措施,③错误;产业集聚需配套基础设施,提升城市综合承载力,④正确。综上,C正确,ABD错误。故选C。
2014年以来,苏南地区“自上而下”地推动乡村工业转型升级,以实现苏南高质量发展和乡村振兴。下图为苏南乡村工业从乡村经济“内部循环”向城乡经济“外部循环”转型示意图。据此完成下面小题。
7. 推动苏南乡村工业从“内部循环”向“外部循环”转型的主要驱动因素是( )
A. 政府政策引导B. 空间扩张受限
C. 产业能级提升D. 乡村人口流失
8. “外部循环”模式下,村级财政面临下滑风险,主要因为( )
A. 乡村村民务工工资收入减少B. 村集体对乡村企业管理消失
C. 产业能级提升带来成本剧增D. 乡村企业部分收益流向园区
9. 苏南地区乡村工业转型对当地经济发展的影响主要体现在( )
A. 吸引外来人员大量迁入,促进村级财政丰裕
B. 促进城乡要素合理流动,优化区域产业布局
C. 乡村村民收入来源增多,缩小城乡发展差距
D. 削弱城市产业的竞争力,推动乡村产业发展
【答案】7. A 8. D 9. B
【解析】
【7题详解】
材料中明确提到“自上而下”推动,这表明政府政策引导在转型中起到关键作用,是主要驱动因素,A正确;图中及材料未提及空间扩张受限是转型的主要原因,B 错误;产业能级提升是转型后的结果,而非驱动转型的主要因素,C错误;乡村人口流失在材料和图中没有体现是推动转型的主要因素,D错误。故选A。
【8题详解】
村民务工工资收入减少主要影响个人,并非村级财政的主要来源,村级财政一般主要来源于村集体产业收益等,A错误;材料未提及村集体对乡村企业管理消失,缺乏依据,B错误;产业能级提升不一定导致成本剧增,且成本增加与村级财政下滑无直接关联,C错误;在“外部循环”模式下,乡村企业部分收益流向园区,这意味着原本属于村级财政来源之一的乡村企业收益减少,直接影响村级财政收入,进而使村级财政面临下滑风险,D正确。故选D。
【9题详解】
苏南地区乡村工业转型,产业升级可能对劳动力素质要求提高,不一定会吸引大量外来普通人员迁入;而且即便有人员迁入,也不一定就直接促进村级财政丰裕,二者没有必然的直接联系,A错误;转型能促进城乡人才、资金、技术等要素合理流动,优化区域产业布局,是对当地经济发展的主要影响,B正确;增加村民收入是转型带来的结果之一,但并非对当地经济发展的最主要体现,C错误;乡村工业转型是提升乡村产业竞争力,与城市产业是相互促进、协同发展的关系,并非削弱城市产业竞争力,D错误。故选B。
钾长石广泛应用于陶瓷工业、研磨材料等领域,其相关产业在我国仍处于起步阶段,我国钾长石的开采经营者以民营企业为主,企业数量多,规模小,资源浪费严重。广西贺州市钾长石资源储量丰富,正在按照“一园三区”(由管委会统一管理的“一园”包括里松、东融、望高三个产业园区)的设想进行规划,里松产业园区侧重上游产业,东融、望高产业园区侧重下游产业。目前,该市钾长石资源待开采区暂未启动开发。图示意贺州市钾长石资源及产业布局。据此完成下面小题。
10. 从资源、环境与国家安全角度看,不是目前钾长石资源待开采区暂未启动开发原因的是( )
A. 钾长石是不可再生资源,暂不开采可减少资源枯竭风险
B. 待经济、技术水平更高阶段开采和深加工,提高附加值
C. 避免目前因相关技术不成熟造成的钾长石矿产资源浪费
D. 减轻矿山开采过程中对生态环境的破坏,维护生态安全
11. 贺州市钾长石产业“一园三区”规划对保障国家安全的积极意义有( )
①东融产业园通过技术投入,提高资源开采效率,减少资源浪费
②望高产业园延长产业链,发展深加工,使资源利用效益最大化
③里松产业园研发新型陶瓷产品和研磨材料,提高了资源利用率
④“一园三区”规划优化产业布局可降低对生态环境的负面影响
A. ①③B. ①②
C. ②④D. ③④
12. 增加未来钾长石资源供给和保障能力的措施有( )
①通过加大科技投入,挖掘钾长石的资源潜力
②提高钾长石利用效率,降低资源消耗与浪费
③提高管理水平,规避使用过程中的各种风险
④增加区外调配与贸易,保证供应渠道的安全
A. ①④B. ②③
C. ①③D. ②④
【答案】10. B 11. C 12. A
【解析】
【10题详解】
在资源环境与国家安全范畴,待开采区暂不开发主要是出于生态、资源保护考虑,钾长石是不可再生资源,暂不开采可减少资源枯竭风险,避免目前因相关技术不成熟造成的钾长石矿产资源浪费,减轻矿山开采过程中对生态环境的破坏,维护生态安全属于钾长石资源待开采区暂未启动开发原因,ACD排除;提高附加值是保障经济安全的角度,不属于目前钾长石资源待开采区暂未启动开发原因,B正确。故选B。
【11题详解】
东融产业园侧重下游产业,且并不在开采区,重点不是提高资源开采效率,①错误;望高产业园侧重下游产业,可以着重发展深加工,延长产业链,提高附加值,使资源利用效益最大化,②正确;里松产业园侧重上游产业,其主要环节是开采而非加工和研发产品,③错误;产业园优化产业布局,合理规划产业活动,能够降低产业活动对生态环境的影响,有利于资源环境保护和国家安全,④正确。故选C。
【12题详解】
提高钾长石利用效率,降低资源消耗与浪费,提高管理水平,规避使用过程中的各种风险为节约和优化资源利用的主要措施,属于保障资源安全的主要途径,但不符合题意,②③错误;题目设问的是增加资源供给和保障能力的措施,包括:挖掘资源潜力,开发替代资源,增加区外资源调配与贸易,有效管控战略资源等,通过加大科技投入,挖掘钾长石的资源潜力,增加区外调配与贸易,保证供应渠道的安全可增加资源供给量,①④正确。故选A。
云南省河口口岸早期以货物过境贸易为主,口岸城镇功能相对单一。2007年中国河口—越南老街跨境经济合作区成立。近年来,该合作区加快推进转型升级,对口岸城镇功能及合作区腹地产生了影响。下图示意该合作区转型升级后的口岸城镇与口岸、腹地中心城市互动关系模式。据此完成下面小题。
13. 该合作区转型升级后,口岸城镇( )
①商贸服务能力变化不大②三大产业的比重均等
③产业间的协作能力增强④生产组织功能更强大
A. ①②B. ①④
C. ②③D. ③④
14. 该合作区的转型升级将促使腹地中心城市( )
A. 生产要素流动加快B. 外贸依存度降低
C. 单位产值能耗增加D. 同质化竞争加剧
【答案】13. D 14. A
【解析】
【13题详解】
合作区转型升级,口岸城镇从单一货物过境贸易向多元协作发展,商贸服务能力应是提升,并非变化不大,①错误。图中体现口岸城镇与中心城市、口岸之间存在生产和生活服务等联系,可推测口岸城镇第三产业比重会提升,②错误。口岸城镇与腹地中心城市、周边城镇、口岸有服务、产业、设施、能源、生态等协作,说明口岸城镇产业结构多元化,产业间协作能力增强,③正确。作为互动关系中的关键节点,口岸城镇提供生产生活服务、推动产业协作等,生产组织功能更强大,④正确。故选D。
【14题详解】
合作区转型升级,加强了口岸城镇与腹地中心城市的产业、服务、设施等互动,会促使生产要素(人才、资金、技术等)流动加快,A正确。合作区发展跨境经济,腹地中心城市参与其中,外贸依存度应提升,B错误。转型升级推动产业优化,如发展服务业、循环经济等,会降低单位产值能耗,C错误。合作区促进产业分工协作,腹地中心城市会发展特色产业,同质化竞争应减弱,D错误。故选A。
森林是陆地生态系统中最为重要的碳库。1998年以来陕西省开展退耕还林还草等生态修复工程,累积造林面积和造林固碳量大幅增加。陕西省造林固碳量和退耕成本南北差异较大,陕北高原被确定为优先造林区域。左图为陕西省降水量分布示意图,右图为陕西省新增森林固碳量随降水量变化示意图。据此完成下面小题。
15. 陕北高原被确定为优先造林区域的主要原因是( )
①地势起伏大 ②土壤墒情高 ③退耕成本低 ④碳汇效益好
A. ①②B. ①③
C. ②④D. ③④
16. 当降水量大于600mm时,新增森林固碳量随降水增加而减少最可能是由于( )
A. 淋溶作用增强B. 有机质分解快
C. 太阳辐射较弱D. 地下水盐度高
【答案】15. D 16. C
【解析】
【15题详解】
地势起伏大可能增加造林难度,而非优势条件,①错误;从陕西省降水量分布示意图可知,陕北高原降水相对较少,土壤墒情不高,②错误;陕北高原农业生产条件相对较差,耕地的经济效益相对较低,退耕成本低,将其确定为优先造林区域,在经济上较为可行,③正确;结合右图陕西省新增森林碳量随降水量变化示意图,在陕北高原所处的降水量区间(400-600mm左右)新增森林固碳量较高,碳汇效益好,有利于发挥森林固碳的生态功能,④正确。综上,③④正确,D正确,ABC错误。故选D。
【16题详解】
当降水量大于600mm时,降水增多会导致阴雨天气频率增加,云层增厚,从而直接减少到达地表的太阳辐射总量。太阳辐射是植物光合作用的能量来源,辐射强度降低会削弱植物的光合作用效率,导致植物固定二氧化碳的能力下降,进而使新增森林的固碳量减少,C正确;降水大于600mm时,淋溶作用增强,可能导致土壤中养分随水分流失,影响树木生长,进而影响固碳能力,但在降水充足区域,植被自身的养分循环可能部分抵消这种影响,并非必然导致固碳量减少,A错误;有机质分解主要受温度影响,降水增多对其直接促进作用有限,B错误;当降水量大于600mm时,会有大量水体下渗进入地下,稀释地下水的盐度,地下水的盐度并不高,D错误。故选C。
第Ⅱ卷(非选择题,共52分)
二、非选择题
17. 阅读图文材料,完成下列要求。
江平镇位于广西东兴市东部,镇上的万尾、巫头、山心三个村(岛)是京族在我国最主要的聚居地。京族是我国唯一的海洋民族,长期以打渔为生,渔民积极参与边境海域管理,近年来由单一捕捞转变为发展养殖、滨海旅游、海产品加工等产业,成为我国最富裕的少数民族之一。江平镇有海岸线38公里,沿海地带海岸沙丘广布,全年以偏北风为主,夏秋季节多台风,台风登陆时常导致沙丘高度降低或局部塌陷。下图示意江平镇海岸沙丘分布。
(1)分析台风常导致江平镇海岸沙丘高度降低或局部塌陷的原因。
(2)分析九曲江北侧无沙丘分布的原因。
(3)简述京族渔民致富并参与边境海域管理对维护我国国家安全的重要意义。
【答案】(1)台风引起的强风侵蚀沙丘表面,导致沙丘高度降低;台风伴随暴雨且可能引起风暴潮,冲刷沙丘,加剧沙丘的侵蚀和塌陷。
(2)该区域全年以偏北风为主,而沙源主要为海岸带堆积的泥沙,因此泥沙在风力作用下主要向南移动,导致九曲江北侧沙源不足;九曲江河道成为天然屏障,阻挡泥沙向北扩散;九曲江北侧地形以低山丘陵为主,植被茂密,不利于泥沙的堆积。
(3)养殖业的发展可以减少过度捕捞,有利于维护海洋生物资源安全;滨海旅游业的发展促进渔民更好的保护海洋生态环境,有利于维护海洋生态安全;京族渔民熟悉当地海域情况,参与边境海洋管理能及时发现非法行为,有利于维护海洋国土安全。
【解析】
【小问1详解】
台风会导致强风、暴雨、风暴潮,台风带来的超强风力搬运地表沙丘物质能力强,会导致沙丘物质减少而高度降低;台风带来的暴雨冲蚀地表作用强,同时引发的风暴潮冲蚀沙丘作用强,加速沙丘的流水侵蚀,甚至导致沙丘塌陷。
【小问2详解】
当地全年以偏北风为主,风力搬运方向是由北向南,沙源主要是海岸带堆积的泥沙,所以泥沙在风力作用下主要向南移动沉积,这导致了九曲江北侧沙源不足;九江河道有一定的径流量,河床里的泥沙几乎不受风力作用影响,这使得九曲江河道成为天然屏障,阻挡泥沙向北扩散;据图示信息可知九曲江北侧地形以低山丘陵为主,且当地水热条件好,植被茂密,不利于泥沙的堆积,导致九曲江北侧无沙丘分布。
【小问3详解】
渔民积极参与边境海域管理,近年来由单一捕捞转变为发展养殖,单一的捕捞会极大破坏海洋生物资源,养殖业的发展减缓了人类对海洋生物资源的获取,有利于维护海洋生物资源安全;京族渔民发展滨海旅游业,提高了当地的经济效益,从而有更多的经济实力保护海洋生态环境,有利于维护海洋生态安全;京族渔民长期生活在周边海域,非常熟悉当地海域情况,参与边境海洋管理能力强,能及时发现相关海洋非法行为,有利于维护海洋国土安全。
18. 阅读图文材料,完成下列要求。
城市空间扩展是受自然、政治、经济、社会、文化等多种因素共同作用的结果。成渝城市群是中国西部规模最大的城市群,也是典型的双核城市群。因发展过程中的分工协作与相互竞争,中心城市的空间扩展机制表现出明显的差异性。下面左图为成渝城市群位置,右图为1980~2020年中心城市空间紧凑度(紧凑度是指城市空间形态的离散与集聚程度,其大小取决于城市的几何形态。紧凑度一般在0~1之间。数值越接近1,表示紧凑程度越高)指数与分形维数(用以刻画城市形态在空间上的复杂程度,是反映城市空间生长的重要标度指标。分形维数1.5时,城市形态趋于复杂且值越大稳定性越差)统计图。
(1)分析成渝城市群成为中国西部规模最大的城市群的主要社会经济条件。
(2)归纳成都、重庆城市紧凑度及分形维数的变化特征。
(3)据图推测成都和重庆近40年城市空间形态总体变化趋势,并分析原因。
【答案】(1)地处西部地区腹地,位于长江经济带,自古以来通过水系与陆路联系紧密且路网密集,交通便利;人口规模大,生产成本低;成都为四川省会城市、重庆为直辖市,城市等级高,辐射带动能力强;发展历史悠久,社会经济基础好;面积大,发展空间大。(任答3点)
(2)成都、重庆城市紧凑度及在各阶段变化趋势较为一致;整体上两座城市分形维数均有先上升后趋稳的态势;成都紧凑度和分形维数变化幅度较重庆小。
(3)变化趋势:总体趋于复杂、松散特征,城市离散程度加大,城市空间随机分布状态明显。
原因:成都在向外扩展过程中城市交通路线引导城市空间向四周呈放射状扩展,增加了非稳定水平;重庆则更多受河流及山地地形条件的限制,城市沿山岭间的河谷扩展,使其形状趋于不规则,紧凑度和稳定性降低。
【解析】
【小问1详解】
由图可知,成渝城市群地处西部地区腹地,位于长江经济带和丝绸之路经济带的交汇处,地理位置优越;成渝城市群内城市众多,且城市间自古以来通过水系与陆路联系紧密;成渝城市群路网密集,交通便利;成渝城市群对外开放创新程度高,科技力量较强;成渝城市群人口规模大,生产成本低,市场前景广阔;拥有双核优势(拥有重庆、成都两个主城人口近千万的超大城市), 辐射带动能力强;成渝城市群主要位于四川盆地内,古有天府之国美誉,发展历史悠久,社会经济基础好,成渝城市群面积大,发展空间大;有“一带一路”、西部大开发等国家政策支持。
【小问2详解】
右图为1980~2020年中心城市空间紧凑度指数与分形维数统计图,读图可知,成都、重庆城市紧凑度指数一直呈下降趋势,且在各阶段变化趋势较为一致;整体上两座城市分形维数均有先上升后趋稳的态势;成都紧凑度和分形维数变化幅度较重庆小。
【小问3详解】
结合上一题分析可知,1980~2020年成都、重庆城市紧凑度指数一直呈下降趋势,分形维数呈现先上升后下降的趋势,说明城市空间形态不规则化、离散化趋势明显;推测未来成渝城市群中心城市仍将依托原有城市空间向外围扩展,城市空间形态总体趋于复杂、松散,城市离散程度加大,城市空间随机分布状态明显,形成新的城市空间格局。原因主要有:随着城市经济的发展,两城市需要更多的土地和资源来支持产业的发展和人口的增长,因此城市空间开始向外扩张,随着交通网络的不断完善,特别是高速公路、铁路等交通干线的建设。成都在向外扩展过程中城市交通路线引导城市空间向四周呈放射状扩展,增加了非稳定水平;重庆则更多受河流及山地地形条件的限制,城市沿山岭间的河谷扩展,使其形状趋于不规则,紧凑度和稳定性降低。
19. 阅读材料,完成下列问题
材料一:阿富汗位于亚洲中西部的内陆国家,铜矿储量丰富,其中艾娜克铜矿是世界第二大未开发铜矿,该矿易采易选,冶炼铜需要大量的水。下图为阿富汗及其周边区域图。
材料二:2007年,中国冶金科工集团和江西铜业组成联合体,以30亿美元赢得艾娜克铜矿勘探和开发100%的经营权,并在阿富汗发展铜矿产业。原定2014年建成投产,后因阿富汗国内的政治动荡,该铜矿的开采也被迫延后。2022年4月,阿富汗新政府矿产部宣布:中国企业可以继续经营艾娜克铜矿。
(1)从生产成本角度,评价中国企业在阿富汗投资开采艾娜克铜矿的条件。
(2)分析艾娜克铜矿开采冶炼可能会给当地农业生产带来的不利影响。
(3)从资源供需角度,分析中国企业投资阿富汗铜矿开发的战略意义。
【答案】(1)利:铜矿资源丰富,易于开发利用,开采成本低;劳动力廉价,地价低,生产成本低;属发展中国家,环保成本低。
弊:气候干旱,水资源短缺,用水成本高;地处偏远山区,交通、电力等基础设施不完善,投资建设成本高。
(2)开矿选矿用水量大,加剧当地农业用水紧张;排放废水废渣,污染农业用地;露天挖矿及矿渣侵占土地,农业用地减少。
(3)中国经济发展快,对钢矿需求量大;阿富汗铜矿资源丰富;可弥补中国国内铜矿资源不足,保障国家矿产资源供应安全;扩大铜矿资源供给渠道,防范市场风险。
【解析】
【小问1详解】
结合材料一可知,阿富汗铜矿储量丰富,拥有世界第二大未开发铜矿,且矿产资源易采易选,开采成本较低,资源禀赋强,是中国在阿富汗投资铜矿开采的重要原因;其次,阿富汗经济发展水平较低,当地的劳动力成本、土地租金成本已经铜矿开采成本均较低,投资的回报率较高是另一重要原因;铜矿开发会产生一定的污染物,但阿富汗为发展中国家,相对环保政策更为宽松,因而铜矿开发的污染治理花费更少。但阿富汗地处温带大陆性气候区,干燥少雨,而铜矿开采需要消耗大量的水资源,因而用水成本较高;读图可知,艾娜克铜矿位于海拔较高的偏远山区,基础设施建设水平低,铜矿开采中的电力保消耗、开采后的交通运输问题均得不到稳定保障,导致开采成本升高。
【小问2详解】
联系材料一可知,艾娜克铜矿的开采需要消耗大量水资源,而当地农业灌溉也需要大量水资源,因而铜矿开发可能导致当地农业用水紧张问题。其次,铜矿冶炼过程中可能产生含有重金属的废水和矿渣,这些污染物可能通过地表径流或地下水渗透进入农田,导致土壤污染;采矿活动需要占用大量土地,矿区开挖以及大量矿渣的堆放会可能导致农田用地的破坏,减少农业用地面积。
【小问3详解】
结合所学知识,中国是全球最大的铜消费国,但铜矿资源储量较少,远不能满足国内经济和工业快速发展对铜矿的需求,导致供需失衡;而阿富汗艾娜克铜矿是世界第二大铜矿,通过开发该矿,中国可以大幅增加铜资源供给,缓解国内供需矛盾,保障铜矿供应安全;由于我国铜资源高度依赖进口,而国际铜矿市场存在垄断风险,因而投资阿富汗铜矿有助于中国掌握更多资源控制权,减少对国际市场的依赖,开发多元化资源供应渠道有助于分散风险,避免因单一供应渠道中断而影响国内工业生产。
相关试卷 更多
- 1.电子资料成功下载后不支持退换,如发现资料有内容错误问题请联系客服,如若属实,我们会补偿您的损失
- 2.压缩包下载后请先用软件解压,再使用对应软件打开;软件版本较低时请及时更新
- 3.资料下载成功后可在60天以内免费重复下载
免费领取教师福利 
.png)




