搜索
      上传资料 赚现金

      河南省天一大联考2025-2026学年高三上学期10月月考生物试题(含答案)

      • 460.18 KB
      • 2025-10-23 13:39:24
      • 74
      • 0
      • 教习网会员03
      加入资料篮
      立即下载
      压缩包含2份文件 展开
      文件列表(2份) 收起
      试卷
      -河南省天一小高考2025-2026学年高三上学期10月联考生物试题.docx
      预览
      答案
      生物答案-河南省天一大联考2025-2026学年(上)高三天一小高考(一).pdf
      预览
      正在预览:-河南省天一小高考2025-2026学年高三上学期10月联考生物试题.docx
      -河南省天一小高考2025-2026学年高三上学期10月联考生物试题第1页
      1/9
      -河南省天一小高考2025-2026学年高三上学期10月联考生物试题第2页
      2/9
      -河南省天一小高考2025-2026学年高三上学期10月联考生物试题第3页
      3/9
      生物答案-河南省天一大联考2025-2026学年(上)高三天一小高考(一)第1页
      1/1
      还剩6页未读, 继续阅读

      河南省天一大联考2025-2026学年高三上学期10月月考生物试题(含答案)

      展开

      这是一份河南省天一大联考2025-2026学年高三上学期10月月考生物试题(含答案),文件包含-河南省天一小高考2025-2026学年高三上学期10月联考生物试题docx、生物答案-河南省天一大联考2025-2026学年上高三天一小高考一pdf等2份试卷配套教学资源,其中试卷共10页, 欢迎下载使用。

      生物学
      考生注意:
      1.答题前,考生务必将自己的姓名、考生号填写在试卷和答题卡上,并将考生号条形码粘贴在答题卡上的指定位置。
      2.回答选择题时,选出每小题答案后,用铅笔把答题卡对应题目的答案标号涂黑。如需改动,用橡皮擦干净后,再选涂其他答案标号。回答非选择题时,将答案写在答题卡上。写在本试卷上无效。
      3.考试结束后,将本试卷和答题卡一并交回。
      一、选择题:本题共16小题,每小题3分,共48分。在每小题给出的四个选项中,只有一项是符合题目要求的。
      1.在营养缺乏的条件下,酵母菌中过量的乳酸会诱导产生大量脂滴,脂滴上的蛋白LDO会与液泡接头蛋白Vac8形成蛋白复合物并吸附在液泡表面,从而使脂滴在液泡中降解。下列叙述正确的是
      A.脂滴是由磷脂双分子层包裹着的
      B.Vac8蛋白的合成离不开游离核糖体
      C.敲除LDO基因会增大酵母菌的存活率
      D.与等量的糖类相比,脂滴降解耗氧较少
      2.伊蚊是基孔肯雅热病毒(CHIKV)的主要传播媒介,CHIKV的遗传物质是单链RNA。当人被感染该病毒的伊蚊叮咬后,病毒经人体细胞表面的受体介导而被内吞进细胞,进而使人出现发热、关节疼痛等症状。下列关于伊蚊与CHIKV的叙述,错误的是
      A.伊蚊的遗传物质以碳链为骨架,CHIKV的不是
      B.CHIKV侵入人体后能在人体细胞内增殖
      C.CHIKV的外壳成分中可能含有糖类
      D.CHIKV的入侵与磷脂的流动性有关
      3.关于“用高倍显微镜观察叶绿体和细胞质的流动”实验,下列叙述正确的是
      A.实验使用的菠菜叶需用打孔器打出叶圆片
      B.实验室的温度越高,细胞质的流动越明显
      C.实验所观察到的叶绿体流动方向与实际相同
      D.载玻片上滴加0.3g/mL蔗糖溶液可使观察效果更好
      4.科学家近期发现了一种名为“半融合体”的全新细胞器,它是由两个大小和内容物不同的囊泡部分融合而成,两囊泡之间存在一个大而稳定的“半融合隔膜”;半融合体参与细胞内物质的分选与循环过程。下列生理过程可能产生半融合体的是
      A.酵母菌利用葡萄糖合成ATP
      B.变形虫摄取水中的大分子食物
      C.蓝细菌利用叶绿素吸收光能
      D.核糖体在mRNA上识别密码子
      5.若某分泌蛋白中含有C、H、O、N、S、P等元素,在该蛋白的合成与运输过程中,下列哪种元素的掺入必须依赖于内质网和高尔基体的加工修饰才能完成
      A.PB.0C.SD.H
      6.拟南芥的基因N编码的蛋白N是液泡膜上的Na+载体蛋白,在植物应对盐胁迫(主要是钠盐)中发挥关键作用。下列叙述错误的是
      A.液泡内Na+浓度增加可提高拟南芥的耐盐能力
      B.高盐环境下,Na+与蛋白N结合后被转运至液泡
      C.高盐环境下,拟南芥基因N的转录水平可能会升高
      D.盐胁迫程度增大,蛋白N运输Na+的速率一定增大
      7.蓝莓的细胞呼吸强度可直接影响果实的甜度、耐储存性等品质。研究发现,NADH脱氢酶在蓝莓细胞呼吸过程中起着重要的催化作用,它可接收NADH传递来的电子,同时建立膜两侧的质子梯度以合成ATP。在果实形成期,细胞呼吸作用不仅为生命活动供能,其产生的中间产物还是合成蔗糖、果糖等甜味物质的重要原料。下列有关叙述正确的是
      A.NADH脱氢酶主要分布在线粒体基质中,催化的反应需要消耗水
      B.低温会降低NADH脱氢酶活性,进而影响O2和NADH的消耗速率
      C.果实形成期,用NADH脱氢酶抑制剂处理有利于提高果实甜度
      D.果实储存时缺氧,NADH脱氢酶活性会升高以加速NADH的消耗
      8.筛管是被子植物运输有机物的主要输导组织,由长筒状筛管细胞(活细胞)首尾连接而成,相邻筛管细胞间形成筛孔;成熟的筛管细胞内仅保留少量线粒体、内质网片段及细胞质基质,因此需与伴胞协同工作(如图)。下列叙述错误的是
      A.成熟后的筛管细胞失去了细胞的全能性
      B.筛管运输物质离不开细胞膜的选择透过性
      C.伴胞与未成熟筛管细胞的基因组成不同
      D.筛管细胞某些结构的退化有利于有机物的运输9.Caspase-3基因促进细胞凋亡,SIRT1基因抑制细胞凋亡。研究人员利用特定技术调节13.S Hela细胞(宫颈癌细胞)中SIRT1基因的表达,探究其对细胞凋亡的影响,结果如表所示。下列叙述错误的是H

      A
      组别
      细胞凋亡率/%
      Caspase-3蛋白相对表达量
      SIRT1 蛋白相对表达量
      空白对照组
      20
      3
      5
      无关序列敲低对照组
      21
      3
      5
      SIRTI 基因敲低组
      45
      6
      2
      B
      C
      D
      A.细胞的衰老和凋亡既受遗传因素的调控,也受环境因素的影响14.科
      B.SIRTI 基因可能通过抑制Caspase-3基因的表达来抑制细胞凋亡来
      C.无关序列可以是与SIRTI基因的碱基数目相同但排序不同的DNA片段
      D.可通过特异性促进Hela细胞中SIRTI基因的表达来治疗相关癌症
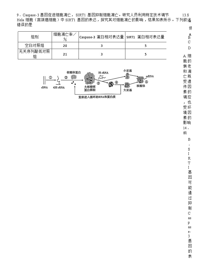
      10.核仁是生产核糖体大小亚基的“流水线”,其“生产过程”及核糖体的“工作过程”如图所示。下列叙述错误的是
      A.细胞中核糖体的形成不都需要核仁
      B.过程①需RNA聚合酶、解旋酶的催化
      C.过程②所需的核糖体蛋白来自细胞质
      D.参与过程⑤的核酸均不含有胸腺嘧啶
      11.鸡的羽型有正常羽、卷羽和无羽3种,该性状由位于Z、W染色体同源区段上的等位基因15.现A/a(A基因导致羽型异常)和常染色体上的等位基因B/b(B基因控制羽毛形成)控制。 菌让卷羽雌鸡(BbZ°W^)与无羽雄鸡(bbZ“Z“)杂交得F1,不考虑其他变异,下列相关叙述正 组确的是 同
      A.正常羽在F1中的比例为1/2
      BF1卷羽雌鸡的基因型是bbZ“W^
      C.F1雌雄鸡杂交所得F2中无羽鸡占9/16
      DF1雌雄鸡杂交所得F2中雌鸡均为卷羽
      12.在研究美洲蝴蝶突变体的减数分裂过程时,科研人员发现该突变体某细胞中某对姐妹染色单体出现了异常分离的现象。据此,下列相关结论最合理的是
      A.该细胞减数分裂I前期,同源染色体联会异常A.
      B.减数分裂I末期形成的子细胞染色体数目不同B.
      C.姐妹染色单体异常分离会导致该细胞无法完成分裂C!
      D.该突变体产生的配子可能存在染色体数目异常的情况D.13.SUV39H1/H2 等组蛋白甲基转移酶可在组蛋白H3K9上添加甲基使其成为H3K9me3,H3K9me3与转录抑制关联而使基因沉默,ASB7蛋白能通过降解SUV39H1/H2等酶来降低H3K9me3的水平;在一些肿瘤中,ASB7蛋白活性过高。下列叙述错误的是
      A.ASB7蛋白影响H3K9me3水平的方式属于表观遗传调控
      B.H3K9me3可能通过影响DNA与RNA聚合酶结合来使基因沉默
      C.肿瘤中ASB7蛋白活性过高会使更多的基因被甲基化而沉默
      D.该成果为肿瘤治疗中相关基因表达调控机制的研究提供了新的思路
      14.科学家将以半滑舌鳎为代表的鲽形目鱼类与其他生物的DNA构建了进化关系树(如图)来判断生物间的亲缘关系。据图分析,下列叙述正确的是
      注:“?”表示未发现性染色体。
      A.与羊膜动物相比,鲽形目与刺鱼目的亲缘关系更远
      B.斑马鱼中未发现性染色体,说明其没有性别决定机制
      C.半滑舌鳎与鸡均为ZW型性别决定方式,亲缘关系近
      D.据图无法判断XY型与ZW型性别决定方式出现的早晚
      15.现有未标记的T2噬菌体和大肠杆菌,以及含不同标记的噬菌体和大肠杆菌。为模拟“噬菌体侵染大肠杆菌”的实验,4位同学选择相应的实验材料,分别进行了组①~组④的4组实验,实验中均先让噬菌体侵染大肠杆菌,保温及其后的实验操作如表。下列有关4位同学的选材及实验操作结果的分析,正确的是
      A.组①选材合理,结果为沉淀物的放射性显著高于上清液的放射性
      B.组②选材合理,结果为上清液放射性降低,部分子代噬菌体含35S
      C.组③选材合理,结果为上清液放射性升高,部分子代噬菌体含32P
      D.组④选材不合理,结果为上清液的放射性显著高于沉淀物的放射性组别
      噬菌体标记情况
      大肠杆菌标记情况
      保温后处理

      未标记
      32p标记
      正常搅拌离心

      35S标记
      未标记
      搅拌不充分

      32P标记
      未标记
      保温时间过长

      15N标记
      未标记
      正常搅拌离心
      16.为改良芍药(2n=10)的品质,科研人员以秋水仙素诱导的2n型花粉为实验组,以n型花粉为对照组,分别对正常母本芍药进行授粉。下列叙述正确的是
      A.秋水仙素诱导2n型花粉形成,可能是作用于减数分裂阶段
      B.实验组所得的子代体细胞中的染色体数目是母本的2倍
      C.用2n型花粉授粉所得子代均为纯合子,可缩短育种年限
      D.实验组所得子代不可育,说明母本和父本并非同一物种
      二、非选择题:本题共5小题,共52分。
      17.(12分)α-淀粉酶的最适温度是60℃,在其催化下,淀粉会水解为麦芽糖和葡萄糖。在利用α-淀粉酶探究“温度对酶活性的影响”实验中,分别设低温、60℃、高温三组实验,某人认为“只能使用碘液检测淀粉的剩余量,不能使用斐林试剂来检测产物的生成量”,某同学认为该观点并无过错,但可以对实验进行改进。回答下列问题:
      (1)该观点认为不能使用斐林试剂检测,理由是斐林试剂检测还原糖时需要在 条件下进行,此操作会改变 进而影响酶的活性,导致 组淀粉酶活性恢复,干扰实验结果。
      (2)该观点认为,酶分子的存在可能会对斐林试剂的检测结果造成干扰,这主要源于酶与斐林试剂反应体系之间的多重影响。为此,该同学提出可利用透析袋“允许小分子自由透过而截留大分子”的特性,将酶蛋白从反应液中分离去除,随后再用斐林试剂对透析袋外的溶液进行检测,从而排除酶的干扰。该同学分别在装有低温、60℃、高温的清水的烧杯中,分别放入装有 的透析袋,一段时间后,用斐林试剂检测 (填“透析袋中”或“烧杯中”)的溶液即可。
      (3)该同学基于上述实验原理,利用下图的U形管对实验进行改进,已知实验所使用的半透膜只允许水分子通过,请完善实验步骤并分析实验结果:
      ①预先将淀粉溶液、α-淀粉酶溶液、蒸馏水分别在0℃(A组)、60℃(B组)、100℃(C组)下保温一段时间;
      ②向三组U形管半透膜两侧均加入等量同温度的 ,再向左侧加入适量同温度的α-淀粉酶溶液,右侧加入等量同温度的 。
      ③一段时间后,可观察到与A、C组相比,B组的实验现象是 ,原因是 。
      18.(10分)土壤中的重金属镉会抑制作物的生长发育,植物修复技术可有效修复土壤镉污染。为探究不同镉浓度对某植物光合特性的影响,科研人员以未经镉处理的个体为对照(CK),设置了氯化镉浓度为25mg·kg−1、50mg⋅kg−1、100mg⋅kg−1、200mg⋅kg−1的处理组(分别对应C1~C4)进行实验,一段时间后,部分结果如图所示(光补偿点是指光合速率等于呼吸速率时的光照强度;光饱和点是指达到最大光合速率时的最小光照强度)。
      回答下列问题:
      (1)从影响光合作用的内部因素分析,镉抑制植物生长的原因可能有 (答出2点)。实验结束后,科研人员可通过检测 的方法来判断该植物修复土壤镉污染的能力。
      (2)在处理过程中,定期浇水保证土壤湿度一致且适宜植物生长,这属于实验中对 变量的控制,其目的是 。
      (3)由图可知,C2处理组对光照强度变化的适应能力 (填“小于”“等于”或“大于”)C3处理组,判断依据是 。
      19.(10分)眼白化病是一组较为复杂的单基因隐性遗传病,患者因眼睛色素减少而表现为眼白化,其相关基因可位于不同的染色体上且存在多种突变类型,单个基因突变即可致病。回答下列问题:
      (1)研究者对社会群体中的眼白化进行调查,下图是其中两个家系的情况(不考虑基因位于X、Y染色体同源区段上)。
      ①经基因测序发现,两个家系均不携带对方家系的致病基因,且I-4不携带致病基因(设家系1、2的相关基因分别为A/a、B/b),则II-1的基因型是 。
      ②II-2、II-3均为患者,但却生育了表型正常的III-1,原因是 。
      ③人群中眼白化男性纯合体的基因型是 。(XAY、XaY、XBY XbY视为纯合子)(2)研究发现,位于另一非同源常染色体上的基因D突变会影响眼白化病的表型:基因型21.为DD或Dd的个体中,眼白化病表现为轻症;基因型为dd的个体中,眼白化病表现为重症。现有多个每对基因均杂合的女性,若她们的丈夫均为隐性纯合子,理论上他们的后代中女性的表型及比例为 。
      (3)眼白化病相关基因位于不同的染色体上但均可致病,其致病机理可能是 (答出1点)。
      20.(11分)灰葡萄孢菌侵染引起的灰霉病严重影响番茄的产量和品质,咪鲜胺可用于防治灰葡萄孢菌。为评估灰葡萄孢菌对咪鲜胺的抗药性,科研人员对若干株从未使用过咪鲜胺的地区获得的灰葡萄孢菌敏感菌株分别进行药物驯化和紫外线诱变处理,为科学用药提供理论依据。回答下列问题:
      (1)灰葡萄孢菌产生抗药性的根本原因是病菌发生了 ,该变异的频率很低却可成为自然选择的原材料,原因是 。
      (2)灰葡萄孢菌种群抗药性的形成是 的结果,其实质是 。
      (3)有效抑制中浓度(ECs0)是指在一定条件下,药物能够抑制50%的目标生物生理活动的浓度。研究者配制了系列浓度为0.001μg⋅mL−1、0.01μg⋅mL−1、0.1μg⋅mL−1(咪鲜胺的平板接种上述多株敏感菌株,培养3d后计算咪鲜μg⋅mL−1、10μg⋅mL−1胺对菌株的>EC50。随后,研究者对某地区的灰葡萄孢菌进行药物驯化和紫外线诱变并测定其抗性水平和部分生物学特点,结果如表所示。
      注:抗性菌株wzF2a是wzF2通过药物驯化获得,抗性菌株pgF5-1是pgF5通过紫外线诱变获得。
      越低的菌株对咪鲜胺的敏感性越 (填“高”或“低”)。两种突变菌株的抗性大小是 。
      ②抗性菌株的高渗透压的适应性 (填“小于”“等于”或“大于”)敏感菌株。综上所述,在非盐胁迫条件下,即使该地区的灰葡萄孢菌对咪鲜胺产生了抗药性,但其对环境的适应性和竞争力仍低于敏感菌株,在生产上可以通过 _ 来延缓抗性菌株的产生。菌株
      wzF2
      wzF2a
      pgF5
      pgF5-1
      EC50/(μg⋅mL−1)
      0.209 5
      5.096 3
      0.186 6
      1.735 4
      不同 NaCl
      浓度下的菌
      株直径/mm
      0g⋅L−1
      75
      68
      73
      65
      10g⋅L−1
      68
      65
      66
      63
      20g⋅L−1
      60
      58
      57
      56
      30g⋅L−1
      50
      53
      48
      51
      40g⋅L−1
      42
      46
      40
      45
      50g·
      30
      38
      28
      36
      60g·L-1
      22
      28
      20
      26
      21.(9分)利用CRISPR/Cas9技术敲除猪的ETS1基因可获得动物疾病模型,其原理是CRISPR/Cas9 系统由向导 RNA(sgRNA)和Cas9蛋白组成,其中的sgRNA可与靶基因特异性结合,从而引导Cas9切割靶基因的特定序列,使用两个CRISPR/Cas9系统可达到剔除靶基因的目的(如图1所示)。系统性红斑狼疮(SLE)是一种自身免疫病,ETS1 基因是该病的易感基因之一。回答下列问题:
      图1
      注:1~12表示ETSI基因的外显子序列,外显子可编码蛋白质;PI~P3表示探针,探针是可与特定DNA序列结合的单链核酸短序列。
      (1)据图1判断,P1~P3这3个探针的根本差异体现在 ;从碱基组成分析, (填“探针”或“ETSI基因”)的嘌呤碱基数等于嘧啶碱基数。
      (2)用CRISPR/Cas9系统对ETS1基因(记为E)进行如图1所示处理后,获得敲除部分外显子的ETS1基因(记为e),该变异会使猪患SLE;从基因与性状角度分析,其原因是 。
      (3)某研究小组利用CRISPR/Cas9系统进行如图1所示的处理后,获得雌雄各一头猪,让两者交配后获得甲、乙、丙三头小猪,提取小猪的相关DNA后将其处理成单链,进行电泳,分别使用P1、P2、P3探针与单链DNA进行配对,再利用特殊的显色技术使DNA杂交分子显示出来,结果如图2所示。相关基因用E/e表示。
      图2
      ①根据图2结果,可确定亲代雌雄猪的基因型分别是 。
      ②图2中I和II使用的探针分别是 。
      ③甲、乙、丙中, _ 是纯合的SLE疾病模型猪;若亲代继续繁殖,F1中含大条带猪:含小条带猪= 。

      相关试卷

      河南省天一大联考2025-2026学年高三上学期10月月考生物试题(含答案):

      这是一份河南省天一大联考2025-2026学年高三上学期10月月考生物试题(含答案),文件包含-河南省天一小高考2025-2026学年高三上学期10月联考生物试题docx、生物答案-河南省天一大联考2025-2026学年上高三天一小高考一pdf等2份试卷配套教学资源,其中试卷共10页, 欢迎下载使用。

      河南省天一大联考2024-2025学年高二上学期10月月考生物试题:

      这是一份河南省天一大联考2024-2025学年高二上学期10月月考生物试题,共2页。

      河南省天一大联考2025-2026学年高三上学期开学考试生物试题(月考):

      这是一份河南省天一大联考2025-2026学年高三上学期开学考试生物试题(月考),共4页。

      资料下载及使用帮助
      版权申诉
      • 1.电子资料成功下载后不支持退换,如发现资料有内容错误问题请联系客服,如若属实,我们会补偿您的损失
      • 2.压缩包下载后请先用软件解压,再使用对应软件打开;软件版本较低时请及时更新
      • 3.资料下载成功后可在60天以内免费重复下载
      版权申诉
      若您为此资料的原创作者,认为该资料内容侵犯了您的知识产权,请扫码添加我们的相关工作人员,我们尽可能的保护您的合法权益。
      入驻教习网,可获得资源免费推广曝光,还可获得多重现金奖励,申请 精品资源制作, 工作室入驻。
      版权申诉二维码
      月考专区
      • 精品推荐
      • 所属专辑9份
      欢迎来到教习网
      • 900万优选资源,让备课更轻松
      • 600万优选试题,支持自由组卷
      • 高质量可编辑,日均更新2000+
      • 百万教师选择,专业更值得信赖
      微信扫码注册
      手机号注册
      手机号码

      手机号格式错误

      手机验证码 获取验证码 获取验证码

      手机验证码已经成功发送,5分钟内有效

      设置密码

      6-20个字符,数字、字母或符号

      注册即视为同意教习网「注册协议」「隐私条款」
      QQ注册
      手机号注册
      微信注册

      注册成功

      返回
      顶部
      学业水平 高考一轮 高考二轮 高考真题 精选专题 初中月考 教师福利
      添加客服微信 获取1对1服务
      微信扫描添加客服
      Baidu
      map