


河南省平顶山市天一大联考2025-2026学年高二上学期10月月考生物试卷(学生版)
展开 这是一份河南省平顶山市天一大联考2025-2026学年高二上学期10月月考生物试卷(学生版),共8页。试卷主要包含了选择题,非选择题等内容,欢迎下载使用。
一、选择题:本题共16小题,每小题3分,共48分。在每小题给出的四个选项中,只有一项是符合题目要求的。
1. 下图为小李同学构建的“体液”“细胞内液”“细胞外液”关系示意图,下列相关叙述正确的是( )
A. 图中“丙”代表细胞内液,约占体液总量1/3
B. Ca2+、葡萄糖、淀粉、尿素、氨基酸等物质通常存在于丙中
C. 健康人体丙的温度接近37℃,且血浆渗透压和甲的渗透压相当
D. 当丙中的血浆成分维持相对稳定时,人体的内环境就实现了稳态
2. 耳石症是耳内耳石脱落后,随着内淋巴液流动,刺激内耳平衡感受器,引发眩晕、恶心等症状的疾病。内淋巴液具有高钾低钠的特征。下列有关叙述正确的是( )
A. 若耳内细胞生活的内环境稳态失衡,则仅影响耳内感受器的生理功能
B. 静脉注射治疗耳石症的药物,需经组织液才能进入耳内细胞发挥作用
C. 据题推测内淋巴液的渗透压主要由K+来维持,这与其他细胞外液相同
D. 内环境稳态仅依赖神经调节维持,耳石症是神经调节紊乱的直接结果
3. 研究发现,长跑运动员剧烈运动后,腿部肌肉细胞间隙会出现特殊的“肌间液”,其成分与组织液相似。下列关于肌间液及内环境的叙述,正确的是( )
A. 与血浆相比,肌间液中所含有的蛋白质含量更多
B. 肌间液主要由淋巴液通过毛细淋巴管壁渗出到细胞间形成
C. 剧烈运动过程中,丙酮酸在肌间液中转化为乳酸导致肌肉酸痛
D. 剧烈运动后肌间液的消失与大部分肌间液经毛细血管被重新吸收有关
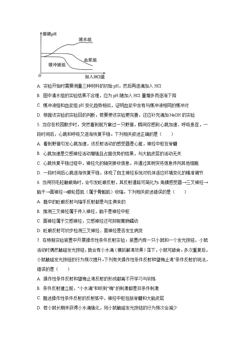
4. 为探究血浆是否具有维持pH稳定的功能,某同学以清水、缓冲液(含pH=7)和血浆为材料进行实验,实验中滴加HCl,测得溶液pH变化曲线如图。下列相关叙述错误的是( )
A. 实验开始时需要测量三种材料的初始pH,然后再逐滴加入HCl
B. 图中清水组的实验结果不合理,应为pH随加入HCl量增多而逐渐下降
C. 缓冲液组和血浆组pH变化趋势相似,证明血浆中含有与缓冲液相同的缓冲对
D. 根据该实验的实验目的判断,若要使该实验更完善,还应补充滴加NaOH的实验
5. 当你在校园散步时,突然看到前方窜过一只野猫,瞬间你感到心跳加速、呼吸急促,一段时间后,心跳和呼吸又逐渐恢复平稳。下列相关叙述正确的是( )
A. 看到野猫引发心跳加速,该反射活动的感受器是心脏,神经中枢在脊髓
B. 心跳加速是交感神经活动增强且占据优势的结果,与大脑皮层的活动无关
C. 心跳恢复平稳过程中,神经元的轴突接收信息,并通过其树突将信息传向其他细胞
D. 一段时间后心跳逐渐恢复平稳,体现了自主神经系统对机体适应环境变化的精准调节
6. 当用羽毛轻触眼角时,会引发眨眼反射,其反射通路可简化为:角膜感受器→三叉神经→脑干→面神经→眼轮匝肌(属于骨骼肌)收缩。下列相关叙述错误的是( )
A. 题中的眨眼反射与缩手反射都是与生俱来的
B. 推测三叉神经属于传入神经,脑干是神经中枢
C. 面神经属于交感神经,交感神经还可抑制胃肠蠕动
D. 眨眼反射可初步检测三叉神经、面神经是否发生病变
7. 在特制实验装置中开展操作性条件反射实验:装置内有一只小鼠和一个发光按钮,小鼠活动时偶然触碰发光按钮,就会有小水滴(模拟解渴效果)落下,小鼠可舔食。多次重复后,小鼠触碰发光按钮的行为频次提升。下列有关操作性条件反射和“望梅止渴”条件反射的说法,错误的是( )
A. 操作性条件反射和望梅止渴反射的形成都离不开学习与训练
B. 条件反射建立前,“小水滴”和听到“梅”的刺激都是非条件刺激
C. 题述操作性条件反射的反射弧中,神经中枢包括脊髓和大脑皮层
D. 若小鼠长期未获得小水滴强化,则小鼠触碰发光按钮的行为频次会减少
8. 图1和图2为同一离体神经纤维的两种不同状态,甲、乙、丙表示三个不同的区域(图中“+”表示正电位,“-”表示负电位),刺激点位于乙区域。下列相关叙述错误的是( )
A. 图1状态时,甲、乙、丙区域细胞膜对K+通透性较大,膜内K+浓度高于膜外
B. 图1转为图2状态过程中,乙区域细胞膜上离子的跨膜运输方式只有协助扩散
C. 若用药物阻断乙区域细胞膜上的Na+通道,则不能出现图2神经纤维兴奋状态
D. 当图2中兴奋在神经纤维上传导时,甲、丙区域与乙区域之间可形成局部电流
9. 某新型毒品会作用于大脑奖赏系统的突触结构。正常情况下,突触前膜释放的多巴胺与突触后膜上的受体结合,进而引发愉悦感,随后多巴胺可被突触前膜的转运蛋白回收。该毒品能与转运蛋白结合,阻碍多巴胺的回收,进而使突触后膜上部分多巴胺受体被内化(进入细胞内)。下列相关叙述错误的是( )
A. 该毒品阻碍多巴胺回收,会使突触后膜持续兴奋,增强愉悦感
B. 突触后膜上多巴胺受体被内化,会导致突触后膜对多巴胺的敏感性降低
C. 多巴胺被释放到突触间隙的运输方式和被突触前细胞回收的运输方式不同
D. 长期吸食该毒品,可能使机体通过反馈调节促进自身多巴胺的合成与释放
10. 当人体遭遇蚊虫叮咬时,叮咬部位的肥大细胞会释放组胺,组胺作用于感觉神经元,使神经元细胞膜上的H1受体被激活,促使Ca2+通道开放,Ca2+内流引发突触前膜释放物质P(一种神经递质),进而使人产生痒觉。下列相关叙述错误的是( )
A. 组胺作用于感觉神经元,体现了细胞间的信息交流
B. Ca2+内流导致突触小体处发生“化学信号→电信号”的转化
C. 物质P与突触后膜上的受体结合,引发突触后膜电位变化
D. 若Ca2+通道被阻断,则组胺刺激可能无法引发人产生痒觉
11. 脊髓损伤会影响神经系统对躯体运动的控制。人体神经系统对躯体的运动存在分级调节机制,当脊髓某节段受损后,可能引发相应运动障碍。下列有关叙述错误的是( )
A. 躯体的运动由大脑皮层和脊髓调控,不受脑干的影响
B. 若大脑皮层中央前回底部受损,可能影响对面部运动的控制
C. 脊髓是躯体运动的低级中枢,可控制简单的膝跳反射等运动反射
D. 长期不良姿势导致脊髓某区域慢性损伤,可能引发躯体运动协调性下降
12. 人脑存在高级功能分区,分别管控语言、记忆等多种活动。某患者因脑部意外创伤而影响语言表达与记忆提取,下列相关叙述错误的是( )
A. 语言功能是人脑特有的高级功能,涉及人类的听、说、读、写
B. 若损伤大脑皮层言语区的W区,患者可能无法正确书写文字
C. 长时记忆的形成可能与突触形态及功能的改变以及新突触的建立有关
D. 患者记忆提取障碍,说明其大脑皮层海马区严重受损,其他脑区无损伤
13. 斯他林和贝利斯通过一系列实验探究胰液分泌调节机制。实验步骤如下:
①将狗的小肠神经切除,向小肠注入稀盐酸→胰腺分泌胰液
②直接将稀盐酸注入狗的静脉→胰腺不分泌胰液
③将盐酸处理的小肠黏膜提取液注入静脉→胰腺分泌胰液
下列说法正确的是( )
A. ①的目的是证明神经调节在胰液分泌中不起作用
B. ②中盐酸无法刺激胰腺分泌,说明盐酸只能作用于胃
C. ③的结果说明小肠黏膜产生了促进胰液分泌的化学物质
D. 该实验证明胰液分泌的调节必须依赖神经和体液的共同参与
14. 当人体血糖浓度发生变化时,胰岛相关的神经—体液调节机制会被激活。血糖浓度升高时,胰岛区域的感受器产生兴奋,通过不同传出神经释放不同的信息分子来调节胰岛细胞分泌,相关信息分子及作用效果如表,下列叙述错误的是( )
A. 表中去甲肾上腺素和胰岛素这两种激素在调节血糖浓度方面作用相抗衡
B. 血糖浓度降低时,胰岛交感神经活动增强、胰岛副交感神经活动减弱
C. 长期高糖饮食条件下,胰岛B细胞对乙酰胆碱的敏感性可能会降低
D. 乙酰胆碱对不同靶细胞的作用效果不同,可能与靶细胞上受体种类有关
15. 人体在长时间剧烈运动后,会进入疲劳恢复阶段。此过程涉及体温调节、水盐平衡调节等生理变化,分为体温波动期(运动中体温上升、运动后逐渐回落)、水盐失衡期(出汗导致水分和电解质丢失)、恢复稳态期(各项指标逐步回归正常)。下列相关说法错误的是( )
A. 体温波动期,运动时甲状腺激素分泌增加,该激素可提高细胞代谢速率
B. 水盐失衡期,大量出汗使水和无机盐大量丢失,肾上腺皮质分泌的醛固酮增多
C. 恢复稳态期,皮肤血管由收缩转为舒张,汗腺分泌活动减弱,以恢复正常体温
D. 运动中参与的传出神经有躯体运动神经和支配内脏血管的内脏运动神经
16. 如图为下丘脑参与的部分调节过程,图中①~④表示过程,甲、乙代表器官。下列相关叙述正确的是( )
A. 图中下丘脑通过②③过程对甲的调节,体现了激素分泌的反馈调节机制
B 若甲代表甲状腺,切除垂体后,甲状腺重量会因缺乏促甲状腺激素作用而减轻
C. 若刺激是细胞外液渗透压降低,则④表示的生理活动增强,以促进乙重吸收水
D. 若刺激是血糖偏高,通过①④过程使乙分泌胰岛素,该过程属于神经一体液调节
二、非选择题:本题共5 小题,共52分。
17. 在“研究长期太空飞行对人体生理的影响”的科研项目中,研究人员利用模拟太空环境的实验舱,观察人体组织细胞生活环境的变化。下图是人体组织细胞生活环境的局部结构模式图(①~③表示相关物质的流动,对应箭头表示流动方向),回答下列问题:
(1)图中血浆、组织液和淋巴液等细胞外液共同构成的液体环境,称为______,它是细胞直接生活的环境。在太空微重力环境下,若人体组织细胞代谢产生的CO2排出不畅,则会先在______(填“血浆”“组织液”或“淋巴液”)中积累,因为组织细胞中的CO2通过______(填图中数字序号)进入该液体环境,此过程中CO2扩散的动力是______。
(2)太空飞行时,宇航员需通过特殊膳食补充葡萄糖等营养物质。葡萄糖经消化吸收后主要进入小肠绒毛内的______(填“A”或“B”)中,再通过______(填图中数字序号)进入______(填“血浆”“组织液”或“淋巴液”),最终被组织细胞摄取利用。
(3)在太空飞行期间,若宇航员因外伤导致局部组织水肿,从内环境成分及相互关系角度分析,原因可能是______。
18. 唾液分泌的调控是神经调节的重要实例,下图为神经系统对唾液分泌的调节示意图。乙酰胆碱(ACh)可促进唾液腺细胞内产生三磷酸肌醇(IP3),引起Ca2+浓度升高,促进唾液腺细胞分泌蛋白质含量少的稀薄唾液;去甲肾上腺素(NE)可提高唾液腺细胞内环磷酸腺苷(cAMP)水平,进而抑制稀薄唾液分泌,并生成富含蛋白质等成分的黏稠唾液。回答下列问题:
(1)若支配唾液腺的某条传出神经受损,即使给予唾液腺细胞适宜刺激,唾液分泌也无法正常完成,这是因为传出神经受损会导致反射弧中______与______之间的信号传递中断(填反射弧的组成名称)。
(2)当学生在体育课上剧烈运动时,体内______(填“交感神经”或“副交感神经”)的活动占优势,此时唾液腺细胞分泌的唾液是______(填“稀薄唾液”或“黏稠唾液”)。
(3)图中ACh由副交感神经末梢释放,NE由交感神经末梢释放,这两种物质均为______(填“兴奋性”或“抑制性”)神经递质,判断理由是______。
(4)在稀薄唾液分泌的调节中,交感神经和副交感神经的作用效果______(填“相同”或“不同”),其意义是______。
19. 图1、图2为灵敏电流计在离体神经纤维上的两种连接方式,图中a、b、c为可选择的刺激点。图3为神经元之间通过突触传递信息的图解,图3中①~⑦表示相关物质或结构。回答下列问题:
(1)若要测量该神经纤维上的静息电位,电流计两极的连接应选______(填“图1”或“图2”)连接方式;若要利用图2连接方式证明兴奋在该神经纤维上可双向传导,在连接好后,还要进行的操作是______。
(2)图3中可表示突触结构的序号是______;神经递质与突触后膜上的⑦结合后形成______复合物,引发突触后膜电位变化,神经递质与⑦分开后被迅速降解。
(3)图3中,刺激突触前神经元,突触后神经元正常兴奋;若先向⑤处注射适量某种酶竞争性抑制剂(药物X),再刺激突触前神经元,发现突触后神经元持续兴奋。请结合突触传递过程分析:药物X的作用机制是______;若要进一步验证该机制,在前述实验的基础上,可补充进行的实验操作是______,预期结果是______。
20. 抗利尿激素(ADH)和醛固酮是调节人体水盐平衡的两种重要激素。抗利尿激素是人体分泌的一种九肽激素,是尿液浓缩和稀释的关键性调节激素(如图为抗利尿激素的作用机制图)。已知Na+与神经、肌肉细胞的兴奋性有关。回答下列问题:
(1)据题分析,抗利尿激素是由______个氨基酸经______反应形成的,其受体位于______。醛固酮和抗利尿激素都可作用于肾脏的______。
(2)图中显示抗利尿激素的作用机制是______。
(3)抗利尿激素分泌不当综合征是由抗利尿激素分泌异常增多引起的,患者细胞外液渗透压会______(填“升高”或“降低”);检测发现患者早期会出现神经兴奋性减弱的现象,原因可能是______。
21. 流感病毒入侵人体时,人体的体温调定点会发生变化,过程如图1所示。回答下列问题:
(1)机体维持体温相对稳定调节方式有生理性调节和______。当体温调定点上升后,机体通过生理性调节来增加产热的途径有______(答出1点)等,同时机体可通过相关途径减少散热,以维持新的体温调定点。体温的调节过程体现了神经调节和体液调节的联系是______。
(2)图1中,受到致热性细胞因子刺激时,机体通过反射弧将感受器产生的兴奋传至效应器,该反射弧的神经中枢为______;当体温持续维持在39℃时,可采取一些辅助措施来降低体温,如______(答出1点)。
(3)病毒感染致体温调定点上升,机体产热量和散热量的变化趋势如图2所示,其中甲、乙曲线分别代表______。图2中A、B、C、D四个阶段,人体会明显感觉到冷的是______阶段,原因是______。
传出神经
信息分子种类
作用效果
胰岛交感神经
去甲肾上腺素
促进胰岛A细胞分泌胰高血糖素,抑制胰岛B细胞分泌胰岛素
胰岛副交感神经
乙酰胆碱
抑制胰岛A细胞分泌胰高血糖素,促进胰岛B细胞分泌胰岛素
相关试卷 更多
- 1.电子资料成功下载后不支持退换,如发现资料有内容错误问题请联系客服,如若属实,我们会补偿您的损失
- 2.压缩包下载后请先用软件解压,再使用对应软件打开;软件版本较低时请及时更新
- 3.资料下载成功后可在60天以内免费重复下载
免费领取教师福利 
.png)




