江苏省苏州重点校2025-2026学年高二上学期10月月考 生物试卷(学生版)
展开
这是一份江苏省苏州重点校2025-2026学年高二上学期10月月考 生物试卷(学生版),共12页。试卷主要包含了单选题,多项选择题,非选择题等内容,欢迎下载使用。
一、单选题:本题共14小题,每小题2分,共28分。每小题只有一个选项符合题目要求。
1. 下列各组化合物中全是内环境成分的是( )
A. O2、CO2、血红蛋白、H+、Na+
B. 载体蛋白、酶、抗体、激素、H2O
C. 葡萄糖、Ca2+、麦芽糖、尿素
D. 纤维蛋白原、K+、氨基酸、尿素、H2O
2. 下列叙述中正确的有几项( )
①在大脑皮层的运动区中,头面部肌肉运动的代表区呈倒置排列
②学习和记忆是大脑高级功能,但情绪不是大脑的高级功能
③神经递质作用于突触后膜后,将使突触后膜的电位逆转
④神经元的数量远多于神经胶质细胞,是神经系统结构和功能的基本单位
A. 0B. 1C. 2D. 3
3. 传统的测谎仪通过检测特定情况下人的“外在”生理活动的变化(如呼吸、心跳、皮肤电阻等)了解神经系统的功能状态(如紧张恐惧等),来判断是否撒谎。其准确率一般达到80%左右。关于测谎仪工作原理的叙述,错误的是( )
A. 上述外在生理反应一般受自主神经系统控制,是不随意的
B. 测量结果有偏差可能是内脏运动神经的活动并非完全自主的
C. 人处于兴奋状态时,副交感神经活动占优势,胃肠蠕动会加强
D. 开发直接“追踪”神经细胞活动的测谎手段能提高准确度
4. 中枢兴奋药尼可刹米可选择性地兴奋延髓呼吸中枢,使呼吸加深加快,也可作用于颈动脉体和主动脉体的化学感受器,反射性地兴奋呼吸中枢。在研究尼可刹米作用的实验中,研究人员发现在大鼠延髓的呼吸中枢所在区域,施加1微升尼可刹米溶液,能引起呼吸频率明显增加。下列有关叙述错误的是( )
A. 要验证尼可刹米的作用效果,还需在该区域施加1微升配制该溶液的溶剂
B. 要进一步确定该药物的作用区域,还需在其他脑区施加尼可刹米溶液
C. 作用于化学感受器和作用于呼吸中枢使呼吸加快的调节过程,都属于非条件反射
D. CO2作用于化学感受器使呼吸加深加快的过程中有神经调节
5. TRPM8通道是一种冷敏感受体,广泛分布于皮肤和口腔中。薄荷中的薄荷醇也能激活TRPM8,让机体产生“冷”的感觉。下列叙述错误的是( )
A. 涂抹薄荷后皮肤冷觉感受器受到刺激,兴奋传到大脑皮层形成冷觉
B. 吃薄荷后机体会出现汗腺分泌减少、皮肤毛细血管收缩、立毛肌收缩等生理变化
C. 冷刺激以及TRPM8与薄荷醇结合后,都会使感觉神经元的膜电位变为外正内负
D. 若抑制人体TRPM8基因的表达,人体可能会表现寒冷反应下降而导致内环境稳态破坏
6. 电表两极分别置于神经纤维膜A点的膜两侧(图1),测得A点的膜电位变化结果如图2所示。下列说法错误的是( )
A. 细胞内K+浓度降低,可引起图2中a点上移
B. 图2的bd段Na通道开放,Na+内流
C. 处于图2中d点的细胞,膜内Na+浓度仍低于膜外
D. 当A点处于静息状态,电表指针处于零,可发生偏转
7. r氨基丁酸是哺乳动物中枢神经系统中重要的神经递质,受体有GABAA和GABAp两种亚型。r氨基丁酸与GABAA受体结合,会激活膜上的Cl-通道,促进Cl-内流;r氨基丁酸与GABAB受体结合,会激活膜上的K+通道,促进K+外流。下列说法错误的是( )
A. 题中两种离子通道介导离子的运输方式都可能是协助扩散
B. r-氨基丁酸与GABAA受体结合会抑制神经元产生兴奋
C. γ氨基丁酸和GABAB受体结合会增大神经元的静息电位
D. γ氨基丁酸会刺激突触后神经元释放抑制性神经递质
8. 麻醉药可使机体或机体局部暂时可逆性失去知觉及痛觉,便于顺利进行外科手术。全麻药作用于中枢神经系统,而局麻药作用于神经末梢。研究证实,局麻药分子在体液中存在两种形式:未解离的碱基和解离的阳离子,其中阳离子与带负电的受体结合关闭钠离子通道,阻止钠离子内流从而阻止兴奋传导。下列叙述错误的是( )
A. 中枢神经系统包括脑和脊髓,分布有调控特定功能的神经中枢
B. 构成神经末稍的树突末端细小分支越多,越利于充分接收信息
C. 钠离子经通道内流时需要与膜通道蛋白结合,不需要消耗能量
D. 用局麻药后,因膜上钠离子通道关闭,神经纤维的膜电位表现为内负外正
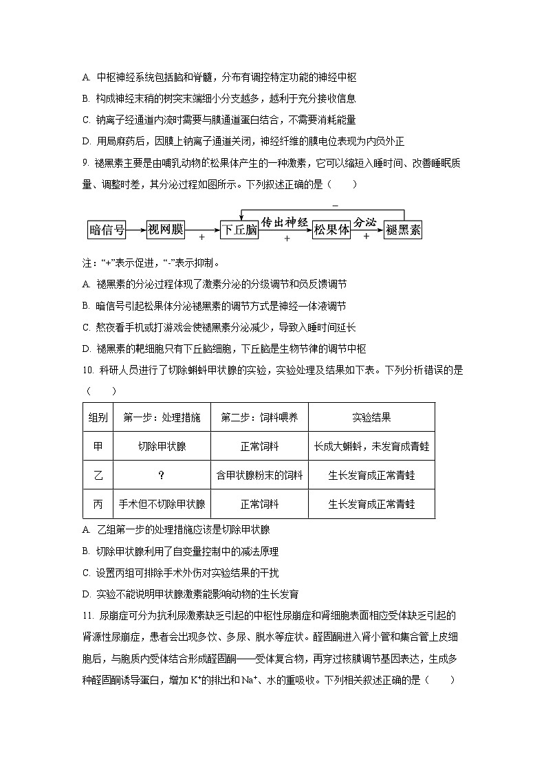
9. 褪黑素主要是由哺乳动物松果体产生的一种激素,它可以缩短入睡时间、改善睡眠质量、调整时差,其分泌过程如图所示。下列叙述正确的是( )
注:“+”表示促进,“-”表示抑制。
A. 褪黑素的分泌过程体现了激素分泌的分级调节和负反馈调节
B. 暗信号引起松果体分泌褪黑素的调节方式是神经—体液调节
C. 熬夜看手机或打游戏会使褪黑素分泌减少,导致入睡时间延长
D. 褪黑素的靶细胞只有下丘脑细胞,下丘脑是生物节律的调节中枢
10. 科研人员进行了切除蝌蚪甲状腺的实验,实验处理及结果如下表。下列分析错误的是( )
A. 乙组第一步的处理措施应该是切除甲状腺
B. 切除甲状腺利用了自变量控制中的减法原理
C. 设置丙组可排除手术外伤对实验结果的干扰
D. 实验不能说明甲状腺激素能影响动物的生长发育
11. 尿崩症可分为抗利尿激素缺乏引起的中枢性尿崩症和肾细胞表面相应受体缺乏引起的肾源性尿崩症,患者会出现多饮、多尿、脱水等症状。醛固酮进入肾小管和集合管上皮细胞后,与胞质内受体结合形成醛固酮——受体复合物,再穿过核膜调节基因表达,生成多种醛固酮诱导蛋白,增加K+的排出和Na+、水的重吸收。下列相关叙述正确的是( )
A. 补充外源抗利尿激素可使中枢性尿崩症患者尿液渗透压降低
B. 肾性尿崩症患者体内抗利尿激素的含量比正常人偏低
C. 正常人在抗利尿激素分泌的过程中,下丘脑既可作为感受器也作为效应器
D. 抗利尿激素和醛固酮与肾小管和集合管细胞的膜受体结合,促进对水和K+的重吸收
12. 如图表示某人在休息时单位时间内流经其单位面积皮肤血管内血液的相对流量,A时刻,室内温度由15℃突然升至40℃,B时刻,室内温度又突然降至15℃,下列说法正确的是( )
A. 在AB段,人体内酶的活性比BC段高
B. 在AB段,因外界环境温度高于人体温度,所以人体不散热
C. 在A时刻,室内温度变化时,皮肤血管内血流量增加
D. 在BC段,人体肾上腺素分泌量减少
13. 布美他尼是一种利尿剂,它能阻断钠-钾-氯共同转运体,抑制肾小管对Na+,Cl-的重吸收,从而影响肾脏浓缩功能,利尿作用强大,因而常用于治疗组织性水肿、高血压等疾病。下列叙述错误的是( )
A. 布美他尼能促进有毒物质随尿排出,可用于抢救急性药物中毒病人
B. 静脉注射布美他尼,可导致细胞外液渗透压降低
C. 布美他尼可能通过加快Na+,Cl-的排出及减少血容量来降低血压
D. 布美他尼可以使尿液渗透压降低,用于治疗抗利尿激素分泌过多的患者
14. 下列关于激素的叙述,错误的是( )
A. 内分泌系统参与维持内环境稳定,调节物质和能量代谢、控制生长发育和生殖等生命活动
B. 人们发现的第一种激素是胰岛素,我国是第一个人工合成胰岛素的国家
C. 参与血糖平衡调节的激素有胰岛素、胰高血糖素等
D. 激素作用的研究思路:摘除动物某内分泌腺→出现特定症状→注射某种激素→特定症状消失
二、多项选择题:本部分包括5题,每题3分,共15分。每题有不止一个选项符合题意,全选对者得3分,选对但不全者得1分,其他情况不得分。
15. 下图a、b代表人体内的物质,①②③④代表体液。下列说法正确的是( )
A. 若组织细胞为胰岛A细胞,则人体饥饿时①比④处血糖浓度高
B. 若组织细胞为脑细胞,则①比④处CO2浓度高
C. 若组织细胞为肝细胞,则④处葡萄糖的浓度不一定高于①处
D. 若组织细胞为垂体细胞,则a可代表甲状腺激素
16. 心肌细胞与神经细胞类似,均具有生物电现象。两者静息电位的形成机制相似,但动作电位明显不同,心肌细胞的动作电位分为0~4五个时期,其膜电位变化及形成机制如下图所示:
下列说法正确的是( )
A. 若适当增大细胞外溶液的K+浓度,则静息电位的绝对值将变小
B. 神经递质作用于心肌后,一定引起Na+通道介导的Na+内流,出现0期
C. 在2期中,Ca2+内流量和K+外流量相等,所以膜电位变化非常平缓
D. 在4期中,Ca2+运出细胞的方式为主动运输,需要消耗能量
17. 如图是某同学在体检抽血时缩手反射弧中的局部结构示意图(A、B、C表示三个神经元,5-羟色胺是一种抑制性神经递质)。下列说法正确的是( )
A. 神经元A释放乙酰胆碱的过程中需要消耗能量但不需要载体蛋白的协助
B. 若该同学在抽血时没有缩手,是因为缩手反射受到了高级神经中枢的控制
C. 若该同学咬紧牙关仍发生了缩手,说明C神经元的Na+内流可能大于Cl-内流
D. 乙酰胆碱与突触后膜上的受体结合,一定会引起C神经元产生动作电位
18. 2025年春晚首次推出视障版和听障版无障碍转播,通过音频解说帮助视障人士“听”懂节目,利用手语翻译和实时字幕辅助听障人士“看”懂内容。体现了国家关注残障群体的需求,让爱无碍。下列相关叙述不正确的是( )
A. 视障人士通过音频接收信息时,声波直接刺激听觉中枢产生听觉
B. 听障人士虽然大脑皮层H区受损,但能阅读手语翻译
C. 听障人士因节目精彩出现心跳加快、呼吸急促,其机体交感神经和副交感神经活动均加强
D. 视障人士听到春晚小品台词时,Na+内流引发膜电位变化使神经元产生神经冲动
19. 抗休克的血管活性药NE——去甲肾上腺素可使血管收缩。正常人体中肾上腺髓质细胞可分泌去甲肾上腺素,某些交感神经元也可分泌该物质,因此去甲肾上腺素既是一种激素也是一种神经递质。下列有关说法不正确的是( )
A. NE作为激素,一经靶细胞接受并发挥作用后被灭活
B. 两种细胞分泌NE都需要载体蛋白的协助并消耗大量的能量
C. NE作为神经递质,能使下一神经元产生持续性兴奋或抑制
D. 两种细胞分泌NE都经体液定向运输至发挥作用的部位
第Ⅱ卷(非选择题,共57分)
三、非选择题:本部分包括5题,共57分。
20. 图甲表示人体体液之间的部分关系,图乙则表示人体血液中的O2与血红蛋白(Hb)结合,以氧合血红蛋白形式在血液中运输;大部分CO2在血浆中以的形式运输。请据图回答下列问题:
(1)图甲①~⑤的相互关系中,物质交换是单向的是_______。细胞外液渗透压大小主要与______的含量有关;其酸碱度保持相对稳定,与它含有的_______等缓冲对有关。机体代谢情况发生变化,最易于通过检查血浆的______来反映。目前普遍认为,_______调节网络是机体维持稳态的主要调节机制,内环境稳态的重要意义是______。
(2)血浆中CO2主要来自______(生理过程)。图乙中CO2进入红细胞后,含量______。根据细胞的特点和含量,可推测进入血浆的方式为______。
(3)生成的H+与血红蛋白结合,引起血红蛋白的_______发生改变,促进氧气释放并扩散到______中,供组织细胞吸收和利用。若红细胞中的O2被组织细胞利用,则至少穿过________层磷脂双分子层。
(4)从图中可看出,由于红细胞内H2O被消耗和______的进入,使红细胞内渗透压升高,导致血浆中的水分子进入红细胞。
21. 皮肤上的痒觉、痛觉感受器均能将刺激引发的信号通过脊髓背根神经节(DRG)的感觉神经元传入脊髓,经整合、上传,其机制如图1。组胺刺激使小鼠产生痒觉,引起抓挠行为。研究发现,研究者进行了相关实验。回答下列问题:
(1)高等动物对内外刺激作出规律性反应的结构基础是______,机体受刺激觉得痒或痛的过程______(填“属于”或“不属于”)反射。在产生痒觉的过程中兴奋在神经纤维上______(填“单向”或“双向”)传导。在皮肤相同部位给予不同类型的刺激会产生不同感觉,原因是皮肤上的______不同。
(2)抓挠产生的疼痛在一定程度上可以缓解痒觉。由图1可知,“抓挠止痒”的原理可能是抓挠时皮肤痛觉感受器兴奋,通过传入神经合成和释放的Glu,c释放的神经递质抑制b细胞的兴奋,最终阻止痒觉信号的传递,Glu属于______(选填“兴奋性”“抑制性”)神经递质。
(3)科学工作者为研究兴奋在神经纤维上传导及突触间传递的情况,设计如图2所示实验,图中X=Y,发现受到适宜强度的刺激后,兴奋会以______的形式在神经纤维上双向传导,在神经元间单向传递的原因是______。其实验过程如下:
①若在a、b之间的任意一点给予适宜强度的电刺激,电流计甲的指针将会发生______次偏转。
②若利用电流计乙验证兴奋在突触间只能单向传递,则应分别刺激______两点,观察电流计乙指针的偏转情况进行分析判断。
③刺激b点,观察到电流计甲、乙指针都发生了两次偏转,则说明结构A属于该神经细胞的______,同时观察到电流计甲指针发生第二次偏转的时间早于电流计乙,说明______。
(4)科学家研究还发现,神经元之间的兴奋传递除了“化学突触”外,在甲壳类、鱼类以及哺乳类动物的某些部位还存在着通过电信号传递的电突触(如图3)。与化学突触相比,兴奋在电突触传递时的方向是______(填“单向”或“双向”)的,电突触传递信号的速率更快的原因是______。
22. 如图为某人在饥饿时参加冰桶挑战,其体内的一些生理变化过程示意图(图中①-④为激素,A、B、C表示器官、组织或细胞)。请据图回答下列问题:
(1)全身冰水浇湿后,下丘脑会分泌①,①促使B分泌②,②促使甲状腺分泌③,该过程中B表示______;B分泌的激素只能作用于特定的细胞,而激素______(填数字)可作为多数细胞的信号。当③增加到一定程度后可以抑制下丘脑和B分泌①和②,该过程体现了激素调节中的_______调节。
(2)图中的C主要是指______。在血糖调节方面,与④相抗衡的激素是______,正常人空腹血糖浓度为______。
(3)某同学乘坐过山车时,因恐惧、紧张,在内脏神经的支配下,肾上腺髓质释放的肾上腺素增多,该激素通过______运输,作用于心脏,使心率加快。该同学坐完过山车后,心率不能立即恢复正常状态,与神经调节相比,这体现出体液调节具有______的特点。
(4)冰桶挑战最初旨在让人们了解肌肉萎缩性侧索硬化症,即运动神经元病,俗称渐冻症,临床表现为运动功能越来越退化,最后发展为全身无力、长期卧床,无法自主呼吸,但患者的智力、记忆、感觉不受影响。著名物理学家霍金即罹患该病。请回答:
①“渐冻人”肌肉萎缩,肌肉属于反射弧中_________的一部分。
②用针刺“渐冻人”皮肤,患者______(填“有”或“没有”)感觉。
23. 5-羟色胺(5-HT),也被称为血清素,是一种兴奋性神经递质,在大脑中扮演着调节情感、情绪和行为的关键角色。它负责在神经细胞之间传递信息,参与调节多种生理功能,包括睡眠、食欲和疼痛感知等。研究表明,抑郁症患者的5-HT水平通常较低,这可能是由于5-HT的合成、释放或再摄取过程出现了问题.如图表示5-HT的代谢示意图,当5-HT分子被转运载体识别并结合时,转运载体会利用钠离子浓度梯度产生的能量将5-HT逆浓度梯度转运到细胞内。回答下列问题:
(1)5-HT进行跨膜运输的方式有______。
(2)神经细胞内存储5-HT的突触小泡来自______(填细胞器名称),理由是_______。
(3)5-HT与突触后膜特异性受体结合,形成________,引起__________开启,使_______,致使突触后膜膜电位发生改变,进而形成局部电流(兴奋)。
(4)MAOIs(单胺氧化酶抑制剂)和SSRI(选择性5-HT再摄取抑制剂)是抗抑郁的常用药物,这两种药物的作用机理分别是______。
(5)某兴趣小组为了探究柴胡中主要的活性成分柴胡皂苷A(SSA)是否具有抗抑郁的作用,利用模型鼠(患抑郁)和正常鼠进行了相关实验,实验结果如图所示。
注:Cn为空白组,Md为模型组,Flu为氟西汀组(用药量20mg/kg),SSA-L为低剂量柴胡皂苷A组(用药量10mg/kg),SSA-M为中剂量柴胡皂苷A组(用药量20mg/kg).SSA-H为高剂量柴胡皂苷A组(用药量40mg/kg);氟西汀是一种抗抑郁药物:不动时间指的是强迫小鼠在水中游泳运动时安静的时间,该时间长短可反映抑郁的程度。
①六组实验组中,除了Md组以外,用到抑郁小鼠的是_______。
②根据实验结果可得出的结论是______。
24. 正常人体在黎明觉醒前后肝脏生糖和胰岛素敏感性都达到高峰,伴随胰岛素水平的波动,维持机体全天血糖动态平衡。约50%的I型糖尿病患者发生“黎明现象”(黎明时处于高血糖水平,其余时间血糖平稳),是糖尿病治疗的难点。请回答下列问题:
(1)由题干可知,人体在黎明觉醒前后主要通过______(填物质)分解为葡萄糖,进而为生命活动提供能源。
(2)如图所示,觉醒后人体摄食使血糖浓度上升,葡萄糖经GLUT2以______方式进入细胞,氧化生成ATP,ATP/ADP的值上升使ATP敏感钾通道关闭,细胞内K+浓度增加,细胞膜内侧膜电位的变化为______,引起钙通道打开,Ca2+内流,促进胰岛素以______方式释放。
(3)胰岛素通过促进______、促进糖原合成与抑制糖原分解、抑制非糖物质转化等发挥降血糖作用,胰岛细胞分泌的______能升高血糖,共同参与维持血糖动态平衡。
(4)Ⅱ型糖尿病患者的靶细胞对胰岛素作用不敏感,原因可能有______(填序号)。
①胰岛素拮抗激素增多②胰岛素分泌障碍③胰岛素受体表达下降④胰岛B细胞损伤
(5)有研究表明,口服葡萄糖比静脉注射葡萄糖引起更多的胰岛素分泌;进行回肠切除术的大鼠,细胞表面的GLUT-4的表达量明显下降。据此,有人提出假说,认为回肠中的内分泌细胞分泌的一种肠源性激素(GLP-1)对血糖的控制至关重要。为验证该假说,研究者选择生理状况良好的同种正常大鼠若干,随机均分为3组进行实验,部分实验方案如下,请予以完善。
①3个实验组的处理分别为:A组:大鼠+假手术B组:大鼠+______C组:______(说明:假手术是指暴露大鼠腹腔后再缝合。手术后的大鼠均需恢复后再与其他组同时处理。)各组均高糖饲喂后一段时间内测定并比较各组大鼠的餐后血糖水平。
②预期结果与结论:若______,则推测成立。
组别
第一步:处理措施
第二步:饲料喂养
实验结果
甲
切除甲状腺
正常饲料
长成大蝌蚪,未发育成青蛙
乙
?
含甲状腺粉末的饲料
生长发育成正常青蛙
丙
手术但不切除甲状腺
正常饲料
生长发育成正常青蛙
相关试卷
这是一份江苏省镇江市某重点高中2025-2026学年高二上学期9月质量检测 生物试卷(学生版),共12页。试卷主要包含了单选题,多选题,非选择题等内容,欢迎下载使用。
这是一份山东省潍坊市某校2025-2026学年高二上学期10月月考 生物试卷(学生版),共12页。试卷主要包含了单项选择题,不定项选择题等内容,欢迎下载使用。
这是一份【生物】河南省南阳市六校2025-2026学年高二上学期10月月考(学生版+解析版),文件包含生物河南省南阳市六校2025-2026学年高二上学期10月月考解析版docx、生物河南省南阳市六校2025-2026学年高二上学期10月月考学生版docx等2份试卷配套教学资源,其中试卷共32页, 欢迎下载使用。
相关试卷 更多
- 1.电子资料成功下载后不支持退换,如发现资料有内容错误问题请联系客服,如若属实,我们会补偿您的损失
- 2.压缩包下载后请先用软件解压,再使用对应软件打开;软件版本较低时请及时更新
- 3.资料下载成功后可在60天以内免费重复下载
免费领取教师福利

