四川省眉山市仁寿第一中学北校区2026届高三上学期模拟预测化学试卷(Word版附解析)
展开
这是一份四川省眉山市仁寿第一中学北校区2026届高三上学期模拟预测化学试卷(Word版附解析),文件包含四川省眉山市仁寿第一中学校北校区2026届高三上学期模拟预测化学试题Word版含解析docx、四川省眉山市仁寿第一中学校北校区2026届高三上学期模拟预测化学试题Word版无答案docx等2份试卷配套教学资源,其中试卷共27页, 欢迎下载使用。
考试时间:75 分钟 试卷总分:100 分
注意事项:
1.答题前,考生务必将自己的姓名、准考证号、班级、学校在答题卡上填写清楚。
2.请将答案正确填涂在答题卡上,未填涂在答题卡上不得分。
3.考试结束后,请将答题卡交回。满分 100 分,考试用时 75 分钟。
可能用到的相对原子质量:H—1 O—16 S—32 Fe—56
一、选择题(每小题给出的四个备选项中只有一项是符合题目要求的)
1. 化学与生产、生活和科技密切相关。下列说法错误的是
A. 天然橡胶的主要成分是聚异戊二烯,聚异戊二烯属于混合物
B. 神舟返回舱中使用的酚醛树脂是天然有机高分子
C. 聚四氟乙烯( )可用作不粘锅涂层,其单体是四氟乙烯( )
D. 石墨烯的电阻率低、热导率高,可用于制作超导材料
2. 下列物质性质与用途具有对应关系的是
A. 碳酸钠具有碱性,可用作治疗胃酸过多 B. 氯化铁溶液水解显酸性,可用于刻蚀铜板
C. 氧化铝熔点高,可用于制造耐火坩埚 D. 氯气具有强氧化性,可用于漂白干花
3. 下列化学用语或图示表达正确的是
A. 基态 Fe2+的价电子轨道表示式:
B. 反应 属于化学变化
C. 中共价键的电子云图:
D. 的系统命名:5-甲基-2-己烯
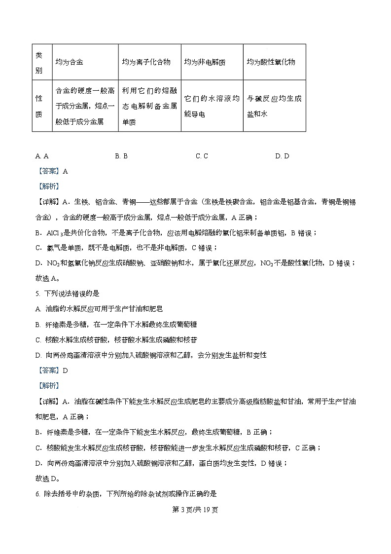
4. 下列关于各物质的所属类别及性质的描述正确的是
选
A B C D 项
第 1页/共 8页
物 NaCl、 MgCl2、
生铁、铝合金、青铜 SO2、NH3、Cl2 CO2、NO2、Mn2O7 质 AlCl3
类
均为合金 均为离子化合物 均为非电解质 均为酸性氧化物 别
合金的硬度一般高 利 用 它 们 的 熔 融
性 它 们 的 水 溶 液 均 与 碱 反 应 均 生 成
于成分金属,熔点一 态 电 解 制 备 金 属
质 能导电 盐和水
般低于成分金属 单质
A. A B. B C. C D. D
5. 下列说法错误的是
A. 油脂的水解反应可用于生产甘油和肥皂
B. 纤维素是多糖,在一定条件下水解最终生成葡萄糖
C. 核酸水解生成核苷酸,核苷酸水解生成磷酸和核苷
D. 向两份鸡蛋清溶液中分别加入硫酸铜溶液和乙醇,会分别发生盐析和变性
6. 除去括号中的杂质,下列所给的除杂试剂或操作正确的是
选项 混合物 除杂试剂或操作
A Na2CO3 溶液(NaHCO3) 加入适量的 NaOH 溶液
B Cl2(HCl) 将混合气体通入足量 NaHCO3 溶液
C Fe2(SO4)3 溶液(FeSO4) 向溶液中通入足量的 Cl2
D Fe2O3(Al2O3) 向混合固体中加入 NaOH 溶液,充分反应,过滤
A. A B. B C. C D. D
7. 下列类比关系正确的是
A. Fe 与 S 反应生成 FeS,则 Cu 与 S 反应可生成 CuS
B. Na 与 O2 在加热条件下生成 ,则 Li 与 加热生成
C. 与 反应生成 和 ,则 与 反应可生成 和
第 2页/共 8页
D. Al(OH)3 能溶于强碱生成 Al(OH) ,则 Be(OH)2 能溶于强碱生成 Be(OH)
8. 在嫦娥五号带回的月壤中,发现了一种富含水分子和铵根的矿物晶体
。下列有关该晶体的说法错误的是
A. 该晶体的熔点很低 B. 溶于水后溶液呈酸性
C. 可以用焰色试验检验其中所含的 元素 D. 所含的金属元素中 的金属性最强
9. 海水提溴过程中发生反应:3Br2 +6Na2CO3 +3H2O =5NaBr +NaBrO3 +6NaHCO3,下列说法正确的是
A. 标准状况下,44.8 L H2O 含有 2NA 个水分子
B. 1 L 0.1 ml·L-1 Na2CO3 溶液中 CO 的物质的量为 0.1 ml
C. 反应中消耗 3 ml Br2 转移的电子数约为 5×6.02×1023
D. 反应中氧化产物和还原产物的物质的量之比为 5:1
10. 下列方程式与所给事实相符的是
A. 用食醋处理水垢中的 :
B. 工业电解饱和食盐水制氯气:
C. 过量铁粉与稀硝酸反应:
D. 向 溶液中滴加 溶液:
11. 下列实验,能达到实验目的的是
B.反应速率①>②,可知催化效果
A.验证 Na2CO3 固体和 NaHCO3 固体热稳定性:
试管 A 中放 NaHCO3,试管 B 中放 Na2CO3 更好
第 3页/共 8页
C.制备无水 D.模拟侯氏制碱法制 NaHCO3
A. A B. B C. C D. D
12. X、Y、Z、W、M 是原子序数依次增大的同一短周期元素,它们组成的新型锂离子电池的电解质结构如
图所示, 原子核外 能级上的电子总数与 能级上的电子总数相等。下列说法正确的是
A. W 元素形成化合物时没有正价 B. 单质 的氧化性强于 的氧化性
C. YM3 的空间结构为三角锥形 D. 简单氢化物的沸点:
13. 硫铁矿矿渣 周围的酸性废水中存在硫细菌和铁细菌,可促进 的溶解,相关的物质转化如图,
其中①~③均完全转化。下列说法不正确的是
A. 硫细菌的存在可减少覆盖在硫铁矿矿渣表面的
B. 铁细菌的存在能提高反应①的速率
C. 废水中铁元素含量几乎不变
D. 一段时间后,废水的 降低
14. 根据下列实验操作及现象能得出正确结论的是
选
实验操作 实验现象 结论 项
第 4页/共 8页
前者产生无色气体,后者无 稀硝酸的氧化性比 A 常温下将铝片分别插入稀硝酸、浓硝酸中
明显现象 浓硝酸强
取 溶液,加入 1 mL
Fe3+与 I-的反应是可 B 溶液变红
的 KI 溶液,充分反应后,再加入
逆反应
KSCN 溶液
向 溶液中先滴加稀硫酸,再滴加 溶液已 C 溶液变红
溶液 变质
向淀粉溶液中加入适量稀硫酸并加热,冷却后
D 溶液变蓝 淀粉未完全水解
再加入少量碘水
A. A B. B C. C D. D
15. 电子工业常用 FeCl3 溶液腐蚀绝缘板上的铜箔,制造印刷电路板。从腐蚀废液(主要含
)中回收铜,并重新获得 溶液。废液处理流程如下:
已知酸性 KMnO4 溶液具有强氧化性。下列说法错误的是
A. 反应 1 和反应 2 都发生了氧化还原反应
B. 操作 1 用到的主要玻璃仪器有漏斗、烧杯和玻璃棒
C. 滤渣 a 主要成分是 Cu 和 Fe,物质 X 可以选用 H2O2 溶液
D. 向 FeCl3 饱和溶液中滴加 NaOH 溶液振荡得到 Fe(OH)3 胶体
二、非选择题
16. 我们生活中处处都与化学有密切关系。
(1)消防员的防毒面具中放有过氧化钠,过氧化钠的作用是(请用化学方程式说明)___________。
(2)电子工业中常用 溶液作为“腐蚀液”腐蚀电路铜板。为了检验反应后所得混合溶液中是否含有
Fe3+,可选择下列试剂中的___________(填编号)进行检验,现象是___________。
第 5页/共 8页
A.KSCN 溶液 B.酸性 溶液 C.新制氯水
请写出用 K3[Fe(CN)6]溶液检验 Fe2+所涉及反应 离子方程式___________。
(3)野外焊接轨道的反应原理为(请用化学方程式说明)___________。将久置于空气中的铝片放入氢氧化钠
溶液中,一段时间后表面出现气泡,请写出此过程中所涉及的所有反应的离子方程式___________。
(4)洪灾过后,饮用水可用漂白粉消毒。
①工业上将氯气通入石灰乳中制取漂白粉,反应的化学方程式为___________。
②Cl2 是一种有毒气体,如果泄漏会造成严重的环境污染。化工厂可用浓氨水来检验 Cl2 是否泄漏,有关反
应的化学方程式为 ,若反应中消耗 Cl2 1.5 ml,则被氧化的 NH3 的
体积为___________ L(标准状况)。
17. 高铁酸钠 微溶于 溶液,在碱性溶液中较稳定,溶液呈紫色,在酸性或中性溶液中快
速产生 O2。某化学兴趣小组利用如图所示装置(夹持装置略),制取 并探究有关性质。回答下列问
题:
(1)盛放氯酸钾 仪器名称为___________,写出装置 A 中发生反应的离子方程式___________。
(2)装置 B 中的作用为___________(请写出其两个作用),D 装置烧杯中盛放的液体为___________。
(3)装置 C 中产生 的离子方程式为___________。
(4)充分反应后,将装置 C 中所得混合物经净化处理后得到产品 ,进行如下性质探究:
①净水作用:取适量样品溶于蒸馏水后,用一束光照射出现丁达尔效应,用离子方程式解释该出现该现象
的原因:___________。
②强氧化性:将样品溶于 制成稀溶液,取该溶液滴入 和足量 的混合溶液中,振荡后
溶液呈浅紫色,证明氧化性 。判断该实验设计是否合理并说明理由:___________。
第 6页/共 8页
18. FeOOH 为一种不溶于水的黄色固体,在染料工业中有着重要的作用。某工厂以 Fe2O3 废料(含少量 SiO2、
FeO 等)为原料制备 FeOOH,流程如图所示:
(1)为提高“酸浸”的速率,可采取的措施有___________(任填两种)。
(2)“废渣”的主要成分为___________(填化学式)。
(3)“试剂 X”宜选择的是___________(填序号)。
A. 双氧水 B. 铁粉 C. 氯水 D. 铜粉
(4)向“滤液 2”中加入乙醇即可析出 晶体,乙醇的作用是___________。从“滤液 2”中
获得晶体的另一种方法是蒸发浓缩、___________、过滤、洗涤,在实验室中进行洗涤沉淀的操作是
___________。
(5)由 转化为 FeOOH 的离子方程式是___________。
(6)硫酸亚铁晶体( )在医药上可作补血剂。用酸性 溶液可测定补血剂药片中铁元素
含量,其原理是 (未配平,且药片中其他成分与 不反应)
。实验测得 10 片补血剂药片共消耗 a mL 0.0200 酸性 溶液,则每片补血剂药片中含有
的质量为___________(用 a 的代数式表示)。
19. 缓释药物与相应普通制剂比较,给药频率减少且能显著增加患者的顺应性或降低药物的副作用。以下为
缓释布洛芬的合成过程:
第 7页/共 8页
已知:气态烃 A 是石油裂解的产物, 。回答下列问题:
(1) 的反应类型为___________,F 中官能团名称为___________。
(2)写出 C 的结构简式___________,G 物质是否存在顺反异构___________(填“是”或“否”)。
(3)写出 过程中①的化学方程式___________。
(4)请写出 K→M 过程的化学方程式___________,该反应类型为___________。
(5)化合物 G 同分异构体中同时满足下列条件的结构简式为___________。
①遇 溶液显紫色
②可与银氨溶液发生银镜反应
③核磁共振氢谱图有六组吸收峰,且峰面积比为
相关试卷
这是一份四川省仁寿第一中学(北校区)2026届高三上学期入学考试化学试卷(Word版附解析),文件包含四川省仁寿第一中学北校区2026届高三上学期入学考试化学试题原卷版docx、四川省仁寿第一中学北校区2026届高三上学期入学考试化学试题Word版含解析docx等2份试卷配套教学资源,其中试卷共32页, 欢迎下载使用。
这是一份四川省眉山市仁寿县仁寿第一中学(南校区)2025届高三下学期5月模拟预测化学试卷(Word版附解析),文件包含2025届四川省仁寿第一中学南校区高三下学期模拟预测化学试题原卷版docx、2025届四川省仁寿第一中学南校区高三下学期模拟预测化学试题Word版含解析docx等2份试卷配套教学资源,其中试卷共33页, 欢迎下载使用。
这是一份四川省眉山市仁寿第一中学(北校区)2024-2025学年高一上学期11月期中考试化学试卷(Word版附解析),文件包含四川省眉山市仁寿第一中学北校区2024-2025学年高一上学期11月期中考试化学试题Word版含解析docx、四川省眉山市仁寿第一中学北校区2024-2025学年高一上学期11月期中考试化学试题Word版无答案docx等2份试卷配套教学资源,其中试卷共26页, 欢迎下载使用。
相关试卷 更多
- 1.电子资料成功下载后不支持退换,如发现资料有内容错误问题请联系客服,如若属实,我们会补偿您的损失
- 2.压缩包下载后请先用软件解压,再使用对应软件打开;软件版本较低时请及时更新
- 3.资料下载成功后可在60天以内免费重复下载
免费领取教师福利

