四川省眉山市仁寿县2024届高考化学模拟预测理综试题含解析
展开
这是一份四川省眉山市仁寿县2024届高考化学模拟预测理综试题含解析,共15页。试卷主要包含了选择题,非选择题等内容,欢迎下载使用。
第Ⅰ卷选择题 (共42分)
一、选择题:本题共7小题,每小题6分,共42分。在每小题给出的四个选项中,只有一项符合题目要求。
1. 化学推动着社会的进步和人类的发展。下列说法不正确的是
A. “煤制烯现代化成套技术开发及应用”中煤的气化属于化学变化
B. 热压氮化硅具有高强度、低密度、耐高温等优点,是可用于制造汽车发动机的新型耐高温结构材料
C. 质检机构从某品牌液态奶中检测出违禁添加物丙二醇,丙二醇是乙醇的同系物
D. “嫦娥五号”采集的月壤样本中含有,与互为同位素
【答案】C
【解析】
【详解】A.煤的气化是煤形成、CO等气体的过程,有新物质生成,是化学变化,故A正确;
B.具有高强度、低密度、耐高温等优点,是可用于制造汽车发动机的新型耐高温结构材料,故B正确;
C.一个丙二醇分子中含有2个羟基,一个乙醇分子中含有1个羟基,两者不属于同系物,故C错误;
D.质子数相同,中子数不同的同种元素的不同核素互称为同位素,、两者互为同位素,故D正确;
本题选C。
2. 丙酮与柠檬醛在一定条件下反应可以合成假紫罗兰酮,再进一步可以合成有工业价值的-紫罗兰酮和-紫罗兰酮,转化过程如图所示。下列说法错误的是
A. -紫罗兰酮和-紫罗兰酮所有碳原子不可能处于同一平面上
B. 假紫罗兰酮、-紫罗兰酮和-紫罗兰酮互为同分异构体
C. 柠檬醛合成假紫罗兰酮的过程中官能团的种类数目不变
D. 柠檬醛可以使酸性高锰酸钾溶液和溴水褪色
【答案】C
【解析】
【详解】A.-紫罗兰酮和-紫罗兰酮均含有与4个碳原子相连的饱和碳原子,所有碳原子一定不共面,故A正确;
B.由结构简式可知,假紫罗兰酮、α-紫罗兰酮和β-紫罗兰酮分子式相同,结构不同,互为同分异构体,故B正确;
C.柠檬醛含两种官能团,个数为3个,假紫罗兰酮中含两种官能团,个数为4个,故C错误;
D.柠檬醛含碳碳双键,能被高锰酸钾氧化,也能与溴单质发生加成反应,可以使酸性高锰酸钾溶液和溴水褪色,故D正确;
故选:C。
3. 为阿伏加德罗常数的值,下列说法正确的是
A. 化学式为的单糖分子中含的数目为
B. 标准状况下,溶于水,溶液中和的微粒数之和小于
C. 过量酸性溶液与完全反应,转移电子数为
D. 常温下,已知,则该温度下饱和溶液中含有个
【答案】B
【解析】
【详解】A.单糖,可以是葡萄糖也可以是果糖,葡萄糖含五个羟基,一个醛基,具有多元醇和醛的性质,果糖是多羟基酮糖,具有醇、酮的化学性质,A错误;
B.标准状况下,溶于水,溶液中和的微粒数之和等于,所以和的微粒数之和小于,B正确;
C.过量酸性溶液与完全反应,转移电子数为2,C错误;
D.常温下,已知,,,,则该温度下饱和溶液中=ml/L,溶液没有给出具体体积,无法计算,D错误;
故选B。
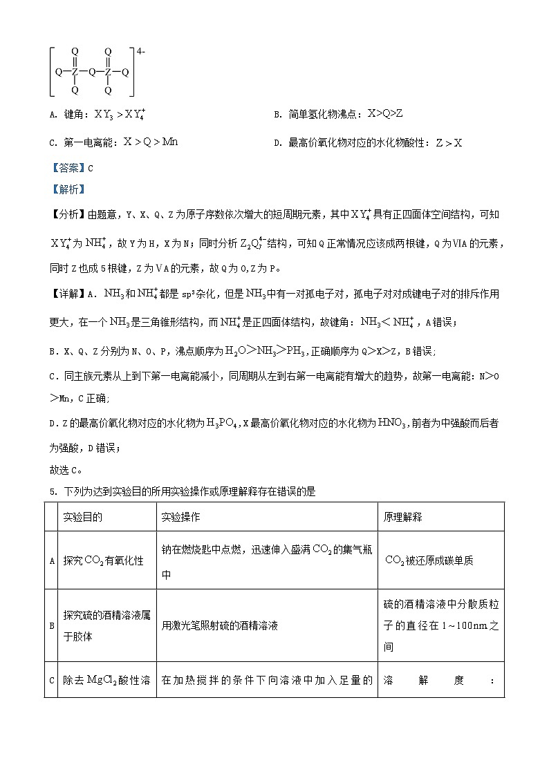
4. 某含锰着色剂的化学式为,Y、X、Q、Z为原子序数依次增大的短周期元素,其中具有正四面体空间结构,结构如图所示。下列说法正确的是
A. 键角:B. 简单氢化物沸点:
C. 第一电离能:D. 最高价氧化物对应的水化物酸性:
【答案】C
【解析】
【分析】由题意,Y、X、Q、Z为原子序数依次增大的短周期元素,其中具有正四面体空间结构,可知为,故Y为H,X为N;同时分析结构,可知Q正常情况应该成两根键,Q为ⅥA的元素,同时Z也成5根键,Z为ⅤA的元素,故Q为O,Z为P。
【详解】A.和都是sp3杂化,但是中有一对孤电子对,孤电子对对成键电子对的排斥作用更大,在一个是三角锥形结构,而是正四面体结构,故键角:<,A错误;
B.X、Q、Z分别为N、O、P,沸点顺序为,正确顺序为Q>X>Z,B错误;
C.同主族元素从上到下第一电离能减小,同周期从左到右第一电离能有增大的趋势,故第一电离能:N>O>Mn,C正确;
D.Z的最高价氧化物对应的水化物为,X最高价氧化物对应的水化物为,前者为中强酸而后者为强酸,D错误;
故选C。
5. 下列为达到实验目的所用实验操作或原理解释存在错误的是
A. AB. BC. CD. D
【答案】D
【解析】
【详解】A.该反应中,二氧化碳被还原为C单质,二氧化碳作氧化剂,说明二氧化碳具有氧化性,A不符题意;
B.用激光笔照射硫的酒精溶液,若产生丁达尔效应,说明硫的酒精溶液属于胶体,则硫的酒精溶液中分散质粒子的直径在1~100nm之间,B不符题意;
C.在加热搅拌的条件下加入碳酸镁除去三价铁离子,发生反应2Fe3++3MgCO3+3H2O=2Fe(OH)3+3Mg2++3CO2↑,说明氢氧化铁的溶解度小于碳酸镁,没有生成氢氧化镁,说明溶解度:,C不符题意;
D.随温度升高,溶液中CH3COONa水解程度增大,说明温度升高,CH3COONa的水解平衡正向移动,同时水的电离程度也增大,Kw增大,pH变化不能能探究温度对CH3COONa水解程度的影响,D符合题意;
答案选D。
6. Science报道某电合成氨装置及阴极区含锂微粒转化过程如图。下列说法错误的是
A. 阳极电极反应式为
B. 阴极区生成氨的反应为
C. 理论上,若电解液传导,最多生成标准状况下
D. 乙醇浓度越高,电流效率越高(电流效率)
【答案】D
【解析】
【分析】由图可知,通入氢气的一极为阳极,阳极电极反应式为:,通入氮气的一极为阴极,阴极的电极反应式为:。
【详解】A.阳极发生失电子的氧化反应,由图可知,阳极电极反应式为:,A项正确;
B.由图可知,阴极区氮气得电子,并结合锂离子先转化为,后与反应生成了氨气,即生成氨的反应为,B项正确;
C.和羟基中的H均来自电解液传导的氢离子,理论上,若电解液传导,根据生成氨的反应:可知,最多生成1ml,标准状况下为,C项正确;
D.由电池总反应:可知,乙醇属于中间产物,乙醇浓度增大,电流效率无明显变化,D项错误;
答案选D。
7. 常温下,向含、、的混合液中滴加NaF溶液,溶液中,、、与的关系如图所示。下列叙述正确的是
已知:。
A. 代表与pF的关系
B. 当时,和相交
C. 向含、的溶液中滴加NaF溶液,先生成
D. 常温下,的平衡常数为
【答案】D
【解析】
【详解】A.和是两条平行线,、的组成都是型,故代表与pF的关系,A错误;
B.根据直线上数据可知,,,,设和相交时,则交点处pF相等,有,,B错误;
C.起始金属离子浓度大小关系未知,不能判断哪一种沉淀先生成,C错误;
D.的平衡常数,D正确。
故选D。
第Ⅱ卷非选择题(共58分)
三、非选择题:本题包括必考题和选考题两部分。第8~10题为必考题,每个试题考生都必须作答。第11题为选考题,考生根据要求作答。
(一)必考题:共43分。
8. 1,己二酸是常用的化工原料,在高分子材料、医药、润滑剂的制造等方面都有重要作用。实验室利用图中的装置(夹持装置已省略),以环己醇、硝酸为反应物制备1,己二酸。反应原理为:
相关物质的物理性质见下表:
实验步骤如下:
Ⅰ.向三颈烧瓶中加入固体和18mL浓(略过量),向恒压滴液漏斗中加入6mL环己醇。
Ⅱ.将三颈烧瓶放入水浴中,电磁搅拌并加热至50℃.移去水浴,打开恒压滴液漏斗活塞滴加5~6滴环己醇,观察到三颈烧瓶中产生红棕色气体时,开始慢慢加入余下的环己醇。调节滴加环己醇的速度,使三颈烧瓶内温度维持在50~60℃之间,直至环己醇全部滴加完毕。
Ⅲ.将三颈烧瓶放入80~90℃水浴中加热10min,至几乎无红棕色气体导出为止。然后迅速将三颈烧瓶中混合液倒入100mL烧杯中,冷却至室温后,有白色晶体析出,减压过滤,____________,干燥,得到粗产品。
Ⅳ.1,己二酸粗产品的提纯
(1)仪器A名称为____________,其作用是____________。
(2)B中发生反应的离子方程式为____________(其中一种产物为亚硝酸盐)。
(3)若步骤Ⅱ中控制水浴温度不当,未滴加环己醇前就会观察到红棕色气体生成,原因为____________。滴加环己醇的过程中,若温度过高,可用冷水浴冷却维持50~60℃,说明该反应的____________0(填“>”或“O>C>H ②. 平面三角形 ③. 都能形成分子间氢键,尿素形成的氢键数目更多
(4) ①. 1:4 ②.
【解析】
【小问1详解】
基态Fe原子核外价层电子排布式为:;3d轨道有4个单电子,自旋方向相同,则自旋磁量子数的代数和为+2或-2;
【小问2详解】
由结构简式可知中心Fe3+与之间形成配位键,因此该离子中的孤电子对数为1,而的孤电子对数为2,价层电子对数相同时,孤电子对数越多键角越小,则该双核阳离子中键角大于中的键角;水分子不带电,OH-带负电,与Fe3+成键时,OH-与Fe3+距离更近,键能更大,所以b键的键能大于a键,若对水溶液进行加热,该双核阳离子内部首先断开的是a;
【小问3详解】
非金属性越强电负性越大,则所含非金属元素的电负性由大到小的顺序是N>O>C>H;中N原子价层电子对数,不含孤电子对,其空间构型为平面三角形;尿素晶体、乙酸晶体均为分子晶体,都能形成分子间氢键,但尿素晶体的熔点高,是因为尿素分子之间存在更多的氢键;
【小问4详解】
Fe3O4中有一半的Fe3+填充在正四面体空隙中,另一半Fe3+和全部Fe2+填充在正八面体空隙中,则正四面体的空隙填充率为,即12.5%,正八面体的空隙填充率为50%,两者之比为:12.5%:50%=1:4,Fe3O4的晶胞中有8个图示结构单元,则晶胞的质量m=,体积V=a3×10-30cm3,则晶体的密度。实验目的
实验操作
原理解释
A
探究有氧化性
钠在燃烧匙中点燃,迅速伸入盛满的集气瓶中
被还原成碳单质
B
探究硫的酒精溶液属于胶体
用激光笔照射硫的酒精溶液
硫的酒精溶液中分散质粒子的直径在之间
C
除去酸性溶液中的
在加热搅拌的条件下向溶液中加入足量的固体,过滤后,再向滤液中加入适量的稀盐酸
溶解度:
D
探究温度对水解程度的影响
用计测溶液的随温度变化
随温度升高,溶液中水解程度增大
试剂
相对分子质量
密度/
熔点/℃
沸点/℃
溶解性
环己醇
100
0.962
25.9
1618
可溶于水、乙醇、乙醚
1,己二酸
146
1.360
152
330.5
微溶于冷水,易溶于乙醇
117
2.326
210(分解)
微溶于冷水,易溶于热水
相关试卷
这是一份四川省绵阳中学2023届高三三诊模拟考试理综-化学试题(含解析),共18页。试卷主要包含了单选题,解答题等内容,欢迎下载使用。
这是一份2023四川省射洪中学高高考适应性考试(二)理综试题含化学答案,文件包含射洪中学高2023届高考适应性考试二理综试题docx、化学答案doc等2份试卷配套教学资源,其中试卷共17页, 欢迎下载使用。
这是一份2023年高考新课标理综化学真题(含解析),共18页。试卷主要包含了单选题,工业流程题,实验题,原理综合题,有机推断题等内容,欢迎下载使用。
相关试卷 更多
- 1.电子资料成功下载后不支持退换,如发现资料有内容错误问题请联系客服,如若属实,我们会补偿您的损失
- 2.压缩包下载后请先用软件解压,再使用对应软件打开;软件版本较低时请及时更新
- 3.资料下载成功后可在60天以内免费重复下载
免费领取教师福利

