





河北省保定市五校2025-2026学年高一上学期9月月考生物试题含答案解析
展开 这是一份河北省保定市五校2025-2026学年高一上学期9月月考生物试题含答案解析,文件包含精品解析河北省保定市五校2025-2026学年高一上学期9月月考生物试题原卷版docx、精品解析河北省保定市五校2025-2026学年高一上学期9月月考生物试题解析版docx等2份试卷配套教学资源,其中试卷共25页, 欢迎下载使用。
考生注意:
1.本试卷分选择题和非选择题两部分。满分100分,考试时间75分钟。
2.答题前,考生务必用直径0.5毫米黑色墨水签字笔将密封线内项目填写清楚。
3.考生作答时,请将答案答在答题卡上。选择题每小题选出答案后,用2B铅笔把答题卡上对应题目的答案标号涂黑;非选择题请用直径0.5毫米黑色墨水签字笔在答题卡上各题的答题区域内作答,超出答题区域书写的答案无效,在试题卷、草稿纸上作答无效。
4.本卷命题范围:人教版必修1(30%)+必修2第1章。
一、单项选择题:本题共13小题,每小题2分,共26分。在每小题给出的四个选项中,只有一项是符合题目要求的。
1. 细胞内膜系统指在结构、功能上相互关联、由单层膜包被的细胞器膜或细胞结构膜的总称,包括内质网膜、高尔基体膜、液泡膜、细胞膜、胞内体膜、溶酶体膜等。下列相关叙述错误的是( )
A. 细胞内膜系统与生物膜系统不完全相同,原核细胞不具有细胞内膜系统
B. 溶酶体内含有多种水解酶,会破坏细胞内膜系统
C. 细胞内膜系统将细胞分为各个区室,有利于细胞生命活动有序进行
D. 细胞膜主导细胞与外部环境进行物质运输、能量转化和信息交流
2. 某研究小组在过氧化氢溶液中加入一定量过氧化氢酶,收集产生的氧气,每隔30秒进行一次测定,结果如图所示。下列有关叙述错误的是( )
A. 60s时适当提高反应温度,氧气产生速率可能增大
B. 增大过氧化氢的浓度,180s时氧气产生量可能增加
C. 与240s时相比,300s时过氧化氢酶的活性更高
D. 适当增加酶的初始加入量不改变产生的氧气总量
3. 同种生物的同一性状的不同表现类型,叫作相对性状。下列各组中属于一对相对性状的是( )
A. 果蝇的红眼与白眼
B. 豌豆的绿色豆荚与饱满豆荚
C. 山羊的短毛与绵羊的长毛
D. 不同种类杂草的高茎与矮茎
4. 下列各项中属于纯合子的是( )
A. DdB. aaBBddC. DdEED. eeFf
5. 番茄果实的红色(R)对黄色(r)为显性,为了鉴定一株结红果的番茄植株是纯合子还是杂合子,下列方法错误的是( )
A. 用该红果与红果纯合子杂交
B. 用该红果与黄果测交
C. 让该红果植株自交
D. 用该红果与红果杂合子杂交
6. 孟德尔遗传定律的发现离不开实验材料的正确选择和科学的实验方法。下列相关叙述错误的是( )
A. 豌豆自然状态下一般都是纯种原因是自花传粉、闭花受粉
B. 豌豆有多对易于区分的相对性状,便于观察和统计
C. 豌豆杂交实验时必须在开花后对母本去雄并套上纸袋
D. 统计学方法的运用是孟德尔获得成功的原因之一
7. 假说—演绎法是现代科学研究中常用的方法,利用该方法孟德尔发现了基因的分离定律和自由组合定律。下列相关叙述错误的是( )
A. F2性状分离比为3∶1是否具有偶然性属于观察现象、提出问题
B. F1产生的4种配子数量比为1∶1∶1∶1属于作出假说
C. 设计F1与隐性纯合子的正反交实验属于实验验证
D. 孟德尔遗传定律适用于进行有性生殖的真核生物细胞核遗传
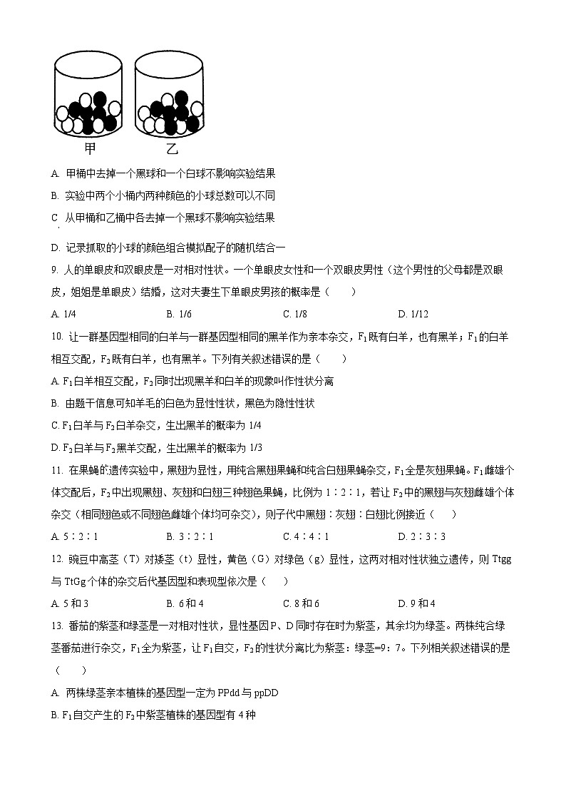
8. 如图甲、乙两个桶中放置了黑色和白色两种颜色的小球,且每个桶中黑色小球和白色小球的数量相同。若用此装置做性状分离比的模拟实验,下列有关叙述错误的是( )
A. 甲桶中去掉一个黑球和一个白球不影响实验结果
B. 实验中两个小桶内两种颜色的小球总数可以不同
C 从甲桶和乙桶中各去掉一个黑球不影响实验结果
D. 记录抓取的小球的颜色组合模拟配子的随机结合一
9. 人的单眼皮和双眼皮是一对相对性状。一个单眼皮女性和一个双眼皮男性(这个男性的父母都是双眼皮,姐姐是单眼皮)结婚,这对夫妻生下单眼皮男孩的概率是( )
A. 1/4B. 1/6C. 1/8D. 1/12
10. 让一群基因型相同的白羊与一群基因型相同的黑羊作为亲本杂交,F1既有白羊,也有黑羊;F1的白羊相互交配,F2既有白羊,也有黑羊。下列有关叙述错误的是( )
A. F1白羊相互交配,F2同时出现黑羊和白羊的现象叫作性状分离
B. 由题干信息可知羊毛的白色为显性性状,黑色为隐性性状
C. F1白羊与F2白羊杂交,生出黑羊的概率为1/4
D. F2白羊与F2黑羊交配,生出黑羊的概率为1/3
11. 在果蝇遗传实验中,黑翅为显性,用纯合黑翅果蝇和纯合白翅果蝇杂交,F1全是灰翅果蝇。F1雌雄个体交配后,F2中出现黑翅、灰翅和白翅三种翅色果蝇,比例为1∶2∶1,若让F2中的黑翅与灰翅雌雄个体杂交(相同翅色或不同翅色雌雄个体均可杂交),则子代中黑翅∶灰翅∶白翅比例接近( )
A. 5∶2∶1B. 3∶2∶1C. 4∶4∶1D. 2∶3∶3
12. 豌豆中高茎(T)对矮茎(t)显性,黄色(G)对绿色(g)显性,这两对相对性状独立遗传,则Ttgg与TtGg个体的杂交后代基因型和表现型依次是( )
A. 5和3B. 6和4C. 8和6D. 9和4
13. 番茄的紫茎和绿茎是一对相对性状,显性基因P、D同时存在时为紫茎,其余均为绿茎。两株纯合绿茎番茄进行杂交,F1全为紫茎,让F1自交,F2的性状分离比为紫茎:绿茎=9:7。下列相关叙述错误的是( )
A. 两株绿茎亲本植株的基因型一定为PPdd与ppDD
B. F1自交产生的F2中紫茎植株的基因型有4种
C. 若让F1与绿茎植株测交,则子代的表型及比例为紫茎:绿茎=1:3
D. F1自交产生的F2绿茎植株中纯合子的比例为3/16
二、多项选择题:本题共5小题,每小题3分,共15分。在每小题给出的四个选项中,有两个或两个以上选项符合题目要求,全部选对得3分,选对但不全的得1分,有选错的得0分。
14. 如图表示物质浓度与氧气浓度对几种物质运输方式的影响,下列相关叙述错误的是( )
A. ①只能代表自由扩散,②只能代表协助扩散
B. 温度对图示物质运输方式均会产生影响
C. 随横坐标数值的增大,②和④两种运输方式不再升高的原因完全不同
D. 曲线④表示的运输方式需要消耗能量,抑制有氧呼吸会完全抑制该运输过程
15. 人体细胞通过呼吸作用可以氧化分解有机物释放能量以满足生命活动的需要。下列关于人体细胞呼吸的叙述,正确的是( )
A. 在缺少氧气的条件下,骨骼肌细胞将丙酮酸转化为乳酸
B. 成熟红细胞由于没有线粒体,因此不能进行细胞呼吸
C. 大脑细胞线粒体内膜上的酶可催化 NADH与O2生成
D. 在缺氧的环境中,人体细胞呼吸分解葡萄糖产生的CO2量大于消耗的O2量
16. 随着人们对高品质纺织品的需求增加,绒山羊毛的市场需求也在增加。已知山羊毛色的黑色与白色为一对相对性状,受一对等位基因控制,某养殖场工作人员记录某批山羊的毛色(如图)以研究其遗传规律。下列相关叙述正确的是( )
A. 由I1、I2杂交结果即可判断I1为杂合子
B. 仅由Ⅱ4、Ⅱ5杂交结果即可判断黑色为隐性性状
C. 根据图示判断I1、Ⅱ4、Ⅱ5、Ⅲ7均为杂合子
D. Ⅱ4和Ⅱ5再生一只纯合白色小羊的概率为1/4
17. 某种蝴蝶翅膀的颜色同时受 A、a 与 B、b 两对等位基因控制,基因型为 A_bb 的蝴蝶翅膀为绿色,基因型为 aaB_的蝴蝶翅膀为黄色。将一只红色翅蝴蝶(♀)与一只白色翅蝴蝶(♂)杂交,F1全为红色翅蝴蝶,取 F1红色翅蝴蝶相互交配得 F2,F2的表型及其比例为红翅蝶∶黄翅蝶∶绿翅蝶∶白翅蝶=7∶3∶1∶1。下列叙述正确的是( )
A. F2中与亲本翅色不同的蝴蝶占 1/3
B. F1产生的某种雄配子致死
C. 亲本均为纯合子,F2中的绿翅蝶基因型是杂合子
D. 取 F2的绿翅蝶进行测交,子代可能只有白翅蝶
18. 下列有关孟德尔的两对相对性状的杂交实验的叙述,正确的是( )
A. F1自交产生F2的过程中,雌雄配子的结合方式有16种
B. 对F2每一对相对性状单独分析,性状比都接近3:1
C. 产生配子时等位基因分离,形成合子时非等位基因自由组合
D. 黄色圆粒豌豆(YyRr)产生的配子类型及比例为YR∶Yr∶yR∶yr=1∶1∶1∶1
三、非选择题:本题共5小题,共59分。
19. 当处于有光照且O2浓度高、CO2浓度低的环境中时,植物所有能进行光合作用的细胞会吸收O2和释放CO2,但不生成ATP,这种现象称为“光呼吸”。如图为光呼吸的大致过程示意图(图中的RuBP是一种五碳化合物、Rubisc酶是催化CO2固定的酶,过氧化物酶体是一种含多种氧化酶的细胞器)。回答下列问题:
(1)由图可知,参与光呼吸过程的细胞器有___。
(2)光呼吸产生的分子机制是O2和CO2竞争Rubisc酶,该酶发挥作用的具体场所是___。据此推测,当CO2与O2浓度的比值升高时,Rubisc酶催化光呼吸的反应___(填“增强”或“减弱”)。
(3)研究发现,光呼吸的存在会明显降低作物产量,结合图示分析,原因可能是___。生产上常通过适当升高CO2浓度来达到增产目的,这是因为CO2浓度高可以促进___反应的进行进而提高光合作用强度;同时还可以___,从而降低光呼吸速率。
(4)在天气晴朗炎热,气候干燥的中午,光呼吸能为光合作用提供原料,原因是___。
20. 如图甲为某种植物细胞分裂过程的模式图,图乙为该过程中染色体数/核DNA数变化曲线图。回答下列问题:
(1)细胞①变为细胞②的过程中,染色质(体)在形态上发生的主要变化是____。
(2)细胞③处于有丝分裂____期,该时期染色体的行为特征是____。细胞③变成细胞④的过程中,染色体发生的变化对应于图乙的____段(用图中字母表示)。与细胞③相比,细胞④中的核DNA含量____(填“加倍”“不变”或“减半”)。
(3)细胞④变成细胞⑤的过程中,细胞中央出现的结构是____,该结构向四周扩展可形成细胞壁。若某动物细胞也处于该时期,则其主要特征是____。
(4)图乙正常分裂时,b→c段细胞中的染色体数____(填“会”或“不会”)发生改变,c点时细胞中染色单体数与核DNA含量的比值为____。
21. 果蝇具有多对易区分的相对性状,是生物学家常用的遗传学材料。已知果蝇的长翅和残翅是一对相对性状,由等位基因V和v控制。生物学家选择一只长翅果蝇和一只残翅果蝇作为亲本进行杂交。F1的表型为长翅和残翅,让F1的一只长翅果蝇与另一只长翅果蝇杂交,F2的表型为长翅和残翅。请回答下列相关问题:
(1)果蝇翅形的显性性状是______,判断理由是______。
(2)亲本长翅和残翅果蝇的基因型分别为______;亲本杂交,F1的表型比为______。
(3)F1的长翅果蝇与另一只长翅果蝇杂交后代中出现了残翅,产生这种现象的原因是______。
(4)F2长翅果蝇的基因型为______,F2的长翅果蝇自由交配,后代的表型及比例为______。
22. 某种植物的花色由两对等位基因控制,且两对基因独立遗传,基因控制花色色素的合成途径如图1所示,将一紫花植株与一红花植株杂交,所得F1中不同花色个体数量的相对值如图2所示。回答下列问题:
(1)控制该植物花色性状的两对基因遵循____定律。
(2)根据图1推测,该植物花色表现为白色的必要条件是____,基因型为____的白花植株与红花植株杂交,子代会产生紫花植株。
(3)根据图2结果可推出亲本紫花植株产生的配子种类及比例为____,亲本红花的基因型为____,F1红花植株中纯合子所占比例为____。
(4)若F1中红花植株测交,则F2中表型及分离比为____。
23. 兔的体毛颜色和长短分别由两对等位基因A、a和B、b控制。现以白色短毛兔和灰色长毛兔为亲本进行杂交实验,正交和反交结果相同,实验结果如图所示。回答下列问题:
(1)在兔的体毛颜色性状中白色是______________,亲本中的灰色长毛的基因型是_____________。
(2)上述两对等位基因的遗传遵循基因的自由自合定律,理由是____________。若要进一步证明上述观点,可选用F1中灰色短毛兔进行测交实验来加以验证,当后代的表型及比例为______________时,则可支持上述观点。
(3)理论上F2还应该出现____________性状的个体,但实际并未出现,推测其原因可能是基因型为____________的个体本应该表现出该性状,却表现出灰色长毛的性状。已知有多只不同基因型的灰色长毛雌性个体,为验证上述推测,请从亲子代中选取雄性个体设计实验进行验证。
实验思路:________________________________________________。
预期子代中会同时出现三种情况:
①杂交组合的后代均为灰色短毛;
②杂交组合的后代中灰色短毛∶白色短毛=____________;
③杂交组合的后代_____________,则上述推论成立。
相关试卷
这是一份河北省保定市五校2025-2026学年高一上学期9月月考生物试题含答案解析,文件包含精品解析河北省保定市五校2025-2026学年高一上学期9月月考生物试题原卷版docx、精品解析河北省保定市五校2025-2026学年高一上学期9月月考生物试题解析版docx等2份试卷配套教学资源,其中试卷共25页, 欢迎下载使用。
这是一份河北省保定市五校2025-2026学年高一上学期9月月考生物试题含答案,共25页。
这是一份【生物】河北省保定市五校2025-2026学年高一上学期9月月考试题(学生版+解析版),文件包含生物河北省保定市五校2025-2026学年高一上学期9月月考试题解析版docx、生物河北省保定市五校2025-2026学年高一上学期9月月考试题学生版docx等2份试卷配套教学资源,其中试卷共26页, 欢迎下载使用。
相关试卷 更多
- 1.电子资料成功下载后不支持退换,如发现资料有内容错误问题请联系客服,如若属实,我们会补偿您的损失
- 2.压缩包下载后请先用软件解压,再使用对应软件打开;软件版本较低时请及时更新
- 3.资料下载成功后可在60天以内免费重复下载
免费领取教师福利 




.png)




