搜索
      上传资料 赚现金
      点击图片退出全屏预览

      河北省保定市五校2025-2026学年高一上学期9月月考生物试卷

      • 535.19 KB
      • 2025-09-29 16:48:42
      • 62
      • 0
      • 教习网6560351
      加入资料篮
      立即下载
      河北省保定市五校2025-2026学年高一上学期9月月考生物试卷第1页
      点击全屏预览
      1/26
      河北省保定市五校2025-2026学年高一上学期9月月考生物试卷第2页
      点击全屏预览
      2/26
      河北省保定市五校2025-2026学年高一上学期9月月考生物试卷第3页
      点击全屏预览
      3/26
      还剩23页未读, 继续阅读

      河北省保定市五校2025-2026学年高一上学期9月月考生物试卷

      展开

      这是一份河北省保定市五校2025-2026学年高一上学期9月月考生物试卷,共26页。

      考生注意:
      2025~2026 学年高一(3+1 班)9 月考试检测试卷
      生物学
      本试卷分选择题和非选择题两部分。满分 100 分,考试时间 75 分钟。
      答题前,考生务必用直径 0.5 毫米黑色墨水签字笔将密封线内项目填写清楚。
      考生作答时,请将答案答在答题卡上。选择题每小题选出答案后,用 2B 铅笔把答题卡上对应题目的答案标号涂黑;非选择题请用直径 0.5 毫米黑色墨水签字笔在答题卡上各题的答题区域内作答,超.出.答.题.区.域.书.写.的.答.案.无.效.,在.试.题.卷.、草.稿.纸.上.作.答.无.效.。
      本卷命题范围:人教版必修 1(30%)+必修 2 第 1 章。
      一、单项选择题:本题共 13 小题,每小题 2 分,共 26 分。在每小题给出的四个选项中,只有一项是符合题目要求的。
      细胞内膜系统指在结构、功能上相互关联、由单层膜包被的细胞器膜或细胞结构膜的总称,包括内质网膜、高尔基体膜、液泡膜、细胞膜、胞内体膜、溶酶体膜等。下列相关叙述错误的是()
      细胞内膜系统与生物膜系统不完全相同,原核细胞不具有细胞内膜系统
      溶酶体内含有多种水解酶,会破坏细胞内膜系统
      细胞内膜系统将细胞分为各个区室,有利于细胞生命活动有序进行
      细胞膜主导细胞与外部环境进行物质运输、能量转化和信息交流
      某研究小组在过氧化氢溶液中加入一定量的过氧化氢酶,收集产生的氧气,每隔 30 秒进行一次测定,结果如图所示。下列有关叙述错误的是()
      60s 时适当提高反应温度,氧气产生速率可能增大
      增大过氧化氢的浓度,180s 时氧气产生量可能增加
      与 240s 时相比,300s 时过氧化氢酶的活性更高
      适当增加酶的初始加入量不改变产生的氧气总量
      同种生物的同一性状的不同表现类型,叫作相对性状。下列各组中属于一对相对性状的是()
      果蝇的红眼与白眼
      豌豆的绿色豆荚与饱满豆荚
      山羊的短毛与绵羊的长毛
      不同种类杂草的高茎与矮茎
      下列各项中属于纯合子的是()
      A. DdB. aaBBddC. DdEED. eeFf
      番茄果实的红色(R)对黄色(r)为显性,为了鉴定一株结红果的番茄植株是纯合子还是杂合子,下列方法错误的是()
      用该红果与红果纯合子杂交
      用该红果与黄果测交
      让该红果植株自交
      用该红果与红果杂合子杂交
      孟德尔遗传定律的发现离不开实验材料的正确选择和科学的实验方法。下列相关叙述错.误.的是()
      豌豆自然状态下一般都是纯种的原因是自花传粉、闭花受粉
      豌豆有多对易于区分的相对性状,便于观察和统计
      豌豆杂交实验时必须在开花后对母本去雄并套上纸袋
      统计学方法的运用是孟德尔获得成功的原因之一
      假说—演绎法是现代科学研究中常用的方法,利用该方法孟德尔发现了基因的分离定律和自由组合定律。下列相关叙述错误的是()
      F2 性状分离比为 3∶1 是否具有偶然性属于观察现象、提出问题
      F1 产生的 4 种配子数量比为 1∶1∶1∶1 属于作出假说
      设计 F1 与隐性纯合子的正反交实验属于实验验证
      孟德尔遗传定律适用于进行有性生殖的真核生物细胞核遗传
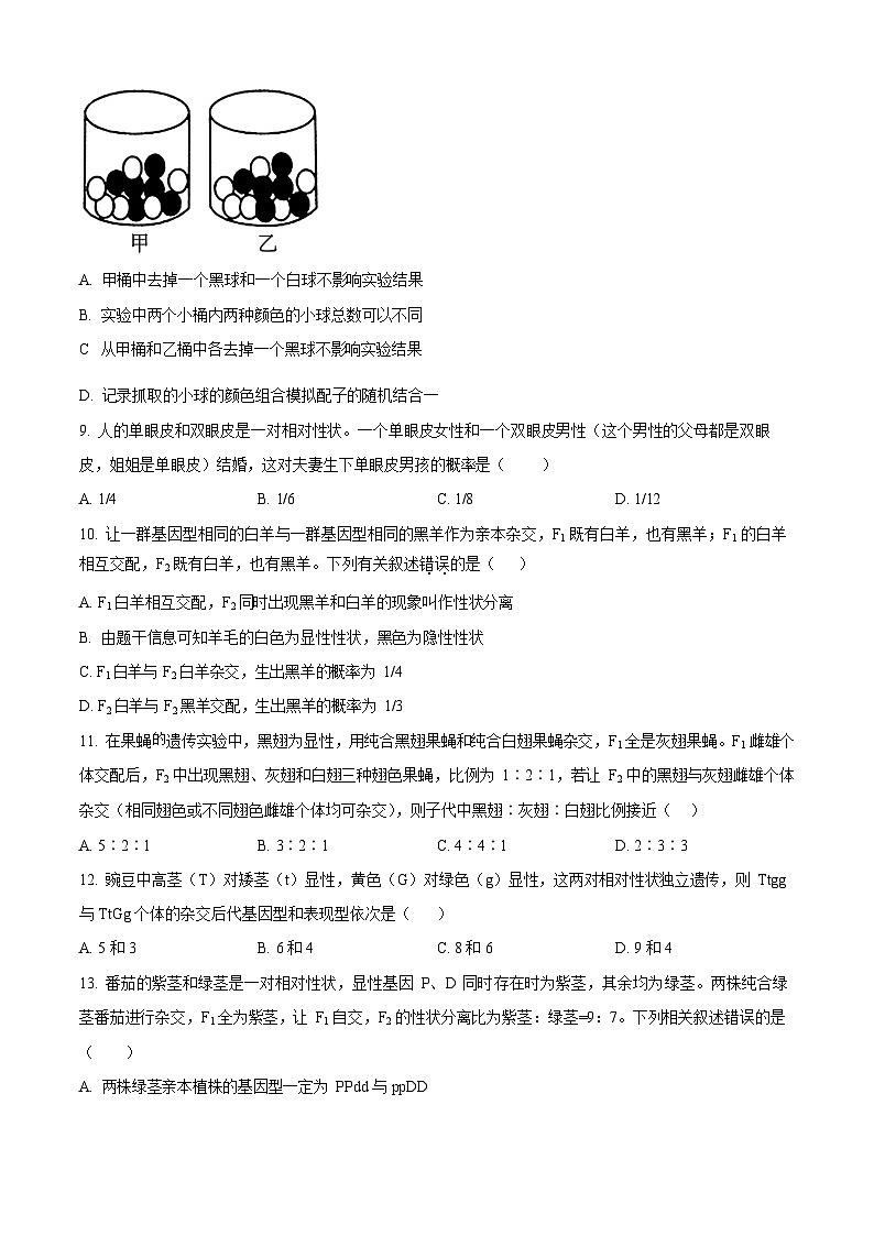
      如图甲、乙两个桶中放置了黑色和白色两种颜色的小球,且每个桶中黑色小球和白色小球的数量相同。若用此装置做性状分离比的模拟实验,下列有关叙述错误的是()
      甲桶中去掉一个黑球和一个白球不影响实验结果
      实验中两个小桶内两种颜色的小球总数可以不同
      C 从甲桶和乙桶中各去掉一个黑球不影响实验结果
      D. 记录抓取的小球的颜色组合模拟配子的随机结合一
      人的单眼皮和双眼皮是一对相对性状。一个单眼皮女性和一个双眼皮男性(这个男性的父母都是双眼皮,姐姐是单眼皮)结婚,这对夫妻生下单眼皮男孩的概率是()
      A. 1/4B. 1/6C. 1/8D. 1/12
      让一群基因型相同的白羊与一群基因型相同的黑羊作为亲本杂交,F1 既有白羊,也有黑羊;F1 的白羊相互交配,F2 既有白羊,也有黑羊。下列有关叙述错.误.的是( )
      F1 白羊相互交配,F2 同时出现黑羊和白羊的现象叫作性状分离
      由题干信息可知羊毛的白色为显性性状,黑色为隐性性状
      F1 白羊与 F2 白羊杂交,生出黑羊的概率为 1/4
      F2 白羊与 F2 黑羊交配,生出黑羊的概率为 1/3
      在果蝇的遗传实验中,黑翅为显性,用纯合黑翅果蝇和纯合白翅果蝇杂交,F1 全是灰翅果蝇。F1 雌雄个体交配后,F2 中出现黑翅、灰翅和白翅三种翅色果蝇,比例为 1∶2∶1,若让 F2 中的黑翅与灰翅雌雄个体杂交(相同翅色或不同翅色雌雄个体均可杂交),则子代中黑翅∶灰翅∶白翅比例接近( )
      A. 5∶2∶1B. 3∶2∶1C. 4∶4∶1D. 2∶3∶3
      豌豆中高茎(T)对矮茎(t)显性,黄色(G)对绿色(g)显性,这两对相对性状独立遗传,则 Ttgg
      与 TtGg 个体的杂交后代基因型和表现型依次是()
      A. 5 和 3B. 6 和 4C. 8 和 6D. 9 和 4
      番茄的紫茎和绿茎是一对相对性状,显性基因 P、D 同时存在时为紫茎,其余均为绿茎。两株纯合绿茎番茄进行杂交,F1 全为紫茎,让 F1 自交,F2 的性状分离比为紫茎:绿茎=9:7。下列相关叙述错误的是
      ()
      两株绿茎亲本植株的基因型一定为 PPdd 与 ppDD
      F1 自交产生的 F2 中紫茎植株的基因型有 4 种
      若让 F1 与绿茎植株测交,则子代的表型及比例为紫茎:绿茎=1:3
      F1 自交产生的 F2 绿茎植株中纯合子的比例为 3/16
      二、多项选择题:本题共 5 小题,每小题 3 分,共 15 分。在每小题给出的四个选项中,有两个或两个以上选项符合题目要求,全部选对得 3 分,选对但不全的得 1 分,有选错的得 0分。
      如图表示物质浓度与氧气浓度对几种物质运输方式的影响,下列相关叙述错误的是()
      ①只能代表自由扩散,②只能代表协助扩散
      温度对图示物质运输方式均会产生影响
      随横坐标数值的增大,②和④两种运输方式不再升高的原因完全不同
      曲线④表示的运输方式需要消耗能量,抑制有氧呼吸会完全抑制该运输过程
      人体细胞通过呼吸作用可以氧化分解有机物释放能量以满足生命活动的需要。下列关于人体细胞呼吸的叙述,正确的是()
      在缺少氧气的条件下,骨骼肌细胞将丙酮酸转化为乳酸
      成熟红细胞由于没有线粒体,因此不能进行细胞呼吸
      大脑细胞的线粒体内膜上的酶可催化 NADH 与 O2 生成
      H2O
      在缺氧的环境中,人体细胞呼吸分解葡萄糖产生的 CO2 量大于消耗的 O2 量
      随着人们对高品质纺织品的需求增加,绒山羊毛的市场需求也在增加。已知山羊毛色的黑色与白色为一对相对性状,受一对等位基因控制,某养殖场工作人员记录某批山羊的毛色(如图)以研究其遗传规律。下列相关叙述正确的是()
      由 I1、I2 杂交结果即可判断 I1 为杂合子
      仅由Ⅱ4、Ⅱ5 杂交结果即可判断黑色为隐性性状
      根据图示判断 I1、Ⅱ4、Ⅱ5、Ⅲ7 均为杂合子
      Ⅱ4 和Ⅱ5 再生一只纯合白色小羊的概率为 1/4
      某种蝴蝶翅膀的颜色同时受 A、a 与 B、b 两对等位基因控制,基因型为 A_bb 的蝴蝶翅膀为绿色,基
      因型为 aaB_的蝴蝶翅膀为黄色。将一只红色翅蝴蝶(♀)与一只白色翅蝴蝶(♂)杂交,F1 全为红色翅蝴蝶,取 F1 红色翅蝴蝶相互交配得 F2,F2 的表型及其比例为红翅蝶∶黄翅蝶∶绿翅蝶∶白翅蝶=7∶3∶1∶1。下列
      叙述正确的是()
      F2 中与亲本翅色不同的蝴蝶占 1/3
      F1 产生的某种雄配子致死
      亲本均为纯合子,F2 中的绿翅蝶基因型是杂合子
      取 F2 的绿翅蝶进行测交,子代可能只有白翅蝶
      下列有关孟德尔的两对相对性状的杂交实验的叙述,正确的是()
      F1 自交产生 F2 的过程中,雌雄配子的结合方式有 16 种
      对 F2 每一对相对性状单独分析,性状比都接近 3:1
      产生配子时等位基因分离,形成合子时非等位基因自由组合
      黄色圆粒豌豆(YyRr)产生的配子类型及比例为 YR∶Yr∶yR∶yr=1∶1∶1∶1
      三、非选择题:本题共 5 小题,共 59 分。
      当处于有光照且 O2 浓度高、CO2 浓度低的环境中时,植物所有能进行光合作用的细胞会吸收 O2 和释放 CO2,但不生成 ATP,这种现象称为“光呼吸”。如图为光呼吸的大致过程示意图(图中的 RuBP 是一种五碳化合物、Rubisc 酶是催化 CO2 固定的酶,过氧化物酶体是一种含多种氧化酶的细胞器)。回答下列问题:
      由图可知,参与光呼吸过程的细胞器有。
      光呼吸产生的分子机制是 O2 和 CO2 竞争 Rubisc 酶,该酶发挥作用的具体场所是。据此推测,当 CO2 与 O2 浓度的比值升高时,Rubisc 酶催化光呼吸的反应(填“增强”或“减弱”)。
      研究发现,光呼吸的存在会明显降低作物产量,结合图示分析,原因可能是 。生产上常通过适当升高 CO2 浓度来达到增产目的,这是因为 CO2 浓度高可以促进 反应的进行进而提高光合作用强度;同时还可以 ,从而降低光呼吸速率。
      在天气晴朗炎热,气候干燥的中午,光呼吸能为光合作用提供原料,原因是。
      如图甲为某种植物细胞分裂过程的模式图,图乙为该过程中染色体数/核 DNA 数变化曲线图。回答下列问题:
      细胞①变为细胞②的过程中,染色质(体)在形态上发生的主要变化是。
      细胞③处于有丝分裂期,该时期染色体的行为特征是。细胞③变成细胞④的过程中,染色体发生的变化对应于图乙的段(用图中字母表示)。与细胞③相比,细胞④中的核 DNA 含量(填 “加倍”“不变”或“减半”)。
      细胞④变成细胞⑤的过程中,细胞中央出现的结构是,该结构向四周扩展可形成细胞壁。若某动物细胞也处于该时期,则其主要特征是。
      图乙正常分裂时,b→c 段细胞中的染色体数(填“会”或“不会”)发生改变,c 点时细胞中染色单体数与核 DNA 含量的比值为。
      果蝇具有多对易区分的相对性状,是生物学家常用的遗传学材料。已知果蝇的长翅和残翅是一对相对性状,由等位基因 V 和 v 控制。生物学家选择一只长翅果蝇和一只残翅果蝇作为亲本进行杂交。F1 的表型为长翅和残翅,让 F1 的一只长翅果蝇与另一只长翅果蝇杂交,F2 的表型为长翅和残翅。请回答下列相关问题:
      果蝇翅形的显性性状是,判断理由是。
      亲本长翅和残翅果蝇的基因型分别为;亲本杂交,F1 的表型比为。
      F1 的长翅果蝇与另一只长翅果蝇杂交后代中出现了残翅,产生这种现象的原因是。
      F2 长翅果蝇的基因型为,F2 的长翅果蝇自由交配,后代的表型及比例为。
      某种植物的花色由两对等位基因控制,且两对基因独立遗传,基因控制花色色素的合成途径如图 1 所示,将一紫花植株与一红花植株杂交,所得 F1 中不同花色个体数量的相对值如图 2 所示。回答下列问题:
      控制该植物花色性状的两对基因遵循定律。
      根据图 1 推测,该植物花色表现为白色的必要条件是,基因型为的白花植株与红花植株杂交,子代会产生紫花植株。
      根据图 2 结果可推出亲本紫花植株产生的配子种类及比例为,亲本红花的基因型为,F1 红花植株中纯合子所占比例为。
      若 F1 中红花植株测交,则 F2 中表型及分离比为。
      兔的体毛颜色和长短分别由两对等位基因 A、a 和 B、b 控制。现以白色短毛兔和灰色长毛兔为亲本进行杂交实验,正交和反交结果相同,实验结果如图所示。回答下列问题:
      在兔的体毛颜色性状中白色是,亲本中的灰色长毛的基因型是。
      上述两对等位基因的遗传遵循基因的自由自合定律,理由是。若要进一步证明上述观点,可选用 F1 中灰色短毛兔进行测交实验来加以验证,当后代的表型及比例为时,则可支持上述观点。
      理论上 F2 还应该出现性状的个体,但实际并未出现,推测其原因可能是基因型为
      的个体本应该表现出该性状,却表现出灰色长毛的性状。已知有多只不同基因型的灰色长毛雌性个体,为验证上述推测,请从亲子代中选取雄性个体设计实验进行验证。
      实验思路:。预期子代中会同时出现三种情况:
      ①杂交组合的后代均为灰色短毛;
      ②杂交组合的后代中灰色短毛∶白色短毛=;
      ③杂交组合的后代,则上述推论成立。
      考生注意:
      2025~2026 学年高一(3+1 班)9 月考试检测试卷
      生物学
      本试卷分选择题和非选择题两部分。满分 100 分,考试时间 75 分钟。
      答题前,考生务必用直径 0.5 毫米黑色墨水签字笔将密封线内项目填写清楚。
      考生作答时,请将答案答在答题卡上。选择题每小题选出答案后,用 2B 铅笔把答题卡上对应题目的答案标号涂黑;非选择题请用直径 0.5 毫米黑色墨水签字笔在答题卡上各题的答题区域内作答,超.出.答.题.区.域.书.写.的.答.案.无.效.,在.试.题.卷.、草.稿.纸.上.作.答.无.效.。
      本卷命题范围:人教版必修 1(30%)+必修 2 第 1 章。
      一、单项选择题:本题共 13 小题,每小题 2 分,共 26 分。在每小题给出的四个选项中,只有一项是符合题目要求的。
      细胞内膜系统指在结构、功能上相互关联、由单层膜包被的细胞器膜或细胞结构膜的总称,包括内质网膜、高尔基体膜、液泡膜、细胞膜、胞内体膜、溶酶体膜等。下列相关叙述错误的是()
      细胞内膜系统与生物膜系统不完全相同,原核细胞不具有细胞内膜系统
      溶酶体内含有多种水解酶,会破坏细胞内膜系统
      细胞内膜系统将细胞分为各个区室,有利于细胞生命活动有序进行
      细胞膜主导细胞与外部环境进行物质运输、能量转化和信息交流
      【答案】B
      【解析】
      【分析】生物膜系统概念:内质网、高尔基体、线粒体、叶绿体、溶酶体等细胞器膜和核膜、细胞膜等结构共同构成细胞的生物膜系统。
      【详解】A、细胞器膜和核膜、细胞膜等结构共同构成细胞的生物膜系统,细胞内膜系统与生物膜系统不完全相同,原核细胞只有细胞膜一种生物膜,无细胞器膜和核膜,不具有细胞内膜系统,A 正确;
      B、溶酶体中含有多种水解酶,能够分解很多物质以及衰老、损伤的细胞器,清除侵入细胞的病毒或病菌,有利于细胞内膜系统的稳定,且细胞内膜系统被修饰,不会被水解酶破坏,B 错误;
      C、细胞内的生物膜把细胞分隔成一个个小的区室,这样就使得细胞内能够同时进行多种化学反应,而不会相互干扰,细胞内大量膜相结构的存在,有利于细胞中生化反应的进行,C 正确;
      D、细胞膜使细胞具有一个相对稳定的内环境,在细胞与环境之间进行物质运输、能量交换和信息传递的过程中也起着决定性的作用,D 正确。
      故选 B。
      某研究小组在过氧化氢溶液中加入一定量的过氧化氢酶,收集产生的氧气,每隔 30 秒进行一次测定,
      结果如图所示。下列有关叙述错误的是()
      60s 时适当提高反应温度,氧气产生速率可能增大
      增大过氧化氢的浓度,180s 时氧气产生量可能增加
      与 240s 时相比,300s 时过氧化氢酶的活性更高
      适当增加酶的初始加入量不改变产生的氧气总量
      【答案】C
      【解析】
      【分析】1、分子从常态转变为容易发生化学反应的活跃状态所需要的能量称为活化能。
      2、与无机化剂相比,酶降低活化能的作用更显著,化效率更高。
      【详解】A、过氧化氢不稳定,受热易分解,因此 60s 时适当提高反应温度,氧气产生速率可能增大,另外,适当提高反应温度也可能使酶活性升高,氧气产生速率增大,A 正确;
      B、酶与底物结合未达到饱和时,增大过氧化氢的浓度,有利于过氧化氢酶和过氧化氢的结合,180s 时氧气产生量可能增加,B 正确;
      C、酶在反应前后,其活性不变,故 240s 与 300s 时过氧化氢酶活性相同,C 错误;
      D、适当增加酶的初始加入量,底物量不变,氧气的产生速率会增大,氧气的产生总量不变,D 正确。故选 C。
      同种生物的同一性状的不同表现类型,叫作相对性状。下列各组中属于一对相对性状的是()
      果蝇的红眼与白眼
      豌豆的绿色豆荚与饱满豆荚
      山羊的短毛与绵羊的长毛
      不同种类杂草的高茎与矮茎
      【答案】A
      【解析】
      【分析】相对性状是指同种生物同一性状的不同表现类型,如豌豆的高茎和矮茎。
      【详解】相对性状强调“两同一不同”:“两个同”即同种生物、同一种性状;“一个不同”是指不同表现类型,豌豆的绿色豆荚与饱满豆荚是不同性状,山羊的短毛与绵羊的长毛、不同种类杂草的高茎与矮茎是不同种生物,果蝇的红眼与白眼为同种生物同种性状的不同的表现类型,BCD 错误,A 正确。
      故选 A。
      下列各项中属于纯合子的是()
      A. DdB. aaBBddC. DdEED. eeFf
      【答案】B
      【解析】
      【分析】纯合子是指有相同基因型的配子结合成的合子发育成的个体。其基因型可表示为 AA、aa 等。由不同基因型的配子结合成的合子发育成的个体称为杂合子,如 Aa。判断方法:看基因型中是否含有等位基因,如果不含等位基因为纯合子,含有等位基因为杂合子。
      【详解】A、Dd 含有等位基因,为杂合子,A 错误;
      B、aaBBdd 不含等位基因,为纯合子,B 正确; C、DdEE 含有等位基因,为杂合子,C 错误; D、eeFf 含有等位基因,为杂合子,D 错误。 故选 B。
      番茄果实的红色(R)对黄色(r)为显性,为了鉴定一株结红果的番茄植株是纯合子还是杂合子,下列方法错误的是()
      用该红果与红果纯合子杂交
      用该红果与黄果测交
      让该红果植株自交
      用该红果与红果杂合子杂交
      【答案】A
      【解析】
      【分析】鉴定纯杂合可以利用自交、测交以及杂交等方法。
      【详解】番茄果实的红色(R)对黄色(r)为显性,为了鉴定一株结红果的番茄植株是纯合子还是杂合
      子,可以利用该植株自交,若出现性状分离则为杂合子;可以和黄果进行测交,若后代全为红果则为纯合子,还可以和红果杂合子杂交,若出现黄果,则为杂合子,BCD 正确,A 错误。
      故选 A。
      孟德尔遗传定律的发现离不开实验材料的正确选择和科学的实验方法。下列相关叙述错.误.的是()
      豌豆自然状态下一般都是纯种的原因是自花传粉、闭花受粉
      豌豆有多对易于区分的相对性状,便于观察和统计
      豌豆杂交实验时必须在开花后对母本去雄并套上纸袋
      统计学方法的运用是孟德尔获得成功的原因之一
      【答案】C
      【解析】
      【分析】人工异花授粉过程为:去雄(在花蕾期去掉雄蕊)→套上纸袋→人工异花授粉(待花成熟时,采集另一株植株的花粉涂在去雄花的柱头上)→套上纸袋。
      【详解】A、豌豆自然状态下一般都是纯种的原因是自花传粉、闭花受粉,A 正确;
      B、豌豆具有多对易于区分的相对性状,便于统计和观察,B 正确;
      C、进行豌豆杂交实验时必须在花蕾期对母本去雄并套上纸袋,C 错误; D、孟德尔成功的原因之一是运用了科学的统计方法,D 正确。
      故选 C。
      假说—演绎法是现代科学研究中常用的方法,利用该方法孟德尔发现了基因的分离定律和自由组合定律。下列相关叙述错误的是()
      F2 性状分离比为 3∶1 是否具有偶然性属于观察现象、提出问题
      F1 产生的 4 种配子数量比为 1∶1∶1∶1 属于作出假说
      设计 F1 与隐性纯合子的正反交实验属于实验验证
      孟德尔遗传定律适用于进行有性生殖的真核生物细胞核遗传
      【答案】C
      【解析】
      【分析】孟德尔发现遗传定律用了假说—演绎法,其基本步骤:提出问题→作出假说→演绎推理→实验验证→得出结论。
      【详解】A、F2 性状分离比为 3∶1 的出现是否具有偶然性属于观察现象、提出问题,A 正确;
      B、F1 能产生比例相等的配子属于作出假说环节,B 正确;
      C、设计 F1 与隐性纯合子的正反交实验属于演绎推理,C 错误;
      D、孟德尔定律适用于进行有性生殖的真核生物细胞核遗传,D 正确。故选 C。
      如图甲、乙两个桶中放置了黑色和白色两种颜色的小球,且每个桶中黑色小球和白色小球的数量相同。若用此装置做性状分离比的模拟实验,下列有关叙述错误的是()
      甲桶中去掉一个黑球和一个白球不影响实验结果
      实验中两个小桶内两种颜色的小球总数可以不同
      从甲桶和乙桶中各去掉一个黑球不影响实验结果
      记录抓取的小球的颜色组合模拟配子的随机结合一
      【答案】C
      【解析】
      【分析】性状分离比模拟实验的注意事项:
      1、材料用具的注意事项是:
      代表配子的物品必须为球形,以便充分混合。
      在选购或自制小球时,小球的大小、质地应该相同,使抓摸时手感一样,以避免人为误差。
      两个箱子内的小球数量相等,以表示雌雄配子数量相等。同时,每个箱子内的带有两种不同基因的小球的数量也必须相等,以表示形成配子时等位基因的分离,以及形成数目相等的含显性基因和含隐性基因的配子。
      2、实验过程注意事项:
      实验开始时应将箱子内的小球混合均匀。
      抓球时应该双手同时进行,而且要闭眼,以避免人为误差。每次抓取后,应记录下两个小球的字母组合。
      每次抓取的小球要放回箱子内,目的是保证桶内显隐性配子数量相等。
      每做完一次模拟实验,必须要摇匀小球,然后再做下一次模拟实验。实验需要重复 50~100 次。
      【详解】A、甲、乙两个桶模拟的是雌、雄生殖器官,两个桶中两种颜色的小球(模拟配子)数目之比均为 1:1,两个桶中小球总数不一定要相等,甲桶中去掉一个黑球和一个白球,桶内黑球和白球的数量之比
      仍相等,该操作不影响实验结果,A 正确;
      B、甲、乙两个桶模拟的是雌、雄生殖器官,雄配子数量远多于雌配子,甲、乙两个小桶中两种颜色的小球数目之比均为 1:1,但两个小桶中小球总数不一定要相等,B 正确;
      C、甲桶中去掉一个黑球,乙桶中去掉一个黑球后,甲、乙两桶内黑球和白球的数量之比不相等,该操作会影响实验结果,C 错误;
      D、从甲、乙小桶中个抓取小球模拟的是成对的遗传因子的分离,记录颜色组合模拟的是配子随机结合的过程,D 正确。
      故选 C。
      人的单眼皮和双眼皮是一对相对性状。一个单眼皮女性和一个双眼皮男性(这个男性的父母都是双眼皮,姐姐是单眼皮)结婚,这对夫妻生下单眼皮男孩的概率是()
      A. 1/4B. 1/6C. 1/8D. 1/12
      【答案】B
      【解析】
      【分析】基因分离定律的实质:在杂合子的细胞中,位于一对同源染色体上的等位基因,具有一定的独立性;生物体在进行形成配子时,等位基因会随着同源染色体的分开而分离,分别进入到两个配子中,独立地随配子遗传给后代。
      【详解】由题干信息“双眼皮男性的父母都是双眼皮,姐姐是单眼皮”可知,双眼皮由显性基因控制(用 A 表示),单眼皮由隐性基因控制(用 a 表示),单眼皮女性的基因型为 aa,双眼皮男性的基因型为 1/3AA或 2/3Aa,二者结婚后,生单眼皮男孩的概率为 2/3×1/2×1/2=1/6,B 正确,ACD 错误。
      故选 B。
      让一群基因型相同的白羊与一群基因型相同的黑羊作为亲本杂交,F1 既有白羊,也有黑羊;F1 的白羊相互交配,F2 既有白羊,也有黑羊。下列有关叙述错.误.的是( )
      F1 白羊相互交配,F2 同时出现黑羊和白羊的现象叫作性状分离
      由题干信息可知羊毛的白色为显性性状,黑色为隐性性状
      F1 白羊与 F2 白羊杂交,生出黑羊的概率为 1/4
      F2 白羊与 F2 黑羊交配,生出黑羊的概率为 1/3
      【答案】C
      【解析】
      【分析】由题干信息“F1 的白羊相互交配,F2 既有白羊,也有黑羊”可知,羊毛的白色为显性性状,黑色为隐性性状,用等位基因 A 和 a 表示,亲代白羊基因型为 Aa,黑羊基因型为 aa
      【详解】A、由题干信息“F1 的白羊相互交配,F2 既有白羊,也有黑羊”可知,羊毛的白色为显性性状,黑色为隐性性状,用等位基因 A 和 a 表示,亲代白羊基因型为 Aa,黑羊基因型为 aa,F1 白羊基因型为 Aa,黑羊基因型为 aa,F2 白羊基因型为 AA 和 Aa,黑羊基因型为 aa。F2 白羊相互交配,F2 同时出现黑羊和白羊的现象叫作性状分离,A 正确;
      B、分析得知白色为显性性状,黑色为隐性性状,B 正确;
      C、F1 白羊基因型为 Aa,F2 白羊基因型为 l/3AA 和 2/3Aa,生黑羊 aa 的概率为 2/3×1/4=1/6,C 错误; D、F2 白羊基因型为 1/3AA 和 2/3Aa,F2 黑羊基因型为 aa,二者交配,生黑羊的概率为 2/3×1/2=1/3,D正确。
      故选 C。
      在果蝇的遗传实验中,黑翅为显性,用纯合黑翅果蝇和纯合白翅果蝇杂交,F1 全是灰翅果蝇。F1 雌雄个体交配后,F2 中出现黑翅、灰翅和白翅三种翅色果蝇,比例为 1∶2∶1,若让 F2 中的黑翅与灰翅雌雄个体杂交(相同翅色或不同翅色雌雄个体均可杂交),则子代中黑翅∶灰翅∶白翅比例接近( )
      A. 5∶2∶1B. 3∶2∶1C. 4∶4∶1D. 2∶3∶3
      【答案】C
      【解析】
      【分析】分离定律的实质是杂合体内等位基因在减数分裂生成配子时随同源染色体的分开而分离,进入两个不同的配子,独立的随配子遗传给后代。
      【详解】F1 雌雄个体交配后,F2 中出现黑翅、灰翅和白翅三种翅型果蝇,比例为 1∶2∶1,则可知灰翅个体为杂合子,假设为 Aa,则黑翅为 AA,白翅为 aa。若 F2 中的黑翅与灰翅雌雄个体杂交,其中灰翅 Aa 占 2/3,黑翅 AA 占 1/3,产生的雌雄配子均为 A∶a=2∶1,则杂交后子代基因型 AA 所占比例为∶(2/3)×
      (2/3)=4/9,Aa 所占比例为∶(2/3)×(1/3)×2=4/9,aa 所占比例为∶(1/3)×(1/3)=1/9,故
      AA∶Aa∶aa=4∶4∶1,即黑翅∶灰翅∶白翅=4∶4∶1,C 正确,ABD 错误。故选 C。
      豌豆中高茎(T)对矮茎(t)显性,黄色(G)对绿色(g)显性,这两对相对性状独立遗传,则 Ttgg
      与 TtGg 个体的杂交后代基因型和表现型依次是()
      A. 5 和 3B. 6 和 4C. 8 和 6D. 9 和 4
      【答案】B
      【解析】
      【分析】豌豆中高茎(T)对矮茎(t)显性,黄色(G)对绿色(g)显性,这两对相对性状独立遗传,可以用分离定律的思维求解自由组合定律。
      【详解】已知豌豆中高茎(T)对矮茎(t)为显性,黄色(G)对绿色(g)为显性,这两对基因独立遗传,故遵循自由组合定律,Ttgg 与 TtGg 杂交,两对基因逐对考虑即可。已知豌豆中高茎(T)对矮茎(t)为显性,黄色(G)对绿色(g)为显性,且两对基因自由组合。让 Ttgg 与 TtGg 杂交,先分析 Tt 与 Tt 这一对基因,子代出现 TT、Tt、tt 这 3 种基因型;高茎和矮茎 2 种表现型;再分析 gg 与 Gg 这一对基因,子后代出现 gg与 Gg 这 2 种基因型,黄色和绿色 2 种表现型;再将两对基因一起考虑,则后代基因型是 3×2=6(种),表现型是 2×2=4(种)。
      故选 B。
      番茄的紫茎和绿茎是一对相对性状,显性基因 P、D 同时存在时为紫茎,其余均为绿茎。两株纯合绿茎番茄进行杂交,F1 全为紫茎,让 F1 自交,F2 的性状分离比为紫茎:绿茎=9:7。下列相关叙述错误的是
      ()
      两株绿茎亲本植株的基因型一定为 PPdd 与 ppDD
      F1 自交产生的 F2 中紫茎植株的基因型有 4 种
      若让 F1 与绿茎植株测交,则子代的表型及比例为紫茎:绿茎=1:3
      F1 自交产生的 F2 绿茎植株中纯合子的比例为 3/16
      【答案】D
      【解析】
      【分析】基因分离定律和自由组合定律的实质:进行有性生殖的生物在进行减数分裂产生配子时,位于同源染色体上的等位基因随同源染色体分离而分离,分别进入不同的配子中,随配子独立遗传给后代,同时位于非同源染色体的非等位基因进行自由组合
      【详解】A、根据题意可知,紫茎植株的基因型是 P_D_,绿茎植株的基因型是 ppD_或 P_dd 或 ppdd。F1为紫茎(P_D_),其自交所得 F2 的性状分离比为紫茎:绿茎=9:7,9:7 是 9:3:3:1 的变式,说明 F1的基因型是 PpDd,由 F1 的基因型可推知两个纯合绿茎亲本植株的基因型为 PPdd 与 ppDD,A 正确;
      B、F2 中紫茎植株的基因型有 4 种,即 PPDD、PpDD、PpDd、PPDd,B 正确;
      C、F1(PpDd)与绿茎植株(ppdd)测交,子代的表型比为紫茎:绿茎=1:3,C 正确;
      D、F1(PpDd)自交所得 F2 中绿茎植株(ppD_或 P_dd 或 ppdd)占 7/16,绿茎植株纯合子(ppDD 或 PPdd
      或 ppdd)占总数的 3/16,所以 F2 绿茎植株中纯合子的比例为 3/7,D 错误。故选 D。
      二、多项选择题:本题共 5 小题,每小题 3 分,共 15 分。在每小题给出的四个选项中,有
      两个或两个以上选项符合题目要求,全部选对得 3 分,选对但不全的得 1 分,有选错的得 0
      分。
      如图表示物质浓度与氧气浓度对几种物质运输方式的影响,下列相关叙述错误的是()
      ①只能代表自由扩散,②只能代表协助扩散
      温度对图示物质运输方式均会产生影响
      随横坐标数值的增大,②和④两种运输方式不再升高的原因完全不同
      曲线④表示的运输方式需要消耗能量,抑制有氧呼吸会完全抑制该运输过程
      【答案】ACD
      【解析】
      【详解】AC、①代表自由扩散,②代表协助扩散或主动运输,③代表自由扩散或协助扩散,④代表主动运输,随横坐标数值的增大,②、④两种运输方式不再升高的主要原因都是膜上转运蛋白的数量有限,A、C错误;
      B、温度会影响细胞膜的流动性,对几种运输方式都会产生影响,B 正确;
      D、曲线④说明该运输过程消耗能量,抑制有氧呼吸并不一定会完全抑制该运输过程,因为无氧呼吸也能产生少量的能量供给该物质的运输过程,D 错误。
      故选 ACD。
      人体细胞通过呼吸作用可以氧化分解有机物释放能量以满足生命活动的需要。下列关于人体细胞呼吸的叙述,正确的是()
      在缺少氧气的条件下,骨骼肌细胞将丙酮酸转化为乳酸
      成熟红细胞由于没有线粒体,因此不能进行细胞呼吸
      大脑细胞的线粒体内膜上的酶可化 NADH 与 O2 生成
      H2O
      在缺氧的环境中,人体细胞呼吸分解葡萄糖产生的 CO2 量大于消耗的 O2 量
      【答案】AC
      【解析】
      【详解】A、骨骼肌细胞是动物细胞,在缺少氧气条件下,骨骼肌细胞可以进行无氧呼吸,将丙酮酸转化为乳酸,A 正确;
      B、成熟红细胞没有线粒体不能进行有氧呼吸,但可以进行无氧呼吸,B 错误;
      C、大脑细胞的线粒体内膜上分布着与有氧呼吸第三阶段有关的酶,可将来自细胞质基质、线粒体基质中的 NADH 与 O2 化反应生成 H2O,并释放大量的能量,C 正确;
      D、在缺氧的环境中,人体细胞可以进行有氧呼吸和无氧呼吸,以葡萄糖为底物时,有氧呼吸消耗的 O2 量和产生的 CO2 量始终相等,无氧呼吸不消耗 O2 也不释放 CO2,所以体细胞呼吸分解葡萄糖产生的 CO2 量等于消耗的 O2 量,D 错误。
      故选 AC。
      随着人们对高品质纺织品的需求增加,绒山羊毛的市场需求也在增加。已知山羊毛色的黑色与白色为一对相对性状,受一对等位基因控制,某养殖场工作人员记录某批山羊的毛色(如图)以研究其遗传规律。下列相关叙述正确的是()
      由 I1、I2 杂交结果即可判断 I1 为杂合子
      仅由Ⅱ4、Ⅱ5 杂交结果即可判断黑色为隐性性状
      根据图示判断 I1、Ⅱ4、Ⅱ5、Ⅲ7 均为杂合子
      Ⅱ4 和Ⅱ5 再生一只纯合白色小羊的概率为 1/4
      【答案】BD
      【解析】
      【详解】A、根据 I1、I2 的表型以及杂交结果可知,该杂交相当于测交,据此判断 I1 为杂合子或隐性纯合子,A 错误;
      B、根据Ⅱ4、Ⅱ5 杂交结果即可判断黑色为隐性性状,因为Ⅱ4、Ⅱ5 均为白色,而Ⅲ6 为黑色,出现了性状分离,B 正确;
      C、结合 B 项可知,黑色为隐性,则结合图示判断 I1、Ⅱ4、Ⅱ5 均为杂合子,而Ⅲ7 可能为杂合子,也可能为纯合子,C 错误;
      D、若相关基因用 A/a 表示,则Ⅱ4 和Ⅱ5 的基因型均为 Aa,则Ⅱ4 和Ⅱ5 再生一只纯合白色小羊 AA 的概率为
      1/4,D 正确。故选 BD。
      某种蝴蝶翅膀的颜色同时受 A、a 与 B、b 两对等位基因控制,基因型为 A_bb 的蝴蝶翅膀为绿色,基
      因型为 aaB_的蝴蝶翅膀为黄色。将一只红色翅蝴蝶(♀)与一只白色翅蝴蝶(♂)杂交,F1 全为红色翅蝴蝶,取 F1 红色翅蝴蝶相互交配得 F2,F2 的表型及其比例为红翅蝶∶黄翅蝶∶绿翅蝶∶白翅蝶=7∶3∶1∶1。下列
      叙述正确的是()
      F2 中与亲本翅色不同的蝴蝶占 1/3
      F1 产生的某种雄配子致死
      亲本均为纯合子,F2 中的绿翅蝶基因型是杂合子
      取 F2 的绿翅蝶进行测交,子代可能只有白翅蝶
      【答案】ACD
      【解析】
      【分析】基因自由组合定律:位于非同源染色体上的非等位基因的分离或组合是互不干扰的;在减数分裂过程中,同源染色体上的等位基因彼此分离的同时,非同源染色体上的非等位基因自由组合。
      【详解】A、亲本蝴蝶颜色为红色和白色,F2 中红翅蝶:黄翅蝶:绿翅蝶:白翅蝶=7:3:1:1,因此与亲本翅色不同得蝴蝶占 4/12=1/3,A 正确;
      B、基因型为 A-bb 的蝴蝶翅膀为绿色,基因型为 aaB-的蝴蝶翅膀为黄色,可推测红色基因型为 A-B-,白色基因型为 aabb,F1 的基因型为 AaBb,F2 的表型及其比例为红翅蝶:黄翅蝶:绿翅蝶:白翅蝶=7:3: 1:1,可知 F1 产生的 Ab 的雌配子或雄配子致死,B 错误;
      C、F1的基因型为 AaBb,亲本基因型为 AABB 和 aabb 均为纯合子,由于 F1 产生的 Ab 的雌配子或雄配子致死,F2 中的绿翅蝶基因型是 Aabb 为杂合子,C 正确;
      D、F2 中的绿翅蝶基因型是 Aabb,选择 aabb 的个体进行测交,由于 Ab 的雌配子或雄配子致死,子代表型可能只有 aabb 的白翅蝶,也可能是绿翅蝶(Aabb):白翅蝶(aabb)=1:1,D 正确。
      故选 ACD。
      下列有关孟德尔的两对相对性状的杂交实验的叙述,正确的是()
      F1 自交产生 F2 的过程中,雌雄配子的结合方式有 16 种
      对 F2 每一对相对性状单独分析,性状比都接近 3:1
      C 产生配子时等位基因分离,形成合子时非等位基因自由组合
      D. 黄色圆粒豌豆(YyRr)产生的配子类型及比例为 YR∶Yr∶yR∶yr=1∶1∶1∶1
      【答案】ABD
      【解析】
      【详解】A、F₁(YyRr)自交时,雌雄配子各有 4 种(YR、Yr、yR、yr),结合方式为 4×4=16 种,A 正确;
      B、F₂中每对相对性状的分离比均为(显性:隐性)=(9+3):(3+1)=3:1,B 正确;
      C、自由组合定律指出,非等位基因的自由组合发生在减数分裂形成配子时,而非合子形成时,C 错误; D、YyRr 产生的配子应为 YR、Yr、yR、yr 四种,比例为 1:1:1:1,D 正确。
      故选 ABD。
      三、非选择题:本题共 5 小题,共 59 分。
      当处于有光照且 O2 浓度高、CO2 浓度低的环境中时,植物所有能进行光合作用的细胞会吸收 O2 和释放 CO2,但不生成 ATP,这种现象称为“光呼吸”。如图为光呼吸的大致过程示意图(图中的 RuBP 是一种五碳化合物、Rubisc 酶是化 CO2 固定的酶,过氧化物酶体是一种含多种氧化酶的细胞器)。回答下列问题:
      由图可知,参与光呼吸过程的细胞器有。
      光呼吸产生的分子机制是 O2 和 CO2 竞争 Rubisc 酶,该酶发挥作用的具体场所是。据此推测,当 CO2 与 O2 浓度的比值升高时,Rubisc 酶化光呼吸的反应(填“增强”或“减弱”)。
      研究发现,光呼吸的存在会明显降低作物产量,结合图示分析,原因可能是 。生产上常通过适当升高 CO2 浓度来达到增产目的,这是因为 CO2 浓度高可以促进 反应的进行进而提高光合作用强度;同时还可以 ,从而降低光呼吸速率。
      在天气晴朗炎热,气候干燥的中午,光呼吸能为光合作用提供原料,原因是。
      【答案】(1)叶绿体、过氧化物酶体、线粒体(缺一不可)
      ①. 叶绿体基质②. 减弱
      ①. 光呼吸消耗了 RuBP(C5),使光合作用 CO2 固定因缺乏 RuBP(C5)而减弱(使暗反应速率减慢),从而使光合作用合成有机物量减少②. (光合作用)暗③. 使 Rubisc 酶化更多的 RuBP
      (C5)与 CO2 结合,减少 RuBP(C5)与 O2 的结合(合理即可)
      在天气晴朗炎热、气候干燥的中午,叶片气孔部分关闭,吸收的 CO2 不足,细胞中的 O2 含量较高,
      [此时叶肉细胞中 Rubisc 酶化 RuBP(C5)与 O2 反应],光呼吸的强度会明显升高。这种环境下,光呼吸产生的 CO2 能进入叶绿体进行光合作用,从而为其提供原料(合理即可)
      【解析】
      【分析】题意分析,植物的 Rubisc 酶具有两方面的作用:当 CO2 浓度较高时,该酶化 C5 与 CO2 反
      应,生成 C3,C3 在 ATP 和 NADPH 的作用下完成光合作用;当 O2 浓度较高时,该酶化 C5 与 O2 反应,产物经一系列变化后到线粒体中会产生 CO2,这种植物在光下吸收 O2 产生 CO2 的现象称为光呼吸。
      【小问 1 详解】
      Rubisc 酶是化 CO2 固定的酶,因此 Rubisc 酶分布在叶绿体中,结合图示及题意光呼吸概念(当处于有光照且 O2 浓度高、CO2 浓度低的环境中时,植物所有能进行光合作用的细胞会吸收 O2 和释放 CO2,但不生成 ATP,这种现象称为“光呼吸”),可知参与光呼吸过程的细胞器有叶绿体、过氧化物酶体、线粒 体。
      【小问 2 详解】
      Rubisc 酶参与光合作用暗反应化 CO2 固定,因此该酶发挥作用的具体场所是叶绿体基质。依题意,光呼吸产生的分子机制是 O2 和 CO2 竞争 Rubisc 酶。当 CO2 与 O2 浓度的比值升高时,该酶化 C5 与 CO2反应生成 C3,故 Rubisc 酶化光呼吸的反应减弱。
      【小问 3 详解】
      据图可知,光呼吸时,Rubisc 酶化 RuBP(C5)与 O2 反应,消耗了 RuBP(C5),使光合作用 CO2 固定因缺乏 RUBP(C5)而使暗反应速率减慢,从而使光合作用合成有机物量减少,即光呼吸的存在会明显降低作物产量,依题意,光呼吸产生的分子机制是 O2 和 CO2 竞争 Rubisc 酶,生产上常通过适当升高 CO2浓度来达到增产目的,这是因为 CO2 浓度高可以促进光合作用暗反应的进行进而提高光合作用强度;同时还可以使 Rubisc 酶化更多的 RuBP(C5)与 CO2 结合,减少 RuBP(C5)与 O2 的结合从而降低光呼吸速率。
      【小问 4 详解】
      在天气晴朗炎热、气候干燥的中午,叶片气孔部分关闭,吸收的 CO2 不足,细胞中的 O2 含量较高,此时叶肉细胞中 Rubisc 酶化 RuBP(C5)与 O2 反应,光呼吸的强度会明显升高。这种环境下,光呼吸产生的 CO2 能进入叶绿体进行光合作用,从而为其提供原料,可见光呼吸在一定程度上缓解了光合作用二氧化碳的不足。
      如图甲为某种植物细胞分裂过程的模式图,图乙为该过程中染色体数/核 DNA 数变化曲线图。回答下列问题:
      细胞①变为细胞②的过程中,染色质(体)在形态上发生的主要变化是。
      细胞③处于有丝分裂期,该时期染色体的行为特征是。细胞③变成细胞④的过程中,染色体发生的变化对应于图乙的段(用图中字母表示)。与细胞③相比,细胞④中的核 DNA 含量(填 “加倍”“不变”或“减半”)。
      细胞④变成细胞⑤的过程中,细胞中央出现的结构是,该结构向四周扩展可形成细胞壁。若某动物细胞也处于该时期,则其主要特征是。
      图乙正常分裂时,b→c 段细胞中的染色体数(填“会”或“不会”)发生改变,c 点时细胞中染色单体数与核 DNA 含量的比值为。
      【答案】(1)染色质丝螺旋缠绕,缩短变粗,成为染色体
      ①. 中②. 染色体的着丝粒排列在赤道板上③. de④. 不变
      ①. 细胞板②. 细胞膜从细胞中部向内凹陷,把细胞缢裂成两部分
      ①. 不会②. 1
      【解析】
      【分析】有丝分裂依据染色体行为分为前期、中期、后期、末期。核 DNA 数目增加在分裂间期,染色体数目增加数目在有丝分裂后期。染色体与核 DNA 数比例有 1:1 和 1:2 两种关系。
      【小问 1 详解】
      植物细胞分裂的过程是:细胞核分裂一细胞质分裂→新细胞膜→新细胞壁。细胞分裂就是一个细胞分成两个细胞。植物细胞分裂时,细胞核先由一个分成两个,随后细胞质分成两份,每份各含有一个细胞核,最后在原来的细胞中央形成新的细胞膜和细胞壁。②为细胞分裂前期,细胞①变为细胞②的过程中,染色质丝螺旋缠绕,缩短变粗,成为染色体。
      【小问 2 详解】
      细胞③处于有丝分裂中期,该时期染色体的行为特征是染色体的着丝粒排列在赤道板上。细胞④处于有丝分裂后期,细胞③变成细胞④的过程中,染色体发生的变化对应于图乙的 de 段。与细胞③相比,细胞④中的核 DNA 含量不变,染色体数目加倍。
      【小问 3 详解】
      细胞④变成细胞⑤的过程中,细胞中央出现的结构是细胞板,该结构向四周扩展可形成细胞壁。若某动物
      细胞也处于该时期,则其主要特征是细胞膜从细胞的中部向内凹陷,把细胞缢裂成两部分。
      【小问 4 详解】
      有丝分裂中的前中期,核 DNA 数等于染色单体数等于染色体的两倍,在后期和末期染色单体为 0(由于着丝粒分裂,染色单体消失),核 DNA 与染色体相等;在减数分裂中,减 I 的前期一直到减 II 的中期,核 DNA 数都是等于染色单体数又等于染色体数的两倍,到了减 II 的后期和末期,染色单体为 0,核 DNA数等于染色体数。图乙正常分裂时,b-c 段细胞中的染色体数不会发生改变,c 点时细胞中染色单体数与核 DNA 含量之比为 1:1,比值为 1。
      果蝇具有多对易区分的相对性状,是生物学家常用的遗传学材料。已知果蝇的长翅和残翅是一对相对性状,由等位基因 V 和 v 控制。生物学家选择一只长翅果蝇和一只残翅果蝇作为亲本进行杂交。F1 的表型为长翅和残翅,让 F1 的一只长翅果蝇与另一只长翅果蝇杂交,F2 的表型为长翅和残翅。请回答下列相关问题:
      果蝇翅形的显性性状是,判断理由是。
      亲本长翅和残翅果蝇的基因型分别为;亲本杂交,F1 的表型比为。
      F1 的长翅果蝇与另一只长翅果蝇杂交后代中出现了残翅,产生这种现象的原因是。
      F2 长翅果蝇的基因型为,F2 的长翅果蝇自由交配,后代的表型及比例为。
      【答案】(1)①. 长翅②. F1 长翅果蝇与另一只长翅果蝇杂交,F2的表型为长翅和残翅,后代出现了性状分离
      ①. Vv、vv②. 长翅:残翅=1:1
      两只长翅果蝇都为杂合子,杂交时后代会出现性状分离,即雌、雄长翅果蝇均可形成含有v 的配子,雌雄配子随机结合,会产生残翅果蝇
      ①. VV 或 Vv②. 长翅:残翅=8:1
      【解析】
      【分析】F1 长翅果蝇与另一只长翅果蝇杂交,F2 的表型为长翅和残翅,后代出现了性状分离,所以新出现的性状为隐性性状,残翅为隐性性状,所以长翅为显性性状
      【小问 1 详解】
      F1 长翅果蝇与另一只长翅果蝇杂交,F2 的表型为长翅和残翅,后代出现了性状分离,所以新出现的性状为隐性性状,残翅为隐性性状,所以长翅为显性性状。
      【小问 2 详解】
      因为长翅对残翅为显性,设控制长翅和残翅的等位基因为 V 和 v。亲本一只长翅果蝇和一只残翅果蝇杂 交,残翅果蝇的基因型一定是 vv,而 F₁出现了长翅和残翅,说明长翅果蝇是杂合子,其基因型为 Vv。 那
      么亲本长翅(Vv)和残翅(vv)果蝇杂交,根据基因分离定律,其后代基因型及比例为 Vv:vv = 1:1,所以
      F₁的表型比为长翅:残翅 = 1:1。
      【小问 3 详解】
      两只长翅果蝇都为杂合子,杂交时后代会出现性状分离,即雌、雄长翅果蝇均可形成含有 v 的配子,雌雄配子随机结合,会产生残翅果蝇。
      【小问 4 详解】
      F₁长翅果蝇(Vv)杂交得到 F₂,F₂的基因型及比例为 VV:Vv:vv = 1:2:1,其中长翅果蝇的基因型为 VV 和 Vv,比例为 1:2。 计算 F₂长翅果蝇产生的配子比例:VV 占 1/3,Vv 占 2/3,所以产生的配子中 V 的比例为1/3+2/3×1/2=2/3,v 的比例为 2/3×1/2=1/3。 根据配子法计算 F₂长翅果蝇自由交配后代的基因型及比例:后代中 VV 的比例为 2/3×2/3= 4/9,Vv 的比例为 2×2/3×1/3 = 4/9,vv 的比例为1/3×1/3=1/9。 所以后代的表型及比例为长翅(VV + Vv):残翅(vv)=(4/9+4/9 ):1/9=8:1。
      某种植物的花色由两对等位基因控制,且两对基因独立遗传,基因控制花色色素的合成途径如图 1 所示,将一紫花植株与一红花植株杂交,所得 F1 中不同花色个体数量的相对值如图 2 所示。回答下列问题:
      控制该植物花色性状的两对基因遵循定律。
      根据图 1 推测,该植物花色表现为白色的必要条件是,基因型为的白花植株与红花植株杂交,子代会产生紫花植株。
      根据图 2 结果可推出亲本紫花植株产生的配子种类及比例为,亲本红花的基因型为,F1 红花植株中纯合子所占比例为。
      若 F1 中红花植株测交,则 F2 中表型及分离比为。
      【答案】(1)自由组合(或分离定律和自由组合)
      ①. 个体的基因组成中不含 D 基因②. ddEE 或 ddEe
      ①. DE:De:dE:de=1:1:1:1②. Ddee③. 1/3
      (4)红花:白花=2:1
      【解析】
      【分析】位于非同源染色体上的非等位基因的分离或组合是互不干扰的;在减数分裂过程中,同源染色体上的等位基因彼此分离的同时,非同源染色体上的非等位基因自由组合。
      【小问 1 详解】
      控制该植物花色性状的两对基因独立遗传,故遵循自由组合或或分离定律和自由组合。
      【小问 2 详解】
      由图 1 可知,当同时存在 D 和 E 基因时呈紫色,即基因型表示为 D_E_;当存在 D,不存在 E 时呈红色,即基因型表示为 D_ee;当不存在 D 时呈白色,即基因型表示为 dd_ _。要出现紫色,必须同时存在 D 和 E 基因时呈紫色,故 ddEE 或 ddEe 的白色和 D_ee 的红花交配时子代会出现紫色。
      【小问 3 详解】
      由于一紫花植株(D_E_)与一红花植株(D_ee)杂交后,子代中紫色∶红色∶白色=3∶3∶2,故说明控制花色的两对等位基因一对是必定是杂合子和杂合子交配,一对是测交,故亲本分别是紫花植株(DdEe)\红花植株(Ddee),因此,紫花植株产生的配子种类及比例为 DE:De:dE:de=1:1:1:1。F1 中红花植株出现的概率是 3/4 x 1/2 =3/8,红色纯合子出现的概率 1/4 x 1/2 =1/8,F1 红花植株中纯合子所占比例为 1/3。
      【小问 4 详解】
      F1 中红花中 DDee 占 1/3,Ddee 占 2/3,进行测交,则 F2 中表型及分离比为红花:白花=2:1。
      兔的体毛颜色和长短分别由两对等位基因 A、a 和 B、b 控制。现以白色短毛兔和灰色长毛兔为亲本进行杂交实验,正交和反交结果相同,实验结果如图所示。回答下列问题:
      在兔的体毛颜色性状中白色是,亲本中的灰色长毛的基因型是。
      上述两对等位基因的遗传遵循基因的自由自合定律,理由是。若要进一步证明上述观点,可选用 F1 中灰色短毛兔进行测交实验来加以验证,当后代的表型及比例为时,则可支持上述观点。
      理论上 F2 还应该出现性状的个体,但实际并未出现,推测其原因可能是基因型为
      的个体本应该表现出该性状,却表现出灰色长毛的性状。已知有多只不同基因型的灰色长毛雌性个体,为验证上述推测,请从亲子代中选取雄性个体设计实验进行验证。
      实验思路:。
      预期子代中会同时出现三种情况:
      ①杂交组合的后代均为灰色短毛;
      ②杂交组合的后代中灰色短毛∶白色短毛=;
      ③杂交组合的后代,则上述推论成立。
      【答案】(1)①. 隐性性状②. AAbb
      ①. F2 的性状分离比是 9∶3∶4,是 9∶3∶3∶1 的变式,所以两对等位基因的遗传遵循基因的自由组合定律②. 灰色短毛∶白色短毛∶灰色长毛=1∶1∶2
      ①. 白色长毛②. aabb③. 用亲本中的白色短毛雄性个体分别与供给的不同基因型的灰色长毛雌性个体杂交,统计分析每一个杂交组合的后代的表型及比例④. 1∶1⑤. 均为白色短毛
      【解析】
      【分析】题图分析:由 F2 中灰色短毛∶白色短毛∶灰色长毛=9∶3∶4 可知,该杂交是 9∶3∶3∶1 的特殊情况,说明遵循基因的自由组合定律。据此可推知 F1 中灰色短毛为 AaBb,灰色、短毛都为显性,因此亲本中白色短毛的基因型为 aaBB,灰色长毛的基因型为 AAbb。
      【小问 1 详解】
      亲本中灰色和白色杂交,子代均表现为灰色,所以灰色是显性性状,白色为隐性性状。F1 中灰色短毛的基因型为 AaBb,则亲本白色短毛的基因型为 aaBB,灰色长毛的基因型为 AAbb。
      【小问 2 详解】
      F2 中灰色短毛∶白色短毛∶灰色长毛=9∶3∶4 可知,该杂交是 9∶3∶3∶1 的变式,说明遵循基因的自由组合定律。若要进一步证明上述观点,可选用 F1 中灰色短毛兔(AaBb)进行测交实验来加以验证,即让 F1 与基因型为 aabb 的个体进行杂交,观察后代的性状表现,当后代的表型及比例为灰色短毛(AaBb)∶白色短毛
      (aaBb)∶灰色长毛(Aabb 和 aabb)=1∶1∶2 时,则可支持上述观点。
      【小问 3 详解】
      理论上子二代应该出现白色长毛个体,但实际并未出现,可能是 aabb 表现为灰色长毛的缘故。已知有多只不同基因型的灰色长毛(AAbb、Aabb 和 aabb)雌性个体,为验证上述推测,请从亲子代中选取雄性个体设计实验进行验证,本实验中用亲本中的白色短毛雄性个体(aaBB)分别与不同基因型的灰色长毛雌性个体杂交,统计分析每一个杂交组合的后代的表型及比例,预期子代中会同时出现三种情况:
      ①若灰色长毛兔的基因型为 AAbb,则杂交后代均为灰色短毛(AaBb);
      ②若灰色长毛兔的基因型为 Aabb,则 杂交后代中灰色短毛(AaBb)∶白色短毛(aaBb)=1∶1。
      ③若灰色长毛兔的基因型为 aabb,则杂交后代均为白色短毛(aaBb),则上述推论成立。

      相关试卷

      河北省保定市五校2025-2026学年高一上学期9月月考生物试卷:

      这是一份河北省保定市五校2025-2026学年高一上学期9月月考生物试卷,共26页。

      河北省保定市五校2025-2026学年高一上学期9月月考生物试卷(学生版):

      这是一份河北省保定市五校2025-2026学年高一上学期9月月考生物试卷(学生版),共8页。试卷主要包含了单项选择题,多项选择题,非选择题等内容,欢迎下载使用。

      河北省保定市五校2025-2026学年高一上学期9月月考生物试题含答案:

      这是一份河北省保定市五校2025-2026学年高一上学期9月月考生物试题含答案,共25页。

      资料下载及使用帮助
      版权申诉
      • 1.电子资料成功下载后不支持退换,如发现资料有内容错误问题请联系客服,如若属实,我们会补偿您的损失
      • 2.压缩包下载后请先用软件解压,再使用对应软件打开;软件版本较低时请及时更新
      • 3.资料下载成功后可在60天以内免费重复下载
      版权申诉
      若您为此资料的原创作者,认为该资料内容侵犯了您的知识产权,请扫码添加我们的相关工作人员,我们尽可能的保护您的合法权益。
      入驻教习网,可获得资源免费推广曝光,还可获得多重现金奖励,申请 精品资源制作, 工作室入驻。
      版权申诉二维码
      欢迎来到教习网
      • 900万优选资源,让备课更轻松
      • 600万优选试题,支持自由组卷
      • 高质量可编辑,日均更新2000+
      • 百万教师选择,专业更值得信赖
      微信扫码注册
      手机号注册
      手机号码

      手机号格式错误

      手机验证码 获取验证码 获取验证码

      手机验证码已经成功发送,5分钟内有效

      设置密码

      6-20个字符,数字、字母或符号

      注册即视为同意教习网「注册协议」「隐私条款」
      QQ注册
      手机号注册
      微信注册

      注册成功

      返回
      顶部
      添加客服微信 获取1对1服务
      微信扫描添加客服
      Baidu
      map