所属成套资源:2024-2025学年全国各省市县区八年级(下)期末语文试卷真题合集(含详细答案解析)
2024-2025学年安徽省马鞍山市和县八年级(下)期末语文试卷(含详细答案解析)
展开
这是一份2024-2025学年安徽省马鞍山市和县八年级(下)期末语文试卷(含详细答案解析),共18页。试卷主要包含了默写,名著阅读,综合性学习,现代文阅读,文言文阅读,作文等内容,欢迎下载使用。
1.默写。
阅读古诗文,可以获得各种情感体验。“①______,②______”(《关雎》)让我们体验到男子对女子产生爱慕之情并通过弹奏琴瑟来表达好感;“③______,④______”(柳宗元《小石潭记》)能看出作者从游鱼动静相宜,灵活有趣获得了短暂的快乐之情;“⑤______,⑥______”(白居易《卖炭翁》)让我们体会到卖炭翁内心的矛盾与无奈;“⑦______,⑧______”(《茅屋为秋风所破歌》)让我们感受到杜甫推己及人、忧国忧民的高尚品格;《晓出净慈寺送林子方》中的“⑨______,⑩______”让我们领略到杨万里对艳丽夏景的欣赏之情。
二、名著阅读:本大题共1小题,共13分。
2.请运用积累的知识,完成问题。
片段一:
走在最后面的是保尔,他拄着锹,已经非常疲乏。等他过来,冬妮娅和他并排走着,说:“你好,保夫鲁沙!坦白地说,我没想到你会弄成这个样子。难道你不能在政府里搞到一个比挖土强一点的差事吗?我还以为你早就当上了委员,或者委员一类的首长呢。你的生活怎么这样不顺心哪……”保尔站住了,用惊奇的眼光打量着冬妮娅。
“我也没想到你会变得这么……酸臭。”保尔想了想,才找到了这个比较温和的字眼。
片段二:
阿尔焦姆:
我想跟你谈谈我的情况。除你以外,我大概不会给任何人写这样的信。你了解我,能理解我的每一句话。我在争取恢复健康的战场上,继续遭到生活的排挤。我受到接连不断的打击。一次打击过后,我刚刚站起来,另一次打击又接 zhǒng而来,比上一次更厉害……不过我还是相信我能够重返战斗行列,相信在冲锋陷阵的大军中也会有我的一把刺刀。我不能不相信,我没有权利不相信。十年来,党和共青团教给了我反抗的艺术。领袖说过,没有布尔什维克攻不克的bǎ垒。这句话对我也适用。
你的保尔
(1) 给加点的字注音,根据拼音写出相应的汉字。
①差事 ______
②打量______
③接zhǒng ______而来
④bǎ ______垒
(2) 下列短语结构与“重返战斗”相同的一项是 ______
A. 非常疲乏B. 并排走着C. 恢复健康D. 接踵而来
(3) 选段内容出自 ______(作者)《______》,从选段看保尔是 ______的人。
(4) 作家张洁说:“这本书在我的成长过程中有很大的影响,书中浓郁的英雄主义、理想主义、献身主义在相当长的时间里成为我精神生活最重要的支柱。”请根据你的阅读体验,为这本书写一段推荐语。(不少于60字)
三、综合性学习:本大题共1小题,共12分。
3.“和”文化在中华优秀传统文化中有着重要地位。八年级(2)班将举行“以和为贵”主题演讲比赛,请你参与并完成下面任务。
(1) 在编制演讲稿提纲时,同学们为了下面三个分观点分别对应哪句名言产生了分歧,你觉得三个观点分别对应哪句名言?
演讲稿中心观点:以和为贵,“和”是修身之道,是兴家之本,是强国之根。
分观点一:“和”体现修身正己、推己及人的道德观。
分观点二:“和”体现和睦孝顺、融洽和美的家庭观。
分观点三:“和”体现世界大同、天下为公的理想观。
名言:
A.是故谋闭而不兴,盗窃乱贼而不作,故外户而不闭。是谓大同。
B.仁之实,事亲是也;义之实,从兄是也。
C.选贤与能,讲信修睦。故人不独亲其亲,不独子其子,使老有所终,壮有所用,幼有所长……
D.知不足,然后能自反也;知困,然后能自强也。
①分观点一对应名言 ______
②分观点二对应名言 ______
③分观点三对应名言 ______
(2) 有同学用下面这则材料来佐证分观点,其中有一些问题请你解决。
a世界经济论坛发布的“2021年全球风险报告”指出,世界经济复苏的不平衡将增加国家间的不平等,领导力和全球合作比以往任何时候都更加重要。b国际社会呼吁各国尤其是大国秉持伙伴精神,共同推动世界经济复苏。c在经济全球化时代,各国发展_________。d没有哪一个国家可以独善其身,协调合作是必然选择。
①文段中有一处标点符号使用错误,请修改。
②文段中有一处词语使用不当,请修改。
③根据语境在横线上填上恰当的词。
(3) 负责策划的小文拟定下面比赛流程,请你在括号里填写正确的序号。
举办参赛选手选拔赛→ ______ → ______ → ______ →获奖同学发表感言
A.选手进行正式演讲比赛
B.评委评选出奖次、公布名单
C.选手抽签决定比赛顺序
四、现代文阅读:本大题共2小题,共39分。
4.阅读下面的文字,回答问题。
艾香悠悠溢端午
①“五月五,是端午。门插艾,香满堂。吃粽子,撒白糖,龙舟下水喜洋洋。”在我的家乡,每到端午节,人们除了赛龙舟、吃粽子、喝雄黄酒外,还要去采几束艾草,插在自家的门楣上。我对插艾草这一习俗一直情有独钟,那一缕袅袅清香,常常把我牵进思念的故乡。
②儿时家乡的端午节,是氤氲在艾草香里的节日,家家户户门上都插满了艾草。听长辈们讲,艾草能祛病免灾,驱邪避晦,保佑一家人平平安安。端午那天,将它插于门楣,可使人身体康健。可这一插,竟有了上千年的岁月。那一束束斜插在门上的艾草,散发出淡雅似草药味的清香。那清香,丝丝缕缕弥漫在屋子里,弥漫在童趣融融的村庄里。轻轻地闭上双眼,深深地吸上一口气,顿感心旷神怡,神清气爽。这一吸,那清香便让人终生难忘,岁月流转,内心一直萦绕着这一份乡野浓情。
③艾草是一种芳香型草本植物,碧绿中出幽幽香气。每年初夏,正是艾草疯长的季节,它们总是挤挨挨地长在溪水岸边,叶片浑身泛着白白的茸毛,不施粉黛,绿油油的,充满着活力。那身姿挺拔瘦直,宛如亭亭玉立的乡村少女,清秀淡雅,温婉脱俗。轻风拂过,便有暗香浮动,带给你拂面的清凉芬芳,让人不由得吟出《诗经》里的佳句:“彼采艾兮,一日不见,如三岁兮!”
④端午节的清晨,母亲总是带着我一大早去河边采艾草。来到河堤边, 只见两岸青草苍翠欲滴,河水清清,鱼跃蛙鸣。展暖中,深绿色的叶子闪闪发光,亮晶晶的露珠儿从繁密的艾叶上滚落下来,很是美丽。只见母亲小心翼翼地采着艾草,洗去上面的泥土,看到自己的劳动成果,母亲总是乐得合不拢嘴。回到家中,母亲还会用碎布块缝制成各种精巧的小香包,内装积存的干枯艾叶,让我们佩于胸前。嗅着淡淡的香草味儿,感受到的是母亲的疼爱和温情。
⑤据说艾草全身是宝,有祛湿、散寒、消炎、抗过敏等功效,被称为“医草”。用艾草泡水洗澡,可以解毒治病。每到端午,母亲总是煮一大锅艾草水,倒入盆中,让我和小弟泡澡。坐在漂浮着艾叶的木盆中,吸着缓缓上升的芬芳香气,相信谁也不会拒绝这份浓缩了大自然草木精华的馈赠。也许是这样的清洗很舒服,小弟的脸上总是露出可爱的笑容。在艾草水的熏蒸下,我们的皮肤变得光洁生香,整个夏天都清清典爽。
⑥一眨眼,端午佳节又快到了。母亲接连从老家打来了几个电话:“今年端午节要记得回家插艾哦。”“一直记着呢。今年我带上儿子一块回去!”听着母亲的唠叨,那悠悠艾香,又溢满心间。此时我才幡然醒悟,端午插艾草不仅是一种念想,一种母爱的味道,更是一种习俗,一种文化的代代传承。一瞬间,我的脑海里又浮现出了那一棵充溢绿意与清香的艾草来。愿那绿茵茵的艾草,生生不息,艾香馥郁而绵长。
(1) 下面对文章的理解分析,不正确的一项是 ______
A.文章开头用民谣引出家乡端午的习俗,触发了作者的情思,勾起对儿时生活的回忆。
B.第②段从视觉、嗅觉、味觉等角度描写艾草,为后文写亭亭玉立的乡村少女做铺垫。
C.第③段引用《诗经》中有关“采艾”的佳句,增加了文章的诗意美、意蕴美。
D.作者综合运用多种表达方式,叙写往事,发感悟,语言隽永,感情真挚。
(2) 本文描写生动传神,结合语境,简要赏析第④段中划线句。
只见两岸青草苍翠欲滴,河水清清,鱼跃蛙鸣。晨曦中,深绿色的叶子闪闪发光,亮晶晶的露珠儿从繁密的艾叶上滚落下来,很是美丽。
(3) 文章围绕端午节的“艾香”回忆了儿时哪几件往事,请简要概括。(每件事限15个字以内)
(4) 文中用大量笔墨描写艾草,请你简要介绍艾草的特点。
(5) 文章结尾写“艾香馥郁而绵长”,请结合全文分析,作者在悠悠艾香中寄托了哪些情感。
5.阅读材料,完成问题。
材料一:
[选自《健康中国行动(2019-2030年)》]
材料二:
睡眠的确是一种有效的休息方式,但它主要对睡眠不足者或体力劳动者适用,因为这时候的人们处于“睡眠负债”状态,如何判断自己是否已经“睡眠负债”呢?在节假日睡到自然醒(注意,不是睡懒觉或者睡回笼觉),计算你的睡眠时长,然后减去工作日的睡眠时长,如果相差 2个小时以上,即说明你正处于“睡眠负债”的状态。如何偿还“睡眠债务”呢?可以试试:
(1) 有安排地多睡一会儿。例如,在节假日的前一天提前1个小时上床睡觉,第二天早晨推迟1个小时醒来,这样就可以偿还2小时的“睡眠债务”。补觉也是偿还“睡眠债务”的方法,但是想要睡个昏天黑地以便一次性还清“睡眠债务”,只会扰乱你的生物钟,同时引发新的疲劳。
(2) 繁忙的间隙打个盹儿,美国NASA曾针对宇航员在太空中睡眠时间会缩短30分钟至2.5小时的问题,积极开展了名为“NASA Naps”的午睡研究。……
(选自《成年人最好的生活方式:学会“有效休息”》,有删改)
材料三:
如果你是脑力劳动者,大脑皮层极度兴奋,而身体却处于低兴奋状态,对待这种疲劳,睡眠能起到的作用不大。因为你需要的不是通过“静止”恢复体能,而是要找个事儿把神经放松下来。变换活动内容才是积极的休息方式,这样可以使大脑的不同区域得到休息。因此,你可以理解为什么周末两天不出门依旧无精打采,而下班后游泳半小时就能令你神采奕奕。
当你无法选择由脑力劳动转入体力劳动时,还可以尝试在脑力劳动内部转换。法国启蒙思想家卢梭就讲过他的心得:“我本不是一个生来适于研究学问的人,因为我用功的时间稍长一些就感到疲倦。但是,连续研究几个不同的问题,我也能够轻松愉快地一个一个地寻思下去,因为这一个问题可以消除另一个问题所带来的疲劳。”所以,如果你有好几个问题要处理,可以交替进行,减少长时间解决同一问题的疲惫感。
(选自《原来这才叫休息!科学家揭示真正的“假期休息模式”》,有删改)
材料四:
就像我们的身体过度劳累时的倦怠一样,如果大脑参与过多的思考、推理和记忆活动,或承载极高的精神压力时,就会陷入心智疲劳。
为了战胜心智疲劳,确保获得足够的心智休息,就需要我们保持生活尽可能地井井有条,井然有序。同时,制定合理的决策,确保大脑分批处理任务,集中处理工作,而不是时刻处于运转状态。减少自我攻击,自我批评 .自我破坏和精神内耗,是确保心智获得休息的重中之重。如果你的内心住着一个始终不满意的人格,你就永远无法休息片刻。
(选自《假期怎么休息?越休息越累?或许你正陷入心智疲劳》,有删改)
(1)根据以上四则材料,下列相关内容的理解正确的一项是 ______
A.睡眠是一种有效的休息方式,主要对睡眠不足或脑力劳动者适用。
B.自然醒睡眠时长减去工作日的睡眠时长,相差1个小时,即说明你正处于“睡眠负债”的状态。
C.脑力劳动者疲劳时,转入体力劳动的休息效果优于脑力劳动内部转换。
D.大脑参与过多的思考、推理和记忆活动,或承载极高的精神压力时,容易让人陷入心智疲劳。
(2)结合以上材料,概括脑力劳动者如何缓解疲劳最有效。
(3) 下面的两句话,哪一句放入材料二的省略号处更好,为什么?
①结果显示,白天平均假寐 26分钟的宇航员,认知能力提高了34%,注意力提高了54%。
②结果显示,白天平均假寐一会的宇航员,认知能力提高了不少,注意力提高了很多。
(4) 临近考试,小语同学发现还有很多学习问题没有解决,因而心生焦虑。他将自己关在房间里努力刷题,每天只睡四五个小时。一段时间后,他感觉疲惫不堪,学习效率反而更低了。请你结合材料对小语进行劝说,结合材料提出建议帮他走出困境。(至少写两点建议)
五、文言文阅读:本大题共1小题,共16分。
6.阅读文字,完成问题。
【甲 ]虽有嘉肴,弗食,不知其旨也;虽有至道,弗学,不知其善也。是故学然后知不足,教然后知困。知不足,然后能自反也;知困,然后能自强也。故曰:教学相长也。《兑命》曰“学学半”,其此之谓乎!
《虽有嘉肴》
【乙】司马温公幼时,患记问不若人,群居讲习,众兄弟既成诵,游息矣;独下帷绝编,迨能倍诵乃止。用力多者收功远其所精诵乃终身不忘也。温公尝言:“书不可不成诵,或在马上,或中夜不寝时,咏其文,思其义,所得多矣。”
《三朝名臣言行录》
(1) 解释下列词语在句子中的意思。
①不知其旨也 ______
②然后能自强也 ______
③众兄弟既成诵 ______
④温公尝言 ______
(2) 请用“/”给下面的句子断句。(断两处)
用力多者收功远其所精诵乃终身不忘也
(3) 把文中画横线的句子翻译成现代汉语。
①《兑命》曰“学学半”,其此之谓乎!
②咏其文,思其义,所得多矣。
(4) 两则短文分别告诉我们关于学习上的什么道理?请简答。
六、作文:本大题共1小题,共55分。
7.阅读下面的材料,按要求作文。
人创造工具,人从来不是工具。面对机器的高效,面对 AI的全能,生命的价值和尊严所以存在,仅仅因为我们是人一一因生活而坚韧不拔的人,因梦想而起舞燃烧的人,因相信而赤诚勇敢的人,因挚爱而舍生忘我的人。
请结合你的生活体验,自拟题目,写一篇不少于 600字的记叙文。
[提示与要求](1)文中不要透露你个人身份信息。(2)抄袭是不良行为,请不要照搬别人的文章。
答案和解析
1.【答案】窈窕淑女,琴瑟友之,佁然不动,俶尔远逝,可怜身上衣正单,心忧炭贱愿天寒,安得广厦千万间,大庇天下寒士俱欢颜,接天莲叶无穷碧,映日荷花别样红
【解析】答案:
①窈窕淑女(注意“窈窕”的书写)
②琴瑟友之(注意“琴瑟”的书写)
③佁然不动(注意“佁”的书写)
④俶尔远逝(注意“俶尔”的书写)
⑤可怜身上衣正单
⑥心忧炭贱愿天寒(注意“炭贱”的书写)
⑦安得广厦千万间
⑧大庇天下寒士俱欢颜(注意“俱”的书写)
⑨接天莲叶无穷碧(注意“碧”的书写)
⑩映日荷花别样红
本题考查学生对古诗文名句的识记能力。解答此类题目,我们需要在平时的学习中,做好积累,根据提示语句写出相应的句子,尤其要注意不能出现错别字。理解性识记,注意结合语境填充。
默写题作答时,一是要透彻理解诗文的内容;二是要认真审题,找出符合题意的诗文句子;三是答题内容要准确,做到不添字、不漏字、不写错字。
2.【答案】【小题1】①chāi ②liang③踵④堡
【小题2】C
【小题3】奥斯特洛夫斯基 钢铁是怎样炼成的 立场坚定、刚毅坚强、乐观自信
【小题4】示例:尼古拉奥斯特洛夫斯基的《钢铁是怎样炼成的》通过叙述一个与命运抗争感人的故事,谱写一曲英雄的赞歌,成就一部不朽的名著,它以朴实的语言展示不平凡的心灵,用精彩的情节揭示一个面对病魔的残酷折磨和生活中的重重困难却努力奋斗,找到回归抗战队伍的办法和精神的寄托的红军英雄人物形象。英雄的形象是蕴藏其中的明珠,读者的称誉是戴在它头上的桂冠,人心的鼓舞赋予它永存的价值
【解析】(1)本题考查字音、字形。
①“差事”的“差”读作“chāi”。
②“打量”的“量”读作“liang”。
③“接zhǒng而来”的“zhǒng”写作“踵”。
④“bǎ垒”的“bǎ”写作“堡”。
(2)本题考查短语。“重返战斗”是动宾短语。“非常疲乏”是偏正短语。“并排走着”是偏正短语。“恢复健康”是动宾短语。“接踵而来”是偏正短语。
故选:C。
(3)本题考查对名著常识和人物的把握。根据情节,可以判断出:选段内容出自奥斯特洛夫斯基的《钢铁是怎样炼成的》,从选段看保尔是立场坚定、刚毅坚强、乐观自信的人。
(4)本题考查对名著常识的把握。
示例:这本书是一部激励了无数人的经典佳作,告诉我们要不怕困难、不屈不挠、勇往直前;我们不能虚度光阴,而要利用每一秒去充实自己;人的真正价值是个人价值和社会价值的统一。只有通过自己努力奋斗才能获得成功,我们应该做生活的最强者,奋勇前进,早日驶向成功的彼岸。
答案:
(1)①chāi ②liang③踵④堡
(2)C
(3)奥斯特洛夫斯基 钢铁是怎样炼成的 立场坚定、刚毅坚强、乐观自信
(4)示例:尼古拉奥斯特洛夫斯基的《钢铁是怎样炼成的》通过叙述一个与命运抗争感人的故事,谱写一曲英雄的赞歌,成就一部不朽的名著,它以朴实的语言展示不平凡的心灵,用精彩的情节揭示一个面对病魔的残酷折磨和生活中的重重困难却努力奋斗,找到回归抗战队伍的办法和精神的寄托的红军英雄人物形象。英雄的形象是蕴藏其中的明珠,读者的称誉是戴在它头上的桂冠,人心的鼓舞赋予它永存的价值。
《钢铁是怎样炼成的》讲述保尔从一个不懂事的少年到成为一个忠于革命的布尔什维克战士,再到双目失明却坚强不屈创作小说,成为一块坚强钢铁(是指他的精神)的故事。这是一部带有自传味道的小说,它赞扬了在绝望的命运中仍坚强不屈,向命运挑战的精神。鞭挞了资本主义的丑陋与只会作威作福的贵人,表现了作者对命运的抗争。
阅读名著要注意积累的广泛性,既要注意名著表面的知识,如作者、背景、特色、涉及人物及故事,还要知道一些细节,并且及时做笔记,做到积少成多,常读常新,逐步深化印象。做题时才能信手拈来,得心应手。
3.【答案】【小题1】①C②B③A
【小题2】①将双引号改为书名号
②“增加”改为“加剧”
③示例:休戚与共
【小题3】CAB
【解析】答案:
(1)①C②B③A
(2)①将双引号改为书名号
②“增加”改为“加剧”
③示例:休戚与共
(3)CAB
(1)本题考查活动设计。
①分观点一强调修身正己、推己及人的道德观,C选项“选贤与能,讲信修睦。故人不独亲其亲,不独子其子”体现了这种道德观,所以分观点一对应名言C。
②分观点二强调和睦孝顺、融洽和美的家庭观,B选项“仁之实,事亲是也;义之实,从兄是也”体现了对亲人、兄长的态度,与家庭观相关,所以分观点二对应名言B。
③分观点三强调世界大同、天下为公的理想观,A选项“是故谋闭而不兴,盗窃乱贼而不作,故外户而不闭。是谓大同”描绘了大同社会的景象,体现了这种理想观,所以分观点三对应名言A。
(2)①本题考查标点。
文段中“2021 年全球风险报告”是报告名称,应该用书名号,所以应将双引号改为书名号,即“《2021 年全球风险报告》”。
②本题考查病句的辨析与修改。
“世界经济复苏的不平衡将增加国家间的不平等“搭配不当,“增加”改为“加剧”。
③本题考查情境补写。
根据语境,在经济全球化时代,各国发展相互关联、相互影响,所以可填上“休戚与共”。
(3)本题考查活动设计。
举办参赛选手选拔赛之后,应该先让选手抽签决定比赛顺序,即C;然后选手进行正式演讲比赛,即A;最后评委评选出奖次、公布名单,所以顺序为C-A-B。
综合读写题给出一段材料,考查学生的审题能力、组织能力以及发挥能力,而且材料不仅仅是课本中设置的专题,更多的是会灵活地联系生活,联系社会实际,考查学生在一个具体情境中综合运用语文的能力,看学生是否可以发现问题,是否可以简洁、流畅地表达自己的见解。
4.【答案】【小题1】B
【小题2】
【小题3】
【小题4】
【小题5】
【解析】(1)本题考查内容理解和辨析。
ACD.正确。
B.有误,“为后文写亭亭玉立的乡村少女做铺垫”错误,③段中原文“那身姿挺拔瘦直,宛如亭亭玉立的乡村少女,清秀淡雅,温婉脱俗”是将艾草比作乡村少女。
故选:B。
(2)本题考查句子赏析。联系“两岸青草苍翠欲滴,河水清清,鱼跃蛙鸣。晨曦中,深绿色的叶子闪闪发光,亮晶晶的露珠儿从繁蜜的艾叶上滚落下来,很是美丽”可知,这句话是对晨曦中母亲采集艾草时的四周的景物描写,有青草、河水、露珠、鱼蛙等;“青草苍翠”“鱼跃蛙鸣”“闪闪发光”“亮晶晶”等词生动形象地表现了这些景物的特点,把清晨的河堤写得有生机活力;联系下一句“只见母亲小心翼翼地采着艾草,洗去上面的泥土,看到自己的劳动成果,母亲总是乐得合不拢嘴”可知,这些景物描写衬托了母亲采集艾草时幸福喜悦的心情;再联系本段最后一句“……感受到的是母亲的疼爱和温情”可知,这也间接表现了母亲对家人的爱。
(3)本题考查内容概括。
第①空:从第②段“儿时家乡的端午节,是氤氲在艾草香里的节日,家家户户门上都插满了艾草……艾草能祛病免灾,驱邪避晦,保佑一家人平平安安。端午那天,将它插于门楣,可使人身体康健……”可概括为:儿时家家户户门上插艾草祛病免灾;
第②空:从第④段“端午节的清晨,母亲总是带着我一大早去河边采艾草……回到家中,母亲还会用碎布块缝制成各种精巧的小香包”可概括为:母亲清晨采艾草为我们缝制香包;
第③空:从第⑤段“……用艾草泡水洗澡,可以解毒治病。每到端午,母亲总是煮一大锅艾草水,倒入盆中,让我和小弟泡澡……”可概括为:母亲煮艾草水让我们泡澡解毒。
(4)本题考查内容理解和概括。结合②段中“那一束束斜插在门上的艾草,散发出淡雅似草药味的清香”,③段中“艾草是一种芳香型草本植物,碧绿中出幽幽香气。每年初夏,正是艾草疯长的季节,它们总是挤挨挨地长在溪水岸边,叶片浑身泛着白白的茸毛,不施粉黛,绿油油的,充满着活力”可概括为:碧绿色芳香型草本植物,叶片浑身泛着白白的茸毛,有淡雅似草药味的清香;结合⑤段中“据说艾草全身是宝,有祛湿、散寒、消炎、抗过敏等功效,被称为‘医草’”可概括为:易生长,全身是宝,有祛湿、散寒、消炎、抗过敏等功效,被称为“医草”。
(5)本题考查主旨情感。从第①段“我对插艾草这一习俗一直情有独钟,那一缕袅袅清香,常常把我牵进思念的故乡”,第②段“这一吸,那清香便让人终生难忘,岁月流转,内心一直萦绕着这一份乡野浓情”,可以看出表达了作者对故乡的眷恋;从第①段“我对插艾草这一习俗一直情有独钟”,第②段“儿时家乡的端午节,是氤氲在艾草香里的节日,家家户户门上都插满了艾草”“这一吸,那清香便让人终生难忘”,可以看出表达了作者对端午传统习俗的热爱;从第④段“母亲还会用碎布块缝制成各种精巧的小香包,内装积存的干枯艾叶,让我们佩于胸前。嗅着淡淡的香草味儿,感受到的是母亲的疼爱和温情”,可以看出表达了作者对浓浓母爱的赞美;从第⑥段“端午插艾草不仅是一种念想,一种母爱的味道,更是一种习俗,一种文化的代代传承。一瞬间,我的脑海里又浮现出了那一棵充溢绿意与清香的艾草来。愿那绿茵茵的艾草,生生不息,艾香馥郁而绵长”,可以看出表达了作者对传统文化代代传承的美好愿望。
答案:
(1)B
(2)这句话是对晨曦中母亲采集艾草时的环境描写,“青草苍翠”“鱼跃蛙鸣”“闪闪发光”“亮晶晶”等词生动的表现了清晨的河堤富有生机活力的景象,衬托了母亲采集艾草时幸福喜悦的心情,表现了母亲对家人的爱。
(3)①家家户户门上插艾草祛病免灾。 ②母亲采艾草为我们缝制香包。 ③母亲煮艾草水让我们泡澡解毒。
(4)示例:碧绿色芳香型草本植物,叶片浑身泛着白白的茸毛,有淡雅似草药味的清香;易生长,全身是宝,有祛湿、散寒、消炎、抗过敏等功效,被称为“医草”。
(5)对故乡的眷恋;对浓浓母爱的赞美;对端午传统习俗的热爱;对传统文化代代传承的美好愿望。
本文回忆了儿时家乡端午插艾草的习俗,母亲带“我”采艾草,给“我”和小弟用艾草水洗澡等内容,表达了作者对故乡的眷恋,对母爱的赞美,对传统习俗的热爱,对传统文化代代传承的美好愿望。
阅读分析题是语文学科中常见的题目类型,完成此类题目的关键是要认真阅读短文,了解短文主要内容及主题,然后结合所给题目分析完成。
5.【答案】【小题1】D
【小题2】①变换活动内容,使大脑不同区域得到休息;②在脑力劳动内部转换,交替处理不同问题;③保持生活井井有条,制定合理决策,减少自我攻击等精神内耗
【小题3】①句更好。因为①句运用了具体的数字“26分钟”“34%”“54%”,准确地说明了白天平均假寐一定时间的宇航员认知能力和注意力提高的具体程度,使说明更具科学性和说服力;而②句表述比较模糊笼统,没有具体的数字支撑
【小题4】劝说:小语,临近考试焦虑是正常的,但你这样每天只睡四五个小时,把自己关在房间里努力刷题,不仅不能提高学习效率,还会让自己疲惫不堪,陷入学习困境。结合材料可知,睡眠不足会让你处于“睡眠负债”状态,影响学习效果;而且你一直刷题,大脑持续处于高强度思考状态,容易陷入心智疲劳,也会降低学习效率。
建议:①保证充足的睡眠,按照材料一中推荐的睡眠时间,合理安排休息,比如你是初中生,应保证不少于9小时的睡眠时间,这样能偿还“睡眠债务”,让大脑得到充分休息,提高学习效率。②变换学习方式,不要一直刷题,可以交替处理不同的学习问题,就像卢梭一样,连续研究几个不同的问题,减少长时间解决同一问题的疲惫感;也可以在学习间隙进行一些简单的体力活动,如伸展运动等,使大脑的不同区域得到休息
【解析】(1)A.有误,结合材料二“睡眠的确是一种有效的休息方式,但它主要对睡眠不足者或体力劳动者适用”可知,睡眠主要对睡眠不足者或体力劳动者适用,并非脑力劳动者,A选项错误。
B.有误,结合材料二“在节假日睡到自然醒(注意,不是睡懒觉或者睡回笼觉),计算你的睡眠时长,然后减去工作日的睡眠时长,如果相差2个小时以上,即说明你正处于‘睡眠负债’的状态”可知,相差2个小时以上才说明处于“睡眠负债”状态,B选项错误。
C.有误,材料三只是分别阐述了脑力劳动者转入体力劳动和脑力劳动内部转换这两种休息方式,但并没有对这两种休息方式的效果进行比较,C选项错误。
D.正确。
故选:D。
(2)结合材料三“如果你是脑力劳动者,大脑皮层极度兴奋,而身体却处于低兴奋状态,对待这种疲劳,睡眠能起到的作用不大。因为你需要的不是通过‘静止’恢复体能,而是要找个事儿把神经放松下来。变换活动内容才是积极的休息方式,这样可以使大脑的不同区域得到休息”可知,脑力劳动者缓解疲劳最有效的方法之一是变换活动内容,使大脑不同区域得到休息。
结合材料三“当你无法选择由脑力劳动转入体力劳动时,还可以尝试在脑力劳动内部转换。法国启蒙思想家卢梭就讲过他的心得:‘我本不是一个生来适于研究学问的人,因为我用功的时间稍长一些就感到疲倦。但是,连续研究几个不同的问题,我也能够轻松愉快地一个一个地寻思下去,因为这一个问题可以消除另一个问题所带来的疲劳。’所以,如果你有好几个问题要处理,可以交替进行,减少长时间解决同一问题的疲惫感”可知,脑力劳动者缓解疲劳最有效的方法之二是在脑力劳动内部转换,交替处理不同问题。
结合材料四“为了战胜心智疲劳,确保获得足够的心智休息,就需要我们保持生活尽可能地井井有条,井然有序。同时,制定合理的决策,确保大脑分批处理任务,集中处理工作,而不是时刻处于运转状态。减少自我攻击,自我批评,自我破坏和精神内耗,是确保心智获得休息的重中之重”可知,脑力劳动者缓解疲劳最有效的方法之三是保持生活井井有条,制定合理决策,减少自我攻击等精神内耗。
(3)结合材料二“美国NASA曾针对宇航员在太空中睡眠时间会缩短30分钟至2.5小时的问题,积极开展了名为‘NASA Naps’的午睡研究”可知,省略号处应是对该午睡研究结果的说明。
①句“结果显示,白天平均假寐26分钟的宇航员,认知能力提高了34%,注意力提高了54%”运用了具体的数字“26分钟”“34%”“54%”,这些数字准确地说明了白天平均假寐一定时间的宇航员认知能力和注意力提高的具体程度,使说明更具科学性和说服力,让读者能更直观地感受到午睡对宇航员认知能力和注意力的积极影响。
②句“结果显示,白天平均假寐一会的宇航员,认知能力提高了不少,注意力提高了很多”表述比较模糊笼统,“一会”“不少”“很多”没有具体的数字支撑,读者无法准确了解午睡对宇航员认知能力和注意力提高的具体程度,不如①句表达准确、科学。
所以①句放入材料二的省略号处更好。
(4)劝说部分:
结合材料二“在节假日睡到自然醒(注意,不是睡懒觉或者睡回笼觉),计算你的睡眠时长,然后减去工作日的睡眠时长,如果相差2个小时以上,即说明你正处于‘睡眠负债’的状态”以及小语“每天只睡四五个小时”可知,小语睡眠不足,处于“睡眠负债”状态,结合“补觉也是偿还‘睡眠债务’的方法,但是想要睡个昏天黑地以便一次性还清‘睡眠债务’,只会扰乱你的生物钟,同时引发新的疲劳”可知,这种状态会影响学习效果,所以可以从睡眠不足的危害方面对小语进行劝说。
结合材料四“就像我们的身体过度劳累时的倦怠一样,如果大脑参与过多的思考、推理和记忆活动,或承载极高的精神压力时,就会陷入心智疲劳”以及小语“将自己关在房间里努力刷题”“感觉疲惫不堪,学习效率反而更低了”可知,小语一直刷题,大脑持续处于高强度思考状态,容易陷入心智疲劳,也会降低学习效率,所以可以从心智疲劳的危害方面对小语进行劝说。
建议部分:
结合材料一可知不同人群有推荐的睡眠时间,小语是初中生,应保证不少于9小时的睡眠时间,所以可以建议小语保证充足的睡眠,合理安排休息,偿还“睡眠债务”,让大脑得到充分休息,提高学习效率。
结合材料三“当你无法选择由脑力劳动转入体力劳动时,还可以尝试在脑力劳动内部转换。法国启蒙思想家卢梭就讲过他的心得:‘我本不是一个生来适于研究学问的人,因为我用功的时间稍长一些就感到疲倦。但是,连续研究几个不同的问题,我也能够轻松愉快地一个一个地寻思下去,因为这一个问题可以消除另一个问题所带来的疲劳。’所以,如果你有好几个问题要处理,可以交替进行,减少长时间解决同一问题的疲惫感”可知,可以建议小语变换学习方式,不要一直刷题,可以交替处理不同的学习问题,减少长时间解决同一问题的疲惫感;也可以在学习间隙进行一些简单的体力活动,如伸展运动等,使大脑的不同区域得到休息。
答案:
(1)D
(2)①变换活动内容,使大脑不同区域得到休息;②在脑力劳动内部转换,交替处理不同问题;③保持生活井井有条,制定合理决策,减少自我攻击等精神内耗。
(3)①句更好。因为①句运用了具体的数字“26分钟”“34%”“54%”,准确地说明了白天平均假寐一定时间的宇航员认知能力和注意力提高的具体程度,使说明更具科学性和说服力;而②句表述比较模糊笼统,没有具体的数字支撑。
(4)劝说:小语,临近考试焦虑是正常的,但你这样每天只睡四五个小时,把自己关在房间里努力刷题,不仅不能提高学习效率,还会让自己疲惫不堪,陷入学习困境。结合材料可知,睡眠不足会让你处于“睡眠负债”状态,影响学习效果;而且你一直刷题,大脑持续处于高强度思考状态,容易陷入心智疲劳,也会降低学习效率。
建议:①保证充足的睡眠,按照材料一中推荐的睡眠时间,合理安排休息,比如你是初中生,应保证不少于9小时的睡眠时间,这样能偿还“睡眠债务”,让大脑得到充分休息,提高学习效率。②变换学习方式,不要一直刷题,可以交替处理不同的学习问题,就像卢梭一样,连续研究几个不同的问题,减少长时间解决同一问题的疲惫感;也可以在学习间隙进行一些简单的体力活动,如伸展运动等,使大脑的不同区域得到休息。
这是一组关于睡眠的材料阅读。第一题考查对材料内容的理解;第二题考查对材料内容的概括;第三题考查对句子表达效果的分析;第四题考查结合材料提出建议。
信息筛选与辨析,要研读文章内容,梳理总结,归纳分析。
6.【答案】【小题1】①味美 ②自我勉励 ③已经 ④曾经
【小题2】用力多者收功远/其所精诵/乃终身不忘也
【小题3】①《兑命》上说:“教人是学的一半”大概说的就是这个道理吧?
②吟咏读过的文章,想想它的意思,收获就多了!
【小题4】甲文告诉我们教和学相互促进,相辅相成,教导别人也是一种学习;乙文告诉我们读书要专心和刻苦,尽量做到熟读成诵
【解析】(1)本题考查文言词义。
①句意:不知道它味道甘美。旨,味美。
②句意:这样以后才能自我勉励。自强,自我勉励。
③句意:别的兄弟已经会背诵了。既,已经。
④句意:司马光曾经说。尝,曾经。
(2)本题考查文言句子断句。此句句意为:(由于)读书时下的力气多,收获就长远,他所精读和背诵过的书,这才能终身不忘。断句为:用力多者收功远/其所精诵/乃终身不忘也。
(3)本题考查翻译句子。
①重点词语:学(第一个),同“敩”,教导。学(第二个),学习。半,一半。其,大概,表示推测。句意:《兑命》说:教别人也是自己学习的一半。大概说的就是这个道理吧!
②重点词语:咏,吟咏。思,思考。所得,收获。句意:吟咏读过的文章,想想它的意思,收获就多了。
(4)本题考查对文章内容的理解。【甲】文主要谈教学相长的道理。根据文中“知困,然后能自强也。故曰:教学相长也。《兌命》曰“学学半”,其此之谓乎!”等内容可知,教和学相互促进,相辅相成,教导别人也是一种学习。【乙】文中的司马光小时候不算聪明过人,但是他非常刻苦,勤学好记,最后成为一代名臣。由此可知,现实中我们不要过分关注是否天资聪慧,更重要的是后天学习,我们应该学习这种精神。
答案:
(1)①味美 ②自我勉励 ③已经 ④曾经
(2)用力多者收功远/其所精诵/乃终身不忘也。
(3)①《兑命》上说:“教人是学的一半。”大概说的就是这个道理吧?
②吟咏读过的文章,想想它的意思,收获就多了!
(4)甲文告诉我们教和学相互促进,相辅相成,教导别人也是一种学习;乙文告诉我们读书要专心和刻苦,尽量做到熟读成诵。
参考译文:
【甲】
虽然有美味可口的菜肴,不吃,就不知道它味道甘美;虽然有最好的道理,不学习,就不知道它的好处。所以学习以后知道自己的不足之处,教导人以后才知道困惑不通。知道自己不足之处,这样以后能够反省自己;知道自己困惑的地方,这样以后才能自我勉励。所以说教与学是互相促进的。《兑命》上说:“教人是学习的一半。”大概说的就是这个道理吧?
【乙】
司马光幼年时,担心自己记诵诗书以备应答的能力不如别人。大家在一起学习讨论,别的兄弟已经会背诵了,去玩耍休息了;(司马光却)独自苦读,像董仲舒和孔子读书时那样专心和刻苦,一直到能够熟练地背诵为止,(由于)读书时下的力气多,收获就长远,他所精读和背诵过的书,这才能终身不忘。司马光曾经说:“读书不能不背诵,在骑马走路的时候,在半夜睡不着觉的时候,吟咏读过的文章,想想它的意思,收获就多了!”
文言文内容理解分析题,解题方法:
1.引用原文句子回答。
2.摘录原文关键的词语回答。
3.用自己的话组织文字回答。
三种方法,采用第一、二种方法回答的准确率一般会比较高。
7.【答案】例文:
琴弦上的梦想之光
在科技飞速发展的时代,智能乐器能精准弹奏出完美旋律,AI作曲更是信手拈来。可我,却执着地守着那架老旧的钢琴,因为我知道,生命的价值和尊严,在于为梦想起舞燃烧。
小时候,我在电视上看到钢琴家优雅地坐在琴前,手指在黑白琴键上轻盈跳跃,美妙的音乐如潺潺溪流般淌出。那一刻,一颗梦想的种子在我心底种下——我要成为一名钢琴家。
我央求父母给我买了钢琴,还找了老师学习。起初,一切都充满新鲜感,我兴致勃勃地练着基本功。可随着难度增加,枯燥的练习让我心生厌烦。那些重复的音阶、琶音,就像无休止的噪音,磨灭着我的热情。我开始找借口逃避练琴,每次坐在琴前都如坐针毡。
直到有一天,老师带我去听了一场音乐会。舞台上,那位钢琴家沉浸在音乐中,眼神里闪烁着光芒,手指在琴键上飞舞,仿佛与钢琴融为一体。每一个音符都像是从他灵魂深处流淌出来的,深深震撼着我。那一刻,我明白了,这就是梦想的力量,它能让人忘却一切疲惫和痛苦,全身心地投入。
从那以后,我重新找回了对钢琴的热爱。每天放学后,我都会迫不及待地坐在琴前,沉浸在音乐的世界里。即使手指磨出了茧子,即使手臂酸痛得抬不起来,我也从未想过放弃。
终于,我迎来了人生中的第一次比赛。站在后台,我的心怦怦直跳,紧张得手脚冰凉。但当我的手触碰到琴键的那一刻,所有的紧张都消失了。我仿佛置身于一个只属于我的音乐王国,尽情地弹奏着,将所有的情感都倾注在每一个音符里。
当最后一个音符落下,全场响起了热烈的掌声。我成功了!那一刻,我感受到了梦想的力量,它让我变得坚韧不拔,让我在追求的道路上勇往直前。
在这个机器高效、AI全能的时代,或许它们能弹出完美的旋律,但却无法拥有我对钢琴的热爱,对梦想的执着。因为我是人,一个因梦想而起舞燃烧的人,我会用我的双手,在琴弦上弹奏出属于自己的生命华章。
【解析】例文:
琴弦上的梦想之光
在科技飞速发展的时代,智能乐器能精准弹奏出完美旋律,AI作曲更是信手拈来。可我,却执着地守着那架老旧的钢琴,因为我知道,生命的价值和尊严,在于为梦想起舞燃烧。
小时候,我在电视上看到钢琴家优雅地坐在琴前,手指在黑白琴键上轻盈跳跃,美妙的音乐如潺潺溪流般淌出。那一刻,一颗梦想的种子在我心底种下——我要成为一名钢琴家。
我央求父母给我买了钢琴,还找了老师学习。起初,一切都充满新鲜感,我兴致勃勃地练着基本功。可随着难度增加,枯燥的练习让我心生厌烦。那些重复的音阶、琶音,就像无休止的噪音,磨灭着我的热情。我开始找借口逃避练琴,每次坐在琴前都如坐针毡。
直到有一天,老师带我去听了一场音乐会。舞台上,那位钢琴家沉浸在音乐中,眼神里闪烁着光芒,手指在琴键上飞舞,仿佛与钢琴融为一体。每一个音符都像是从他灵魂深处流淌出来的,深深震撼着我。那一刻,我明白了,这就是梦想的力量,它能让人忘却一切疲惫和痛苦,全身心地投入。
从那以后,我重新找回了对钢琴的热爱。每天放学后,我都会迫不及待地坐在琴前,沉浸在音乐的世界里。即使手指磨出了茧子,即使手臂酸痛得抬不起来,我也从未想过放弃。
终于,我迎来了人生中的第一次比赛。站在后台,我的心怦怦直跳,紧张得手脚冰凉。但当我的手触碰到琴键的那一刻,所有的紧张都消失了。我仿佛置身于一个只属于我的音乐王国,尽情地弹奏着,将所有的情感都倾注在每一个音符里。
当最后一个音符落下,全场响起了热烈的掌声。我成功了!那一刻,我感受到了梦想的力量,它让我变得坚韧不拔,让我在追求的道路上勇往直前。
在这个机器高效、AI全能的时代,或许它们能弹出完美的旋律,但却无法拥有我对钢琴的热爱,对梦想的执着。因为我是人,一个因梦想而起舞燃烧的人,我会用我的双手,在琴弦上弹奏出属于自己的生命华章。
本题考查材料作文。审题立意:材料指出人创造工具却非工具,强调在机器高效、AI全能背景下,生命的价值和尊严源于人因生活、梦想、相信、挚爱而具备的坚韧、燃烧、勇敢、舍生忘我等特质。立意可围绕“人的独特价值”“生命因情感与追求而闪耀”等,突出人区别于机器的情感、精神层面,展现人性光辉。
选材构思:若写自身经历,可回忆一次为梦想拼搏的过程,如参加运动会,即便身体不适仍坚持完成比赛,体现因梦想而坚韧勇敢;若写他人故事,可讲述身边人为了挚爱之人无私奉献的事,如父母辛苦工作供自己读书,展现因挚爱而舍生忘我;也可将机器或AI的机械高效与人的情感丰富形成对比,如用智能客服的程式化回应与人类客服的耐心倾听安慰作对比,突出人的价值,使文章更具说服力。
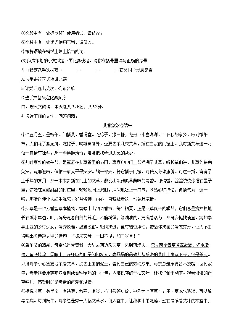
文章紧扣材料,以学琴经历诠释“因梦想而起舞燃烧”。从初遇钢琴的热爱,到练琴的厌烦,再到受音乐会触动重燃热情,最后比赛成功,情节跌宕。通过自身与机器对比,凸显人对梦想的执着追求,彰显出生命的独特价值,真挚动人。人群类别
推荐的睡眠时间
小学生
不少于10小时
初中生
不少于9小时
高中生
不少于8小时
成人
7—8小时
相关试卷
这是一份2024-2025学年江西省吉安市泰和县八年级(下)期末语文试卷(含详细答案解析),共23页。试卷主要包含了单选题,默写,名著阅读,综合性学习,现代文阅读,文言文阅读,诗歌鉴赏,作文等内容,欢迎下载使用。
这是一份2024-2025学年安徽省阜阳市太和县校联考八年级(下)期末语文试卷(含详细答案解析),共19页。试卷主要包含了默写,名著阅读,综合性学习,现代文阅读,文言文阅读,作文等内容,欢迎下载使用。
这是一份2024-2025学年安徽省滁州市八年级(下)期末语文试卷(含详细答案解析),共21页。试卷主要包含了默写,综合性学习,现代文阅读,文言文阅读,作文等内容,欢迎下载使用。
相关试卷 更多
- 1.电子资料成功下载后不支持退换,如发现资料有内容错误问题请联系客服,如若属实,我们会补偿您的损失
- 2.压缩包下载后请先用软件解压,再使用对应软件打开;软件版本较低时请及时更新
- 3.资料下载成功后可在60天以内免费重复下载
免费领取教师福利

