





辽宁省锦州市某校2025-2026学年高一上学期第一次月考生物试题
展开 这是一份辽宁省锦州市某校2025-2026学年高一上学期第一次月考生物试题,文件包含辽宁省锦州市某校2025-2026学年高一上学期第一次月考生物试题pdf、高一生物答案docx等2份试卷配套教学资源,其中试卷共17页, 欢迎下载使用。
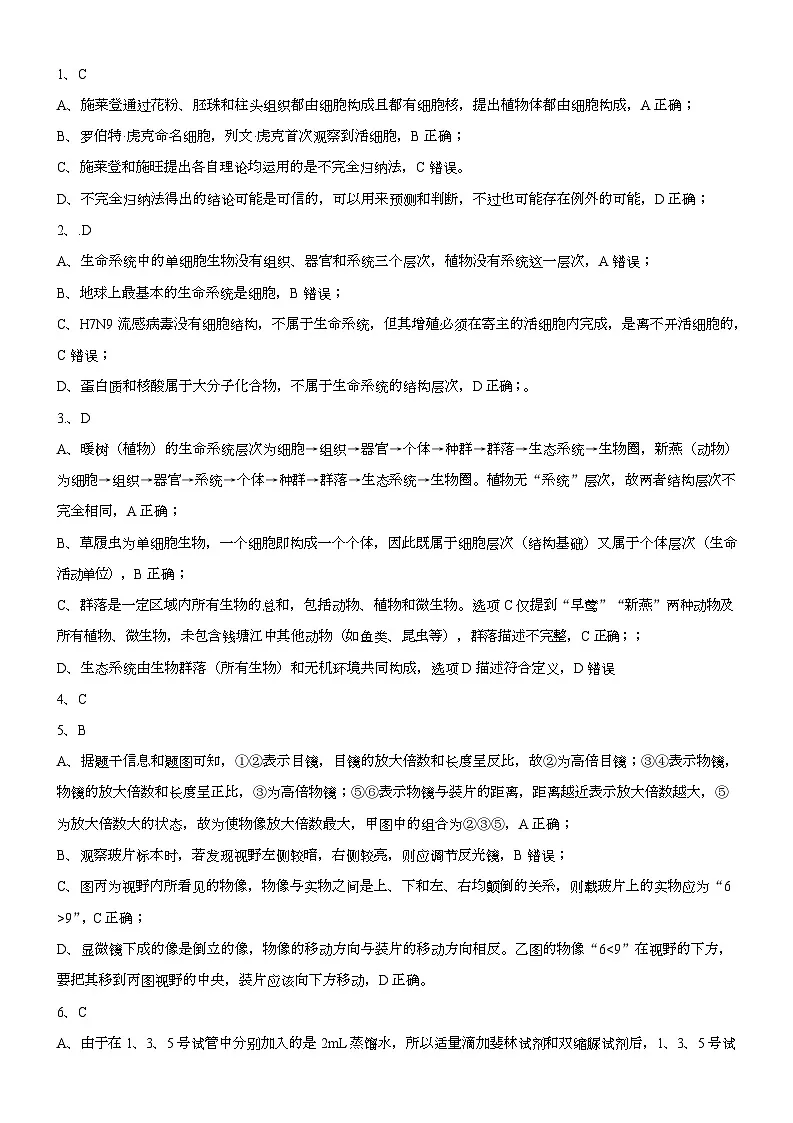
B、罗伯特·虎克命名细胞,列文·虎克首次观察到活细胞,B 正确;
C、施莱登和施旺提出各自理论均运用的是不完全归纳法,C 错误。
D、不完全归纳法得出的结论可能是可信的,可以用来预测和判断,不过也可能存在例外的可能,D 正确;
2、.D
A、生命系统中的单细胞生物没有组织、器官和系统三个层次,植物没有系统这一层次,A 错误;
B、地球上最基本的生命系统是细胞,B 错误;
C、H7N9 流感病毒没有细胞结构,不属于生命系统,但其增殖必须在寄主的活细胞内完成,是离不开活细胞的,
C 错误;
D、蛋白质和核酸属于大分子化合物,不属于生命系统的结构层次,D 正确;。
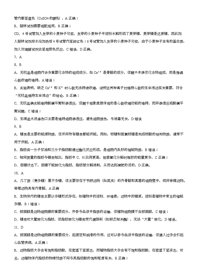
3.、D
A、暖树(植物)的生命系统层次为细胞→组织→器官→个体→种群→群落→生态系统→生物圈,新燕(动物)
为细胞→组织→器官→系统→个体→种群→群落→生态系统→生物圈。植物无“系统”层次,故两者结构层次不
完全相同,A 正确;
B、草履虫为单细胞生物,一个细胞即构成一个个体,因此既属于细胞层次(结构基础)又属于个体层次(生命
活动单位),B 正确;
C、群落是一定区域内所有生物的总和,包括动物、植物和微生物。选项 C 仅提到“早莺”“新燕”两种动物及
所有植物、微生物,未包含钱塘江中其他动物(如鱼类、昆虫等),群落描述不完整,C 正确;;
D、生态系统由生物群落(所有生物)和无机环境共同构成,选项 D 描述符合定义,D 错误
4、C
5、B
A、据题干信息和题图可知,①②表示目镜,目镜的放大倍数和长度呈反比,故②为高倍目镜;③④表示物镜,
物镜的放大倍数和长度呈正比,③为高倍物镜;⑤⑥表示物镜与装片的距离,距离越近表示放大倍数越大,⑤
为放大倍数大的状态,故为使物像放大倍数最大,甲图中的组合为②③⑤,A 正确;
B、观察玻片标本时,若发现视野左侧较暗,右侧较亮,则应调节反光镜,B 错误;
C、图丙为视野内所看见的物像,物像与实物之间是上、下和左、右均颠倒的关系,则载玻片上的实物应为“6
>9”,C 正确;
D、显微镜下成的像是倒立的像,物像的移动方向与装片的移动方向相反。乙图的物像“6
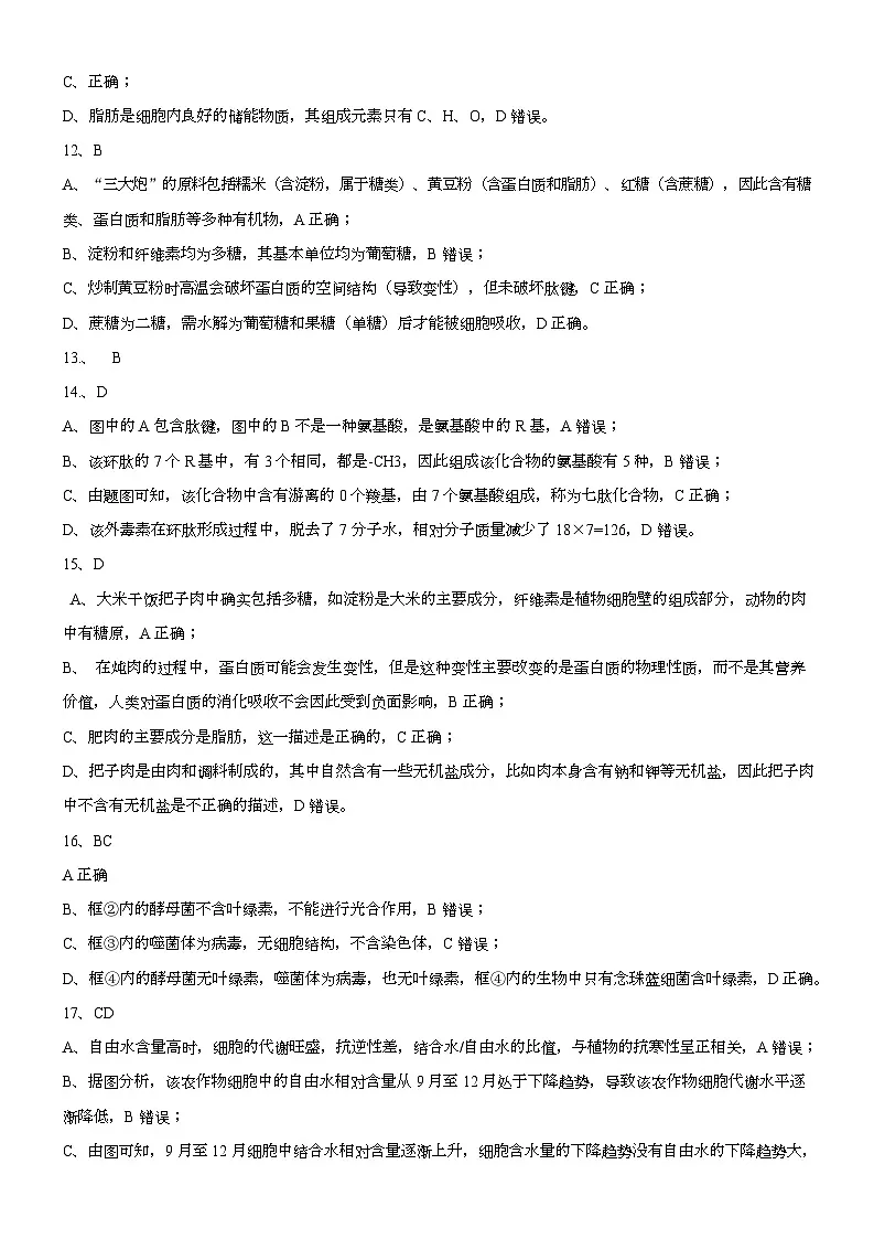
相关试卷 更多
- 1.电子资料成功下载后不支持退换,如发现资料有内容错误问题请联系客服,如若属实,我们会补偿您的损失
- 2.压缩包下载后请先用软件解压,再使用对应软件打开;软件版本较低时请及时更新
- 3.资料下载成功后可在60天以内免费重复下载
免费领取教师福利 
.png)




