

所属成套资源:部编高教版2023 中职语文 基础模块下册课件+教案+知识清单
部编高教版(2023)基础模块 下册四 永遇乐·京口北固亭怀古精品学案
展开 这是一份部编高教版(2023)基础模块 下册四 永遇乐·京口北固亭怀古精品学案,共4页。学案主要包含了学习目标,课前预习,课堂探究,课堂小结与拓展,课后作业等内容,欢迎下载使用。
1、了解辛弃疾的生平背景及《永遇乐・京口北固亭怀古》的创作语境,掌握词中重点字词与典故涉及的历史人物。
2、反复诵读词作,梳理“上阕追慕英雄—下阕讽喻现实”的结构脉络,把握词人由景及人、由古及今的抒情逻辑。
3、赏析词中“用典”“对比”“借古讽今”的艺术手法,分析典故背后蕴含的情感。
4、体会辛弃疾“烈士暮年,壮心不已”的爱国情怀,理解其“以词言志”的豪放风格,感受词作沉郁顿挫的意境与深刻的现实批判意义。
二、课前预习
1、文学常识积累:
辛弃疾,字幼安,中年后别号稼轩居士,南宋豪放派词人,有“词中之龙”之称,与苏轼合称“苏辛”,与李清照并称“济南二安”。
词牌名是“永遇乐”,题目“京口北固亭怀古”中,“京口”是地名(今江苏镇江),“怀古” 指追念古代的人和事,点明词作内容为登亭追念古人、抒发感慨。
2、典故人物预习:词中引用了多位历史人物,简要概括其与词作相关的事迹。
孙权:三国时吴国君主,曾在京口建都,凭借长江天险抵御曹操等北方势力,是辛弃疾心中的“英雄”代表
刘裕(寄奴):南朝宋开国皇帝,出身寒微,曾在京口起兵,率军北伐,先后消灭南燕、后秦等政权,战功赫赫
刘义隆:南朝宋文帝,好大喜功,仓促北伐(“封狼居胥”的轻率举动),结果惨败,被北魏击败
廉颇:战国时赵国名将,晚年虽老,仍渴望为国效力,“尚能饭否”的典故体现其壮志未酬的境遇
3、字词与诵读:
给下列加点字注音:舞榭歌台(xiè) 巷陌(mò) 封狼居胥(xū) 拓跋焘(tā)
朗读上阕“千古江山,英雄无觅孙仲谋处”时,应读出崇敬、感慨(追慕英雄的深沉)的语气;朗读下阕“凭谁问:廉颇老矣,尚能饭否?”时,应读出悲愤、不甘(壮志难酬的苍凉)的语气。
三、课堂探究
(一)整体感知:梳理结构与情感脉络
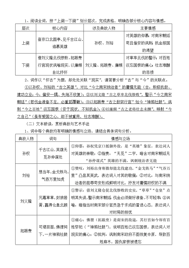
1、阅读全词,按“上阕—下阕”划分层次,完成表格,明确各部分核心内容与情感。
2、词作以“怀古”为题,却处处关联“现实”,请简要分析“古”与“今”的关联点。
①以孙权、刘裕的“古之英雄”,对比“今之南宋统治者”的庸懦无能(古:积极抗敌、建功立业;今:偏安一隅、失地不收复);②以刘义隆“古之草率北伐惨败”,警示“今之南宋朝廷”(若伐金准备不足,必重蹈覆辙);③以拓跋焘“古之敌寇行宫”如今“神鸦社鼓”,讽刺“今之百姓”淡忘国恨(安于现状,不知抗金);④以廉颇“古之老将壮志未酬”,映射“今之自己”(虽有爱国之心,却不被重用,壮志难酬)。
(二)文本研读:赏析典故与艺术手法
1、词中每个典故均有明确的情感与立场,请结合具体词句分析。
2、赏析词中“对比”手法的表达效果,举例说明。
①英雄与庸君的对比:孙权、刘裕(积极抗敌、建功立业)与刘义隆(轻率北伐、惨败而还)对比,既突出英雄的可贵,又警示南宋朝廷不可重蹈刘义隆覆辙;②古今场景的对比:刘裕当年“金戈铁马,气吞万里如虎”的北伐盛况,与如今“佛狸祠下,一片神鸦社鼓”的麻木场景对比,凸显时代的变迁与国恨的被遗忘,强化词人的痛心;③词人自身境遇的对比:内心“抗金报国”的壮志与“不被重用”的现实对比,如廉颇“尚能饭否”的典故,既体现壮心不已,又暗含悲愤,让情感更具张力。
(三)深层思考:理解豪放风格与爱国情怀
1、辛弃疾的“豪放风格”在本词中如何体现?请结合词句分析。
①意境宏大:开篇“千古江山”四字,视野开阔,跨越时空,奠定沉雄开阔的基调,不同于婉约词的细腻小巧;②情感豪迈:对孙权、刘裕的追慕,“气吞万里如虎”的赞叹,以及以廉颇自比的壮志,均体现“烈士暮年,壮心不已”的豪迈,即使悲愤,也不失激昂;③用典厚重:引用多位历史人物典故,将个人情感与历史兴衰、国家命运结合,使词作内涵深刻,极具历史厚重感,展现豪放词“以文为词”“以志为词”的特点。
2、如何理解本词“沉郁顿挫”的情感基调?
“沉郁”体现在词人情感的深沉与厚重:国仇家恨、壮志难酬的悲愤,不是浅层次的哀叹,而是融入历史典故与现实批判中,如“可堪回首” 的痛心、“凭谁问”的悲凉,均深沉内敛;“顿挫”体现在情感的起伏与转折:上阕先赞英雄(激昂),再叹“风流总被雨打风吹去”(低沉);下阕先警示刘义隆(担忧),再写百姓麻木(痛心),最后以廉颇自比(悲愤中见壮志),情感一波三折,跌宕起伏,既豪放又深沉,形成“沉郁顿挫”的基调。
(四)诵读与感悟:体会词的韵律与意蕴
1、赏析“舞榭歌台,风流总被雨打风吹去”一句的表达效果。
①意象叠加:“舞榭歌台”是孙权、刘裕等英雄当年活动的场所,象征“英雄风流”;“雨打风吹”是自然力量,象征时间的流逝与历史的变迁;②情感深沉:“总被”二字,暗含词人对英雄伟业被历史磨灭的感慨,同时暗指南宋朝廷的“风流”(抗金壮志)也在“雨打风吹”(苟且偷安的政策)中消逝,一语双关,意蕴深远;③韵律和谐:“台”“去”押韵,读来朗朗上口,兼具音乐性与情感张力。
2、结尾“凭谁问:廉颇老矣,尚能饭否?”为何能成为千古名句?
①用典精准:以廉颇“老而弥坚”的典故,精准映射词人自身境遇(年老仍有壮志,却不被重用),情感真挚,易引发共鸣;②反问有力:“凭谁问”三字,以反问语气强化“无人赏识”的悲凉,比直接陈述更具感染力;③余味悠长:既抒发了壮志难酬的悲愤,又暗含对国家命运的担忧,言尽而意无穷,让读者感受到词人深沉的爱国情怀与现实无奈,因此流传千古。
四、课堂小结与拓展
主题总结:
词人登上京口北固亭,借追慕孙权、刘裕等古代英雄,讽喻刘义隆草率北伐、百姓淡忘国恨的现实,以廉颇自比,抒发了自己抗金报国的壮志、对南宋朝廷苟且偷安的不满,以及年老不被重用、壮志难酬的悲愤,展现了深沉的爱国情怀与豪放沉郁的词风。
五、课后作业
熟练背诵《永遇乐・京口北固亭怀古》全文,默写1遍,并在每个典故旁标注其“情感与立场”(如“孙权:仰慕英雄,讽刺南宋”)。层次
核心内容
涉及典故人物
主要情感
上阕
登京口北固亭,见千古江山,追慕英雄
孙权、刘裕
对英雄的仰慕;对南宋朝廷苟且偷安的讽刺;抗金报国的渴望
下阕
借刘义隆北伐惨败、拓跋焘行宫现状讽喻现实,以廉颇自比抒怀
刘义隆、拓跋焘、廉颇
对草率北伐的警示;对百姓淡忘国恨的痛心;壮志难酬的悲愤
典故人物
词句
情感与立场
孙权
千古江山,英雄无觅孙仲谋处
①仰慕:孙权凭京口抵御外敌,是“英雄”象征,表达词人对英雄的崇敬;②指责:“无觅”二字,暗含对南宋朝廷无“孙仲谋式”英雄的不满,讽刺统治者无能
刘裕
想当年,金戈铁马,气吞万里如虎
①赞叹:刘裕出身寒微却能北伐建功,“金戈铁马”“气吞万里”凸显其英武,表达词人对其的敬佩;②对比:与南宋统治者的屈辱苟安形成鲜明对比,抒发对庸懦政权的不满
刘义隆
元嘉草草,封狼居胥,赢得仓皇北顾
①警示:借刘义隆仓促北伐惨败的史实,“草草”“仓皇”点明其失误,警示南宋朝廷:伐金必须做好准备,不可轻率;②讽喻:暗指当时南宋部分官员急于求成的冒进心态,表达词人对时局的担忧
拓跋焘
可堪回首,佛狸祠下,一片神鸦社鼓
①痛心:佛狸(拓跋焘)是南宋的敌寇,其行宫如今却有百姓祭祀(“神鸦社鼓”),说明百姓已淡忘国恨,表达词人对现实的痛心;②批判:讽刺南宋政府不图恢复中原,导致百姓麻木,国仇家恨被遗忘
廉颇
凭谁问:廉颇老矣,尚能饭否?
①自比:以廉颇自况,表明自己虽年老,仍有抗金壮志,渴望被重用;②悲愤:“凭谁问”三字,写出无人赏识、壮志难酬的悲凉,是词人爱国情怀与现实境遇的矛盾体现
相关学案
这是一份部编高教版(2023)基础模块 下册四 永遇乐·京口北固亭怀古精品学案,共4页。学案主要包含了学习目标,课前预习,课堂探究,课堂小结与拓展,课后作业等内容,欢迎下载使用。
这是一份部编高教版(2023)基础模块 下册四 永遇乐·京口北固亭怀古学案,共6页。学案主要包含了学习引导,学习目标,学习重难点,学习方法,学习过程,学习后记等内容,欢迎下载使用。
这是一份中职语文部编高教版(2023)基础模块 下册四 永遇乐·京口北固亭怀古精品学案,共3页。学案主要包含了文本解读,字音,词语解释,文学常识,主题思想,文章结构等内容,欢迎下载使用。
相关学案 更多
- 1.电子资料成功下载后不支持退换,如发现资料有内容错误问题请联系客服,如若属实,我们会补偿您的损失
- 2.压缩包下载后请先用软件解压,再使用对应软件打开;软件版本较低时请及时更新
- 3.资料下载成功后可在60天以内免费重复下载
免费领取教师福利 






.png)




