


河南省信阳高级中学2025-2026学年高一上期9月考试生物试卷
展开 这是一份河南省信阳高级中学2025-2026学年高一上期9月考试生物试卷,共20页。试卷主要包含了5-1 岁等内容,欢迎下载使用。
⽣物试题
。
⼀、选择题;本题共 11 个⼩题,每⼩题 3 分,共 33 分。在每⼩题给出的四个选项中,只有项是符合题⽬要求的
细胞学说的建⽴漫⻓⽽曲折,凝聚了多位科学家的不懈努⼒,是⼀个在科学探究中开拓、继承、修正和发展的过程。相关叙述正确的有⼏项()
①维萨⾥通过对⼫体解剖揭示了⼈体在组织⽔平的结构
②列⽂⻁克通过观察植物的⽊栓组织发现并命名了细胞
③⻢尔⽐基⽤显微镜观察了细胞的微细结构,如细胞壁和细胞质
④施莱登通过不完全归纳法得出植物细胞都有细胞核这⼀结论
⑤耐格⾥通过观察分⽣区细胞,发现新细胞的产⽣是细胞分裂的结果
A. 2B. 3C. 4D. 5
下列关于“ 细胞是⽣命活动的基本单位” 的叙述,错误的是()
多细胞⽣物体的⽣命活动都是⼀个细胞或多个细胞相互联系进⾏的
单细胞⽣物的⼀个细胞就可以完成该⽣物的各种⽣命活动
病毒没有细胞结构,必须在宿主 细胞中才能进⾏增殖
细胞代谢是包括⽣⻓、发育在内的各项⽣命活动的基础
下列关于统⼀性和多样性的描述,正确的是()
核糖体是噬菌体、细菌、酵⺟菌共有的细胞器
根据细胞学说可以推论现代⽣物的细胞都是远古⽣物细胞的后代
乳酸菌、⻘霉菌、⾊球蓝细菌、⼤肠杆菌都属于原核⽣物
细胞都具有细胞核,但遗传物质不⼀定都 DNA
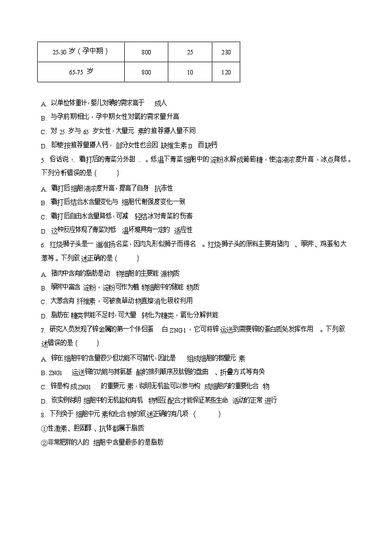
下表据《中国膳⻝指南》得到⼥性 3 种营养元素每天推荐摄⼊量,据表推测,下列错误的是()
钙(mg/d)
铁(mg/d)
碘
0.5-1 岁
350
10
115
以单位体重计,婴⼉对碘的需求⾼于成⼈
与孕前期相⽐,孕中期⼥性对氧的需求量升⾼
对 25 岁与 65 岁⼥性,⼤量元素的推荐摄⼊量不同
即使按推荐量摄⼊钙,部分⼥性也会因缺维⽣素D ⽽缺钙
俗话说,“ 霜打后的⻘菜分外甜” 。低温下⻘菜细胞中的淀粉⽔解成葡萄糖,使溶液浓度升⾼,冰点降低。下列分析错误的是()
霜打后细胞液浓度升⾼,提⾼了⾃身抗冻性
霜打后结合⽔含量变化与细胞代谢强度变化⼀致
霜打后⾃由⽔含量降低,可减轻结冰对⻘菜的伤害
这种反应体现了⻘菜对低温环境具有⼀定的适应性
红烧狮⼦头是⼀道淮扬名菜,因⾁丸形似狮⼦⽽得名。红烧狮⼦头的原料主要有猪⾁、荸荠、鸡蛋和⼤葱等。下列叙述正确的是()
猪⾁中含有的脂肪是动物细胞的主要能源物质
荸荠中富含淀粉,淀粉可作为植物细胞中的储能物质
⼤葱含有纤维素,可被⻝草动物直接消化吸收利⽤
脂肪在糖类供能不⾜时,可⼤量转化为糖类,氧化分解供能
研究⼈员发现了锌⾦属的第⼀个伴侣蛋⽩ZNG1,它可将锌运送到需要锌的蛋⽩质处发挥作⽤。下列叙述错误的是()
锌在细胞中的含量很少但功能不可替代,因此是组成细胞的微量元素
ZNG1 运送锌的功能与其氨基酸的排列顺序及肽链的盘曲、折叠⽅式等有关
锌是构成ZNG1 的重要元素,说明⽆机盐可以参与构成细胞内的重要化合物
该实例说明细胞中的⽆机盐和有机物相互配合才能保证某些⽣命活动的正常进⾏
下列关于细胞中元素和化合物的叙述正确的有⼏项()
①性激素、胆固醇、抗体都属于脂质
②⾮常肥胖的⼈的细胞中含量最多的是脂肪
25-30 岁(未孕)
800
18
120
25-30 岁(孕中期)
800
25
230
65-75 岁
800
10
120
③淀粉、半乳糖、核糖、脱氧核糖的元素组成相同
④冬季时结合⽔和⾃由⽔的⽐值增⼤,细胞代谢减弱,抗逆性增强
⑤静脉注射时,要⽤ 0.9%的NaCl 溶液溶解药物,⽬的是为机体补充钠盐
⑥鸡蛋的卵清蛋⽩中N 元素的质量分数⾼于C 元素
⑦⾎液中葡萄糖除可以合成糖原外,还可转变成脂肪和⾮必需氨基酸
⑧⾎Ca2+⾼会引起肌⾁抽搐,⾎Na+缺乏会引发肌⾁酸痛、⽆⼒
A. 2B. 3C. 4D. 5
⻆蛋⽩是头发的主要成分,如图所示为⼈⼯进⾏卷发的原理。下列叙述正确的是()
卷发的原理是使⻆蛋⽩的⼆硫键断裂与再形成
卷发剂处理前后,⻆蛋⽩的相对分⼦质量不变
定型过程将两条肽链合成⼀条肽链
D. ⼈⼯卷发过程改变了⻆蛋⽩肽链中氨基酸的排列顺序
某细菌能产⽣⼀种环状毒性肽,其分⼦式是 C55H68O18N10,将它彻底⽔解后只能得到下列四 种氨基酸,分别是⽢氨酸 C2H5NO2,丙氨酸 C3H7NO2,苯丙氨酸 C9H11NO2,⾕氨酸 C5H9NO4,其 结构式如图所示,下列有关叙述错误的是( )
该多肽是⼗肽化合物,形成该化合物的过程中,相对分⼦质量减少了 180
该多肽⽔解后可得到 1 个⽢氨酸,2 个丙氨酸,3 个苯丙氨酸和 4 个⾕氨酸
经加热、X 射线、强酸、强碱、重⾦属盐等的作⽤,会引起蛋⽩质的变性
四种氨基酸按⼀定数量混合,脱⽔缩合后形成 含五个肽键的链状分⼦最多有 1024 种
蛋⽩质是⽣命活动的主要承担者,下列关于蛋⽩质功能的叙述及举例正确的是()
调节机体的⽣命活动,如性激素能促进⽣殖器官的发育
有些蛋⽩质能进⾏物质的运输,如胰岛素参与⾎液中葡萄糖的运输
有些蛋⽩质有免疫功能,如胃蛋⽩酶能催化蛋⽩质的⽔解
构成细胞和⽣物体的重要物质,如组成肌细胞的肌动蛋⽩
⼆、⾮选择题:本题共 3 ⼩题,共 37 分。
⾃然界中⽣物种类繁多,某科研⼩组观察了⼏种⽣物:①⼤肠杆菌、②⽀原体、③蓝细菌、④酵⺟菌、
⑤草履⾍、⑥HIV、⑦⽔绵、⑧新冠病毒,对其结构进⾏⽐较,获得的部分结果如下表所示(√表示有,×表示⽆),请分析回答下列问题
属于甲组的⽣物有:;属于⼄组的⽣物有:(两空均填序号)。
细菌细胞壁的主要成分是肽聚糖,⻘霉素抑制肽聚糖的合成,从⽽抑制细菌的⽣⻓。使⽤⻘霉素
(填“能”或“不能”)治疗新冠肺炎,原因是。
从细胞的结构组成来看,图①②③④⑤⑦的⽣物细胞都具有相似的,且都以作为遗传物质,这体现了细胞的性。
蓝细菌是⼀类营⾃养⽣活的⽣物,其DNA 主要存在于中,能进⾏光合作⽤是因为蓝细菌含有。
淡⽔⽣态系统⽔体富营养化常导致蓝细菌⼤量繁殖,引起⽔华,⽔华会导致⽔体溶氧量降低,使⻥虾等因缺氧⽽死亡,⽔华导致⽔体缺氧原因有 (答出 2 点)。
从⽣命系统的结构层次来看,在⼀条⼩河中,河中所有蓝细菌(是/不是)⼀个种群,其所⽣活的这⼀条⼩河,是⽣命系统的层次。
花⽣种⼦中储藏的物质以脂肪为主,并储藏在细胞的油体(植物细胞的⼀种细胞器)中种⼦萌发时,脂
核膜
光合作⽤
核糖体
细胞壁
甲
√
√
⼄
√
×
×
丙
×
肪⽔解成脂肪酸和⽢油,其脂肪酸和⽢油⼜分别在多种酶的催化作⽤下,形成葡萄糖,最后转变成蔗糖,
并转运⾄胚轴,供给胚⽣⻓和发育(如图):请回答下列问题.
和脂肪相⽐,磷脂多了元素。
种⼦中储存有丰富的营养物质以供萌发利⽤。油料类种⼦的脂肪⽔解产⽣的脂肪酸是(饱和 ”或“不饱和”)脂肪酸,该物质熔点相对较(“⾼”或“低”)在室温时呈(填⽣物状态)。⽔稻种⼦的储能物质主要是。
油料种⼦播种时要浅埋,从物质的元素组成及氧化分解⻆度分析其原因:。与萌发前相⽐,萌发过程中的花⽣种⼦细胞内,有机物种类的变化是(填“变多”“变少”或“不变”)
图甲表示有关蛋⽩质分⼦的简要概念图,图⼄表示某三⼗九肽中共有丙氨酸(R 基为⼀CH3)4 个,现去掉其中的丙氨酸后得到的 4 条⻓短不等的多肽,图丙是⾎红蛋⽩由 2 条α链(每条链由 141 个氨基酸组成),2 条 β链(每条链由 146 个氨基酸组成)和⾎红素构成.据图回答下列问题:
图甲中A 为,B 的结构通式为,⼈体内可以合成的B 属于,C 是
(化学键名称)。
蛋⽩质的结构具有多样性,从蛋⽩质⾃身分析,原因有。图丙中,⾎红蛋⽩的⼀级结构指
。⾎红蛋⽩与肌红蛋⽩不同,由四条肽链组成,每条链都含有⼀个⾎红素辅基,两种蛋⽩质分⼦
中氨基酸的数⽬、种类和排列顺序不同,但它们的主要功能却具有相似性,试分析原因:。
图⼄中,三⼗九肽被⽔解后所得的 4 条多肽较三⼗九肽相⽐,C(化学键)的数量减少个,游离的氨基增加个,碳原⼦减少个。
若四条肽链盘曲过程中形成了 3 个⼆硫键(由两个半胱氨酸上的-SH 缩合⽽成,即-SH 和-SH 缩合成
-S-S-),组成⾎红蛋⽩的氨基酸平均分⼦量为 a,⾎红蛋⽩的分⼦量约为(不考虑⾎红素的分⼦量)。
河南省信阳⾼级中学北湖校区
2025-2026 学年⾼⼀上期 09 ⽉测试(⼆)
⽣物试题
。
⼀、选择题;本题共 11 个⼩题,每⼩题 3 分,共 33 分。在每⼩题给出的四个选项中,只有项是符合题⽬要求的
细胞学说的建⽴漫⻓⽽曲折,凝聚了多位科学家的不懈努⼒,是⼀个在科学探究中开拓、继承、修正和发展的过程。相关叙述正确的有⼏项()
①维萨⾥通过对⼫体解剖揭示了⼈体在组织⽔平的结构
②列⽂⻁克通过观察植物的⽊栓组织发现并命名了细胞
③⻢尔⽐基⽤显微镜观察了细胞的微细结构,如细胞壁和细胞质
④施莱登通过不完全归纳法得出植物细胞都有细胞核这⼀结论
⑤耐格⾥通过观察分⽣区细胞,发现新细胞的产⽣是细胞分裂的结果
A. 2B. 3C. 4D. 5
【答案】B
【解析】
【分析】细胞学说的建⽴者主要是两位德国科学家施莱登和施旺。细胞学说的主要内容:(1)细胞是⼀个 有机体,⼀切动植物都是由细胞发育⽽来,并由细胞和细胞产物所构成;(2)细胞是⼀个相对独⽴的单位,既有它⾃⼰的⽣命,⼜对与其他细胞共同组成的整体的⽣命起作⽤。揭示了细胞的统⼀性和⽣物体结构的统⼀性;(3)新细胞可以从⽼细胞中产⽣。
【详解】①1543 年, ⽐利时的维萨⾥通过⼤量的⼫体解剖研究发表了巨著《⼈体构造》,揭示了⼈体在器官⽔平的结构。法国的⽐夏经过对器官的解剖观察,指出器官由低⼀层次的结构组织构成,①错误;
②1665 年,英国科学家罗伯特·胡克⽤显微镜观察植物的⽊栓组织,发现这些⽊栓组织由许多规则的⼩室组成,他把观察到的图像画了下来,并把“ ⼩室” 称为cell——细胞,②错误;
③意⼤利的⻢尔⽐基⽤显微镜⼴泛观察了动植物的微细结构,如细胞壁和细胞质,③正确;
④施莱登通过对植物花粉、胚珠、柱头组织的观察,发现这些组织都是由细胞构成的,且这些细胞都有细胞核,得出结论:植物体都是由细胞构成的,植物细胞都有细胞核, 故施莱登通过不完全归纳法得出“ 植物细胞都有细胞核” 这⼀结论,④正确;
⑤耐格⾥⽤显微镜观察了多种植物分⽣区新细胞的形成,发现新细胞的产⽣原来是细胞分裂的结果,⑤正确。
下列关于“ 细胞是⽣命活动的基本单位” 的叙述,错误的是()
多细胞⽣物体的⽣命活动都是⼀个细胞或多个细胞相互联系进⾏的
单细胞⽣物的⼀个细胞就可以完成该⽣物的各种⽣命活动
病毒没有细胞结构,必须在宿主细胞中才能进⾏增殖
细胞代谢是包括⽣⻓、发育在内的各项⽣命活动的基础
【答案】A
【解析】
【详解】A、多细胞⽣物体的⽣命活动通常需要多个细胞分⼯合作完成,例如反射活动需要多个神经细胞和效应细胞共同参与,⽽⾮“⼀个细胞”即可完成,A 错误;
B、单细胞⽣物(如草履⾍)的⼀个细胞能独⽴完成摄⻝、运动、繁殖等所有⽣命活动,B 正确;
C、病毒⽆细胞结构,必须依赖宿主细胞的物质和能量才能完成增殖,C 正确;
D、细胞代谢通过酶催化反应为⽣⻓、发育等⽣命活动提供能量和物质基础,是⽣命活动的核⼼,D 正确;故选A。
下列关于统⼀性和多样性的描述,正确的是()
核糖体是噬菌体、细菌、酵⺟菌共有的细胞器
根据细胞学说可以推论现代⽣物的细胞都是远古⽣物细胞的后代
乳酸菌、⻘霉菌、⾊球蓝细菌、 ⼤肠杆菌都属于原核⽣物
细胞都具有细胞核,但遗传物质不⼀定都是DNA
【答案】B
【解析】
【分析】根据细胞内有⽆以核膜为界限的细胞核,把细胞分为真核细胞和原核细胞两⼤类,原核细胞是组成原核⽣物的细胞,这类细胞主要特征是没有以核膜为界限的细胞核, 同时也没有核膜和核仁, 只有拟核。根据外表特征,可把原核⽣物分为放线菌、细菌、⽀原体、⽴克次⽒体和⾐原体等。
【详解】A、噬菌体是病毒,没有细胞结构,不含核糖体,A 错误;
B、由细胞学说中细胞分裂产⽣新细胞的结论,新细胞由⽼细胞产⽣,⽼细胞由更⽼的细胞产⽣,由此可推论现代⽣物的细胞都是远古⽣物细胞的后代,B 正确;
C、⻘霉菌属于真核⽣物,乳酸菌、⾊球蓝细菌、⼤肠杆菌都属于原核⽣物,C 错误;
D、真核细胞和原核细胞的遗传物质都是DNA,其中真核细胞具有以核膜为界限的细胞核,原核细胞⽆以核膜为界限的细胞核,D 错误。
下表据《中国膳⻝指南》得到⼥性 3 种营养元素每天推荐摄⼊量,据表推测,下列错误是()
以单位体重计,婴⼉对碘的需求⾼于成⼈
与孕前期相⽐,孕中期⼥性对氧的需求量升⾼
对 25 岁与 65 岁⼥性,⼤量元素的推荐摄⼊量不同
即使按推荐量摄⼊钙,部分⼥性也会因缺维⽣素D ⽽缺钙
【答案】C
【解析】
【分析】⼤量元素主要有C、H、O、N、P、S、K、Ca、Mg;微量元素主要有Fe、Mn、Zn、Cu、B、M;主要元素有C、H、O、N、P、S;基本元素有C、H、O、N;最基本元素是C。
【详解】A、由表格数据可知,婴⼉碘每天的摄⼊量为 115μg,成⼈为 120μg,相差不⼤,但成⼈的体重远
⾼于婴⼉,所以以单位体重计,婴⼉对碘的需求⾼于成⼈,A 正确;
B、铁是⾎红蛋⽩在重要成分,表中数据可知,孕中期铁的摄⼊量⾼于未孕,由此推测孕中期胎⼉发育加快,孕妇的新陈代谢加快,与孕前期相⽐,孕中期⼥性对氧的需求量升⾼,B 正确;
C、⼤量元素主要有C、H、O、N、P、S、K、Ca、Mg,由表格数据可知对 25 岁与 65 岁⼥性,钙的推荐摄⼊量均为 800mg/d,C 错误;
D、维⽣素D 可以促进钙的吸收,所以即使按推荐量摄⼊钙,部分⼥性也会因缺维⽣素D ⽽缺钙,D 正确。故选C。
俗话说,“ 霜打后的⻘菜分外甜” 。低温下⻘菜细胞中的淀粉⽔解成葡萄糖,使溶液浓度升⾼,冰点降低。下列分析错误的是()
钙(mg/d)
铁(mg/d)
碘
0.5-1 岁
350
10
115
25-30 岁(未孕)
800
18
120
25-30 岁(孕中期)
800
25
230
65-75 岁
800
10
120
霜打后细胞液浓度升⾼,提⾼了⾃身抗冻性
霜打后结合⽔含量变化与细胞代谢强度变化⼀致
霜打后⾃由⽔含量降低,可减轻结冰对⻘菜的伤害
这种反应体现了⻘菜对低温环境具有⼀定的适应性
【答案】B
【解析】
【分析】细胞内⽔以⾃由⽔和结合⽔的形式存在。⾃由⽔是良好的溶剂,是许多化学反应的介质,⾃由⽔还参与许多化学反应,⾃由⽔对于营养物质和代谢废物的运输具有重要作⽤;结合⽔是细胞结构的重要组成成分;⾃由⽔与结合⽔的⽐值越⼤,细胞代谢越旺盛,抗逆性越差,反之亦然。
【详解】A、低温下⻘菜细胞中的淀粉⽔解成葡萄糖,使溶液浓度升⾼,冰点降低,提⾼了⾃身抗冻性,A正确;
B、霜打后结合⽔的含量升⾼,细胞代谢减慢,两者变化强度不同,B 错误;
C、霜冻后细胞中结合⽔增多,⾃由⽔含量降低,抗寒能⼒增强,可减轻结冰对⻘菜的伤害,C 正确;
D、低温下⻘菜细胞中的淀粉⽔解成葡萄糖,使溶液浓度升⾼,冰点降低,这种反应体现了⻘菜对低温环境具有⼀定的适应性,D 正确。
故选B。
红烧狮⼦头是⼀道淮扬名菜,因⾁丸形似狮⼦⽽得名。红烧狮⼦头的原料主要有猪⾁、荸荠、鸡蛋和⼤葱等。下列叙述正确的是()
猪⾁中含有的脂肪是动物细胞的主要能源物质
荸荠中富含淀粉,淀粉可作为植物细胞中储能物质
⼤葱含有纤维素,可被⻝草动物直接消化吸收利⽤
脂肪在糖类供能不⾜时,可⼤量转化为糖类,氧化分解供能
【答案】B
【解析】
【详解】A、脂肪是动物细胞的储能物质,主要能源物质是糖类,A 错误;
B、荸荠为植物,淀粉是植物细胞中特有的储能物质,B 正确;
C、纤维素属于植物细胞壁成分,需经纤维素酶分解为葡萄糖才能被利⽤,但⻝草动物⾃身不含该酶,需依赖共⽣微⽣物协助分解,C 错误;
D、糖类可⼤量转化脂肪,但脂肪不能⼤量转化为糖类,且脂肪分解供能需先转化为中间产物,D 错误。故选B。
研究⼈员发现了锌⾦属的第⼀个伴侣蛋⽩ZNG1,它可将锌运送到需要锌的蛋⽩质处发挥作⽤。下列叙
述错误的是()
锌在细胞中的含量很少但功能不可替代,因此是组成细胞的微量元素
ZNG1 运送锌的功能与其氨基酸的排列顺序及肽链的盘曲、折叠⽅式等有关
锌是构成ZNG1 的重要元素,说明⽆机盐可以参与构成细胞内的重要化合物
该实例说明细胞中的⽆机盐和有机物相互配合才能保证某些⽣命活动的正常进⾏
【答案】C
【解析】
【分析】组成细胞的元素:①⼤量元素:C、H、O、N、P、S、K、Ca、Mg 等;②微量元素:Fe、Mn、B、
Zn、M、Cu 等;③主要元素:C、H、O、N、P、S;④基本元素:C、H、O、N。
【详解】A、微量元素含量少,但作⽤⼤。锌在细胞中的含量很少但功能不可替代,因此是组成细胞的微量元素,A 正确;
B、ZNG1 是蛋⽩质,蛋⽩质的功能与含有氨基酸的种类、数⽬、排列顺序及肽链的盘曲、折叠⽅式和形成的空间结构有关,B 正确;
C、根据题意,ZNG1 作为锌的伴侣蛋⽩,可以运输锌,但锌并不是组成ZNG1 的元素,C 错误;
D、由题意可知,锌被 ZNG1 运送到需要与锌结合才能发挥作⽤的蛋⽩质中,这说明细胞中的⽆机盐和有机物需要相互配合才能保证某些⽣命活动的正常进⾏,D 正确。
故选C。
下列关于细胞中元素和化合物的叙述正确的有⼏项()
①性激素、胆固醇、抗体都属于脂质
②⾮常肥胖的⼈的细胞中含量最多的是脂肪
③淀粉、半乳糖、核糖、脱氧核糖的元素组成相同
④冬季时结合⽔和⾃由⽔的⽐值增⼤,细胞代谢减弱,抗逆性增强
⑤静脉注射时,要⽤ 0.9%的NaCl 溶液溶解药物,⽬的是为机体补充钠盐
⑥鸡蛋的卵清蛋⽩中N 元素的质量分数⾼于C 元素
⑦⾎液中的葡萄糖除可以合成糖原外,还可转变成脂肪和⾮必需氨基酸
⑧⾎Ca2+⾼会引起肌⾁抽搐,⾎Na+缺乏会引发肌⾁酸痛、⽆⼒
A. 2B. 3C. 4D. 5
【答案】B
【解析】
【分析】⽣物体的⼀切⽣命活动离不开⽔,细胞内的⽔的存在形式是⾃由⽔和结合⽔,⾃由⽔是良好的溶
剂,是许多化学反应的介质,⾃由⽔参与细胞内的许多化学反应,⾃由⽔对物质运输具有重要作⽤;细胞内⾃由⽔与结合⽔的⽐值越⼤,细胞代谢越旺盛,抗逆性越差,反之亦然。
【详解】①抗体属于蛋⽩质,①错误;
②⾮常肥胖的⼈细胞中含量最多的是⽔,②错误;
③淀粉、半乳糖、核糖、脱氧核糖都是糖类,所以它们的元素组成相同,③正确;
④结合⽔含量⾼植物的抗寒、抗旱性强。故冬季时结合⽔和⾃由⽔的⽐值增⼤,细胞代谢减弱,抗逆性增强,④正确;
⑤为了维持⼈体组织细胞的正常形态,在静脉注射时,通常要⽤ 0.9%的NaCl 溶液溶解药物,⑤错误;
⑥蛋⽩质是以碳链为基本⻣架形成的⽣物⼤分⼦,所以鸡蛋的卵清蛋⽩中N 元素的质量分数低于C 元素,
⑥错误;
⑦⾎液中的葡萄糖除供细胞利⽤外,多余的部分可以合成糖原储存起来,如果葡萄糖还有富余,还可转变成脂肪和⾮必需氨基酸,⑦正确;
⑧⾎钙低引起肌⾁抽搐,⑧错误。
综上所述,只有 3 项正确,B 正确,ACD 错误。故选B。
⻆蛋⽩是头发的主要成分,如图所示为⼈⼯进⾏卷发的原理。下列叙述正确的是()
卷发的原理是使⻆蛋⽩的⼆硫键断裂与再形成
卷发剂处理前后,⻆蛋⽩的相对分⼦质量不变
定型过程将两条肽链合成⼀条肽链
⼈⼯卷发过程改变了⻆蛋⽩肽链中氨基酸的排列顺序
【答案】A
【解析】
【分析】题图分析:由图可知,卷发剂处理头发时,可以使蛋⽩质中的⼆硫键断开,再⽤物理⼒量处理时,可以重新形成⼆硫键。
【详解】A、由图可知,卷发剂处理后,使⻆蛋⽩中的⼆硫键(-S-S-)断开,再⽤物理⼒量处理,⼆硫键
(-S-S-)⼜重新形成,故卷发的原理是使⻆蛋⽩的⼆硫键断裂与再形成,A 正确;
B、由图可知,卷发剂处理前后,⻆蛋⽩中所含⼆硫键会减少,所以⻆蛋⽩的相对分⼦质量会增⼤,B 错误; C、由图可知,定型过程中两条肽链由⼆硫键相连,还是两条链,没有合成⼀条链,C 错误;
D、⼈⼯卷发过程中,连接⻆蛋⽩两条肽链间的⼆硫键断裂,未改变其氨基酸的排列顺序,D 错误。故选A。
某细菌能产⽣⼀种环状毒性肽,其分⼦式是 C55H68O18N10,将它彻底⽔解后只能得到下列四 种氨基酸,分别是⽢氨酸 C2H5NO2,丙氨酸 C3H7NO2,苯丙氨酸 C9H11NO2,⾕氨酸 C5H9NO4,其 结构式如图所示,下列有关叙述错误的是( )
该多肽是⼗肽化合物,形成该化合物的过程中,相对分⼦质量减少了 180
该多肽⽔解后可得到 1 个⽢氨酸,2 个丙氨酸,3 个苯丙氨酸和 4 个⾕氨酸
经加热、X 射线、强酸、强碱、重⾦属盐等作⽤,会引起蛋⽩质的变性
四种氨基酸按⼀定数量混合,脱⽔缩合后形成的含五个肽键的链状分⼦最多有 1024 种
【答案】D
【解析】
【分析】分析题图:图示表示分⼦式为C55H68O18N10 的多肽彻底⽔解后得到的四种氨基酸,这四种氨基酸都只含有⼀个氨基,根据多肽的分⼦式中含有⼗个 N 可推测出该多肽是由 10 个氨基酸形成的⼗肽;四种氨基酸中,只有⾕氨酸含有 4 个O 原⼦,其它三种氨基酸都含有 2 个O 原⼦,所以以O 原⼦作为突破⼝,可算出⾕氨酸的分⼦数⽬。
【详解】A、四种氨基酸分⼦中都只含有⼀个N 原⼦,因此根据N 原⼦的数⽬可知该多肽链是由 10 个氨基酸脱⽔缩合形成的⼗肽化合物;该多肽为环状肽,其合成过程中脱去的⽔分⼦数=氨基酸数=10 个,因此相对分⼦质量减少了 180,A 正确;
B、由A 选项可知这条环状多肽由 10 个氨基酸分⼦脱⽔缩合形成,四个氨基酸分⼦中只有⾕氨酸含有 2 个 羧基,假设⾕氨酸分⼦数为M,则多肽链中的氧原⼦数⽬=(10−M)×2+4M−10=18,计算可知M=4 个;设该多肽中含有⽢氨酸、丙氨酸、苯丙氨酸分别为x、y、z 个,根据该多肽中含有的氨基酸数、C 原⼦和H原⼦守恒则有:
x+y+z=10−4
2x+3y+9z+20=55
5x+7y+11z+36=68+20
以上三式联⽴解得x=1 个、y=2 个、z=3 个,即该多肽中含有⽢氨酸 1 个、丙氨酸 2 个、苯丙氨酸 3 个、
⾕氨酸 4 个,B 正确;
C、经加热、X 射线、强酸、强碱、重⾦属盐等的作⽤,会引起蛋⽩质的变性,都正确;
D、含 5 个肽键的链状化合物是由 6 个氨基酸形成的六肽,如果提供⾜量的 4 种氨基酸,脱⽔缩合后形成的含 4 个肽键的链状化合物的最多种类=4×4×4×4×4×4═4096(或 46)种。D 错误。
故选D。
【点睛】本题结合某细菌能产⽣的分⼦式是C55H68O18N10 的⼀种环状“毒性肽”及其⽔解产物为题材,考查蛋⽩质的合成−−氨基酸脱⽔缩合的知识,考⽣识记氨基酸的结构通式、明确氨基酸脱⽔缩合的过程和实质、掌握氨基酸脱⽔缩合过程中的相关计算是解题的关键。
蛋⽩质是⽣命活动的主要承担者,下列关于蛋⽩质功能的叙述及举例正确的是()
调节机体的⽣命活动,如性激素能促进⽣殖器官的发育
有些蛋⽩质能进⾏物质的运输,如胰岛素参与⾎液中葡萄糖的运输
有些蛋⽩质有免疫功能,如胃蛋⽩酶能催化蛋⽩质的⽔解
构成细胞和⽣物体的重要物质,如组成肌细胞的肌动蛋⽩
【答案】D
【解析】
【分析】蛋⽩质的功能-⽣命活动的主要承担者:①构成细胞和⽣物体的重要物质,即结构蛋⽩,如⽻⽑、头发、蛛丝、肌动蛋⽩;②催化作⽤:如绝⼤多数酶;③传递信息,即调节作⽤:如胰岛素、⽣⻓激素;④免疫作⽤:如免疫球蛋⽩(抗体);⑤运输作⽤:如红细胞中的⾎红蛋⽩。
【详解】A、性激素是脂质,不是蛋⽩质,A 错误;
B、胰岛素能降低⾎糖,但不能参与⾎液中葡萄糖的运输,B 错误;
C、胃蛋⽩酶能催化蛋⽩质的⽔解,表示蛋⽩质具有催化功能,C 错误;
D、结构蛋⽩构成细胞和⽣物体的重要物质,如肌⾁、头发、⽻⽑等的成分就是蛋⽩质,D 正确。故选D。
⼆、⾮选择题:本题共 3 ⼩题,共 37 分。
⾃然界中⽣物种类繁多,某科研⼩组观察了⼏种⽣物:①⼤肠杆菌、②⽀原体、③蓝细菌、④酵⺟菌、
⑤草履⾍、⑥HIV、⑦⽔绵、⑧新冠病毒,对其结构进⾏⽐较,获得的部分结果如下表所示(√表示有,×表示⽆),请分析回答下列问题
属于甲组的⽣物有:;属于⼄组的⽣物有:(两空均填序号)。
细菌细胞壁的主要成分是肽聚糖,⻘霉素抑制肽聚糖的合成,从⽽抑制细菌的⽣⻓。使⽤⻘霉素
(填“能”或“不能”)治疗新冠肺炎,原因是。
从细胞的结构组成来看,图①②③④⑤⑦的⽣物细胞都具有相似的,且都以作为遗传物质,这体现了细胞的性。
蓝细菌是⼀类营⾃养⽣活的⽣物,其DNA 主要存在于中,能进⾏光合作⽤是因为蓝细菌含有。
淡⽔⽣态系统⽔体富营养化常导致蓝细菌⼤量繁殖,引起⽔华,⽔华会导致⽔体溶氧量降低,使⻥虾等因缺氧⽽死亡,⽔华导致⽔体缺氧的原因有 (答出 2 点)。
从⽣命系统的结构层次来看,在⼀条⼩河中,河中所有蓝细菌(是/不是)⼀个种群,其所⽣活的这⼀条⼩河,是⽣命系统的层次。
【答案】(1)①. ④⑦②. ⑤
①. 不能②. 新冠肺炎是新冠病毒引起的,病毒⽆细胞结构,不能起到治疗的作⽤
①. 细胞结构②. DNA③. 统⼀
①. 拟核②. 叶绿素和藻蓝素
蓝细菌⼤量繁殖消耗氧⽓;微⽣物分解动植物遗体消耗氧⽓;⽔华遮挡⽔⾯,影响空⽓中的氧⽓进⼊
⽔体;⽔体透明度下降,浮游植物等通过光合作⽤产⽣的氧⽓减少
①. 不是②. ⽣态系统
核膜
光合作⽤
核糖体
细胞壁
甲
√
√
⼄
√
×
×
丙
×
【解析】
【分析】分析表格:甲有核膜,属于真核细胞,能进⾏光合作⽤,且含有细胞壁,应为植物细胞;⼄含有核膜,属于真核细胞,该细胞不能进⾏光合作⽤,也没有细胞壁,应为动物细胞;丙⽆核膜,属于原核细胞,其能进⾏光合作⽤,可能是蓝细菌。
【⼩问 1 详解】
甲细胞含有核膜,属于真核⽣物,且该细胞含有细胞壁,如④酵⺟菌、⑦⽔绵;⼄细胞含有核膜,属于真核⽣物,且该细胞不含细胞壁,不能进⾏光合作⽤,应为动物细胞,如⑤草履⾍。
【⼩问 2 详解】
细菌细胞壁的主要成分是肽聚糖,⻘霉素抑制肽聚糖的合成,从⽽抑制细菌的⽣⻓。据此可推测使⽤⻘霉素不能治疗由新冠肺炎病毒引起的新冠肺炎,因为病毒没有细胞结构,更没有细胞壁结构。
【⼩问 3 详解】
图中①⼤肠杆菌(原核⽣物)、②⽀原体(原核⽣物)、③蓝细菌(原核⽣物)、④酵⺟菌(真核⽣物)、⑤草履⾍(真核⽣物)、⑦⽔绵(真核⽣物),这些⽣物的细胞都具有相似的细胞结构(如都有细胞膜、细胞质等)。 它们都以 DNA 作为遗传物质。这种在细胞结构和遗传物质上的共性,体现了细胞的统⼀性。
【⼩问 4 详解】
蓝细菌是⼀类营⾃养⽣活的⽣物,没有核膜包被的细胞核,因⽽其DNA 主要存在于拟核中,蓝细菌含有叶绿素和藻蓝素,因⽽能进⾏光合作⽤。
【⼩问 5 详解】
细菌中的绝⼤多数种类是营腐⽣或寄⽣⽣活的异养⽣物。当⽔质富营养化时,⽣活在湖⽔中的蓝细菌会⼤量繁殖,出现⽔华现象。蓝细菌⼤量繁殖消耗氧⽓;微⽣物分解动植物遗体消耗氧⽓;⽔华遮挡⽔⾯,影响空⽓中的氧⽓进⼊⽔体;⽔体透明度降低,浮游植物等通过光合作⽤产⽣的氧⽓减少,因⽽使⻥虾等因缺氧⽽死亡,导致细菌⼤量滋⽣,氧⽓消耗更多,引起恶性循环。
【⼩问 6 详解】
种群是指在⼀定的⾃然区域内,同种⽣物的所有个体。蓝细菌有多种类型,不是同种⽣物,所以河中所有蓝细菌不是⼀个种群。 ⼀条⼩河包含了其中的⽣物群落以及⽆机环境,符合⽣态系统的定义,所以是⽣命系统的⽣态系统层次。
花⽣种⼦中储藏的物质以脂肪为主,并储藏在细胞的油体(植物细胞的⼀种细胞器)中种⼦萌发时,脂肪⽔解成脂肪酸和⽢油,其脂肪酸和⽢油⼜分别在多种酶的催化作⽤下,形成葡萄糖,最后转变成蔗糖,并转运⾄胚轴,供给胚⽣⻓和发育(如图):请回答下列问题.
和脂肪相⽐,磷脂多了元素。
种⼦中储存有丰富的营养物质以供萌发利⽤。油料类种⼦的脂肪⽔解产⽣的脂肪酸是(饱和 ”或“不饱和”)脂肪酸,该物质熔点相对较(“⾼”或“低”)在室温时呈(填⽣物状态)。⽔稻种⼦的储能物质主要是。
油料种⼦播种时要浅埋,从物质的元素组成及氧化分解⻆度分析其原因:。与萌发前相⽐,萌发过程中的花⽣种⼦细胞内,有机物种类的变化是(填“变多”“变少”或“不变”)
【答案】(1)N、P(2)①. 不饱和②. 低③. 液态④. 淀粉
(3)①. 油料种⼦脂肪含量⾼,脂肪分⼦中氢元素⽐例⾼、氧元素⽐例低。萌发时脂肪氧化分解需消耗⼤量氧⽓(耗氧量⾼于糖类)。浅埋可确保⼟壤通⽓性良好,提供充⾜氧⽓,满⾜脂肪分解的能量需求②.变多
【解析】
【分析】1、脂肪中 C 和H 的⽐例⽐同等质量的糖类⾼,相同质量的脂肪彻底氧化分解释放出的能量⽐糖类多,因此脂肪是更好的储能物质。
2、脂质分为脂肪、磷脂和固醇,固醇⼜分为胆固醇、性激素、维⽣素D。
【⼩问 1 详解】
脂肪的组成元素是C、H、O;磷脂属于脂质,其组成元素为C、H、O、N、P。所以和脂肪相⽐,磷脂多了N、P 元素。
【⼩问 2 详解】
油料类种⼦的脂肪⽔解产⽣的脂肪酸多为不饱和脂肪酸。不饱和脂肪酸中含有碳 - 碳双键,使得分⼦结构中氢原⼦的数量相对饱和脂肪酸少。由于不饱和脂肪酸的分⼦结构特点,其熔点相对较低。 因为熔点低,在室温时不饱和脂肪酸呈液态。 ⽔稻属于植物,植物种⼦的储能物质主要是淀粉。
【⼩问 3 详解】
油料种⼦脂肪含量⾼,从元素组成看,脂肪分⼦中氢元素⽐例⾼、氧元素⽐例低。⽽物质氧化分解时,氢需要与氧结合⽣成⽔,所以脂肪氧化分解需消耗⼤量氧⽓(耗氧量⾼于糖类)。浅埋种⼦时,可确保⼟壤通
⽓性良好,能提供充⾜氧⽓,满⾜脂肪分解的能量需求,这样种⼦才能顺利萌发。 在花⽣种⼦萌发过程中,
细胞内的⼤分⼦有机物(如脂肪等)会分解为⼩分⼦有机物,同时也会合成⼀些新的有机物(如⽤于⽣命活动的酶等蛋⽩质类物质、糖类等),所以与萌发前相⽐,细胞内有机物种类变多。
图甲表示有关蛋⽩质分⼦的简要概念图,图⼄表示某三⼗九肽中共有丙氨酸(R 基为⼀CH3)4 个,现去掉其中的丙氨酸后得到的 4 条⻓短不等的多肽,图丙是⾎红蛋⽩由 2 条α链(每条链由 141 个氨基酸组成),2 条 β链(每条链由 146 个氨基酸组成)和⾎红素构成.据图回答下列问题:
图甲中A 为,B 的结构通式为,⼈体内可以合成的B 属于,C 是
(化学键名称)。
蛋⽩质的结构具有多样性,从蛋⽩质⾃身分析,原因有。图丙中,⾎红蛋⽩的⼀级结构指
。⾎红蛋⽩与肌红蛋⽩不同,由四条肽链组成,每条链都含有⼀个⾎红素辅基,两种蛋⽩质分⼦中氨基酸的数⽬、种类和排列顺序不同,但它们的主要功能却具有相似性,试分析原因: 。
图⼄中,三⼗九肽被⽔解后所得的 4 条多肽较三⼗九肽相⽐,C(化学键)的数量减少个,游离的氨基增加个,碳原⼦减少个。
若四条肽链盘曲过程中形成了 3 个⼆硫键(由两个半胱氨酸上的-SH 缩合⽽成,即-SH 和-SH 缩合成
-S-S-),组成⾎红蛋⽩的氨基酸平均分⼦量为 a,⾎红蛋⽩的分⼦量约为(不考虑⾎红素的分⼦量)。
【答案】(1)①. C、H、O、N,可能含有S 元素②.③. ⾮必需氨基酸④. 肽键
①. 氨基酸的种类、数量和排列顺序不同,以及蛋⽩质的空间结构千变万化②. 肽链上氨基
酸的排列顺序③. 两者的空间结构相似
①. 7②. 3③. 12
(4)574a−10266
【解析】
【分析】1、蛋⽩质是⽣命活动是主要承担者,构成蛋⽩质的基本单位是氨基酸,氨基酸在核糖体中通过脱
⽔缩合形成多肽链,⽽脱⽔缩合是指⼀个氨基酸分⼦的羧基(-COOH )和另⼀个氨基酸分⼦的氨基
(-NH2)相连接,同时脱出⼀分⼦⽔的过程;
2、氨基酸形成多肽过程中的相关计算:肽键数=脱去⽔分⼦数=氨基酸数-肽链数,蛋⽩质的相对分⼦质量=
氨基酸数⽬×氨基酸平均相对分⼦质量-脱去⽔分⼦数×18。
【⼩问 1 详解】
图甲中A 是组成氨基酸的元素C、H、O、N,可能含有S 元素;B 是氨基酸,氨基酸的结构通式为
;⼈体内可以合成的B 属于⾮必需氨基酸,⽽⼈体需要的必需氨基酸必须从外界获取。氨基酸脱⽔缩合形成多肽,氨基酸之间通过肽键链接,故C是肽键。
【⼩问 2 详解】
蛋⽩质的结构具有多样性,原因有氨基酸的种类、数量和排列顺序不同,以及蛋⽩质的空间结构千变万化。图丙中,⾎红蛋⽩的⼀级结构指肽链上氨基酸的排列顺序。⾎红蛋⽩与肌红蛋⽩不同,由四条肽链组成, 每条链都含有⼀个⾎红素辅基,两种蛋⽩质分⼦中氨基酸的数⽬、种类和排列顺序不同,但它们的主要功能却具有相似性,可能是两者的空间结构相似,因为结构和功能相适应。
【⼩问 3 详解】
图⼄三⼗九肽⽔解掉 4 个丙氨酸得到 4 条⻓短不等的多肽,短肽中不含 8、18、27、39 号氨基酸,所以丙氨酸的位置应该是 8 号、18 号、27 号、39 号,因此去掉 4 个丙氨酸需要断开 7 和 8 号、8 和 9 号、17 和 18 号、18 和 19 号、26 和 27 号、27 和 28 号、38 和 39 号之间的肽键,即三⼗九肽 被⽔解后所得的 4 条多肽中C 肽键数量减少 7 个;产物是 4 条短肽和 4 个丙氨酸,不考虑R 基中氨基,4 条短肽中游离的氨基是 4个,⽐三⼗九肽增加 3 个;每个丙氨酸中含有 3 个碳,脱去 4 个丙氨酸,C 原⼦减少 12 个。
【⼩问 4 详解】
⾎红蛋⽩由 2 条α链(每条链由 141 个氨基酸组成)、2 条β链(每条链由 146 个氨基酸组成)和⾎红素构成,其中含有的氨基酸数⽬为 2×141+2×146=574,四条肽链合成过程中脱去的⽔分⼦为 574-4=570,脱去的 H 原⼦
数为 2×3=6,根据公式可知红蛋⽩的分⼦量约为 574a-570×18-6=574a-10266。
相关试卷
这是一份河南省信阳高级中学2025-2026学年高一上期9月考试生物试卷,共20页。试卷主要包含了5-1 岁等内容,欢迎下载使用。
这是一份河南省信阳市第一高级中学2024-2025学年高三上学期9月月考生物试卷,共13页。试卷主要包含了请将答案正确填写在答题卡上,下列有关细胞结构的叙述错误的是,植物采取不同的策略度过冬天,系统素是一条多肽链等内容,欢迎下载使用。
这是一份河南省信阳市第一高级中学2024-2025学年高三上学期9月月考生物试卷,共13页。试卷主要包含了请将答案正确填写在答题卡上,下列有关细胞结构的叙述错误的是,植物采取不同的策略度过冬天,系统素是一条多肽链等内容,欢迎下载使用。
相关试卷 更多
- 1.电子资料成功下载后不支持退换,如发现资料有内容错误问题请联系客服,如若属实,我们会补偿您的损失
- 2.压缩包下载后请先用软件解压,再使用对应软件打开;软件版本较低时请及时更新
- 3.资料下载成功后可在60天以内免费重复下载
免费领取教师福利 




.png)




