所属成套资源:2026湖北省部分高中协作体高一上学期9月联考试题及答案(九科)
2026湖北省部分高中协作体高一上学期9月月考化学试题含解析
展开
这是一份2026湖北省部分高中协作体高一上学期9月月考化学试题含解析,文件包含高一化学试题解析版docx、高一化学试题考试版docx、高一化学试题答案docx等3份试卷配套教学资源,其中试卷共19页, 欢迎下载使用。
本试卷共6页,19题,全卷满分100分,考试用时75分钟。
★祝考试顺利★
注意事项:
1、答题前,请将自己的姓名、准考证号、考场号、座位号填写在试卷和答题卡上,并将准考证号条形码粘贴在答题卡上的制定位置。
2、选择题的作答:每小题选出答案后,用2B铅笔把答题卡上对应题目的答案标号涂黑,写在试卷、草稿纸和答题卡上的非答题区域均无效。
3、非选择题作答:用黑色签字笔直接答在答题卡对应的答题区域内,写在试卷、草稿纸和答题卡上的非答题区域均无效。
4、考试结束后,请将答题卡上交。
一、选择题:本题共15小题,每题3分,共45分,每小题仅有一项是符合题意。
1.下列选项中物质的分类正确的是( )
解析:D 氨水是氨的水溶液,为混合物,不属于非电解质,A错误;海水是溶液,纯碱为碳酸钠,是一种盐,酸性氧化物要能与碱反应生成盐和水,一氧化碳不属于酸性氧化物,氯气是单质,既不是电解质也不是非电解质,B错误;水不属于酸性氧化物,C错误;D项各物质分类正确。
答案:D
2.下列选项所示的物质间转化均能实现的是( )
A.NaCl(aq)eq \(——→,\s\up11(电解),\s\d4( ))Cl2(g)eq \(——→,\s\up11(石灰水),\s\d4( ))漂白粉(s)
B.NaCl(aq)eq \(——→,\s\up11(CO2(g)),\s\d4( ))NaHCO3(s)eq \(——→,\s\up11(加热),\s\d4( ))Na2CO3(s)
C.NaBr(aq)eq \(——→,\s\up11(Cl2(g)),\s\d4( ))Br2(aq)eq \(——→,\s\up11(NaI(aq)),\s\d4( ))I2(aq)
D.Mg(OH)2(s)eq \(——→,\s\up11(HCl(aq)),\s\d4( ))MgCl2(aq)eq \(——→,\s\up11(电解),\s\d4( ))Mg(s)
解析:C A项,Cl2与石灰乳反应生成漂白粉,不符合题意;B项,NaCl与CO2不反应,不符合题意;C项,氧化性Cl2>Br2>I2,则Cl2可以与NaBr反应生成Br2,Br2可以与NaI反应生成I2,符合题意;D项,电解MgCl2溶液得Mg(OH)2,电解熔融MgCl2得Mg,不符合题意。
答案:C
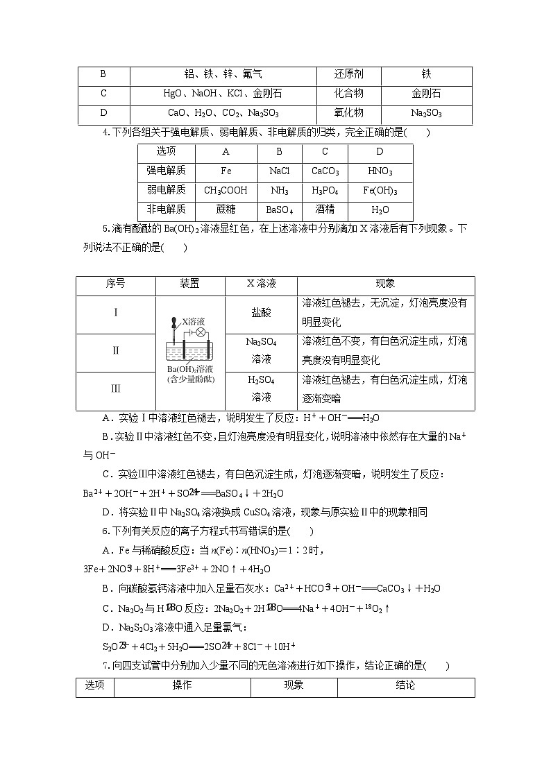
3.下列对有关物质的分类不正确的是( )
解析:B 白磷是单质,其他均为混合物,A正确;氟气为氧化剂,其他为还原剂,B错误;金刚石为单质,其他为化合物,C正确;亚硫酸钠为盐,其他为氧化物,D正确。
答案:B
4.下列各组关于强电解质、弱电解质、非电解质的归类,完全正确的是( )
解析:C 电解质与非电解质均为化合物,Fe是单质,A错误;NH3的水溶液虽然能导电,但发生电离的是NH3·H2O,NH3是非电解质,BaSO4虽然难溶于水,但溶解的部分能够完全电离,是强电解质,B错误;CaCO3是难溶性盐,但属于强电解质,H3PO4是中强酸,属于弱电解质,酒精属于非电解质,C正确;H2O能够电离出H+和OH-,属于弱电解质,D错误。
答案:C
5.滴有酚酞的Ba(OH)2溶液显红色,在上述溶液中分别滴加X溶液后有下列现象。下列说法不正确的是( )
A.实验Ⅰ中溶液红色褪去,说明发生了反应:H++OH-===H2O
B.实验Ⅱ中溶液红色不变,且灯泡亮度没有明显变化,说明溶液中依然存在大量的Na+与OH-
C.实验Ⅲ中溶液红色褪去,有白色沉淀生成,灯泡逐渐变暗,说明发生了反应:
Ba2++2OH-+2H++SOeq \\al(2-,4)===BaSO4↓+2H2O
D.将实验Ⅱ中Na2SO4溶液换成CuSO4溶液,现象与原实验Ⅱ中的现象相同
解析:D CuSO4与Ba(OH)2发生复分解反应:Ba(OH)2+CuSO4===BaSO4↓+Cu(OH)2↓,溶液中离子浓度减小,灯泡逐渐变暗,氢氧根离子浓度减小,红色褪去,而且有蓝色沉淀生成,与加入Na2SO4溶液的实验现象不同,故D符合题意。 铜与浓硝酸反应生成二氧化氮、硝酸铜和水,A正确;石灰乳为浊液,Ca(OH)2不可拆,B错误;CaCO3为固体,不可拆,C错误;NH3·H2O是弱碱,只能与Al3+生成Al(OH)3,不能生成偏铝酸盐,D错误。
答案:D
6.下列有关反应的离子方程式书写错误的是( )
A.Fe与稀硝酸反应:当n(Fe)∶n(HNO3)=1∶2时,
3Fe+2NOeq \\al(-,3)+8H+===3Fe2++2NO↑+4H2O
B.向碳酸氢钙溶液中加入足量石灰水:Ca2++HCOeq \\al(-,3)+OH-===CaCO3↓+H2O
C.Na2O2与Heq \\al(18,2)O反应:2Na2O2+2Heq \\al(18,2)O===4Na++4OH-+18O2↑
D.Na2S2O3溶液中通入足量氯气:
S2Oeq \\al(2-,3)+4Cl2+5H2O===2SOeq \\al(2-,4)+8Cl-+10H+
解析:C 当n(Fe)∶n(HNO3)=1∶4时,发生反应:
Fe+NOeq \\al(-,3)+4H+===Fe3++NO↑+2H2O,再增加1倍的Fe时,铁过量,
发生反应:2Fe3++Fe===3Fe2+,总反应的离子方程式为
3Fe+2NOeq \\al(-,3)+8H+===3Fe2++2NO↑+4H2O,A正确;
向碳酸氢钙溶液中加入足量石灰水,发生反应的离子方程式为
Ca2++HCOeq \\al(-,3)+OH-===CaCO3↓+H2O,B正确;Na2O2与Heq \\al(18,2)O的反应过程中,Na2O2中氧元素的化合价既升高又降低,Na2O2既是氧化剂又是还原剂,所以生成的氧气是过氧化钠中的-1价氧元素转化来的,C错误;向Na2S2O3溶液中通入足量氯气,S2Oeq \\al(2-,3)被Cl2氧化为SOeq \\al(2-,4),D正确。
答案:C
7.向四支试管中分别加入少量不同的无色溶液进行如下操作,结论正确的是( )
解析:B 滴加CaCl2溶液有白色沉淀生成,不能说明原溶液中有SOeq \\al(2-,4),若溶液中含有COeq \\al(2-,3)、Ag+等,滴加CaCl2溶液也都生成白色沉淀,A错误;氯水中的氯气和碘离子反应生成碘单质,四氯化碳把碘单质从水溶液中萃取出来,四氯化碳密度比水大,下层溶液显紫色,所以滴加氯水和四氯化碳,若下层溶液显紫色,说明原溶液中有碘离子,B正确;Na+的黄色火焰可以覆盖K+的紫色火焰,检验K+需透过蓝色钴玻璃观察火焰颜色,C错误;氨气极易溶于水,若溶液中含有少量的NHeq \\al(+,4),需滴加浓NaOH溶液且加热才会放出氨气,D错误。
答案:B
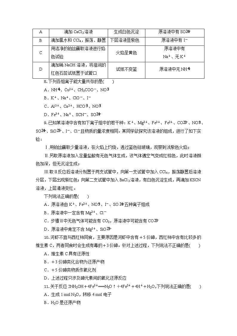
8.下列各组离子能大量共存的是( )
A.NHeq \\al(+,4)、Cu2+、CH3COO-、NOeq \\al(-,3)
B.K+、Na+、ClO-、I-
C.Al3+、Ca2+、HCOeq \\al(-,3)、NOeq \\al(-,3)
D.Fe3+、Na+、SCN-、SOeq \\al(2-,4)
解析:A 四种离子相互之间不反应,能大量共存,A正确;ClO-、I-两者会发生氧化还原反应,不能大量共存,B错误;Al3+和HCOeq \\al(-,3)会发生相互促进的水解反应,不能大量共存,C错误;Fe3+和SCN-反应生成配合物,不能大量共存,D错误。
答案:A
9.已知某溶液中含有如下离子组中的若干种:K+、Mg2+、Fe3+、Fe2+、COeq \\al(2-,3)、NOeq \\al(-,3)、SOeq \\al(2-,4)、SiOeq \\al(2-,3)、I-、Cl-且物质的量浓度相同。某同学欲探究该溶液的组成,进行了如下实验:
Ⅰ.用铂丝蘸取少量溶液,在火焰上灼烧,透过蓝色钴玻璃,观察到浅紫色火焰;
Ⅱ.另取原溶液加入足量盐酸有无色气体生成,该气体遇空气变成红棕色,此时溶液颜色加深,但无沉淀生成;
Ⅲ.取Ⅱ反应后溶液分别置于两支试管中,向第一支试管中加入CCl4,振荡静置后溶液分层,下层出现紫红色;向第二支试管中加入BaCl2溶液,有白色沉淀生成,再滴加KSCN溶液,上层清液变红。
下列说法正确的是( )
A.原溶液由K+、Fe2+、NOeq \\al(-,3)、I-、SOeq \\al(2-,4)五种离子组成
B.原溶液中一定含有Mg2+、Cl-
C.步骤Ⅱ中无色气体可能含有CO2,原溶液中可能含有COeq \\al(2-,3)
D.原溶液中肯定不含Mg2+、SiOeq \\al(2-,3)
解析:B 实验Ⅰ中观察到浅紫色火焰,说明一定含K+;实验Ⅱ生成的无色气体遇空气变成红棕色,溶液颜色加深,但无沉淀生成,说明溶液中一定含还原性离子(Fe2+、I-中至少一种)和NOeq \\al(-,3),一定不含SiOeq \\al(2-,3);实验Ⅲ中向第一支试管中加入CCl4,振荡静置后溶液分层,下层出现紫红色,说明Ⅱ中有I2生成,原溶液一定含I-,则一定不含Fe3+;向第二支试管中加入BaCl2溶液,有白色沉淀生成,再滴加KSCN溶液,上层清液变红,说明Ⅱ所得溶液含Fe3+和SOeq \\al(2-,4),则一定不含COeq \\al(2-,3);原溶液中各离子的物质的量浓度相同,根据电荷守恒可知,原溶液一定含Mg2+和Cl-;综上所述,原溶液一定含K+、Fe2+、I-、NOeq \\al(-,3)、SOeq \\al(2-,4)、Cl-、Mg2+,一定不含COeq \\al(2-,3)、Fe3+、SiOeq \\al(2-,3),原溶液中还有水电离的H+、OH-共9种离子,A错误,B正确,D错误;原溶液含Fe2+、Mg2+,则一定不含COeq \\al(2-,3),故步骤Ⅱ中无色气体不含有CO2,C错误。
答案:B
10.河虾不宜与西红柿同食,主要原因是河虾中含有+5价砷,西红柿中含有比较多的维生素C,两者同食时会生成有毒的+3价砷。针对上述过程,下列说法不正确的是( )
A.维生素C具有还原性
B.+3价砷类化合物为还原产物
C.+5价砷类物质作氧化剂
D.上述过程只涉及砷元素间的氧化还原反应
解析:D A.两者同食,+5价As转化成+3价As,As元素化合价降低,+5价砷类物质作氧化剂,则维生素C作还原剂,故A说法正确;B.+5价As转化成+3价As,As元素化合价降低,被还原,发生还原反应生成还原产物,故B说法正确;C.+5价As转化成+3价As,As元素化合价降低,+5价砷类物质作氧化剂,故C说法正确;D.+5价As转化成+3价As,As元素化合价降低被还原,则反应中维生素C为还原剂,不只涉及砷元素间的氧化还原反应,故D说法错误。
答案:D
11.关于反应2NH2OH+4Fe3+===N2O↑+4Fe2++4H++H2O,下列说法正确的是( )
A.生成1 ml N2O,转移4 ml电子
B.H2O是还原产物
C.NH2OH既是氧化剂又是还原剂
D.若设计成原电池,Fe2+为负极产物
解析:A 该反应中氮元素由-1价升高为+1价,生成1 ml N2O,转移4 ml电子,A项正确;该反应中H、O元素化合价不变,H2O既不是氧化产物,也不是还原产物,还原产物为Fe2+,B项错误;该反应中氮元素化合价升高,铁元素化合价降低,NH2OH为还原剂,Fe3+为氧化剂,C项错误;若设计成原电池,则正极反应为:Fe3++e-===Fe2+,Fe2+为正极产物,D项错误。
答案:A
12.在室温下,发生下列几种反应:
①14H++6Z-+X2Oeq \\al(2-,7)===2X3++3Z2+7H2O
②2A2++B2===2A3++2B-
③2B-+Z2===B2+2Z-
根据上述反应,判断下列结论错误的是( )
A.氧化性强弱顺序为X2Oeq \\al(2-,7)>Z2>B2>A3+
B.X3+是X2Oeq \\al(2-,7)的还原产物,B2是B-的氧化产物
C.在溶液中可能发生反应:14H++6A2++X2Oeq \\al(2-,7)===2X3++6A3++7H2O
D.要将含有A2+、Z-和B-混合溶液中的A2+转化为A3+,而不氧化Z-和B-,应加入Z2
解析:D 在氧化还原反应中,氧化剂的氧化性大于氧化产物的氧化性,由所给3个方程式可得到氧化性顺序为X2Oeq \\al(2-,7)>Z2>B2>A3+,故A正确;反应①中,X元素的化合价降低,X3+是X2Oeq \\al(2-,7)的还原产物,反应③中,B元素化合价升高,B2是B-的氧化产物,故B正确;还原性顺序为A2+>X3+,氧化性顺序为X2Oeq \\al(2-,7)>A3+,溶液中可能发生反应:
14H++6A2++X2Oeq \\al(2-,7)===2X3++6A3++7H2O,故C正确;由所给3个方程式可得到氧化性顺序为X2Oeq \\al(2-,7)>Z2>B2>A3+,加入Z2,可以氧化溶液中的B-,故D错误。
答案:D
13.在4M2++nH++O2===xM3++yH2O的离子方程式中,化学计量数x和n的值分别是( )
A.6,4B.8,8
C.4,4D.10,1
解析:C 在4M2++nH++O2===xM3++yH2O的离子方程式中,由M原子守恒可知,x=4,根据氧原子守恒,y=2,根据氢原子守恒,n=4,所以C符合题意。
答案:C
14.KIO3常用作食盐中的补碘剂,可用“氯酸钾氧化法”制备,该方法的第一步反应为6I2+11KClO3+3H2Oeq \(=====,\s\up7(△))6KH(IO3)2+5KCl+3Cl2↑。下列说法错误的是( )
A.产生22.4 L(标准状况)Cl2时,反应中转移10 ml e-
B.反应中氧化剂和还原剂的物质的量之比为11∶6
C.可用石灰乳吸收反应产生的Cl2制备漂白粉
D.可用酸化的淀粉碘化钾溶液检验食盐中IOeq \\al(-,3)的存在
解析:A A.该反应中只有碘元素价态升高,由0价升高至KH(IO3)2中+5价,每个碘原子升高5价,即6I2—→60e-,又因方程式中6I2—→3Cl2,故3Cl2—→60e-,
即Cl2—→20e-,所以产生22.4 L(标准状况)Cl2即1 ml Cl2时,反应中应转移20 ml e-,A错误;B.该反应中KClO3中氯元素价态降低,KClO3作氧化剂,I2中碘元素价态升高,I2作还原剂,由该方程式的计量系数可知,11KClO3~6I2,故该反应的氧化剂和还原剂的物质的量之比为11∶6,B正确;C.漂白粉的有效成分是次氯酸钙,工业制漂白粉可用石灰乳与氯气反应,C正确;D.食盐中IOeq \\al(-,3)可先与酸化的淀粉碘化钾溶液中的H+、I-发生归中反应
IOeq \\al(-,3)+5I-+6H+===3I2+3H2O生成I2,I2再与淀粉发生特征反应变为蓝色,故可用酸化的淀粉碘化钾溶液检验食盐中IOeq \\al(-,3)的存在,D正确。
答案:A
15.钛合金等新型合金广泛应用于航空航天领域,工业上以钛铁矿(FeTiO3,其中Ti为+4价)为主要原料制备金属钛的工艺流程如下图所示,下列说法正确的是( )
A.“氯化”过程中,FeTiO3既不是氧化剂也不是还原剂
B.“氯化”过程中,每生成0.3 ml CO气体,转移电子0.7 ml
C.由TiCl4制备Ti的过程中,Ar气可换成氮气
D.由TiCl4制备Ti反应的原子利用率为100%
解析:B A.“氯化”过程中,FeTiO3中Fe由+2价变为+3价,FeTiO3是还原剂,A错误;B.反应2FeTiO3+7Cl2+6C eq \(=====,\s\up11(高温),\s\d4( ))2FeCl3+2TiCl4+6CO中,每生成6 ml CO,转移14 ml电子,生成0.3 ml CO气体,转移电子 eq \f(0.3,6)×14 ml=0.7 ml,B正确;
C.高温下Mg与N2反应,由TiCl4制备Ti的过程中,Ar气不可换成氮气,C错误;
D.由TiCl4制备Ti反应为TiCl4 + 2Mg eq \(=====,\s\up11(800 ℃),\s\d4(Ar气氛中))Ti+2MgCl2,属于置换反应,原子利用率不是100%,D错误;故选B。
答案:B
二、非选择题:本题共4小题,共55分。
16、(10分)胶体金即金溶胶,其具有光吸收性、呈色性和胶体性等特点。免疫胶体金技术作为胶体金标记物,可实现对抗原抗体的测定。
用白磷还原法可制得一种金的分散系,该分散系在临床诊断及药物检测等方面有着广泛的应用。
其操作步骤如下:
a.取20%白磷(①)的乙醚溶液0.5 mL,加蒸馏水(②)60 mL
b.先滴加1%氯化金水溶液(③)0.75 mL,再滴加0.1 ml·L-1 K2CO3(④)溶液0.6 mL,振荡变成棕红色
c.加热煮沸至溶液变成透明红色
d.分离提纯,除去无机溶质
所得分散系中,金颗粒直径在5~12 nm。
请回答下列问题:
(1)上述物质①②③④中属于单质的是______________(填序号,下同),属于化合物的是____________,属于盐的是____________。(6分)
(2)该分散系属于______________,其分散质是______________。(4分)
答案:(1)① ②④ ④ (6分)
(2)胶体 金颗粒 (4分)
17.(15分)无机化合物按照组成和性质可进行如下分类。其中②、③、⑥均由Na、K、H、N、O、S中的三种元素组成。
(1)表中★可以代表的物质类别为________。(5分)
(2)③水溶液呈碱性,写出电离方程式:____________________________(写一种即可)。(5分)
(3)②与④在水溶液中发生反应的离子方程式:
__________________________________________________________________
__________________________________________________________________ (无沉淀生成)。(5分)
(4)④与少量的⑦在水溶液中发生反应的离子方程式:________________。(5分)
(5)④与⑥在水溶液中发生反应的离子方程式:
__________________________________________________________________
_____________________________________________________ (写一种即可)。(5分)
解析:(1)无机化合物分为酸、碱、盐、氧化物等,表中★可以代表的物质类别是氧化物或酸性氧化物。(2)③为强碱,可以是氢氧化钠或氢氧化钾,其电离方程式为NaOH===Na++OH-或KOH ===K++OH-。(3)②是强酸,为硝酸或硫酸,④是氢氧化钡,②与④在水溶液中发生的反应是硝酸与氢氧化钡反应生成硝酸钡和水,即:OH-+H+===H2O(无沉淀生成),硫酸与氢氧化钡反应生成硫酸钡沉淀和水,有沉淀生成不符合题意。(4)④是氢氧化钡,⑦是二氧化碳,二氧化碳量少,在水溶液中发生反应的离子方程式为Ba2++2OH-+CO2===BaCO3↓+H2O。(5)④是氢氧化钡,⑥是可溶性盐,
则⑥可能为NaNO3、KNO3、Na2SO3、K2SO3、Na2SO4、K2SO4、NaHS、KHS等,其中可发生反应的离子方程式有Ba2++SOeq \\al(2-,3)===BaSO3↓、
Ba2++SOeq \\al(2-,4)===BaSO4↓、HS-+OH-===H2O+S2-等。
答案:(1)氧化物(或酸性氧化物) (5分)
(2)NaOH===Na++OH-(或KOH===K++OH-) (5分)
(3)OH-+H+===H2O (5分)
(4)Ba2++2OH-+CO2===BaCO3↓+H2O (5分)
(5)Ba2++SOeq \\al(2-,3)===BaSO3↓、Ba2++SOeq \\al(2-,4)===BaSO4↓、HS-+OH-===H2O+S2-(合理即可) (5分)
18.(14分)(1)S2-与SOeq \\al(2-,3),Cl-与ClO-在碱性条件下能否大量共存:__________(填“能”或“不能”)。写出上述两组离子在酸性条件下反应的离子方程式:__________________
______________________、______________________________。
(2)判断下列几组离子能否大量共存,不能大量共存的说明理由。
①Na+、Fe2+、NOeq \\al(-,3)、SOeq \\al(2-,4):_________________________________。
②H+、Fe2+、NOeq \\al(-,3)、SOeq \\al(2-,4):__________________________________。
③向含有Fe2+、Cl-、Na+、H+的溶液中滴入H2O2:_________________________
___________________________________。
答案:(1)能 (2分) 2S2-+SOeq \\al(2-,3)+6H+===3S↓+3H2O (2分)
Cl-+ClO-+2H+===Cl2↑+H2O (2分)
(2)①能,四种离子间不反应,能大量共存 (2分)
②不能,H+、Fe2+、NOeq \\al(-,3)间发生反应:
3Fe2++4H++NOeq \\al(-,3)===3Fe3++NO↑+2H2O (3分)
③不能,Fe2+、H+和H2O2能发生氧化还原反应:
2Fe2++2H++H2O2===2Fe3++2H2O (3分)
19.(16分)中国自古有“信口雌黄”“雄黄入药”之说。雌黄(As2S3)和雄黄(As4S4)都是自然界中常见的砷化物,早期都曾用作绘画颜料,因都有抗病毒疗效也用来入药。
(1)砷元素有+2、+3、+5等常见价态,雌黄和雄黄中S元素的价态相同,其价态是________。 (2分) Ⅰ中发生反应的离子方程式是_____________________。 (2分)
(2)Ⅱ中,雄黄在空气中加热至300 ℃时会产生两种物质,若4.28 g As4S4反应转移0.28 ml e-,则a为__________(填化学式)。 (2分) 则反应Ⅱ的化学方程式是_____________
_________________________________________________________________________________________________________________。 (2分)
(3)砒霜(As2O3)可用双氧水氧化成H3AsO4而除去,该反应的化学方程式为___________________________________________________________________________________________________________________________________________。 (2分)
(4)Ⅳ的化学方程式为__________________________________________。 (3分)
(5)AsH3是一种很强的还原剂,室温下,AsH3气体在空气中自燃,氧化产物为As2O3固体,AsH3自燃的化学方程式是___________________________。 (3分)
解析:(1)雌黄和雄黄中S元素的价态相同,其价态是-2价;雌黄(As2S3)在酸性溶液中和Sn2+发生氧化还原反应生成As4S4、H2S、Sn4+。
(2)雄黄在空气中加热至300 ℃时会产生两种物质,其中一种为剧毒的砒霜(As2O3),若4.28 g(即0.01 ml)As4S4反应转移0.28 ml e-,设反应后生成a中硫的化合价为+x,因该反应中As、S都失去电子,则0.01 ml×[4×(3-2)+4×(2+x)]=0.28 ml,解得x=4,所以a为二氧化硫;则反应Ⅱ的化学方程式是As4S4+7O2===2As2O3+4SO2。
(3)双氧水将As2O3氧化为H3AsO4而除去,氧化还原反应中过氧化氢中氧元素化合价由-1变化为-2,As元素化合价由+3变化为+5。
(4)Ⅳ是H3AsO3与H2S反应生成As2S3和H2O。
(5)AsH3气体在空气中自燃,产物为As2O3固体和水。
答案:(1)-2 (2分) 4H++2Sn2++2As2S3===2H2S↑+2Sn4++As4S4 (2分)
(2)SO2 (2分) As4S4+7O2===2As2O3+4SO2 (2分)
(3)2H2O2+H2O+As2O3===2H3AsO4 (2分)
(4)2H3AsO3+3H2S===As2S3+6H2O (3分)
(5)2AsH3+3O2===As2O3+3H2O (3分)
选项
胶体
碱
酸性氧化物
混合物
非电
解质
A
烟雾
烧碱
CO2
盐酸
氨水
B
海水
纯碱
CO
福尔马林
氯气
C
淀粉溶液
熟石灰
H2O
水玻璃
甲烷
D
有色玻璃
氢氧化钾
SO2
铝热剂
CO2
选项
物质
分类
不同类物质
A
白磷、啤酒、漂白粉、豆腐
混合物
白磷
B
铝、铁、锌、氟气
还原剂
铁
C
HgO、NaOH、KCl、金刚石
化合物
金刚石
D
CaO、H2O、CO2、Na2SO3
氧化物
Na2SO3
选项
A
B
C
D
强电解质
Fe
NaCl
CaCO3
HNO3
弱电解质
CH3COOH
NH3
H3PO4
Fe(OH)3
非电解质
蔗糖
BaSO4
酒精
H2O
序号
装置
X溶液
现象
Ⅰ
盐酸
溶液红色褪去,无沉淀,灯泡亮度没有明显变化
Ⅱ
Na2SO4
溶液
溶液红色不变,有白色沉淀生成,灯泡亮度没有明显变化
Ⅲ
H2SO4
溶液
溶液红色褪去,有白色沉淀生成,灯泡逐渐变暗
选项
操作
现象
结论
A
滴加CaCl2溶液
生成白色沉淀
原溶液中有SOeq \\al(2-,4)
B
滴加氯水和CCl4,振荡、静置
下层溶液显紫色
原溶液中有I-
C
用洁净的铂丝蘸取溶液进行焰色试验
火焰呈黄色
原溶液中有
Na+、无K+
D
滴加稀NaOH溶液,将湿润的红色石蕊试纸置于试管口
试纸不变蓝
原溶液中无NHeq \\al(+,4)
强酸
强碱
可溶性盐
★
①HCl
③
⑤Na2CO3
⑦CO2
②
④Ba(OH)2
⑥
⑧SO3
相关试卷
这是一份2026湖北省部分高中协作体高二上学期9月联考化学试题含解析,文件包含高二化学试题解析版docx、高二化学试题考试版docx、高二化学试题答案docx等3份试卷配套教学资源,其中试卷共23页, 欢迎下载使用。
这是一份2025湖北省部分高中协作体高三下学期3月一模联考化学试题含解析,文件包含高三化学试题docx、高三化学试题答案docx等2份试卷配套教学资源,其中试卷共15页, 欢迎下载使用。
这是一份2025湖北省部分高中联考协作体高一上学期11月期中考试化学PDF版含解析,共15页。
相关试卷 更多
- 1.电子资料成功下载后不支持退换,如发现资料有内容错误问题请联系客服,如若属实,我们会补偿您的损失
- 2.压缩包下载后请先用软件解压,再使用对应软件打开;软件版本较低时请及时更新
- 3.资料下载成功后可在60天以内免费重复下载
免费领取教师福利

