


湖北省部分高中协作体联考2025-2026学年高一上学期9月月考化学试卷
展开 这是一份湖北省部分高中协作体联考2025-2026学年高一上学期9月月考化学试卷,共8页。试卷主要包含了答题前,请将自己的姓名,选择题的作答,非选择题作答,考试结束后,请将答题卡上交,胶体金即金溶胶,其具有光吸收性等内容,欢迎下载使用。
★祝考试顺利★
注意事项:
1、答题前,请将自己的姓名、准考证号、考场号、座位号填写在试卷和答题卡上,并将准考证号条形码粘贴在答题卡上的制定位置。
2、选择题的作答:每小题选出答案后,用 2B 铅笔把答题卡上对应题目的答案标号涂黑,写在试卷、草稿纸和答题卡上的非答题区域均无效。
3、非选择题作答:用黑色签字笔直接答在答题卡对应的答题区域内,写在试卷、草稿纸和答题卡上的非答题区域均无效。
4、考试结束后,请将答题卡上交。
一、选择题:本题共 15 小题,每题 3 分,共 45 分,每小题仅有一项是符合题意。
下列选项中物质的分类正确的是()
下列选项所示的物质间转化均能实现的是()
电解石灰水
NaCl(aq)——→Cl2(g) ——→ 漂白粉(s)
CO2(g)加热
NaCl(aq) ——→ NaHCO3(s)——→Na2CO3(s)
Cl2(g)NaI(aq)
NaBr(aq) ——→ Br2(aq) ——→ I2(aq)
HCl(aq)电解
Mg(OH)2(s) ——→ MgCl2(aq)——→Mg(s)
下列对有关物质的分类不正确的是()
选项
胶体
碱
酸性氧化物
混合物
非电
解质
A
烟雾
烧碱
CO2
盐酸
氨水
B
海水
纯碱
CO
福尔马林
氯气
C
淀粉溶液
熟石灰
H2O
水玻璃
甲烷
D
有色玻璃
氢氧化钾
SO2
铝热剂
CO2
选项
物质
分类
不同类物质
A
白磷、啤酒、漂白粉、豆腐
混合物
白磷
B
铝、铁、锌、氟气
还原剂
铁
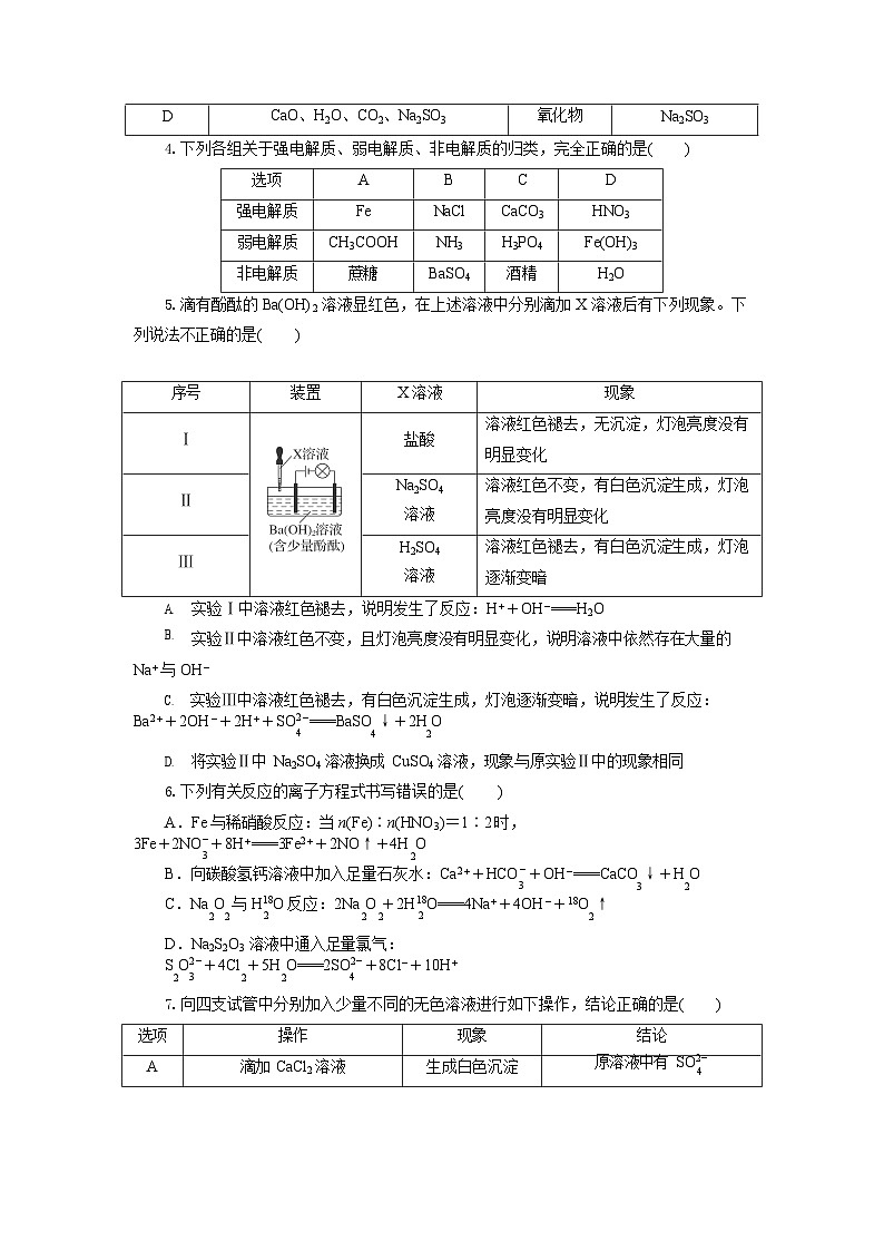
下列各组关于强电解质、弱电解质、非电解质的归类,完全正确的是()
滴有酚酞的 Ba(OH)2 溶液显红色,在上述溶液中分别滴加 X 溶液后有下列现象。下列说法不正确的是()
实验Ⅰ中溶液红色褪去,说明发生了反应:H++OH-===H2O
实验Ⅱ中溶液红色不变,且灯泡亮度没有明显变化,说明溶液中依然存在大量的 Na+与 OH-
实验Ⅲ中溶液红色褪去,有白色沉淀生成,灯泡逐渐变暗,说明发生了反应:
Ba2++2OH-+2H++SO2-===BaSO ↓+2H O
442
将实验Ⅱ中 Na2SO4 溶液换成 CuSO4 溶液,现象与原实验Ⅱ中的现象相同
下列有关反应的离子方程式书写错误的是() A.Fe 与稀硝酸反应:当 n(Fe)∶n(HNO3)=1∶2 时,
3Fe+2NO-+8H+===3Fe2++2NO↑+4H O
32
B.向碳酸氢钙溶液中加入足量石灰水:Ca2++HCO-+OH-===CaCO ↓+H O
332
C.Na O 与 H18O 反应:2Na O +2H18O===4Na++4OH-+18O ↑
2 222 222
D.Na2S2O3 溶液中通入足量氯气:
S O2-+4Cl +5H O===2SO2-+8Cl-+10H+
2 3224
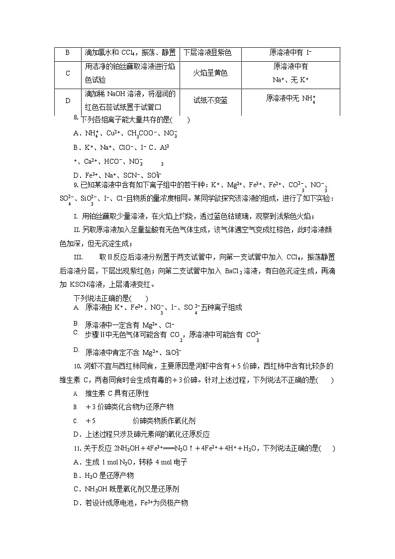
向四支试管中分别加入少量不同的无色溶液进行如下操作,结论正确的是()
C
HgO、NaOH、KCl、金刚石
化合物
金刚石
D
CaO、H2O、CO2、Na2SO3
氧化物
Na2SO3
选项
A
B
C
D
强电解质
Fe
NaCl
CaCO3
HNO3
弱电解质
CH3COOH
NH3
H3PO4
Fe(OH)3
非电解质
蔗糖
BaSO4
酒精
H2O
序号
装置
X 溶液
现象
Ⅰ
盐酸
溶液红色褪去,无沉淀,灯泡亮度没有
明显变化
Ⅱ
Na2SO4
溶液
溶液红色不变,有白色沉淀生成,灯泡
亮度没有明显变化
Ⅲ
H2SO4
溶液
溶液红色褪去,有白色沉淀生成,灯泡
逐渐变暗
选项
操作
现象
结论
A
滴加 CaCl2 溶液
生成白色沉淀
原溶液中有 SO2-
4
B
滴加氯水和 CCl4,振荡、静置
下层溶液显紫色
原溶液中有 I-
C
用洁净的铂丝蘸取溶液进行焰
色试验
火焰呈黄色
原溶液中有
Na+、无 K+
D
滴加稀 NaOH 溶液,将湿润的
红色石蕊试纸置于试管口
试纸不变蓝
原溶液中无 NH+
4
下列各组离子能大量共存的是() A.NH+、Cu2+、CH COO-、NO-
433
B.K+、Na+、ClO-、I- C.Al3+、Ca2+、HCO-、NO-
33
4
D.Fe3+、Na+、SCN-、SO2-
已知某溶液中含有如下离子组中的若干种:K+、Mg2+、Fe3+、Fe2+、CO2-、NO-、
33
SO2-、SiO2-、I-、Cl-且物质的量浓度相同。某同学欲探究该溶液的组成,进行了如下实验:
43
用铂丝蘸取少量溶液,在火焰上灼烧,透过蓝色钴玻璃,观察到浅紫色火焰;
另取原溶液加入足量盐酸有无色气体生成,该气体遇空气变成红棕色,此时溶液颜
色加深,但无沉淀生成;
取Ⅱ反应后溶液分别置于两支试管中,向第一支试管中加入 CCl4,振荡静置后溶液分层,下层出现紫红色;向第二支试管中加入 BaCl2 溶液,有白色沉淀生成,再滴加 KSCN溶液,上层清液变红。
下列说法正确的是( )
原溶液由 K+、Fe2+、NO-、I-、SO 2-五种离子组成
34
原溶液中一定含有 Mg2+、Cl-
步骤Ⅱ中无色气体可能含有 CO ,原溶液中可能含有 CO2-
23
3
原溶液中肯定不含 Mg2+、SiO2-
河虾不宜与西红柿同食,主要原因是河虾中含有+5 价砷,西红柿中含有比较多的维生素 C,两者同食时会生成有毒的+3 价砷。针对上述过程,下列说法不正确的是()
维生素 C 具有还原性
+3 价砷类化合物为还原产物
+5 价砷类物质作氧化剂 D.上述过程只涉及砷元素间的氧化还原反应
关于反应 2NH2OH+4Fe3+===N2O↑+4Fe2++4H++H2O,下列说法正确的是() A.生成 1 ml N2O,转移 4 ml 电子
B.H2O 是还原产物
C.NH2OH 既是氧化剂又是还原剂 D.若设计成原电池,Fe2+为负极产物
在室温下,发生下列几种反应:
①14H++6Z-+X O2-===2X3++3Z +7H O
2 722
②2A2++B2===2A3++2B-
③2B-+Z2===B2+2Z-
根据上述反应,判断下列结论错误的是() A.氧化性强弱顺序为 X O2->Z >B >A3+
2 722
B.X3+是 X O 2-的还原产物,B 是 B-的氧化产物
272
C.在溶液中可能发生反应:14H++6A2++X O2-===2X3++6A3++7H O
2 72
D.要将含有 A2+、Z-和 B-混合溶液中的 A2+转化为 A3+,而不氧化 Z-和 B-,应加入
Z2
在 4M2++nH++O2===xM3++yH2O 的离子方程式中,化学计量数 x 和 n 的值分别是
()
A.6,4B.8,8
C.4,4D.10,1
KIO3 常用作食盐中的补碘剂,可用“氯酸钾氧化法”制备,该方法的第一步反应为
6I2+11KClO3+3H2O=△====6KH(IO3)2+5KCl+3Cl2↑。下列说法错误的是()
3
产生 22.4 L(标准状况)Cl2 时,反应中转移 10 ml e- B.反应中氧化剂和还原剂的物质的量之比为 11∶6 C.可用石灰乳吸收反应产生的 Cl2 制备漂白粉 D.可用酸化的淀粉碘化钾溶液检验食盐中 IO -的存在
钛合金等新型合金广泛应用于航空航天领域,工业上以钛铁矿(FeTiO3,其中 Ti 为
+4 价)为主要原料制备金属钛的工艺流程如下图所示,下列说法正确的是()
“氯化”过程中,FeTiO3 既不是氧化剂也不是还原剂
“氯化”过程中,每生成 0.3 ml CO 气体,转移电子 0.7 ml
由 TiCl4 制备 Ti 的过程中,Ar 气可换成氮气
由 TiCl4 制备 Ti 反应的原子利用率为 100%
二、非选择题:本题共 4 小题,共 55 分。
16、(10 分)胶体金即金溶胶,其具有光吸收性、呈色性和胶体性等特点。免疫胶体金
技术作为胶体金标记物,可实现对抗原抗体的测定。
用白磷还原法可制得一种金的分散系,该分散系在临床诊断及药物检测等方面有着广泛的应用。
其操作步骤如下:
取 20%白磷(①)的乙醚溶液 0.5 mL,加蒸馏水(②)60 mL
先滴加 1%氯化金水溶液(③)0.75 mL,再滴加 0.1 ml·L-1 K2CO3(④)溶液 0.6 mL,振荡变成棕红色
加热煮沸至溶液变成透明红色 d.分离提纯,除去无机溶质
所得分散系中,金颗粒直径在 5~12 nm。请回答下列问题:
上述物质①②③④中属于单质的是(填序号,下同),属于化合物的是
,属于盐的是。(6 分)
该分散系属于,其分散质是。(4 分)
17.(15 分)无机化合物按照组成和性质可进行如下分类。其中②、③、⑥均由 Na、 K、H、N、O、S 中的三种元素组成。
表中★可以代表的物质类别为。(5 分)
③水溶液呈碱性,写出电离方程式:(写一种即可)。 (5 分)
②与④在水溶液中发生反应的离子方程式:
( 无沉淀
生成)。(5 分)
④与少量的⑦在水溶液中发生反应的离子方程式:。(5 分) (5)④与⑥在水溶液中发生反应的离子方程式:
(写一种即可)。(5 分)
强酸
强碱
可溶性盐
★
①HCl
③
⑤Na2CO3
⑦CO2
②
④Ba(OH)2
⑥
⑧SO3
3
18.(14 分)(1)S2-与 SO2-,Cl-与 ClO-在碱性条件下能否大量共存:(填“能”
或“不能”)。写出上述两组离子在酸性条件下反应的离子方程式:
、。
(2)判断下列几组离子能否大量共存,不能大量共存的说明理由。
①Na+、Fe2+、NO-、SO2-:。
34
②H+、Fe2+、NO-、SO2-:。
34
③向含有 Fe2+、Cl-、Na+、H+的溶液中滴入 H2O2:
。
19.(16 分)中国自古有“信口雌黄”“雄黄入药”之说。雌黄(As2S3)和雄黄(As4S4)都是自然界中常见的砷化物,早期都曾用作绘画颜料,因都有抗病毒疗效也用来入药。
(1)砷元素有+2、+3、+5 等常见价态,雌黄和雄黄中 S 元素的价态相同,其价态是
。 (2 分)Ⅰ中发生反应的离子方程式是。 (2 分) (2)Ⅱ中,雄黄在空气中加热至 300 ℃时会产生两种物质,若 4.28 g As4S4 反应转移 0.28
ml e-,则 a 为(填化学式)。 (2 分)则反应Ⅱ的化学方程式是
。 (2 分)
(3) 砒霜 (As2O3) 可用双氧水氧化成 H3AsO4 而除去, 该反应的化学方程式为
。 (2 分) (4)Ⅳ的化学方程式为。 (3 分)
(5)AsH3 是一种很强的还原剂,室温下,AsH3 气体在空气中自燃,氧化产物为 As2O3 固体,AsH3 自燃的化学方程式是。 (3 分)
高一化学试题答案
一、选择题:本题共 15 小题,每题 3 分,共 45 分,每小题仅有一项是符合题意。
二、非选择题:本题共 4 小题,共 55 分。
16、(10 分)
答案:(1)①②④④(6 分)
(2)胶体金颗粒(4 分)
17.(15 分)
答案:(1)氧化物(或酸性氧化物)(5 分) (2)NaOH===Na++OH-(或 KOH===K++OH-)(5 分) (3)OH-+H+===H2O(5 分) (4)Ba2++2OH-+CO2===BaCO3↓+H2O(5 分)
(5)Ba2++SO2-===BaSO ↓、Ba2++SO2-===BaSO ↓、HS-+OH-===H O+S2-(合理即
33442
可)(5 分)
18.(14 分)
答案:(1)能 (2 分)2S2-+SO2-+6H+===3S↓+3H O(2 分)
32
Cl-+ClO-+2H+===Cl2↑+H2O(2 分) (2)①能,四种离子间不反应,能大量共存 (2 分)
3
②不能,H+、Fe2+、NO -间发生反应:
3Fe2++4H++NO-===3Fe3++NO↑+2H O (3 分)
32
③不能,Fe2+、H+和 H2O2 能发生氧化还原反应: 2Fe2++2H++H2O2===2Fe3++2H2O (3 分)
19.(16 分)
答案:(1)-2 (2 分)4H++2Sn2++2As2S3===2H2S↑+2Sn4++As4S4(2 分)
(2)SO2 (2 分)As4S4+7O2===2As2O3+4SO2 (2 分) (3)2H2O2+H2O+As2O3===2H3AsO4(2 分) (4)2H3AsO3+3H2S===As2S3+6H2O(3 分) (5)2AsH3+3O2===As2O3+3H2O(3 分)题号
1
2
3
4
5
6
7
8
答案
D
C
B
C
D
C
B
A
题号
9
10
11
12
13
14
15
答案
B
D
A
D
C
A
B
相关试卷 更多
- 1.电子资料成功下载后不支持退换,如发现资料有内容错误问题请联系客服,如若属实,我们会补偿您的损失
- 2.压缩包下载后请先用软件解压,再使用对应软件打开;软件版本较低时请及时更新
- 3.资料下载成功后可在60天以内免费重复下载
免费领取教师福利 
.png)




