所属成套资源:山东省济南市2025-2026学年高三上学期9月开学考试各学科试题及答案
山东省济南市2025-2026学年高三上学期9月开学考试地理试题(Word版附解析)
展开
这是一份山东省济南市2025-2026学年高三上学期9月开学考试地理试题(Word版附解析),文件包含山东省济南市2025-2026学年高三上学期开学地理试题Word版含解析docx、山东省济南市2025-2026学年高三上学期开学地理试题Word版无答案docx等2份试卷配套教学资源,其中试卷共20页, 欢迎下载使用。
地理试题
本试卷满分为100分,考试用时90分钟。
注意事项:
1.答题前,考生务必用0.5毫米黑色签字笔将自己的姓名、准考证号、座号填写在规定的位置上。
2.回答选择题时,用2B铅笔把答题卡上对应题目的答案标号涂黑,如需改动,用橡皮擦干净后,再选涂其它答案标号。
3.回答非选择题时,必须用0.5毫米黑色签字笔作答(作图除外),答案必须写在答题卡各题目指定区域内相应的位置;如需改动,先划掉原来的答案,然后再写上新的答案,不能使用涂改液、胶带纸、修正带和其他笔。
一、选择题:本题共15小题,每小题3分,共45分。每小题只有一个选项符合题目要求。
由长期高生育率推动而不断增长的人口,即使生育率下降到更替水平及以下,人口在达到人口峰值之前还会继续增长,这种现象就是人口惯性增长。人口惯性变动包括人口惯性增长和惯性负增长(惯性减少)。如图为学者总结的人口总量长波变动规律图,根据此规律,可以对我国人口负增长的趋势和特征进行科学预测。据此完成下面小题。
1. 人口惯性变动阶段为( )
A. a阶段和b阶段B. a阶段和c阶段C. b阶段和d阶段D. c阶段和d阶段
2. 根据人口总量长波变动规律,下列选项利于人口均衡发展的是( )
①在a时期实行相对较严格的控制生育的政策 ②在b时期实行相对较严格的控制生育的政策
③在c时期尽快将生育率提高到更替生育水平 ④在d时期尽快将生育率降低到更替生育水平
A. ①③B. ①④C. ②③D. ②④
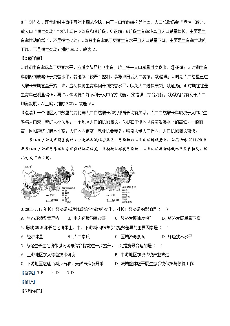
长江经济带是我国重要的工业走廊和城镇密集区,污染物和二氧化碳排放量大。如图示意2011-2019年长江经济带减污降碳综合指数的格局演变,该指数与环境污染物、二氧化碳两者排放水平呈负相关。据此完成下面小题。
3. 2011-2019年长江经济带减污降碳综合指数的变化,对长江经济带的影响是( )
A. 生态环境监管严格B. 生态环境问题改善C. 经济发展速度提升D. 经济发展质量下降
4. 影响2019年长江经济带上、中、下游减污降碳综合指数差异的主要因素是( )
A. 经济体量B. 人口素质C. 区域资源禀赋D. 绿色技术水平
5. 为促进长江经济带减污降碳综合指数进一步提升,下列措施最合理的是( )
A. 上游地区加大绿色技术研发B. 中游地区加快传统产业改造
C. 下游地区应适当减少石油、天然气资源开采D. 流域整体应开展生态系统保护与修复工作
榆林市地处毛乌素沙地东南缘与黄土高原北缘的交界地带,西北部为风沙草滩区,东南部为黄土丘陵沟壑区。该市境内浓雾多发,且多为辐射雾(由于夜间地面辐射冷却使近地面的水汽凝结而成)。研究发现该地雾的形成时间及空间差异较显著。图1为2016-2020年榆林市各月雾时数占全年总雾时数比例图,图2为2016-2020年榆林市浓雾时数空间分布图。据此完成下面小题。
6. 榆林市秋季雾时数占比最高主要是因为( )
①地形较封闭②昼夜温差大③水汽较充足④凝结核丰富
A ①②B. ②③C. ③④D. ①④
7. 榆林市浓雾时数空间差异明显,其主要影响因素可能( )
A. 地形起伏B. 植被覆盖C. 纬度差异D. 人类活动
8. 与当日其他时段相比,榆林市辐射雾强盛时( )
A. 大气辐射强B. 地面辐射强C. 对流运动弱D. 相对湿度小
我国岷江上游干旱河谷地区自1999年实施退耕还林政策后,河谷大面积耕地转变为生态林(人为干扰少)和果园林。研究发现,在0-60cm土壤剖面范围内,生态林土壤有机碳含量在阴阳坡间差异显著,而果园林差异较小。图1为土壤有机碳含量随深度变化图,图2为用地类型垂直分布示意图。据此完成下面小题。
9. 在0-30cm土壤深度范围内,果园林与生态林的土壤有机碳含量差异较大,是因为果园林( )
①频繁翻耕,有机碳易被侵蚀②气温较高,有机质分解较快
③降水较多,淋溶作用较强④生物量少,凋落物量较少
A. ①②B. ①③C. ②③D. ③④
10. 推测生态林土壤有机碳含量较高的坡向及其原因( )
A. 阳坡太阳辐射强,地表生物量大B. 阴坡人类活动弱,水土流失少
C. 阴坡降水较少,淋溶作用较弱D. 阴坡气温较低,土壤含水量高
11. 果园林的土壤有机碳含量在阴阳坡间的差异小的主要原因( )
A. 人工施肥及灌溉多B. 坡向间水热交换多C. 土壤质地差别较小D. 微生物活动差异小
温跃层是指海水上部的暖水层与下部的冷水层之间水温出现急剧变化的中间部分,其生成与消亡会显著影响垂直方向上的海水运动。温带海域的温跃层季节变化明显,夏季温跃层厚度较大、垂直方向上温度变化显著,冬季则变浅、减弱甚至消失;热带海域则存在强大的永久性温跃层。研究表明,热带海区表层浮游生物量主要受温跃层影响。下图为北温带表层海水浮游植物、太阳辐射和营养盐类之间的关系图。据此完成下面小题。
12. 直接导致春季北温带表层海水浮游植物数量快速下降主要因素是( )
A. 海水温度B. 太阳辐射C. 营养盐类D. 海水盐度
13. 与北温带相比,热带表层海水浮游植物数量及年内波动幅度可能为( )
A. 数量较多,波动较小B. 数量较少,波动较大C. 数量较多,波动较大D. 数量较少,波动较小
2025年1月14日(农历腊月十五)17:11,一轮圆月从北京东北方升起,18:00恰好悬在颐和园练桥顶端,形成了“练桥悬月”的景观。图1为现场拍摄的照片,图2为月球绕地公转示意图。据此完成下面小题。
14. 拍摄图1照片时,拍摄者所处的位置与月球的相对位置组合正确的是( )
A. 甲③B. 甲④C. 乙②D. 乙③
15. “练桥悬月”景象发生当日,济南(37°N,117°E)( )
A. 正午太阳高度约29.5°B. 未到大寒节气C. 日出时刻为6:12D. 日出东北方向
二、非选择题:本题共4小题,共55分。
16. 阅读图文资料,完成下列要求。
流经青藏高原南部的朋曲发源于喜马拉雅山西部冰川,在朋曲两岸发现了大量湖相沉积物,表明这里曾经存在一个古堰塞湖。古湖成因及演化过程的研究有助于探讨朋曲河流地貌的演化过程。有学者调查后发现古湖的发育可能与冰碛物堵江有关。如图为古堰塞湖堵江点与朋曲流域河流地貌参数的空间关系图。
(1)分别说出调查团队在测量湖相沉积物高程、模拟古堰塞湖演变过程时使用地理信息技术。
(2)读图,推测古堰塞湖的形成对整个朋曲河道的影响。
17. 阅读图文资料,完成下列要求。
材料一:传统海运需要逐件包装货物,且依赖人力进行货物装卸。集装箱运输是把多件货物集中装进有足够强度、固定规格、可反复使用的集装箱中,并在“陆运—水运—陆运”途中采用机械化手段装卸的现代化运输方式。
材料二:自16世纪以来,鹿特丹港码头位置发生了多次变迁(如图)。进入21世纪后,随着大型集装箱船舶的普及,原有的码头难以满足相关需求,鹿特丹计划建设一处新码头。随着新码头的建成,鹿特丹港现有500余条航线,可连接全球1000多个港口,其货运量占荷兰全国的78%,成为世界最大的港口之一。大量石油化工、船舶制造企业等集聚于港口周边,带动了鹿特丹市的经济发展。
(1)说明与传统海运相比,集装箱式运输的优势。
(2)指出代表21世纪后新建码头的序号,并从航运角度分析该码头建成后当地物流量扩大的原因。
(3)说明鹿特丹港新码头建成后对当地经济发展的影响。
18. 阅读图文资料,完成下列要求。
材料一:云南省怒江傈僳族自治州(以下简称“怒江州”)地处云南省西北部,全州大部分位于横断山脉西部,怒江、澜沧江及其支流贯穿全境。全州有药用植物2000余种,其中滇重楼、云黄连等药材品质优良,被誉为“中药材之乡”。2024年,怒江州中药材种植面积达10746公顷,但该地种植规模与经济效益不匹配。调查发现,怒江州90%以上中药材企业实施多元化融合模式(下表),但企业竞争优势不明显。
材料二:草果是兼具药用与食用价值的特殊中药材。近年来,怒江州以大健康理念为引领,形成了多领域深度融合的产业发展模式(如图),促进了产业结构优化,推动了其经济的高质量发展。
(1)分析怒江州发展中药材种植业优势自然条件。
(2)指出采取产业融合模式的部分中药材企业在业务发展中存在的问题。
(3)简述怒江州草果业产业融合发展对该州产业结构优化的作用。
19. 阅读图文资料,完成下列要求。
锡是人类最早使用的金属之一,锡矿的伴生矿物多(如铜、铅、锌、钨、硫、砷等),在开采出矿坑后还需要经过一系列复杂的选矿过程,比如筛分、洗矿、选别等。锡质地优良,被应用于电子、信息、电器、化工、冶金、建材、机械、食品包装、原子能及航天工业等领域。目前我国已成为全球最大的精炼锡生产国。图1—3分别为我国2019—2023年的锡储量、产量及消费量变化图。
(1)说明我国把锡矿列入战略性矿产资源目录的原因。
(2)分析锡矿开采可能导致的环境问题。企业名称
业务范围
Y农民专业合作社
食用农产品初加工;农副产品销售;中草药、香料作物、蔬菜种植
D有限责任公司
中药材种植及销售;家畜、家禽、淡水鱼养殖及销售
P种养开发基地
中草药种植;家禽牲畜饲养;中药材基地观光体验;休闲农业和乡村旅游开发;药膳农家乐
相关试卷
这是一份精品解析:山东省济南市2025-2026学年高三上学期开学地理试题(解析版),共14页。试卷主要包含了答题前,考生务必用0,回答非选择题时,必须用0等内容,欢迎下载使用。
这是一份河南师范大学附属中学2025-2026学年高三上学期9月开学考试地理试题(Word版附解析),文件包含高三9月地理试题docx、高三9月地理答案docx等2份试卷配套教学资源,其中试卷共8页, 欢迎下载使用。
这是一份济南市2025-2026学年高三上学期开学摸底考试地理试题及答案,文件包含地理pdf、济南市2025-2026学年高三开学摸底考试+地理答案pdf等2份试卷配套教学资源,其中试卷共13页, 欢迎下载使用。
相关试卷 更多
- 1.电子资料成功下载后不支持退换,如发现资料有内容错误问题请联系客服,如若属实,我们会补偿您的损失
- 2.压缩包下载后请先用软件解压,再使用对应软件打开;软件版本较低时请及时更新
- 3.资料下载成功后可在60天以内免费重复下载
免费领取教师福利

