山东省济南市2024-2025学年高三上学期开学摸底考试地理试题(解析版)
展开地理试题
注意事项:
1.答卷前,考生务必将自己的姓名、考生号等填写在答题卡和试卷指定位置。
2.回答选择题时,选出每小题答案后,用铅笔把答题卡上对应题目的答案标号涂黑。如需改动,用橡皮擦干净后,再选涂其他答案标号。回答非选择题时,将答案写在答题卡上。写在本试卷上无效。
3.考试结束后,将本试卷和答题卡一并交回。
一、选择题:本大题共15题,每小题3分,共45分。每小题只有一个选项符合题目要求。
城市通风廊道是在城市规划中开辟风道,提升城市空气流动性,从而改善城市风热环境的一种生态规划方式。济南春夏季盛行偏南风,冬季偏北风南下,受山体阻挡,在主城区呈现明显的回流。城市通风潜力主要受城市地表粗糙度影响,是反映城市形态对风流通影响的重要参数。下图为济南城市地表通风潜力分布图。据此完成下面小题。
1. 影响济南通风潜力分布的因素是( )
A. 地形建筑物B. 绿地水体盛行风
C. 地形盛行风D. 热岛效应绿地水体
2. 济南冬季主城区多雾霾的自然原因( )
①污染物排放多②冷空气下沉逆温③冬季风受阻回流④平流运动显著
A. ①②B. ②③C. ①③D. ②④
【答案】1. A 2. B
【解析】
【1题详解】
据材料“城市通风潜力主要受城市地表粗糙度影响,是反映城市形态对风流通影响的重要参数”可知,城市地形状况、城市建筑物的高低、疏密影响城市地表粗糙度,进而影响通风潜力分布,A正确;与盛行风、热岛效应关系不大,BCD错误。故选A。
【2题详解】
据材料济南市“冬季偏北风南下,受山体阻挡,在主城区呈现明显的回流”可知,受山体阻挡,冷空气下沉增温,形成逆温,大气对流运动减弱,加上冬季风受阻回流,导致污染物不易扩散,②③正确;济南冬季气温低,冬季城市供暖消耗能源多,污染物排放多,属于人为原因,①错误;平流运动主要位于平流层,雾霾多发生在对流层,④错误,故B正确,ACD错误。故选B。
【点睛】城市通风廊道是一种城市设计方案,为城区引入新鲜冷湿空气而构建的通道,增加城市的空气流动性,对城市的雾霾起到一定的缓解作用。通风走廊的上风向起着“生态库”的作用,绿地、公园、森林以及河湖等,这些生态冷源创造的新鲜空气引入城。
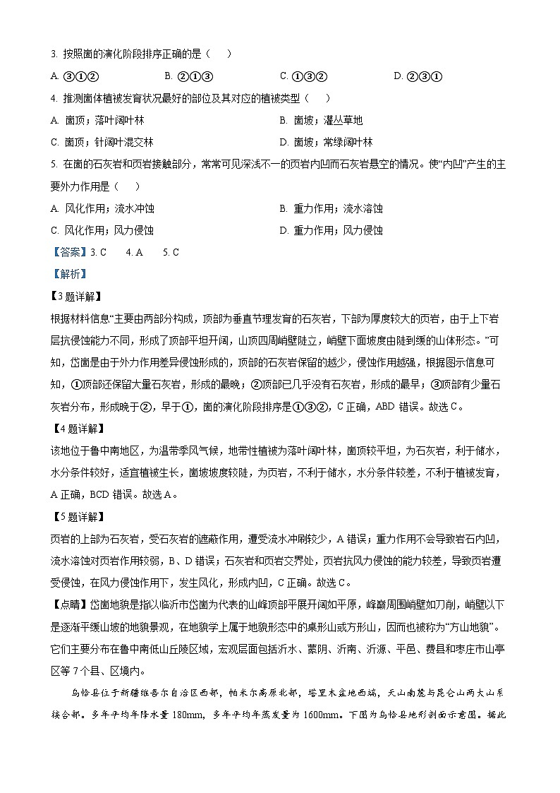
“岱崮地貌”是鲁中南低山丘陵地区分布的一种特殊地貌景观,主要由两部分构成,顶部为垂直节理发育的石灰岩,下部为厚度较大的页岩,由于上下岩层抗侵蚀能力不同,形成了顶部平坦开阔,山顶四周峭壁陡立,峭壁下面坡度由陡到缓的山体形态。岱崮地貌区的植被受到当地气候、岩性以及地质地貌形态等自然条件以及人为条件的影响。图1为岱崮地貌景观图,图2为崮体的形态特征及地层结构模式图。据此完成下面小题。
3. 按照崮的演化阶段排序正确的是( )
A. ③①②B. ②①③C. ①③②D. ②③①
4. 推测崮体植被发育状况最好的部位及其对应的植被类型( )
A. 崮顶;落叶阔叶林B. 崮坡;灌丛草地
C. 崮顶;针阔叶混交林D. 崮坡;常绿阔叶林
5. 在崮的石灰岩和页岩接触部分,常常可见深浅不一的页岩内凹而石灰岩悬空的情况。使“内凹”产生的主要外力作用是( )
A. 风化作用;流水冲蚀B. 重力作用;流水溶蚀
C. 风化作用;风力侵蚀D. 重力作用;风力侵蚀
【答案】3. C 4. A 5. C
【解析】
3题详解】
根据材料信息“主要由两部分构成,顶部为垂直节理发育的石灰岩,下部为厚度较大的页岩,由于上下岩层抗侵蚀能力不同,形成了顶部平坦开阔,山顶四周峭壁陡立,峭壁下面坡度由陡到缓的山体形态。”可知,岱崮是由于外力作用差异侵蚀形成的,顶部的石灰岩保留的越少,侵蚀作用越强,根据图示信息可知,①顶部还保留大量石灰岩,形成的最晚;②顶部已几乎没有石灰岩,形成的最早;③顶部有少量石灰岩分布,形成晚于②,早于①,崮的演化阶段排序是①③②,C正确,ABD错误。故选C。
【4题详解】
该地位于鲁中南地区,为温带季风气候,地带性植被为落叶阔叶林,崮顶较平坦,为石灰岩,利于储水,水分条件较好,适宜植被生长,崮坡坡度较陡,为页岩,不利于储水,水分条件较差,不利于植被发育,A正确,BCD错误。故选A。
【5题详解】
页岩的上部为石灰岩,受石灰岩的遮蔽作用,遭受流水冲刷较少,A错误;重力作用不会导致岩石内凹,流水溶蚀对页岩作用较弱,B、D错误;石灰岩和页岩交界处,页岩抗风力侵蚀的能力较差,导致页岩遭受侵蚀,在风力侵蚀作用下,发生风化,形成内凹,C正确。故选C。
【点睛】岱崮地貌是指以临沂市岱崮为代表的山峰顶部平展开阔如平原,峰巅周围峭壁如刀削,峭壁以下是逐渐平缓山坡的地貌景观,在地貌学上属于地貌形态中的桌形山或方形山,因而也被称为“方山地貌”。它们主要分布在鲁中南低山丘陵区域,宏观层面包括沂水、蒙阴、沂南、沂源、平邑、费县和枣庄市山亭区等7个县、区境内。
乌恰县位于新疆维吾尔自治区西部,帕米尔高原北部,塔里木盆地西端,天山南麓与昆仑山两大山系接合部。多年平均年降水量180mm,多年平均年蒸发量为1600mm。下图为乌恰县地形剖面示意图。据此完成下面小题。
6. 图中①地对应的植被类型为草甸,影响其分布的直接因素是( )
A. 热量B. 地形C. 水分D. 风力
7. 土地盐渍化危害最严重的区域位于( )
A. 中山带B. 冲积扇—扇根C. 冲积扇—扇中D. 冲积扇—扇缘
【答案】6. C 7. D
【解析】
【6题详解】
图中①地位于高山带的山间凹地,与海拔高度相近的其它地区相比,热量没有优势,A错误;地形对植被的分布有一定影响,但在此情境下,地形不是决定①地植被为草甸的直接因素,因为草甸的形成更多地与水分条件相关,故B错误;根据材料,乌恰县多年平均年降水量远小于年蒸发量,说明该地区整体上干旱缺水,①地位于山间凹地,由于地形的集水作用,地下水位较高,从而形成了草甸植被,水分是影响①地植被为草甸的直接因素,C正确;风力主要影响植被的形态和分布范围,如形成风成地貌或沙漠植被等,但在此情境中,风力并不是决定①地植被为草甸的直接因素,D错误。故选C。
【7题详解】
读图并结合所学知识,土壤盐渍化是地下水中的盐分随土壤毛细管水上升到地表,水分蒸发后盐分累积在土壤表层的过程,故盐渍化程度与地下水位和蒸发有关,该区域整体蒸发旺盛,农田区较其他区域地势低,地下水位高,且灌溉也会进一步加剧地下水位升高,因此冲积扇—扇缘农田区的土壤盐渍化程度最严重,D正确;中山带、冲积扇—扇根、冲积扇—扇中地下水水位较低,土壤盐渍化程度较差,ABC错误。故选D。
【点睛】土壤盐渍化是指土壤底层或地下水的盐分随毛管水上升到地表,水分蒸发后,使盐分积累在表层土壤中的过程。是指易溶性盐分在土壤表层积累的现象或过程,也称盐碱化。中国盐渍土或称盐碱土的分布范围广、面积大、类型多,总面积约1亿公顷。主要发生在干旱、半干旱和半湿润地区。盐碱土的可溶性盐主要包括钠、钾、钙、镁等的硫酸盐、氯化物、碳酸盐和重碳酸盐。硫酸盐和氯化物一般为中性盐,碳酸盐和重碳酸盐为碱性盐。
人口向城市中心集聚称之为向心化;人口向郊区扩散称之为离心化。城区人口密度的变化是人口向心化和离心化的主要标志。城市化起步时间、城市自身规模等都是影响向心化或离心化的因素。下图为2000~2020年中国各城市人口密度分布的演进趋势图。据此完成下面小题。
8. 下列关于城市向心化或离心化的描述,正确的是( )
A. 人口增长率与人口离心化呈负相关B. 城市常住人口规模扩张离心化上升
C. 预测未来的大城市向心化趋势明显D. 中心城区集聚优质资源加剧离心化
9. 就人口密度分布的演进趋势而言( )
A. 离心化趋势明显强于向心化B. 离心化主要集中在西部地区
C. 向心化主要分布沿海及北方D. 东北因人口迁入向心化明显
10. 下侧向心化演进模式图中空白方框应填内容( )
A. 对外道路建设B. 公共交通投入C. 居民收入D. 住宅面积
【答案】8. B 9. C 10. C
【解析】
【8题详解】
人口增长率与人口自然变动和迁移变动有关,不与人口离心化呈负相关,A错误;城市常住人口规模扩张,人口向郊区扩散趋势明显,离心化上升,B正确;预测未来的大城市,人口更倾向于环境质量好的城市郊区或小城镇居住,向心化趋势会减弱,C错误;中心城区集聚优质资源加剧人口向城市中心集聚,向心化趋势明显,D错误。故选B。
【9题详解】
读图可知,就人口密度分布的演进趋势而言,向心化趋势与离心化趋势差异不明显,A错误;从图上看城市离心化主要集中在省会或中西部的城市,B错误;向心化主要分布沿海及北方,C正确;东北地区因资源型城市较多,人口大量迁出,D错误。故选C。
【10题详解】
据材料“人口向城市中心集聚称之为向心化”可知,随着社会发展,城市人口规模增加、居民收入增加、家庭规模扩大,使人口向市中心集中,利于促进城市向心化,C正确;对外道路建设、公共交通投入会改善城市交通状况,有利于人口由中心向外围拓展,AB错误;与住宅面积关系不大,D错误。故选C。
【点睛】人口增长率是一定时期内(通常为1年内)由人口自然变动和迁移变动而引起人口增长的比率。
夜间经济已逐渐成为我国城市核心竞争力和消费新蓝海,在文旅消费中被赋予了重要的功能和内涵。长三角城市群文化底蕴深厚,经济、交通和旅游资源优势明显,其城市基础设施良好、消费市场规模巨大、夜间消费能力强劲。下图为长三角局部夜间主要的文旅消费聚集区活力分布示意图。据此完成下面小题。
11. 吸引人群前往夜间文旅消费区的决定性因素是( )
A. 消费活动的丰富程度B. 公交地铁站分布密度
C. 公共停车场配置数量D. 城市绿地的分布面积
12. 关于长三角城市群夜间文旅消费聚集区描述正确的是( )
A. 景区型综合活力高于街区型
B. 五角场地区因商场众多,室外消费少、夏低冬高
C. 活力水平夏高冬低、边低中高
D. 中高活力聚集区分布区位具有显著的内陆指向
【答案】11. A 12. B
【解析】
【11题详解】
人们选择夜间文旅消费区主要是为了娱乐、休闲和消费。如果一个区域消费活动丰富多样,就能满足不同人群的各种需求,自然会吸引大量人群前往。这是最核心的吸引力因素,因为它直接关系到人们在该区域的体验和满足感,A正确。如果消费区没有吸引人的消费活动,即使交通再便利,人们也不一定会前往,B错误。如果消费区本身缺乏吸引力,仅仅有足够的停车位也不能吸引人群前往,C错误。城市绿地主要提供休闲和观赏的空间,对于夜间文旅消费来说,不是最关键的因素。人们更多是被消费活动所吸引,而不是绿地面积,D错误。故选A。
【12题详解】
景区型消费聚集区通常有特定的自然或人文景观,但可能在消费活动的多样性和开放性上不如街区型。街区型消费聚集区往往有各种店铺、餐厅、娱乐场所等,更具生活气息和多样性。所以不能一概而论地说景区型综合活力高于街区型,A错误。五角场地区商场集中,室内消费场所多,在冬季人们更倾向于在温暖的室内消费,所以冬季活力可能相对较高。而夏季人们可能更愿意选择有户外空间的地方进行消费,五角场室外消费少,所以夏季活力相对较低,B正确。 活力水平不一定是夏高冬低,不同的消费聚集区可能因特色不同而在不同季节有不同的吸引力。比如一些以冬季活动为特色的消费区可能冬季活力更高。同时,也不是所有的消费聚集区都是边低中高,有些区域可能由于特定的区位因素或发展策略,边缘地区也有较高的活力,C错误。长三角城市群沿海地区经济发达、交通便利、旅游资源丰富,中高活力聚集区不一定具有显著的内陆指向。相反,沿海地区可能更具吸引力,因为有更好的交通连接和更多的国际交流机会,D错误。故选B。
【点睛】服务业区位因素包括市场需求、劳动力、人才和科技创新、交通运输条件、信息化水平、地价和企业竞争能力、生态环境、政策等方面。其中,市场、交通等人文因素是影响服务业区位选择的主要因素。
我国某学校建有赤道式日晷(即晷面平行于赤道),国庆节之后该校开展为期一周的校园日晷研习,下表为日晷原理观察表。据此完成下面小题。
13. 该校学生12点时观察日晷晷针投影大约指向晷盘正下方的刻度,推测该校位于( )
A. 长春B. 北京C. 宁波D. 武汉
14. 研习期间,学生观察晷针投影所在位置及转动方向( )
A. 晷面北面逆时针B. 晷面北面顺时针
C. 晷面南面顺时针D. 晷面南面逆时针
15. 下列有关日晷研习期间学生观察记录正确的是( )
A. 校内日晷放置方向为坐北朝南B. 正午的晷针投影影长逐渐变长
C. 学生在校期间可随时观测记录D. 晷针投影转动角度将逐渐变大
【答案】13. C 14. D 15. B
【解析】
【13题详解】
赤道式日晷的晷针与地面的夹角等于当地的纬度,因此该地的纬度约为30°N,日晷晷针投影大约指向晷盘正下方的刻度,说明为当地地方时12时左右,此时对应北京12时,说明当地应位于120°E左右,宁波符合,C正确;长春、北京、武汉不符合,ABD错误。故选C。
【14题详解】
根据材料信息可知,研习期间为国庆节之后,此时太阳直射点位于南半球,且向南移动,该地日晷为赤道式日晷,所以晷针投影应位于晷面南面,日出时影子朝西,日出时影子朝东,正午影子位于正下方,所以为逆时针转动,D正确,ABC错误。故选D。
【15题详解】
该日晷是赤道式日晷,放置方向为坐南朝北,A错误;正午时该地太阳高度角达到最大值,晷针投影逐渐变长,B正确;只有在有太阳光照的时间才可以观测记录,C错误;观察期间,太阳直射点向南移动,当地昼长变短,晷针投影转动的角度将逐渐变小,D错误。故选B。
【点睛】赤道式日晷(The ERquatrial Sundial)的晷面为赤道面,依照使用地的纬度,使赤道式日晷的晷面平行于赤道面。晷盘上的刻度是等分的,夏季和冬季轴投影在晷盘上的影子会分在晷盘的北面和南面。适合中低纬度地区使用。若将晷盘改为圆环则称为赤道式罗盘日晷。赤道式日晷亦称斜晷。赤道式日晷是日晷世界中最重要和最常见的,也是中国古代最经典和传统的天文观测仪器。
二、非选择题:本大题共4小题,共55分。
16. 阅读图文材料,完成下列要求。
2023年5月,广西平陆运河全线开工建设,运河起于西江平塘江口,向南跨越分水岭,经钦江进入北部湾,是我国建设的第一条江海连通大运河。建成后可通航5000吨级船舶。目前,钦州港已吸引中石油、广西石化等的石化产业以及粮油加工产业、汽车产业、物流产业、林浆纸产业、能源产业等多家企业在此落户。下图示意广西部分区域及钦州港片区。
(1)推测未来平陆运河通航后钦州港货物吞吐量变化并说明理由。
(2)从地理位置角度说明钦州港片区产业发展的优势条件。
【答案】(1)增大。平陆运河通航,拓展港口经济腹地:带动沿线经济,提高货物运输需求;增强运河通航能力;运输成本较低、运输效率提高。
(2)位于北部湾经济区,紧邻珠江三角洲经济区并联通粤港澳经济区;位于沿海地区,面向东南亚;海陆连通性强,与铁路、高速公路、水运交汇,交通运输方式多样,是地区性交通枢纽。
【解析】
【分析】本题以平陆运河为材料,涉及交通运输以及工业区位因素的相关知识,考查学生获取和解读地理信息、调动和运用地理知识、描述和阐释地理事物的能力,体现了区域认知、综合思维以及地理实践力的地理学科核心素养。
【小问1详解】
推测变化:平陆运河通航后,钦州港的货物吞吐量预计将显著增加。 理由:缩短运输距离,平陆运河连接广西北部湾和珠 江三角洲,缩短了从钦州到南宁的运输距离提高了物流效率。 吸引更多货源,运河的开通将吸引更多货物通过钦州港进行转运。 提升港口竞争力,作为西部陆海新通道的重要组成部分,平陆运河将提升钦州港在区域内的竞争力。降低物流成本,运河的通航将降低西部地区的物流成本,促进更多货物通过钦州港出口。
【小问2详解】
优势条件:区位独特,钦州港背靠大西南,毗邻粤港澳面向东南亚,是“一带一路”西部陆海新通道的重要节点城市。 深水良港,钦州港是天然深水良港,水域宽阔,风浪小,适合大型船舶停靠。 交通便捷,钦州港拥有完善的公路、铁路和高 铁网络,连接全国主要城市,并通过泛亚公路与东盟国家相连。 国际门户港,钦州港是全国重要的煤炭集散港和国际区域性航运中心,具备强大的国际贸易能力。 产业基础雄厚,钦州港片区已形成多个具有临港特色的产业集群,如化工新材料、新能源材料等。
17. 阅读图文材料,完成下列要求。
在“一带一路”倡议引领下,中非合作正逐渐从“输血型”援助向“造血型”合作转变。加纳的S电厂是中国在非洲投资建设运营的第一座电厂,由我国Z公司与中非发展基金有限公司于2007年共同投资建设,电厂位于西非加纳共和国大阿克拉省特马市。机组燃用燃料为从尼日利亚进口的天然气。
特马是加纳东南部港口城市,南部濒临几内亚湾,与首都阿克拉相距约26km。目前已是西非最大的人造海港。该港是首都的新兴工业区,工业部门齐全。下图为加纳及港口城市特马位置示意图。
(1)在图中画出特马7月的盛行风向,并说明其形成过程。
(2)分析Z公司选择在特马市投资建设电厂的社会经济原因。
(3)从生态环境的角度,指出该电厂发电的主要不利影响,针对这一问题提出可行建议。
【答案】(1)
形成过程:7月,太阳直射点在北半球,东南信风带向北移动,越过赤道,受地转偏向力影响右偏而形成西南风。
(2)特马距离首都近,配套设施完善;作为新兴工业区,用电市场广阔;港口城市,对外交通便利,便于建材、设备的运输;距尼日利亚近,缩短了天然气输送的距离,降低了成本。
(3)不足:天然气发电会增加碳排放,不利于节能减排。建议:可以充分利用加纳丰富的太阳能、风能,借助中国强大的资金、技术优势,实现由化石燃料向可再生清洁燃料的转变。
【解析】
【分析】本题以加纳某电厂为材料,涉及季风、工业区位因素相关知识,考查学生获取和解读地理信息、调动和运用地理知识、描述和阐释地理事物的能力,体现了区域认知、综合思维以及地理实践力的地理学科核心素养。
【小问1详解】
气压带、风带会随着直射点的移动而移动,7 月,太阳直射点位于北半球,气压带、风带向北移动,南半球的东南信风北移越过赤道,地转偏向力由向左偏转转变成向右偏转,形成西南季风。如下图所示:
【小问2详解】
根据图示信息可知,特马距离首都阿克拉较近,经济发展水平较高,相关配套设施完善;根据材料信息“该港是首都的新兴工业区,工业部门齐全。”可知,特马是新兴工业区,经济和工业发展速度较快,对于电力的市场需求量较大;根据材料信息“特马是加纳东南部港口城市,南部濒临几内亚湾”可知,特马是港口城市,海运交通便利,有利于建材和电力设备的运输;根据材料信息“机组燃用燃料为从尼日利亚进口的天然气。”和图示信息可知,该地距离尼日利亚较近,便于进口天然气。
【小问3详解】
根据材料信息“机组燃用燃料为从尼日利亚进口的天然气。”可知,该电厂是利用天然气发电,天然气发电过程中,会增加碳排放,不利于节能减排,可能会加剧全球气候变暖。建议:当地位于沿海地区,风力较大,光照较强,潮汐能较大,可以利用当地丰富的太阳能、风能和潮汐能,借助中国丰富的资金和技术优势,发展新能源发电产业,减少化石的使用,减少碳排放等。
18. 阅读图文材料,完成下列要求。
季节冻土是指冻结日数为1个月以上,12个月以内的冻土。三江源区位于青藏高原腹地东北边缘的高寒地带,季节冻土分布十分广泛。图1为季节冻土冻融过程示意图,图2为1961~2019年三江源地区季节冻土冻结开始日期、完全融化日期时间序列。
(1)据图2推测三江源地区冻融期的变化趋势,并说出理由。
(2)指出三江源地区冻融期变化趋势与最大冻结深度变化趋势的关系。
(3)研究表明“相较于冻结开始日期的推迟,完全融化日期的提前对冻融期的缩短影响更大”,根据季节冻土的冻融过程及特点说明理由。
【答案】(1)冻融期缩短。理由:全球变暖,导致每年冻结开始日期推迟,完全融化日期提前,冻融期缩短。
(2)冻融期延长,最大冻结深度变大;冻融期缩短,最大冻结深度变小,呈正相关性。
(3)冻结开始后随着温度下降,土壤向下冻结,直到达到最大冻结深度;之后温度开始上升,季节冻土开始从两个方向融化,直到季节冻土完全消失;冻土单向冻结,双向融化,土壤融化速率快于土壤冻结速率。
【解析】
【分析】本题以三江源地区季节冻土为材料设置试题,涉及自然地理环境的整体性等相关知识,考查学生获取和解读地理信息、调动和运用地理知识、基本技能、描述和阐释地理事物的能力,以及人地协调观、综合思维、区域认知、地理实践力的学科核心素养。
【小问1详解】
读图可知,三江源地区季节冻土冻结开始日期总体呈逐渐推迟趋势,而季节冻土完全融化日期总体呈逐渐提前趋势,因此三江源地区冻融期的变化趋势为缩短。理由是全球气候变暖,使得该地区每年冻结开始日期推迟,完全融化日期提前。冻结开始晚、融化结束早,必然导致冻融期整体缩短。
【小问2详解】
当冻融期延长时,意味着寒冷持续的时间更长,土壤有更多的时间进行冻结,所以最大冻结深度会变大;而当冻融期缩短时,寒冷时间减少,土壤冻结的时间也相应缩短,最大冻结深度就会变小。因此,三江源地区冻融期变化趋势与最大冻结深度变化趋势呈正相关关系。
【小问3详解】
从季节冻土的冻融过程来看,冻结开始后,随着温度下降,土壤向下单向冻结,这个过程相对较为缓慢。而当温度开始上升时,季节冻土从上部开始融化,上部土壤水分向下迁移,从而增加冻土底部水分含量,使得季节冻土融化开始从上下两个方向进行,融化的速度相对较快。由于冻土单向冻结,双向融化,导致土壤融化速率快于土壤冻结速率。所以,相较于冻结开始日期的推迟,完全融化日期的提前使得冻土融化的时间相对更短,对冻融期的缩短影响更大。
19. 阅读图文材料,完成下列要求。
德雷克海峡是世界各地到南极洲的重要通道。峡内海水从太平洋流入大西洋,是世界上流量最大的南极环流的一个组成部分。海峡上空盛行西风,北半部风力尤强,海峡中常常有狂风巨浪,从南极滑落下来的冰山,也常常漂浮在海峡中,这给航行带来了困难。德雷克海峡的“海冰开关”效应,在中周期和长周期的气候变化中起决定性的作用,尤其对南太平洋海域地理环境影响巨大。南极半岛海冰季节性变化幅度较大,最大值约是最小值的7倍。下图为南太平洋区域图。
(1)指出德雷克海峡风浪最大的季节,并从大气环流形成过程解释其原因。
(2)分析德雷克海峡冰冻线北移对秘鲁沿岸海洋生物影响。
【答案】(1)冬季(南半球冬季或北半球夏季)。 南半球冬季,太阳直射北半球,南半球南北温差大,大气环流势力增强;赤道上升气流增加,导致副热带地区下沉气流增加,副热带高压增强;中纬度区域南北气压差增大,水平气压梯度力大,中纬西风增强,所以德雷克海峡风大浪急。
(2)德雷克海峡冰冻线北移,导致德雷克海峡水流通量减少,水位增高,部分受阻水流北上,加强秘鲁寒流;东太平洋表面海水变冷,沃克环流加强,冷水上泛加强;上泛的冷海水(或上升流)将下层的营养盐类带到表层,有利于浮游生物大量繁殖,饵料充足,使秘鲁沿岸海洋生物丰富。
【解析】
【分析】本题以德雷克海峡为材料设置试题,涉及影响风浪的因素、洋流对地理环境的影响等相关知识点,考查学生获取和解读地理信息、调动和运用地理知识解决问题的能力,体现区域认知、综合思维的学科素养。
【小问1详解】
据材料“海峡上空盛行西风,北半部风力尤强,海峡中常常有狂风巨浪”可知,受西风影响,德雷克海峡冬季风浪最大。原因是南半球冬季,随太阳直射北半球,南半球太阳高度变小,南北温差增大,气压梯度增强,大气环流势力增强;赤道附近气温升高,上升气流增加,导致副热带地区下沉气流增加,副热带高压增强;中纬度区域南北温差增大,气压差增大,水平气压梯度力变大,中纬西风势力增强,导致德雷克海峡风大浪急。
【小问2详解】
德雷克海峡冰冻线北移,导致德雷克海峡变窄,水流通量减少,水位增高,水流不畅;部分受阻水流沿南美洲西部海域北上,带来大量冷海水,加强秘鲁寒流;南美洲西海岸的东太平洋表面海水变冷,加强了沃克环流,离岸风增强,冷水上泛加强;上泛的冷海水(或上升流)将海洋下层的营养盐类带到表层,有利于浮游生物大量繁殖,鱼类的饵料充足,使秘鲁沿岸海洋生物丰富,渔获量增加。
晷针与晷面的关系:垂直
测量晷针倾角:29°50'
查询我校地理纬度:____
记录晷面刻度特点
绘制日晷示意图(注意晷针的指向)
朝北面
朝南面
山东省济南市2024-2025学年高三上学期开学摸底考试地理试题: 这是一份山东省济南市2024-2025学年高三上学期开学摸底考试地理试题,文件包含济南_地理试题docx、济南_地理试题pdf等2份试卷配套教学资源,其中试卷共16页, 欢迎下载使用。
山东省齐鲁名校联盟2024-2025学年高三上学期开学考试地理试题(解析版): 这是一份山东省齐鲁名校联盟2024-2025学年高三上学期开学考试地理试题(解析版),共13页。试卷主要包含了 沉积物在图中集中分布于, J村实现乡村振兴的主要途径有等内容,欢迎下载使用。
山东省昌乐第一中学2024-2025学年高三上学期开学摸底考试地理试题(Word版附解析): 这是一份山东省昌乐第一中学2024-2025学年高三上学期开学摸底考试地理试题(Word版附解析),文件包含山东省昌乐第一中学2024-2025学年高三上学期开学摸底考试地理试题原卷版docx、山东省昌乐第一中学2024-2025学年高三上学期开学摸底考试地理试题解析版docx等2份试卷配套教学资源,其中试卷共23页, 欢迎下载使用。

