所属成套资源:2025年高三下学期高考模拟地理试卷(全国各地区)
2025届山东省青岛市、淄博市高考第二次适应性检测高三下地理试题(含答案解析)
展开
这是一份2025届山东省青岛市、淄博市高考第二次适应性检测高三下地理试题(含答案解析),共16页。试卷主要包含了单选题,综合题等内容,欢迎下载使用。
一、单选题
高铁对沿线城市的作用主要有虹吸作用、扩散作用和廊道作用。虹吸作用指高铁网络强化了大城市对小城市的资源吸引作用;扩散作用指高铁网络增加了发达地区经济资源向落后地区溢出的机会;廊道作用指高铁对沿线不设站的城镇具有一定的资源流“屏蔽”作用,减少了这些城市的发展机会。下图示意高铁对沿线城市的三种作用。据此完成下面小题。
1.产生廊道作用的直接原因是被屏蔽地区(?????)
A.资源禀赋差B.距高铁站远
C.产业基础弱D.城镇等级低
2.高铁建设促进了中心城市与沿线中小城市的产业分工协作,这体现了高铁的(?????)
A.虹吸作用与扩散作用并存B.虹吸作用主导区域发展
C.屏蔽作用与扩散作用并存D.扩散作用促进均衡发展
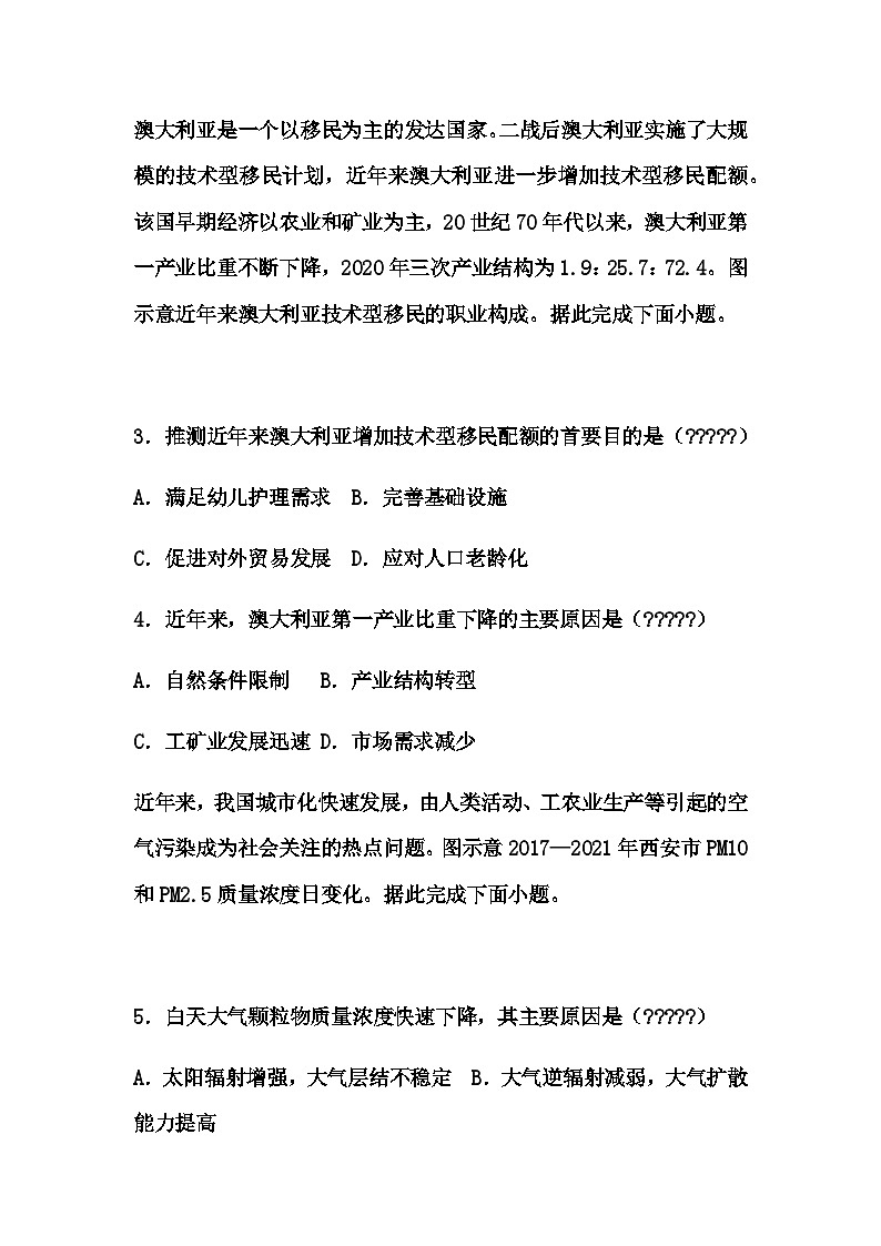
澳大利亚是一个以移民为主的发达国家。二战后澳大利亚实施了大规模的技术型移民计划,近年来澳大利亚进一步增加技术型移民配额。该国早期经济以农业和矿业为主,20世纪70年代以来,澳大利亚第一产业比重不断下降,2020年三次产业结构为1.9:25.7:72.4。图示意近年来澳大利亚技术型移民的职业构成。据此完成下面小题。
3.推测近年来澳大利亚增加技术型移民配额的首要目的是(?????)
A.满足幼儿护理需求B.完善基础设施
C.促进对外贸易发展D.应对人口老龄化
4.近年来,澳大利亚第一产业比重下降的主要原因是(?????)
A.自然条件限制B.产业结构转型
C.工矿业发展迅速D.市场需求减少
近年来,我国城市化快速发展,由人类活动、工农业生产等引起的空气污染成为社会关注的热点问题。图示意2017—2021年西安市PM10和PM2.5质量浓度日变化。据此完成下面小题。
5.白天大气颗粒物质量浓度快速下降,其主要原因是(?????)
A.太阳辐射增强,大气层结不稳定B.大气逆辐射减弱,大气扩散能力提高
C.降水频率增加,颗粒物沉降显著D.人类活动减少,颗粒物排放量降低
6.控制西安市大气污染源的可行性措施是(?????)
A.增加绿地面积B.规划城市通风廊道
C.淘汰燃油车辆D.推广清洁能源供暖
研究发现,晚渐新世至早中新世(距今2430万年至1600万年)期间,青藏高原地区不断隆升,气候反复交替,高原中部某盆地植被经历了三个阶段的演替。图示意该盆地某古湖泊周围晚渐新世至早中新世的植被分布和演替模式。据此完成下面小题。
7.晚渐新世至早中新世时期,湖泊周围草本植物分布的主导因素是(?????)
A.光照B.热量C.水分D.岩性
8.与其它阶段相比,阶段II时期气候更加(?????)
A.暖干B.暖湿C.冷干D.冷湿
9.若仅考虑青藏高原不断隆升过程对植被生存的影响,最先消失的是(?????)
A.针叶林B.落叶林C.灌木林D.草原
城市群对博士人才的吸纳能力和就业分布特征可通过集聚指数和辐射指数评价。集聚指数反映城市群吸引博士就业的能力,辐射指数反映城市群中心城市向周边城市输送博士人才的能力(数值越高能力越强)。下表示意我国部分城市群对博士人才的集聚指数和辐射指数。据此完成下面小题。
城市群集聚指数辐散指数城市群类型
长三角0.5750.954I类
珠三角0.5370.464I类
京津冀0.4260.073Ⅱ类
山东半岛0.2681.238Ⅲ类
长江中游0.2100.258IV类
10.城市群内的周边城市与中心城市发展水平差距最大的是(?????)
A.京津冀城市群B.山东半岛城市群
C.长三角城市群D.长江中游城市群
11.长三角与珠三角城市群辐射指数存在显著差异,表明长三角城市群(?????)
A.中心城市竞争力更强B.优质高等院校分布更集中
C.高新技术产业数量更多D.城市协同发展水平更高
12.目前,有利于提高京津冀城市群辐射指数的措施是(?????)
A.提高北京高新技术产业比重B.疏散北京传统服装制造业
C.加强天津优质高等院校建设D.打造唐山高端装备制造基地
碳汇是指利用植物光合作用吸收大气中的二氧化碳,并将其固定在植被和土壤中,从而减少温室气体在大气中浓度的过程。长江经济带作为国家区域协调发展的重要区域,是国家重要的碳汇贡献区。标准差椭圆是研究区域要素空间分布及其演变趋向的经典方法。椭圆中心代表数据分布的整体重心位置,椭圆面积体现数据分布范围大小。图示意长江经济带总碳汇及各用地(林地、草地、水域、未利用地)碳汇标准差椭圆分布。据此完成下面小题。
13.对长江经济带总碳汇分布影响最大的用地类型是(?????)
A.①B.②C.③D.④
14.长江经济带各用地碳汇标准差椭圆中④代表(?????)
A.林地B.草地
C.水域D.未利用地
15.与2010年相比,2020年长江经济带总碳汇分布变化的原因是(?????)
A.林地面积减小,分布重心东移B.水域面积扩大,分布重心东移
C.林地面积减小,分布重心西移D.水域面积扩大,分布重心西移
二、综合题
16. 阅读图文资料,完成下列要求。
M海滩位于西班牙东南部,风光优美。每年夏季,英国、比利时等西欧国家的众多游客来此度假。20世纪90年代,为减缓海岸侵蚀并提升旅游吸引力,该国实施海滩填充工程,对M海滩进行人工补沙,将沙质沉积物填充到砾石海滩。研究发现,填充工程虽能短暂逆转侵蚀趋势,但此后因部分临近浅海的海草床被泥沙掩埋,海岸侵蚀反而加剧。图示意M海滩位置。
(1)说明每年夏季M海滩吸引西欧国家游客来此度假的自然原因。
(2)分析填充工程实施后海草床退化、海岸侵蚀加剧的原因。
17. 阅读图文资料,完成下列要求。
埃克曼输送是影响海水流动的重要因素之一,是指在风、地转偏向力和摩擦力的共同作用下,表层海水的流向相对于风向发生偏移,最终与风向垂直的现象。2020年8月21日20时,台风“巴威”在台湾岛以东洋面生成,于27日在鸭绿江入海口登陆。台风“巴威”移动过程中引起埃克曼输送,对东海、黄海的海水温度和盐度产生显著影响,台风路径附近的表层海水温度明显降低。图1示意26日台风中心位置及当日与21日表层水温的差值。图2示意N海区海水盐度变化。
(1)在图3中用→画出26日台风中心附近M、N两处因埃克曼输送引起的表层海水流向。
(2)埃克曼输送引起的海水流动会导致台风中心附近表层海水温度降低。说明其原因。
(3)若不考虑表层海水水平流动对盐度的影响,台风过境时N海区表层水深小于10m的海水盐度也会升高。对此作出合理解释。
18. 阅读图文资料,完成下列要求。
溪沟河位于云南省。唐代,溪沟河在茨坪村以南袭夺鱼泡江导致水系重组,对区域水文特征、地貌形态、河床演变、人类活动等产生重大影响。溪沟河袭夺点以北和以南河段岩性存在显著差异。某中学地理研学小组在茨坪村附近开展了以“河流袭夺”为主题的实地考察活动。图示意溪沟河和鱼泡江水系概况。
活动一 推断地貌演变。表为研学小组对茨坪村附近M、P两地河谷地貌形态的观察记录。图分别示意M、P两地的河谷横剖面。
(1)说明茨坪村P地河谷地貌形态的形成过程。
活动二 探寻河流袭夺证据。研学小组考察时,在袭夺点附近未发现风口、倒淌河、袭夺湾、断头河等典型河流袭夺地貌,但在干谷段发现了河流袭夺的其它证据。
(2)指出研学小组在干谷段可能找到的河流袭夺证据。
活动三 水系重组对区域发展的影响。研学小组在走访中获悉,20世纪50年代,为灌溉祥云盆地6667公顷农田,需从溪沟河引水。经水利学家论证后,放弃了通过鱼泡江干谷段直接引水的方案,而采取了在袭夺点上游建库修渠的引水方案。
(3)分析放弃干谷段引水而采取建库修渠引水方案的原因。
19. 阅读图文资料,完成下列要求。
圆形耕地是自然条件与农业技术结合的典型产物,其分布反映干旱区农业对水资源的强依赖性及人地关系的特殊适应性。近年来,南非推广以圆形耕地(直径多为数百米至千余米)为核心的集约化农业模式,该模式采用了大型中心支轴喷灌系统。南非圆形耕地集中分布在奥兰治河中下游流域及地下水丰富区,该地区土壤以砂质土和冲积土为主,种植葡萄、苜蓿、玉米等经济作物。图1示意南非概况。图2示意大型中心支轴喷灌系统景观。
(1)分析奥兰治河下游流域农业灌溉用水需求大的自然原因。
(2)说明大型中心支轴喷灌系统对提高当地农业经济效益的作用。
(3)从维护生态水量的角度,为该地区灌溉农业的可持续发展提出合理化建议。
2025届山东省青岛市、淄博市高考第二次适应性检测地理试题
整体难度:适中
考试范围:人文地理、资源、环境与国家安全、自然地理、选修地理
试卷题型
试卷难度
细目表分析
知识点分析
试题答案解析
第1题:
第2题:
第3题:
第4题:
第5题:
第6题:
第7题:
第8题:
第9题:
第10题:
第11题:
第12题:
第13题:
第14题:
第15题:
第16题:
第17题:
第18题:
第19题:
地点
河谷形态
河谷阶地
沉积物
M地
谷底宽坦,宽度可达400m
0
整个宽谷被沉积物覆盖
P地
宽谷中形成套叠型峡谷
1
仅宽谷阶地分布沉积物
题型
数量
单选题
6
综合题
4
难度
题数
较易
1
适中
9
题号
难度系数
详细知识点
一、单选题
1-2
0.65
交通运输线(网)布局的区位因素及其变化;交通运输布局对区域经济发展的影响
3-4
0.65
人口问题及其应对措施;人口迁移的影响;影响人口迁移的因素;农业区位因素的变化
5-6
0.65
大气污染
7-9
0.65
生物演化规律;地球环境演化与矿产形成;影响植被的因素;要素之间的影响
10-12
0.85
城市等级与城市数量、城市服务范围、服务功能之间的关系;大都市的发展;辐射功能
13-15
0.65
碳循环
二、综合题
16
0.65
旅游资源开发条件评价;海岸地貌
17
0.65
气旋(低压);海水的温度;海水的盐度
18
0.65
河流侵蚀地貌;河流堆积地貌;河流和湖泊的水系、水文特征
19
0.65
农业区位因素的概念及其分类;农业发展方向与措施
序号
知识点
对应题号
1
人文地理
1-2,3-4,10-12,19
2
资源、环境与国家安全
5-6,13-15
3
自然地理
7-9,16,17,18
4
选修地理
16
相关试卷
这是一份2025届山东省青岛市平度市高考模拟检测(三)高三下地理试题(含答案解析),共14页。试卷主要包含了单选题,综合题等内容,欢迎下载使用。
这是一份山东省青岛市2025年高三下学期高考第三次适应性检测地理试题(含答案),文件包含山东省青岛市2025年高三年级第三次适应性检测地理pdf、山东省青岛市2025年高三年级第三次适应性检测地理答案pdf等2份试卷配套教学资源,其中试卷共9页, 欢迎下载使用。
这是一份2025届山东省青岛市、淄博市高三下学期5月第二次适应性检测地理试题(含答案)含答案解析,共10页。
相关试卷 更多
- 1.电子资料成功下载后不支持退换,如发现资料有内容错误问题请联系客服,如若属实,我们会补偿您的损失
- 2.压缩包下载后请先用软件解压,再使用对应软件打开;软件版本较低时请及时更新
- 3.资料下载成功后可在60天以内免费重复下载
免费领取教师福利

