搜索
      上传资料 赚现金

      辽宁名校联盟2025-2026学年高三上学期8月联考生物试卷(解析版)

      • 1.4 MB
      • 2025-09-16 15:17:22
      • 62
      • 0
      •  
      加入资料篮
      立即下载
      辽宁名校联盟2025-2026学年高三上学期8月联考生物试卷(解析版)第1页
      1/25
      辽宁名校联盟2025-2026学年高三上学期8月联考生物试卷(解析版)第2页
      2/25
      辽宁名校联盟2025-2026学年高三上学期8月联考生物试卷(解析版)第3页
      3/25
      还剩22页未读, 继续阅读

      辽宁名校联盟2025-2026学年高三上学期8月联考生物试卷(解析版)

      展开

      这是一份辽宁名校联盟2025-2026学年高三上学期8月联考生物试卷(解析版),共25页。试卷主要包含了 ATP处理能使酚类,01g/mL或0等内容,欢迎下载使用。
      注意事项:
      1.答卷前,考生务必将自己的姓名、准考证号填写在答题卡上。
      2.答选择题时,选出每小题答案后,用铅笔把答题卡对应题目的答案标号涂黑。如需改动,用橡皮擦干净后,再选涂其他答案标号。答非选择题时,将答案写在答题卡上。写在本试卷上无效。
      3.考试结束后,将本试卷和答题卡一并交回。
      一、选择题:本题共15小题,每小题2分,共30分。在每小题给出的四个选项中,只有一项是符合题目要求的。
      1. 研究发现,使用秋水仙素处理动物细胞会破坏细胞骨架,进而导致内质网在核周围塌陷、高尔基体碎裂成许多小囊泡。下列相关叙述正确的是( )
      A. 内质网和高尔基体结构的稳定依赖于纺锤丝
      B. 用秋水仙素处理大肠杆菌细胞也可观察到类似现象
      C. 推测高尔基体囊泡运输的方向也受到细胞骨架影响
      D. 细胞核的结构维持和功能发挥不受细胞骨架的影响
      【答案】C
      【分析】细胞骨架:真核细胞中有维持细胞形态、保持细胞内部结构有序性的细胞骨架。细胞骨架是由蛋白质纤维组成的网架结构,细胞运动、分裂、分化以及物质运输、能量转换、信息传递等生命活动密切相关。
      【详解】AD、由题意可知,破坏细胞骨架,进而导致内质网在核周围塌陷、高尔基体碎裂成许多小囊泡,说明内质网和高尔基体结构的稳定依赖于细胞骨架,细胞核的结构维持和功能发挥受细胞骨架的影响,AD错误;
      B、大肠杆菌是原核生物,无内质网、高尔基体和细胞核,用秋水仙素处理大肠杆菌细胞不能观察到类似现象,B错误;
      C、破坏细胞骨架,高尔基体碎裂成许多小囊泡,推测高尔基体囊泡运输的方向也受到细胞骨架影响,C正确。
      故选C。
      2. 同自然界的许多物体一样,细胞也是由分子组成的,分子是由元素组成的,下列关于几种化学元素与生物体的代谢关系的叙述中,正确的是( )
      A. O是组成糖类的基本元素之一,在有氧呼吸中CO2中的O都来自丙酮酸
      B. Mg是叶绿素的组成元素之一,没有Mg植物就不能吸收光能
      C. Fe是构成血红蛋白的重要元素之一,严重缺铁的人比正常人更容易产生乳酸中毒
      D. P是构成ATP的必需元素之一,光合作用中光反应和暗反应都有ATP的合成
      【答案】C
      【分析】C、H、O、N是构成生物体的基本元素,每种元素都有其重要作用;除此以外P、S、K、Mg、Fe等也是构成生物体的重要元素;对于维持细胞和生物体生命活动有重要作用。
      【详解】A、糖类分子都是由C、H、O三种元素构成的,在有氧呼吸的第二阶段中,丙酮酸和水彻底分解成CO2和[H],CO2中的O来自丙酮酸(葡萄糖)和水,A错误;
      B、Mg是叶绿素的组成元素之一,没有Mg就不能合成叶绿素,但是植物进行光合作用的色素除了叶绿素还有类胡萝卜素,B错误;
      C、Fe是构成血红蛋白的重要元素之一,严重缺铁的人血红蛋白含量减少,运输氧气能力降低,更容易进行无氧呼吸,故容易产生乳酸中毒,C正确;
      D、P是构成ATP的必需元素之一,光合作用分为光反应和暗反应阶段,其中光反应过程生成ATP、[H],而暗反应过程消耗ATP,D错误。
      故选C。
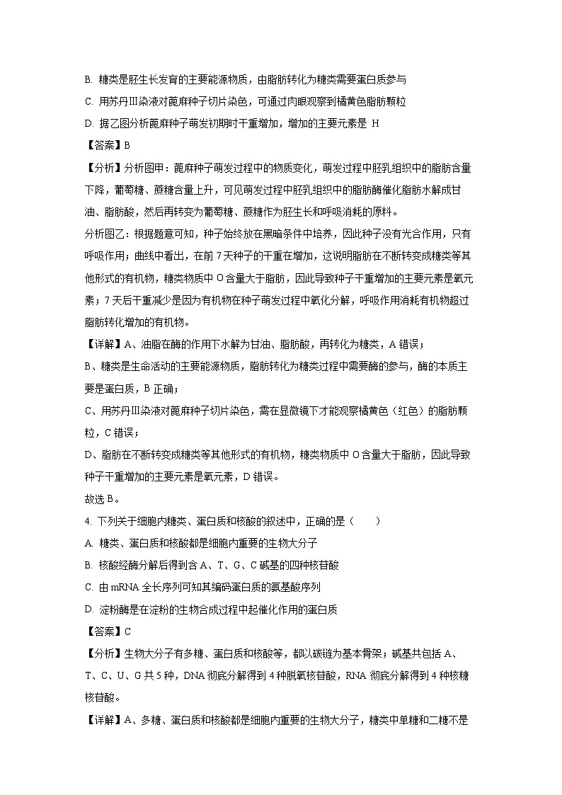
      3. 为探究蓖麻种子(脂肪含量达70%)萌发过程中的物质变化,某研究小组将种子置于温度、水分(蒸馏水)、通气等条件均适宜的黑暗环境中培养,定期检查萌发种子(含幼苗)的脂肪、蔗糖、葡萄糖的含量和干重变化,结果如图所示,据图分析下列说法正确的是( )
      A. 图甲表示油脂在酶的作用下水解为葡萄糖,其中一部分进一步转化为蔗糖
      B. 糖类是胚生长发育的主要能源物质,由脂肪转化为糖类需要蛋白质参与
      C. 用苏丹Ⅲ染液对蓖麻种子切片染色,可通过肉眼观察到橘黄色脂肪颗粒
      D. 据乙图分析蓖麻种子萌发初期时干重增加,增加的主要元素是 H
      【答案】B
      【分析】分析图甲:蓖麻种子萌发过程中的物质变化,萌发过程中胚乳组织中的脂肪含量下降,葡萄糖、蔗糖含量上升,可见萌发过程中胚乳组织中的脂肪酶催化脂肪水解成甘油、脂肪酸,然后再转变为葡萄糖、蔗糖作为胚生长和呼吸消耗的原料。
      分析图乙:根据题意可知,种子始终放在黑暗条件中培养,因此种子没有光合作用,只有呼吸作用;曲线中看出,在前7天种子的干重在增加,这说明脂肪在不断转变成糖类等其他形式的有机物,糖类物质中O含量大于脂肪,因此导致种子干重增加的主要元素是氧元素;7天后干重减少是因为有机物在种子萌发过程中氧化分解,呼吸作用消耗有机物超过脂肪转化增加的有机物。
      【详解】A、油脂在酶的作用下水解为甘油、脂肪酸,再转化为糖类,A错误;
      B、糖类是生命活动的主要能源物质,脂肪转化为糖类过程中需要酶的参与,酶的本质主要是蛋白质,B正确;
      C、用苏丹Ⅲ染液对蓖麻种子切片染色,需在显微镜下才能观察橘黄色(红色)的脂肪颗粒,C错误;
      D、脂肪在不断转变成糖类等其他形式的有机物,糖类物质中O含量大于脂肪,因此导致种子干重增加的主要元素是氧元素,D错误。
      故选B。
      4. 下列关于细胞内糖类、蛋白质和核酸的叙述中,正确的是( )
      A. 糖类、蛋白质和核酸都是细胞内重要的生物大分子
      B. 核酸经酶分解后得到含A、T、G、C碱基的四种核苷酸
      C. 由mRNA全长序列可知其编码蛋白质的氨基酸序列
      D. 淀粉酶是在淀粉的生物合成过程中起催化作用的蛋白质
      【答案】C
      【分析】生物大分子有多糖、蛋白质和核酸等,都以碳链为基本骨架;碱基共包括A、T、C、U、G共5种,DNA彻底分解得到4种脱氧核苷酸,RNA彻底分解得到4种核糖核苷酸。
      【详解】A、多糖、蛋白质和核酸都是细胞内重要的生物大分子,糖类中单糖和二糖不是生物大分子,A错误;
      B、核酸包括DNA和RNA,只有DNA经酶分解后可得到含A、T、G、C碱基的四种核苷酸,B错误;
      C、由mRNA全长序列可根据碱基互补配对原则和密码子表推测其编码蛋白质的氨基酸序列,mRNA上有决定氨基酸的密码子,C正确;
      D、淀粉合成酶是在淀粉的生物合成过程中起催化作用的蛋白质,淀粉酶指淀粉水解酶,D错误。
      故选C。
      5. 将肝脏组织匀浆用差速离心等方法获得不同的细胞结构和组分。下列叙述错误的是( )
      A. 若离心沉淀物中含细胞核,则其中具有可被甲紫溶液染色的物质
      B. 某细胞结构是“生产蛋白质的机器”,则其形成与核仁有关
      C. 对分离到的线粒体进行检测,发现其基质中有能分解葡萄糖的酶
      D. 某具膜细胞结构中检测到多种水解酶,其应是细胞的“消化车间”
      【答案】C
      【分析】(1)差速离心法是将细胞膜破坏后,形成由各种细胞器和细胞中其他物质组成的匀浆;将匀浆放入离心管,用高速离心机在不同的转速下进行离心,利用不同的离心速度所产生的不同离心力,就能将各种细胞器分离开;
      (2)溶酶体是由单层脂蛋白膜包绕的内含一系列酸性水解酶的小体.溶酶体内含有许多种水解酶类,能够分解很多种物质,溶酶体被比喻为细胞内的“酶仓库”“消化系统”,溶酶体内的酶都是水解酶,而且一般最适pH为5,所以都是酸性水解酶.溶酶体内的酶如果释放会把整个细胞消化掉,一般不释放到内环境,主要进行细胞内消化。
      【详解】A、若离心沉淀物中含细胞核,则其中具有可被甲紫溶液染色的物质--染色体,染色体可被碱性染料染色,A正确;
      B、某细胞结构是“生产蛋白质的机器”,即为核糖体,核糖体的形成与核仁有关,B正确;
      C、线粒体是有氧呼吸的主要场所,线粒体基质中没有能分解葡萄糖的酶,C错误;
      D、某具膜细胞结构中可检测到多种水解酶,其应是溶酶体,是细胞的“消化车间”,D正确。
      故选C。
      6. 如图表示某植物叶片暗反应中C₃和C₅微摩尔浓度的变化趋势,该植物在I阶段处于适宜环境条件下,II阶段改变的环境条件是降低光照强度或者降低CO₂浓度中的某一项。下列分析正确的是( )
      A. 图中物质甲转变成乙需要消耗光反应提供的ATP
      B. 图中II阶段所改变的环境条件是降低了光照强度
      C. 图中II阶段甲上升是因为叶绿体中NADPH和ATP的积累
      D. 图中II阶段光合速率最大时所需光照强度比I阶段低
      【答案】D
      【分析】光合作用的过程可以分为光反应和暗反应两个阶段,光反应的产物为氧气、还原氢和ATP,还原氢和ATP可以参与暗反应的三碳化合物的还原;暗反应可以分为二氧化碳的固定和三碳化合物的还原两个过程。
      题图分析:暗反应中,由于CO2+C5 酶→ 2C3,故甲表示五碳化合物,乙表示三碳化合物。
      【详解】A、图中物质甲C5与二氧化碳结合形成乙C3,该过程只需要酶的催化,不需要消耗光反应提供的ATP和NADPH,A错误;
      B、植物在Ⅰ阶段处于适宜环境条件下,如果Ⅱ阶段改变的环境条件是降低光照强度,则ATP和NADPH产生量减少,那么C3增加,C5减少,与图形的走势不符合,B错误;
      C、图中II阶段甲C5上升,乙C3下降,则改变的条件可能是降低CO₂浓度,进而导致C5消耗减少而表现为含量上升,同时C3生成减少而表现为含量下降,此时叶绿体中NADPH和ATP的积累是CO2浓度降低导致的结果,C错误;
      D、Ⅱ阶段改变的条件主要影响暗反应的进行,即Ⅱ阶段的变化是由于二氧化碳浓度下降导致的,所以Ⅱ阶段光合速率最大时所需光照强度比Ⅰ阶段低,D正确。
      故选D。
      7. 种子贮藏中需要控制呼吸作用以减少有机物的消耗。若作物种子呼吸作用所利用的物质是淀粉分解产生的葡萄糖,下列关于种子呼吸作用的叙述正确的是( )
      A. 若产生的CO2与乙醇的分子数相等,则细胞只进行无氧呼吸
      B. 若细胞只进行有氧呼吸,则吸收O2的分子数与释放CO2的相等
      C. 若细胞只进行无氧呼吸且产物是乳酸,则无O2吸收也无CO2释放
      D. 若细胞同时进行有氧和无氧呼吸,则吸收O2的分子数比释放CO2的多
      【答案】ABC
      【分析】呼吸底物是葡萄糖时,若只进行有氧呼吸,则消耗的氧气=生成的二氧化碳量;若只进行无氧呼吸,当呼吸产物是酒精时,生成的酒精量=生成的二氧化碳量。
      【详解】A、若二氧化碳的生成量=酒精的生成量,则说明不消耗氧气,故只有无氧呼吸,A正确;
      B、若只进行有氧呼吸,则消耗的氧气量=生成的二氧化碳量,B正确;
      C、若只进行无氧呼吸,说明不消耗氧气,产乳酸的无氧呼吸不会产生二氧化碳,C正确;
      D、若同时进行有氧呼吸和无氧呼吸,若无氧呼吸产酒精,则消耗的氧气量小于二氧化碳的生成量,若无氧呼吸产乳酸,则消耗的氧气量=二氧化碳的生成量,D错误。
      故选ABC。
      8. ATP处理能使酚类(对人体有较高的营养价值)含量上升从而延长黄瓜保鲜时间,4CL是酚类合成的关键酶。研究小组将鲜切黄瓜在1.6mml/LATP处理10min后,测定其在10℃、72h贮藏期间的4CL活性.结果如下图所示(CK为对照组)。下列叙述错误的是( )
      A. ATP处理后鲜切黄瓜4CL酶活性呈先升后降的趋势
      B. ATP处理48h后,鲜切黄瓜的4CL酶活性和总酚的含量均最高
      C. 低温储存能延长黄瓜保鲜时间,因此本实验须在相对低温条件下完成
      D. 可增设不同ATP浓度处理以探究促进黄瓜保鲜最适ATP浓度
      【答案】B
      【分析】ATP结构式可简写成A-P~P~P,式中A代表腺苷,T代表3个,P代表磷酸基团,~代表特殊化学键。ATP是一种直接能源物质。
      【详解】A、据图分析ATP处理组的曲线,可知ATP处理后鲜切黄瓜4CL酶活性呈先升微微后降的趋势,A正确;
      B、实验的因变量是4CL酶活性,据图分析ATP处理组的曲线,ATP处理48h后,鲜切黄瓜的4CL酶活性最高,但不能判断总酚的含量,B错误;
      C、低温储存时可能4CL活性相对较高,会使酚类含量上升从而延长黄瓜保鲜时间黄瓜保鲜时间,因此本实验须在相对低温条件下完成,C正确
      D、本实验只是单一的在1.6mml/LATP的条件下做的测定,若要探究促进黄瓜保鲜的最适ATP浓度,可增设不同ATP浓度处理,D正确。
      故选B。
      9. 下列关于“观察洋葱根尖分生区细胞有丝分裂实验”的操作与效果的叙述,正确的是( )
      A. 遗漏了解离过程,可能无法清晰观察到分生区细胞
      B. 遗漏了漂洗过程,可能无法清晰观察到纺锤体
      C. 延长染色的时间,可以更好地观察染色体的形态
      D. 发现分裂中期的细胞,适当等待可观察到后期的出现
      【答案】A
      【分析】观察植物细胞有丝分裂实验:
      (1)解离:剪取根尖2-3mm(最好每天的10-14点取根,因此时间是洋葱根尖有丝分裂高峰期),立即放入盛有质量分数为15%的氯化氢溶液和体积分数为95%的酒精溶液的混合液(1:1)的玻璃皿中,在室温下解离3-5min。
      (2)漂洗:待根尖酥软后,用镊子取出,放入盛有清水的玻璃皿中漂洗约10min。
      (3)染色:把洋葱根尖放进盛有质量浓度为0.01g/mL或0.02g/mL的龙胆紫溶液的培养皿中,染色3-5min。
      (4)制片:取一干净载玻片,在中央滴一滴清水,将染色的根尖用镊子取出,放入载玻片的水滴中,并且用镊子尖把根尖弄碎,盖上盖玻片,在盖玻片再加一载玻片。然后,用拇指轻轻地压载玻片。取下后加上的载玻片,既制成装片。
      (5)观察:①低倍镜观察把制成的洋葱根尖装片先放在低倍镜下观察,要求找到分生区的细胞,特点是:细胞呈正方形,排列紧密,有的细胞正在分裂。②高倍镜观察找到分生区的细胞后,把低倍镜移走,直接换上高倍镜,用细准焦螺旋和反光镜把视野调整的既清晰又较亮,直到看清细胞物像为止。
      【详解】A、遗漏了解离过程,这样细胞不能彼此分离,即相互重叠,因此实验结果很可能是无法清晰观察到分生区细胞,A正确;
      B、遗漏了漂洗过程,而漂洗的作用是洗去解离液,防止解离过度,纺锤体在光学显微镜下不能被观察到,B错误;
      C、延长染色的时间,会导致其它部位也被染成深色,无法分辨染色体,C错误;
      D、细胞通过解离,已经死亡,发现分裂中期的细胞,该细胞不能继续分裂,也就不能观察到后期的出现,D错误。
      故选A。
      10. 某生物兴趣小组选用生理状况相同的柽柳根,一定浓度的X溶液.X载体蛋白抑制剂和呼吸酶抑制剂进行了如下三组实验(每组均选用了6条柽柳根):
      甲组:柽柳根+X溶液→一段时间后测定溶液中的X浓度,计算出X吸收速率
      乙组:柽柳根+X溶液+X载体蛋白抑制剂→一段时间后测定溶液中的X浓度,计算出X吸收速率
      丙组:柽柳根+X溶液+呼吸酶抑制剂→一段时间后测定溶液中的X浓度,计算出X吸收速率
      以探究柽柳根对X的吸收方式。下列分析错误的是( )
      A. 甲组为对照组,仅分析甲组的实验结果不能确定柽柳根对X的吸收方式
      B. 若乙组溶液中X的吸收的吸收速率比甲组的低,说明X被吸收的方式为协助扩散
      C. 若丙组溶液中X的吸收的吸收速率与甲组的相等,说明X被吸收的方式为被动运输
      D. 若乙、丙两组溶液中X的吸收的吸收速率均比甲组的低,说明X被吸收的方式为主动运输
      【答案】B
      【分析】分析题意,本实验目的是探究根部对无机盐X的吸收方式,其中被动运输需要载体和能量,协助扩散需要载体,不需要能量,自由扩散不需要载体和能量。
      【详解】A、甲组用柽柳根+X溶液,属于自然状态下的处理,属于对照组,仅分析甲组的实验结果不能确定柽柳根对X的吸收方式,A正确;
      B、乙组施用X载体蛋白抑制剂,若乙组溶液中X的吸收的吸收速率比甲组的低,说明X被吸收的方式为协助扩散或主动运输,B错误;
      C、若丙组溶液中X的吸收速率与甲组的吸收速率相等,说明根部吸收X不消耗能量,即是通过被动运输吸收的,C正确;
      D、若乙、丙两组溶液中X的吸收速率小于甲组的吸收速率,说明根部吸收X既需要载体,也消耗能量,故是通过主动运输吸收的,D正确。
      故选B。
      11. 哺乳动物的细胞膜具有不同类型的磷脂(SM、PC、PE、PS和PI),磷脂均由亲水性的头部和疏水性的尾部组成。与PC相比,PE极性头部空间占位较小,下列叙述错误的是( )
      A. X侧为细胞内侧而,Y侧为细胞外侧面
      B. 磷脂的不均匀分布与膜蛋白的分布也有关
      C. 细胞膜的选择透过性与磷脂分子对水的亲疏有关
      D. 膜上的磷脂分子和通道蛋白都存在疏水性部分和亲水性部分
      【答案】A
      【分析】(1)流动镶嵌模型的基本内容:
      ①磷脂双分子层构成膜的基本支架,具有流动性;
      ②蛋白质分子镶嵌或贯穿磷脂双分子层,大多数蛋白质分子可以运动;
      ③细胞膜上的一些蛋白和糖类结合形成糖蛋白,叫做糖被,糖蛋白具有润滑、保护和细胞表面的识别作用;
      ④细胞膜表面还含有糖类和脂质分子结合成的糖脂。
      (2)细胞的结构特点和功能特点:①细胞膜的结构特点:细胞膜具有一定的流动性;②细胞膜的功能特点:细胞膜具有选择透性。
      【详解】A、内侧的磷脂双分子层较外侧的磷脂双分子层曲度大,PE极性头部空间占位较小,Y侧为细胞内侧面,A错误;
      B、细胞膜上的蛋白质分子有的镶嵌在磷脂双分子层表面,有的横跨整个磷脂双分子层,据此推测,磷脂的不均匀分布与膜蛋白的分布也有关,B正确;
      C、细胞膜的选择透过性既与磷脂分子对水的亲疏有关,也与其中含有的蛋白质的种类和数量有关,C正确;
      D、通道蛋白贯穿于整个磷脂双分子层,位于磷脂双分子层内部的部分具有疏水性,磷脂分子具有亲水性头部和疏水性尾部,D正确。
      故选A。
      12. 在观察洋葱根尖分生区组织细胞的有丝分裂实验中,某同学绘制的各时期细胞模式图如下。下列叙述错误的是( )
      A. 细胞c和细胞d中都含有同源染色体
      B. 若用DNA合成抑制剂处理,则细胞将停留在细胞b所处时期
      C. 细胞e中的X为细胞板,细胞板扩展形成新的细胞壁
      D. 制作临时装片时,对洋葱根尖进行染色后,要进行漂洗才能制片
      【答案】D
      【分析】分析题图:细胞a处于有丝分裂中期,细胞b处于分裂间期,细胞c处于有丝分裂后期,细胞d处于有丝分裂前期,细胞e处于有丝分裂末期。
      【详解】A、有丝分裂是产生体细胞的过程,整个过程均存在同源染色体;题图可知,细胞c处于有丝分裂后期,细胞d处于有丝分裂前期,A正确;
      B、细胞b处于分裂间期,该时期最主要的特点是完成DNA的复制以及有关蛋白质的合成,若用DNA合成抑制剂处理细胞,则细胞将停留在细胞b所处时期,B正确;
      C、题图为植物细胞有丝分裂模式图;细胞e处于有丝分裂末期,X为细胞板,细胞板逐渐扩展形成新的细胞壁,C正确;
      D、“观察根尖分生组织的细胞有丝分裂实验”制作临时装片步骤是:剪取根尖→解离→漂洗→染色→制片→观察;制作临时装片时,应先对洋葱根尖进行漂洗再染色,染色后不需要漂洗即可制片,D错误。
      故选D。
      13. 柽柳是强耐盐植物,它可以将体内多余的无机盐排出体外,以降低盐胁迫对细胞造成的危害。如图以Na+为例,展示了该过程的主要机制(图中A、B、C、D为不同的转运蛋白)。下列相关叙述错误的是( )
      A. Na+不需要与转运蛋白C结合即可完成跨膜运输
      B. 转运蛋白D在ATP作用下会发生空间结构的变化
      C. 一种或一类离子只能通过一种转运蛋白跨膜运输
      D. 加入呼吸抑制剂可能使液泡中Na+相对含量降低
      【答案】C
      【分析】据图分析,Na⁺通过A进入收集细胞的方式为主动运输;Na⁺通过B进入液泡的方式为主动运输;Na⁺通过C从液泡进入收集细胞细胞质基质为协助扩散;Na⁺通过D从分泌细胞中运出到环境中为主动运输。
      【详解】A、液泡中的Na⁺运到细胞质基质是通过通道蛋白进行的,不需要与转运蛋白C结合,A正确;
      B、Na⁺通过D从分泌细胞中运出,转运蛋白D参与催化ATP水解,同时将钠离子运出细胞,会发生空间结构的变化,B正确;
      C、据图分析,转运蛋白ABCD均可运输Na⁺,C错误;
      D、据图所示,Na⁺进入液泡的过程是逆浓度运输,说明是主动运输,需要消耗能量,加入呼吸抑制剂可能使液泡中Na+相对含量降低,D正确。
      故选C。
      14. 在香蕉果实成熟过程中,果实中的贮藏物不断代谢转化,香蕉逐渐变甜。下面图A中Ⅰ、Ⅱ两条曲线分别表示香蕉果实成熟过程中两种物质含量的变化趋势。现取成熟到第x天和第y天的等量香蕉果肉进行研磨,分别加入等量的蒸馏水中制成两种提取液。然后在a、b试管中各加5mL第x天的提取液,在c、d试管中各加5mL第y天的提取液(图B)下列说法不正确的是( )
      A. 在a、c试管中各加入等量碘液后,两管均呈蓝色,但c管颜色较浅
      B. 图A中表示淀粉含量变化的曲线是Ⅰ,表示还原糖含量变化的曲线是Ⅱ
      C. 图A中Ⅰ、Ⅱ曲线所表示的物质的组成元素都是C、H、O
      D. 在b、d试管中各加入等量斐林试剂后水浴加热,两管均呈砖红色,b管颜色较深
      【答案】D
      【分析】本题是以香蕉成熟过程中糖类的变化考查糖的分类和作用及糖类的检测方法,分析图A曲线可知,Ⅰ是香蕉成熟过程中淀粉含量的变化,Ⅱ是还原糖的变化;分析题图B可知,a、c是检测淀粉的含量,b、d是检测还原糖的含量。碘液是用来检验淀粉的存在的,斐林试剂是用来检验可溶性还原糖的存在的。
      【详解】A、与a管相比c管内的淀粉含量下降,所以加入等量碘液后,两管均呈蓝色,但是c管颜色较浅,A正确;
      B、据图分析可知,Ⅰ是香蕉成熟过程中淀粉含量的变化,Ⅱ是还原糖的变化,B正确;
      C、图A中Ⅰ、Ⅱ曲线所表示的物质都是糖类,元素组成都是C、H、O,C正确;
      D、b、d试管用斐林试剂检验还原糖,对应曲线Ⅱ,b管还原糖较少颜色较浅,d管还原糖较多颜色较深,D错误。
      故选D。
      15. 下列选项正确的是( )
      A. 可以以藓类植物的叶子作实验材料并用其观察叶绿体和细胞质的流动。
      B. 实验“分泌蛋白的合成和运输”中,由于标记的是氨基酸,所以可以选择标记亮氨酸上N来进行同位素示踪
      C. 生物实验中使用斐林试剂可以不用水浴。
      D. ATP分子结构可简写为A—P—P—P,其中A是腺苷酸,ATP是细胞的直接能源
      【答案】A
      【详解】A、藓类植物的叶片薄,叶肉细胞为单层,无需切片即可直接制片观察叶绿体;叶绿体的运动可作为细胞质流动的标志,因此可用其观察叶绿体和细胞质流动,A正确;
      B、分泌蛋白实验中,常用³H标记亮氨酸,因为³H更易追踪且检测灵敏,N的同位素为稳定性同位素,不能进行同位素示踪,B错误;
      C、斐林试剂用于鉴定还原糖时,需在沸水浴条件下与还原糖反应生成砖红色沉淀,因此高中实验中斐林试剂必须水浴,C错误;
      D、ATP结构简式应为A—P~P~P,其中A是腺苷(由腺嘌呤和核糖组成),此外,高能磷酸键应用“~”表示,D错误。
      故选A。
      二、选择题:本题共5小题,每小题3分,共15分。在每小题给出的选项中,有多项符合题目要求,全部选对的得3分,部分选对的得1分,有选错的得0分。
      16. 某种胰岛素是由51个氨基酸组成的蛋白质,含有2条肽链和3个二硫键。在提取该胰岛素的过程中,β—巯基乙醇的使用浓度会直接影响其结构。当β—巯基乙醇的使用浓度过高时,该种胰岛素的二硫键断裂,肽链伸展。下列叙述正确的是( )
      A. 胰岛素与糖原均是由多个单体连接成的多聚体
      B. 高浓度β—巯基乙醇改变了胰岛素的空间结构,进而导致其功能丧失
      C. 经高浓度β—巯基乙醇处理的胰岛素仍可与双缩脲试剂发生紫色反应
      D. 胰岛素的肽键、二硫键的形成及肽链折叠等加工过程是在高尔基体内完成的
      【答案】ABC
      【详解】A、胰岛素的化学本质是蛋白质,其单体是氨基酸,糖原的单体是葡萄糖,胰岛素和糖原都是由多个单体连接成的多聚体,A正确;
      B、高浓度β-巯基乙醇使胰岛素的二硫键断裂,肽链伸展,改变了胰岛素的空间结构,使其功能丧失,B正确;
      C、高浓度β-巯基乙醇只能导致胰岛素的二硫键断裂,没有破坏其肽键,因此经高浓度β-巯基乙醇处理的胰岛素仍能与双缩脲试剂发生紫色反应,C正确;
      D、胰岛素的肽键形成是在核糖体上进行的,二硫键的形成及肽链的折叠等蛋白质的加工折叠过程是在内质网和高尔基体内完成的,D错误。
      故选ABC。
      17. 生物体内某些重要化合物的元素组成和功能关系如下图所示。其中甲代表DNA,乙代表RNA,丙代表蛋白质,X、Y代表元素,a、b、c是组成甲、乙、丙三种生物大分子的单体,这三种单体的结构可用d或e表示。据图分析正确的是( )
      A. 大肠杆菌细胞中单体a、b的结构可用d表示,其中d的种类有8种
      B. 人体细胞内单体c的结构可用e表示,e的种类有21种
      C. a、b是生物体内遗传信息的携带者,丙是生命活动的主要承担者
      D. 甲、乙的多样性由d中的n充分体现,丙的多样性由e中的R充分体现
      【答案】AB
      【详解】A、甲是DNA,乙是信使RNA,单体a、b分别是脱氧核苷酸和核糖核苷酸,可用d表示,其中d的种类有8种,A正确;
      B、丙是蛋白质,c表示氨基酸,氨基酸的结构可用e表示,种类有21种,B正确;
      C、生物体内遗传信息的携带者是核酸,对应图中的甲和乙,丙(蛋白质)是生命活动的主要承担者,C错误;
      D、甲是DNA,乙是RNA,其多样性由d中的n的数量和排列顺序充分体现;丙蛋白质的多样性除了与e中的R有关,还与氨基酸的数目、排列顺序和肽链的空间结构有关,D错误。
      故选AB。
      18. 膜蛋白是一类结构独特的蛋白质,它镶嵌于膜脂的特性使这一蛋白处于细胞与外界的交界部位,如图是细胞膜上3种膜蛋白与磷脂双分子层之间的直接相互作用模式。下列相关叙述错误的是( )
      A. 若蛋白A具有信息传递功能,则该蛋白可能是胰岛素的受体
      B. 若蛋白B具有物质运输功能,则该蛋白能选择性控制物质进出
      C. 若蛋白C有催化功能,则其活性的高低受温度、pH等因素的影响
      D. 蛋白A和蛋白B的跨膜区段的氨基酸很可能具有较强的亲水性
      【答案】D
      【详解】A、胰岛素是一种激素,需要与靶细胞表面的受体结合来传递信息,若蛋白A具有信息传递功能,它有可能是胰岛素的受体,A正确;
      B、具有物质运输功能的膜蛋白(如载体蛋白),能够选择性地控制物质进出细胞,这是细胞膜选择透过性的体现,B正确;
      C、具有催化功能的蛋白质是酶,酶的活性高低受温度、pH等因素的影响,C正确;
      D、磷脂双分子层内部是疏水的,蛋白A和蛋白B的跨膜区段位于磷脂双分子层中,所以这些区段的氨基酸很可能具有较强的疏水性,而不是亲水性,D错误。
      故选D。
      19. 用物质的量浓度为2ml/L的乙二醇溶液和2ml/L的蔗糖溶液分别浸泡某种植物细胞,观察细胞的质壁分离现象,得到其原生质体体积变化情况如下图所示。下列叙述错误的是( )
      A. 2min后,处于蔗糖溶液中的植物细胞其细胞壁与原生质层之间充满了蔗糖溶液
      B. 前2min,处于蔗糖溶液中的植物细胞吸水能力不断增强
      C. C点的出现是由于乙二醇进入了植物细胞
      D. 所有植物细胞均可发生质壁分离
      【答案】D
      【分析】题图分析,某种植物细胞处于乙二醇溶液中,外界溶液浓度高于细胞液浓度,发生质壁分离,质生质体体积变小,细胞液浓度增大;随后乙二醇溶液以自由扩散的方式进入细胞,细胞液浓度增加,细胞吸水,发生质壁分离复原;而植物细胞处于蔗糖溶液中,外界溶液浓度高于细胞液浓度,发生质壁分离,质生质体体积变小;蔗糖不能进入细胞,不会发生自动复原。
      【详解】A、细胞壁具有全透性,所以质壁分离时细胞壁与原生质层间充满了外界溶液-蔗糖溶液,A正确;
      B、前2分钟,细胞失水,细胞液的浓度不断升高,所以吸水能力增强,B正确;
      C、C点发生植物细胞的自动复原,细胞能自动复原是由于溶质乙二醇进入细胞使细胞液的浓度大于外界溶液的浓度,C正确;
      D、活的有大液泡的植物细胞才能质壁分离,D错误。
      故选D。
      20. 下图是某生物体细胞有丝分裂不同分裂时期的图像,下列对图像的叙述正确的是( )
      A. 该生物可能是动物
      B. 甲、乙、丙三细胞分别处于有丝分裂的前期、后期和中期
      C. 甲细胞中正在发生染色体的复制
      D. 甲、乙、丙三个细胞内染色体数、染色单体数、核DNA分子数的比例都为1∶2∶2
      【答案】AB
      【详解】A、由于该生物体细胞不含细胞壁,因此该生物可能是动物,A正确;
      B、甲细胞染色体散乱分布前期,乙细胞染色体着丝粒分裂为后期,丙细胞着丝粒整齐地排列在赤道面中央为中期,B正确;
      C、甲细胞位于有丝分裂前期,染色体在间期已复制完成,C错误;
      D、甲、丙两细胞中,细胞核中均含有4条染色体,每条染色体含两条姐妹染色单体,含两个DNA,故染色体数:染色单体数:核DNA分子数比例为1:2:2,乙细胞核中染色体数:染色单体数:核DNA分子数比例为1:0:1,D错误。
      故选AB。
      三、主观题:本题共5小题,共55分。
      21. 研究叶子
      在生物实验室,小明取出了两个紫色的洋葱,将其中一个进行栽培,没过多久,就长出了很多叶子。小明首先取下了其中一片。
      小明取出打孔器,向水中打出30片小圆叶片,打算探究环境因素对光合作用的影响。根据所学知识,回答下列问题:
      (1)小明应记录__________(一段时间内小圆叶片浮起的数量/一定数量小圆叶片浮起所用的时间)来进行比较不同条件下光合作用的强弱
      (2)小明通过移动灯的位置,并用灯的位置换算出光照强度,画出了下述图像,则下列正确的有________。
      A. A点可以代表植物的呼吸强度
      B. B点代表光饱和点
      C. B点代表光补偿点
      D. C点代表光饱和点
      (3)如果其他条件都不变且适宜,但小明将白光灯换成黄光灯,则测出光合强度会________(降低/升高/不变)。
      小明取下另一片叶子。进行“绿叶中色素的提取和分离”实验。
      (4)提取色素的原理是________。
      接下来,小明取出研杵,加入SiO2并且开始研磨。然后使用无水乙醇溶解了色素,将研磨液迅速倒入放有滤纸的玻璃漏斗中进行过滤。最后剪下长方形的滤纸条,用铅笔在约1cm处画一条细线。然后倒入足量无水乙醇进行层析,最后小明没有得到实验结果。
      (5)上述操作中至少有2处错误,请你指出并改正________。
      (6)小明在正确的操作下,终于层析了四条条带,可是他分不清哪条是哪个色素,请你以从距离铅笔画的细线由近到远的顺序写下四条带的色素名字________。
      【答案】(1)一段时间内小圆叶片浮起的数量 (2)A
      (3)降低 (4)绿叶中的色素能够溶解在有机溶剂无水乙醇中
      (5)没加碳酸钙保护色素;应该使用单层尼龙布过滤而非滤纸;层析时用层析液而无水乙醇
      (6)叶绿素b,叶绿素a,叶黄素,胡萝卜素
      【分析】绿叶中的色素能够溶解在有机溶剂无水乙醇中,所以,可以用无水乙醇提取绿叶中的色素。由于色素存在于细胞内,需要先破碎细胞才能释放出色素。绿叶中的色素不只有一种,它们都能溶解在层析液中,但不同的色素溶解度不同。溶解度高的随层析液在滤纸上扩散得快,反之则慢。这样,绿叶中的色素就会随着层析液在滤纸上的扩散而分开。
      【解析】(1)在探究环境因素对光合作用的影响实验中,若记录一段时间内小圆叶片浮起的数,数量越多说明光合作用产生的氧气越多,光合作用越强;若记录一定数量小圆叶片浮起所用的时间,时间越短说明光合作用产生氧气的速率越快,光合作用越强。这两种方式都可以比较不同条件下光合作用的强弱,但从实验操作和数据处理的便利性来看,记录一段时间内小圆叶片浮起的数更为简便直观 。
      (2)A、在A点时,光照强度为0,此时植物只进行呼吸作用,CO2的吸收量为负值,代表植物呼吸作用释放CO2的量,所以A点可以代表植物的呼吸强度,A正确;
      BC、光补偿点是指植物在一定的光照条件下,光合作用吸收CO2的量与呼吸作用释放CO2的量相等时的光照强度,研究对象是整个植株,而题干中给的材料是一片叶子,所以B点不能代表光补偿点,BC错误;
      D、光饱和点是指在一定的光照强度范围内,植物的光合速率随着光照强度的增加而增大,但当光照强度增加到一定程度后,光合速率不再增加,此时的光照强度就是光饱和点,研究对象是整个植株,而题干中给的材料是一片叶子,所以C点不能代表光饱和点,D错误。
      故选A。
      (3)叶绿体中的色素主要吸收红光和蓝紫光,对黄光的吸收较少,将白光灯换成黄光灯,植物可利用的光能减少,光合作用强度降低。
      (4)提取色素的原理是绿叶中的色素能够溶解在有机溶剂无水乙醇中,所以可以用无水乙醇提取绿叶中的色素。
      (5)错误1:没加碳酸钙保护色素,研磨时应加入SiO2、CaCO3和无水乙醇,CaCO3可以防止色素被破坏,错误2:不能用滤纸过滤,因为滤纸会吸附色素,导致滤液中色素含量减少,应该用单层尼龙布过滤,错误3:层析时用层析液而无水乙醇,不同的色素在层析液中溶解度不同,溶解度高的随层析液在滤纸上扩散得快,反之则慢。
      (6)在绿叶中色素的提取和分离实验中,层析后得到的四条色素带,从距离铅笔画的细线由近到远的顺序依次是叶绿素b、叶绿素a、叶黄素、胡萝卜素。
      22. 研究细胞
      小明取下紫色洋葱的鳞片叶外表皮,处理后进行植物细胞质壁分离实验。
      (1)小明应用________(低倍镜/高倍镜)进行观察。
      (2)小明倒入了质量分数0.3g/mL的蔗糖溶液,下列说法正确的是________
      A. 如果有的细胞没有发生质壁分离现象,则细胞一定死亡
      B. 需要染色才能看到质壁分离现象
      C. 细胞在发生质壁分离的过程中,一直在失水,但是吸水能力一直在增强
      D. 细胞如果发生质壁分离现象,将蔗糖溶液换成清水,细胞不发生质壁分离的复原,则细胞一定死亡
      (3)小明发现,倒入适宜浓度的KNO3溶液时,不需要换清水,就可以在显微镜下同时看到质壁分离和复原的现象,请解释原因________。
      (4)小明发现,经历了(3)的细胞,在(2)的条件下,竟然不发生质壁分离,请解释原因________。
      小明拿出了“一”中没有用到的那个洋葱,培养出根尖后。
      (5)小明应剪下的细胞是根中的________区细胞,细胞呈________形,排列紧密;
      (6)请写出制片的四个过程∶________;
      (7)小明用醋酸洋红染色体,染色体会被染成________色;
      (8)小明用的解离液中,配制前倒入的酒精的体积分数________。
      【答案】(1)低倍镜 (2)CD
      (3)K⁺和NO3-可通过主动运输进入细胞,使得细胞液浓度升高,导致细胞先质壁分离后复原
      (4)细胞吸收了K⁺和NO3-后,细胞液浓度升高,与蔗糖浓度差变小或相等,不发生质壁分离
      (5)①. 分生 ②. 正方
      (6)解离→漂洗→染色→制片
      (7)红 (8)95%
      【分析】植物细胞的原生质层相当于一层半透膜,植物细胞也是通过渗透作用吸水和失水的。当细胞液的浓度小于外界溶液的浓度时,细胞液中的水就透过原生质层进入外界溶液中,使细胞壁和原生质层都出现一定程度的收缩。当细胞不断失水时, 由于原生质层比细胞壁的伸缩性大,原生质层就会与细胞壁逐渐分离开来,也就是逐渐发生了质壁分离。当细胞液的浓度大于外界溶液的浓度时,外界溶液中的水就 透过原生质层进入细胞液中,整个原生质层就会慢慢地恢复成原来的状态,使植物细胞逐渐发生质壁分离的复原。
      【解析】(1)在观察植物细胞质壁分离实验中,低倍镜下就能够清晰地观察到细胞的质壁分离现象,而且低倍镜下视野范围大,容易找到目标细胞,所以应用低倍镜进行观察。
      (2)A、如果有的细胞没有发生质壁分离现象,细胞不一定死亡,有可能是这些细胞是死细胞,也有可能是细胞液浓度大于或等于蔗糖溶液浓度,A错误;
      B、紫色洋葱鳞片叶外表皮细胞有紫色的大液泡,自身有颜色,不需要染色就能看到质壁分离现象,B错误;
      C、细胞在发生质壁分离的过程中,一直在失水,细胞液浓度逐渐增大,所以吸水能力一直在增强,C正确;
      D、细胞如果发生质壁分离现象,将蔗糖溶液换成清水,细胞不发生质壁分离的复原,可以判断该细胞由于过度失水,细胞一定死亡,D正确。
      故选CD。
      (3)在适宜浓度的KNO3溶液中,K+和NO3-可以通过主动运输的方式进入细胞。细胞在失水发生质壁分离的同时,由于K+和NO3-不断进入细胞,使细胞液浓度逐渐增大,当细胞液浓度大于外界溶液浓度时,细胞开始吸水,从而发生质壁分离的复原,所以不需要换清水,就可以在显微镜下同时看到质壁分离和复原的现象。
      (4)经历了(3)的细胞,在(2)的条件下不发生质壁分离,是因为在(3)中细胞吸收了K+和NO3-,使细胞液浓度增大,当再放入质量分数0.3g/mL的蔗糖溶液中时,细胞液浓度与蔗糖浓度差变小或相等,细胞不再失水,所以不发生质壁分离。
      (5)观察植物细胞有丝分裂实验,应剪下根中的分生区细胞,分生区细胞呈正方形,排列紧密。
      (6)制片的四个过程为:解离→漂洗→染色→制片。解离的目的是使组织细胞相互分离开来,漂洗的目的是洗去解离液,防止解离过度,染色是为了使染色体着色,便于观察,制片是为了使细胞分散开,便于在显微镜下观察。
      (7)醋酸洋红是一种碱性染料,染色体容易被碱性染料染成深色,染色体会被染成红色。
      (8)解离液是由质量分数为15%的盐酸和体积分数为95%的酒精按1:1的比例混合而成的,所以配制前倒入的酒精的体积分数为95%。
      23. 研究植株。小明认真培育了洋葱,并使其长出了叶子。小明想要对其进行盐胁迫实验。盐胁迫是指土壤或生长介质中盐分含量过高对植物造成的一种非生物胁迫。植物在盐胁迫下需要通过多种生理和生化机制来适应和缓解这种压力。研究人员研究了盐胁迫对某种植物幼苗光合作用的影响,其中叶绿素的检测结果如表所示。回答下列问题:
      (1)提取叶绿素的过程中为保证色素不被破坏,通常会加入___________。
      研究人员使用光谱分析仪测量叶绿素含量时,通过检测叶绿素对特定波长的吸收峰值来计算叶绿素含量,一般选择红光,而不是蓝紫光,其原因是___________。
      (2)研究人员进一步测定了该种植物幼苗生长过程中的生物量变化,结果如图1所示。
      ①不同浓度的盐胁迫是否均会造成该种植物生长受到抑制?判断依据是___________。
      ②结合表中数据和图1信息分析,高浓度盐胁迫下,植物生长缓慢的原因是___________。
      (3)盐胁迫还会影响根细胞中可溶性糖的含量,因此研究人员测定了该种植物甲、乙两个品系的根细胞中可溶性糖的含量,结果如图2所示。据图2分析,在一定的盐浓度范围内,甲、乙品系的根细胞中的可溶性糖含量均有不同程度的增加,其意义是___________,两个品系中更适应盐胁迫环境的是________品系。
      【答案】(1)①. 碳酸钙 ②. 叶绿素主要吸收蓝紫光和红光,类胡萝卜素主要吸收蓝紫光,选择红光测定叶绿素含量,能够尽可能排除类胡萝卜素对检测结果的影响。
      (2)①. 否;盐浓度为100mml/L时,植物幼苗的生物量高于对照组的。 ②. 高浓度盐胁迫会导致叶绿素含量降低,使得光合速率降低,有机物含量减少,进而导致植物幼苗的生物量减少。
      (3)①. 可溶性糖含量增加可以提高细胞渗透压,从而提高植物根部细胞吸水能力。 ②. 甲
      【分析】光合作用的过程,根据是否需要光能,这些化学反应可以概括地分为光反应和暗反应(碳反应)两个阶段。光合作用第一个阶段的化学反应,必须有光才能进行,这个阶段叫作光反应阶段。光反应阶段是在类囊体的薄膜上进行的。光合作用第二个阶段中的化学反应,有没有光都能进行,这个阶段叫作暗反应阶段。暗反应阶段的化学反应是在叶绿体的基质中进行的。
      【解析】(1) 碳酸钙能与液泡中的有机酸反应,因而保护叶绿素,因此提取叶绿素的过程中为保证色素不被破坏,通常会加入碳酸钙。使用光谱分析仪测量叶绿素含量时,通过检测叶绿素对特定波长的吸收峰值来计算叶绿素含量,一般选择红光,而不是蓝紫光的原因是叶绿素主要吸收蓝紫光和红光,类胡萝卜素主要吸收蓝紫光,选择红光测定叶绿素含量,能够尽可能排除类胡萝卜素对检测结果的影响。
      (2) ①不同浓度的盐胁迫并不都造成该种植物生长受到抑制,因为表中数据显示,盐浓度为100mml/L时,植物幼苗的叶绿素含量上升,因而生物量明显高于对照组,而更高浓度的盐胁迫会导致叶绿素含量下降,进而表现为生物量下降。
      ②结合表中数据和图1信息分析,高浓度盐胁迫下,植物生长缓慢的原因是高浓度盐胁迫会导致叶绿素含量降低,使光合速率降低,有机物合成量减少,进而导致植物幼苗的生物量减少。
      (3)在一定的盐浓度范围内,甲、乙品系的根细胞中的可溶性糖含量均有不同程度的增加,随着可溶性糖含量增加可以提高细胞液的渗透压,进而提高根细胞的吸水能力,因而提高了植物对抗盐胁迫的能力;根据图示,甲品系中可溶性糖随盐胁迫的程度上升而上升,而乙品系表现为更高浓度的盐胁迫会导致可溶性糖含量下降,因而可判断两个品系中更适应盐胁迫环境的是甲。
      24. 下图为高等动物细胞内蛋白质合成、加工及定向转运的主要途径示意图,其中a~f表示相应的细胞结构,①~⑧表示相应的生理过程,请据图回答问题:
      (1)细胞器膜、核膜和细胞膜等膜结构共同构成真核细胞的________。细胞中c、d、e、f等具膜结构的膜功能各不相同,从膜的组成成分分析,其主要原因是组成生物膜的________的种类和数量不同。分泌蛋白的合成、加工和运输过程需要多种细胞器参与,这体现了________________。
      (2)据图分析,分泌蛋白合成并分泌的过程依次是________________(填序号)。
      (3)细胞内的囊泡能够附着在细胞骨架上定向转移。科学家筛选出一些突变型酵母菌,这些酵母菌在25℃时分泌功能正常,但在35℃下培养时,本应分泌到胞外的蛋白质会异常堆积在细胞内某处。回答下列问题:
      ①研究表明:细胞内利用囊泡运输物质的过程与某种蛋白质(S蛋白)有关。科学家经筛选获得了含有异常结构的S蛋白的酵母菌,与正常酵母菌相比,发现其内质网形成的囊泡在细胞内大量积累。据此推测,具有正常结构的S蛋白的功能可能是促进________________。
      ②科学家将图中的突变型酵母菌与正常酵母菌进行基因比对,发现至少有25个基因与囊泡的定向运输有关。结合题干和图示进行分析,分泌突变体A、B出现差异的原因最可能是温度升高,分泌突变体A、B中与囊泡运输有关的受_____________抑制的程度不同。
      【答案】(1)①. 生物膜系统 ②. 蛋白质 ③. 细胞器之间的协调和配合 (2)⑤⑥⑧
      (3)①. 囊泡和高尔基体融合 ②. 基因表达
      【分析】据图分析:图中a-f依次表示细胞结构:核糖体、细胞核、线粒体、内质网、高尔基体、细胞膜。①过程是翻译,a是核糖体,一条mRNA上连接多个核糖体,提高翻译效率,翻译出的蛋白质通过②过程运到细胞核,通过过程④运输到线粒体,过程③运输到细胞质基质参与各项生命活动;过程⑤表示翻译出的多肽进入到内质网进行初步加工,然后通过过程⑥运输到高尔基体中,过程⑦最终形成膜蛋白,过程⑧形成分泌蛋白。
      【解析】(1)细胞膜、核膜以及细胞器,在结构和功能上是紧密联系的统一整体,它们形成的结构体系,叫做细胞的生物膜系统。细胞中c(线粒体)、d(内质网)、e(高尔基体)、f(细胞膜)等具膜结构的膜功能各不相同,主要原因是组成生物膜的蛋白质的种类和数量不同。分泌蛋白合成并分泌的过程依次是核糖体→内质网→高尔基体→细胞膜,这体现了细胞器之间的协调和配合。
      (2)分泌蛋白合成与分泌过程:核糖体合成蛋白质→⑤内质网进行粗加工→内质网“出芽”形成囊泡→⑥高尔基体进行再加工形成成熟的蛋白质→高尔基体“出芽”形成囊泡→⑧细胞膜,分泌蛋白合成并分泌的过程依次是⑤⑥⑧。
      (3)①与正常酵母细胞相比,发现含有异常结构的S蛋白的酵母菌内质网形成的囊泡在细胞内大量积累。据此推测,S蛋白的功能是S蛋白与囊泡和高尔基体的融合有关。
      ②突变型酵母菌至少有25个基因与囊泡的定向运输有关,这些酵母菌在25℃时分泌功能正常,因此分泌突变体A、B的差异,可能是温度升高,与囊泡运输有关的基因的表达有关。
      25. 拟南芥发育早期的叶肉细胞中,未成熟叶绿体发育所需ATP须借助其膜上的转运蛋白H由细胞质基质进入。发育到一定阶段,叶肉细胞H基因表达量下降,细胞质基质ATP向成熟叶绿体转运受阻。
      回答下列问题:
      (1)未成熟叶绿体发育所需ATP主要在___合成,经细胞质基质进入叶绿体。
      (2)光照时,叶绿体类囊体膜上的色素捕获光能,将其转化为ATP和___中的化学能,这些化学能经___阶段释放并转化为糖类中的化学能。
      (3)研究者通过转基因技术在叶绿体成熟的叶肉细胞中实现H基因过量表达,对转H基因和非转基因叶肉细胞进行黑暗处理,之后检测二者细胞质基质和叶绿体基质中ATP相对浓度,结果如图。相对于非转基因细胞,转基因细胞的细胞质基质ATP浓度明显___。据此推测,H基因的过量表达造成细胞质基质ATP被___(填“叶绿体”或“线粒体”)大量消耗,细胞有氧呼吸强度___。

      (4)综合上述分析,叶肉细胞通过下调___阻止细胞质基质ATP进入成熟的叶绿体,从而防止线粒体___,以保证光合产物可转运到其他细胞供能。
      【答案】(1)线粒体(或“线粒体内膜”)
      (2)①. NADPH(或“还原型辅酶Ⅱ”)②. 暗反应(或“卡尔文循环”)
      (3)①. 降低 ②. 叶绿体 ③. 升高
      (4)①. H基因表达(或“H蛋白数量”)②. 过多消耗光合产物(或“有氧呼吸增强”)
      【分析】由题干可知,拟南芥发育早期的叶肉细胞中,未成熟叶绿体发育需要来自细胞质基质的ATP,ATP是细胞中的直接能源物质,主要细胞呼吸和光合作用产生,其中细胞呼吸产生的ATP可以用于各种生命活动,因此未成熟的叶绿体发育所需的ATP来自细胞呼吸,细胞有氧呼吸产生大量ATP,有氧呼吸的场所主要在线粒体,因此细胞线粒体产生大量ATP通过叶绿体膜上的H蛋白转运至叶绿体促进其发育。待叶绿体发育成熟,H基因表达量下降,细胞有氧呼吸产生的ATP向叶绿体转运受阻,ATP可用于其他的生命活动,避免有机物的过度消耗。
      【解析】(1)由题干可知,拟南芥幼苗叶肉细胞的叶绿体仍在发育且时,消耗的ATP主要来自自身线粒体。线粒体通过有氧呼吸为细胞提供生命活动所需的大约95%的能量。线粒体中能够大量合成ATP的化学反应在线粒体内膜上进行。
      (2)在植物光合作用的光反应阶段,光能被光合色素捕获后,转化为储存在ATP和NADPH中的化学能。在暗反应阶段ATP和NADPH中的化学能再进一步转化固定到糖类等有机物中。
      (3)由图可知,叶绿体成熟的非转基因叶肉细胞中H基因表达下调,细胞质基质ATP浓度远高于叶绿体基质。H基因过表达后,细胞质基质中ATP含量下降,且叶绿体基质中ATP含量未显著升高,表明叶绿体消耗了从细胞质基质中转入的ATP。推测,H基因过表达后,大量的ATP转运至叶绿体中被消耗,细胞需代偿性提高线粒体呼吸强度,以补充细胞质基质中的ATP。
      (4)由题分析可知,ATP由细胞质基质向叶绿体转运过程中,H转运蛋白的数量是限制运输速率的一个主要因素。叶绿体成熟的叶肉细胞中H基因的表达下调,H转运蛋白的数量减少,进而ATP向叶绿体的流入被有效阻止,细胞质基质ATP可保持正常生理水平,从而避免了线粒体呼吸作用的额外增强、过多消耗光合产物,保证光合产物能被转运到其他细胞供能。SM
      PC
      PE
      PS
      PI
      X侧含量(%)
      21
      18
      5
      3
      3
      Y侧含量(%)
      3
      7
      22
      14
      4
      盐浓度/(mml·L-1)
      对照组
      100
      300
      500
      700
      900
      叶绿素相对含量
      54.9
      58.6
      56.2
      47.3
      41.5
      32.6

      相关试卷

      辽宁名校联盟2025-2026学年高三上学期8月联考生物试卷(解析版):

      这是一份辽宁名校联盟2025-2026学年高三上学期8月联考生物试卷(解析版),共25页。试卷主要包含了 ATP处理能使酚类,01g/mL或0等内容,欢迎下载使用。

      辽宁省名校联盟2025-2026学年高三上学期9月联考生物试卷(解析版):

      这是一份辽宁省名校联盟2025-2026学年高三上学期9月联考生物试卷(解析版),共23页。

      辽宁省名校联盟2025-2026学年高三上学期8月联考生物试卷:

      这是一份辽宁省名校联盟2025-2026学年高三上学期8月联考生物试卷,共9页。

      资料下载及使用帮助
      版权申诉
      • 1.电子资料成功下载后不支持退换,如发现资料有内容错误问题请联系客服,如若属实,我们会补偿您的损失
      • 2.压缩包下载后请先用软件解压,再使用对应软件打开;软件版本较低时请及时更新
      • 3.资料下载成功后可在60天以内免费重复下载
      版权申诉
      若您为此资料的原创作者,认为该资料内容侵犯了您的知识产权,请扫码添加我们的相关工作人员,我们尽可能的保护您的合法权益。
      入驻教习网,可获得资源免费推广曝光,还可获得多重现金奖励,申请 精品资源制作, 工作室入驻。
      版权申诉二维码
      欢迎来到教习网
      • 900万优选资源,让备课更轻松
      • 600万优选试题,支持自由组卷
      • 高质量可编辑,日均更新2000+
      • 百万教师选择,专业更值得信赖
      微信扫码注册
      手机号注册
      手机号码

      手机号格式错误

      手机验证码 获取验证码 获取验证码

      手机验证码已经成功发送,5分钟内有效

      设置密码

      6-20个字符,数字、字母或符号

      注册即视为同意教习网「注册协议」「隐私条款」
      QQ注册
      手机号注册
      微信注册

      注册成功

      返回
      顶部
      学业水平 高考一轮 高考二轮 高考真题 精选专题 初中月考 教师福利
      添加客服微信 获取1对1服务
      微信扫描添加客服
      Baidu
      map