所属成套资源:安徽省A10联盟2025-2026学年高二上学期9月学情调研各学科试卷及答案
安徽省A10联盟2025-2026学年高二上学期9月学情调研生物试卷(Word版附答案)
展开
这是一份安徽省A10联盟2025-2026学年高二上学期9月学情调研生物试卷(Word版附答案),共10页。试卷主要包含了单选题,解答题,解答题组等内容,欢迎下载使用。
一、单选题
1.下列有关生物科学研究方法运用的叙述正确的是( )
A.科学家运用放射性同位素标记法如用15N来追踪细胞内某种呼吸酶的合成与分泌过程
B.施莱登和施旺运用不完全归纳法建立了细胞学说,从而揭示了生物界的统一性和多样性
C.萨顿运用假说—演绎法证明了基因位于染色体上
D.沃森和克里克主要运用了模型建构法构建了DNA双螺旋结构的物理模型
2.下列关于组成细胞和生物体物质基础的叙述正确的是( )
A.多糖、脂肪、蛋白质、核酸等生物大分子构成了细胞生命大厦的基本框架
B.蛋白质结构多样性的直接原因是DNA的多样性
C.细胞中各种化合物的含量和比例处在不断变化之中,但又保持相对稳定
D.蛋白质和核酸是生命赖以存在的物质基础,但不一定是生命活动的产物
3.某油料作物的种子在黑暗且适宜条件下萌发,其干重的变化情况是先增加后减少。下列相关叙述错误的是( )
A.在萌发初期,种子干重增多的原因可能是种子吸收了大量的无机盐
B.在萌发初期,自由水与结合水比值增大,细胞代谢增强
C.在萌发的中、后期,种子主要通过渗透作用吸水
D.在农业播种时,该油料作物种子应适当浅播
4.下图甲、乙分别表示由细胞膜上的载体蛋白和通道蛋白介导的两种物质跨膜运输方式,下列相关叙述错误的是( )
A.载体蛋白和通道蛋白在转运分子和离子时,其作用机制是一样的
B.由通道蛋白介导的物质运输都是顺浓度梯度的跨膜运输
C.组成载体蛋白和通道蛋白的化学元素至少都有 C、H、O、N
D.载体蛋白每次转运分子或离子时都会发生自身构象的改变
5.细胞代谢是细胞生命活动的基础。下列关于细胞代谢的叙述,正确的是( )
A.在剧烈运动时,人体肌肉细胞产生的二氧化碳来源于细胞质基质和线粒体
B.在有氧条件下,所有生物细胞都在线粒体内膜上氧化[H]产生大量 ATP
C.在光照条件下,绿色植物叶肉细胞中生成的 ATP 均源于光能的直接转化
D.酶能降低化学反应的活化能,使得细胞代谢可在温和条件下快速有序地进行
6.细胞周期包括两个阶段:分裂间期和分裂期(M 期),其中分裂间期包括 G₁(DNA 合成前期)、S(DNA 合成期)、G₂(DNA 合成后期)期。为保证细胞周期的正常进行,细胞形成一套检验机制,即“细胞周期检验点”。细胞周期检验点是一组信号通路和分子开关,在细胞周期的关键节点对细胞状态进行评估,决定是否允许进入下一个阶段。几种常见检验点的功能如下表,下列相关叙述正确的是( )
A.只要检验点①接收到细胞体积增大的反馈信号,细胞就能通过检验点①
B.检验点②处于 G₁/S 期之间,检验点③处于 S/G₂期之间
C.检验点④位于后期进入末期前,此时纺锤丝牵引着染色体运动
D.检验点③若检测到 DNA 损伤无法修复,仍可以进入 G₂和 M 期
7.生物会经历出生、生长、成熟、繁殖、衰老直至最后死亡的生命历程,活细胞也一样。下列关于真核细胞生命历程的叙述,正确的有( )
①细胞在分化的过程中不能发生分裂,而分裂的细胞都没有分化
②细胞的增殖过程既受细胞核的控制,也受温度等条件的影响
③细胞凋亡受遗传物质的严格控制,并且在凋亡的过程中存在基因表达
④细胞衰老表现为细胞核体积变小、色素含量增加、细胞膜的通透性降低
⑤细胞分化是基因选择性表达的结果,细胞全能性的大小与分化程度无关
⑥无丝分裂过程中不出现纺锤丝和染色体的变化,故不发生遗传物质的复制和分配
A.一项B.两项C.三项D.四项
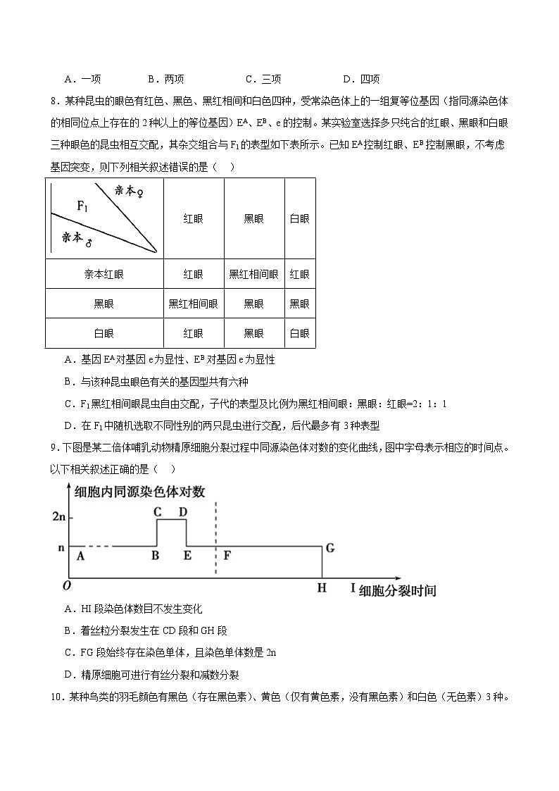
8.某种昆虫的眼色有红色、黑色、黑红相间和白色四种,受常染色体上的一组复等位基因(指同源染色体的相同位点上存在的2种以上的等位基因)EA、EB、e的控制。某实验室选择多只纯合的红眼、黑眼和白眼三种眼色的昆虫相互交配,其杂交组合与F1的表型如下表所示。已知EA控制红眼、EB控制黑眼,不考虑基因突变,则下列相关叙述错误的是( )
A.基因EA对基因e为显性、EB对基因e为显性
B.与该种昆虫眼色有关的基因型共有六种
C.F1黑红相间眼昆虫自由交配,子代的表型及比例为黑红相间眼:黑眼:红眼=2:1:1
D.在F1中随机选取不同性别的两只昆虫进行交配,后代最多有3种表型
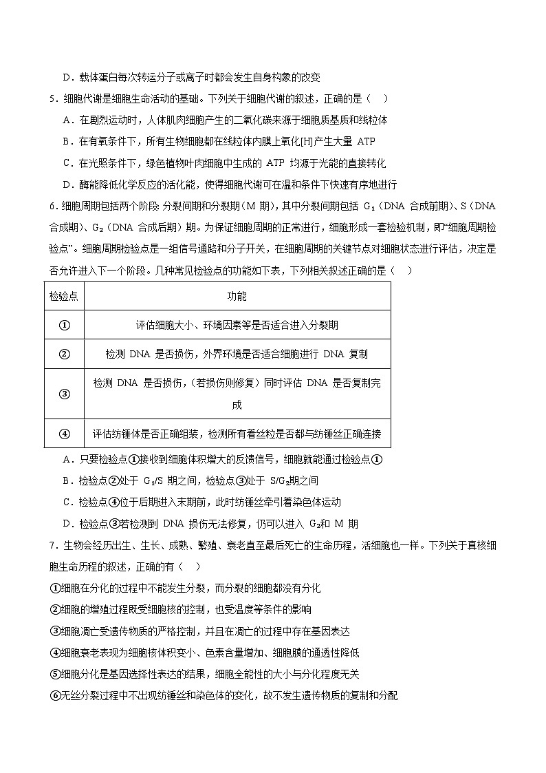
9.下图是某二倍体哺乳动物精原细胞分裂过程中同源染色体对数的变化曲线,图中字母表示相应的时间点。以下相关叙述正确的是( )
A.HI段染色体数目不发生变化
B.着丝粒分裂发生在CD段和GH段
C.FG段始终存在染色单体,且染色单体数是2n
D.精原细胞可进行有丝分裂和减数分裂
10.某种鸟类的羽毛颜色有黑色(存在黑色素)、黄色(仅有黄色素,没有黑色素)和白色(无色素)3种。该性状由2对基因控制,分别是Z染色体上的1对等位基因A/a(A基因控制黑色素的合成)和常染色体上的1对等位基因H/h(H基因控制黄色素的合成)。让黑羽雌鸟(HhZAW)和白羽雄鸟(hhZaZa)杂交获得F1,下列相关叙述正确的是( )
A.亲、子代白羽鸟的基因型相同
B.代中黑羽雄鸟都是杂合子
C.代中黄羽雌鸟能产生两种基因型的配子
D.若让中的黑羽雄鸟与白羽雌鸟随机交配,则为1/2黑羽、1/4黄羽、1/4白羽
11.某科研小组做了甲、乙、丙三组肺炎链球菌体外转化实验,过程如图所示,图中显示了转化机理。据图分析下列相关叙述错误的是( )
A.甲组实验的混合物中加水解DNA的酶,最终只得到了R型细菌
B.甲、丙组对照说明R型细菌吸收了S型细菌的DNA而转化为S型细菌
C.该体外转化实验采用了自变量控制中的“加法原理”
D.R型细菌转化成S型细菌的遗传学原理是基因重组
12.1958年,美国生物学家M. Meselsn和F. Stahl以大肠杆菌为实验材料,运用同位素标记技术,证明了DNA的半保留复制。实验中亲代大肠杆菌在含15NH4Cl的培养液中生长若干代后,再转移到含14NH4Cl的培养液中培养得到第一代和第二代大肠杆菌。关于这一实验的叙述错误的是( )
A.选择大肠杆菌作为实验材料是因为它繁殖快,容易培养,便于观察实验结果
B.大肠杆菌的DNA复制是一个边解旋边复制的过程,遵循碱基互补配对原则
C.子链的合成需要DNA聚合酶催化游离的脱氧核苷酸连接到子链的3'末端
D.第一代细菌的DNA离心后,试管中只有一条居中条带,可证明DNA的半保留复制
13.科学家通过小鼠低蛋白饮食与正常饮食的对比实验,发现亲代的低蛋白饮食可影响自身基因表达(其机理如图),且这种影响可遗传给子代。据图分析,下列相关叙述错误的是( )
A.图中所示的表观遗传现象可以发生于生物体生长、发育和衰老的全过程
B.亲代的低蛋白饮食促进ATF7的磷酸化,从而抑制组蛋白的甲基化
C.该现象属于基因突变,可通过有性生殖遗传给后代
D.环境因素会通过影响组蛋白甲基化水平进而影响基因的表达
14.VHL综合征是一种常染色体显性遗传性肿瘤疾病,是由位于3号染色体短臂上的VHL基因发生突变而引起的。VHL基因可发生不同类型的突变,而VHL综合征是VHL基因的某一个碱基发生替换,导致合成的多肽链变短,从而引发该病。下列相关叙述错误的是( )
A.VHL综合征是一种单基因显性遗传病
B.VHL基因可发生不同类型的突变,体现了基因突变的随机性和低频性
C.该突变导致转录出的mRNA上终止密码子提前出现,使翻译出的多肽链变短
D.正常的VHL基因表达的蛋白质可能抑制细胞的生长和增殖
15.植食性昆虫对取食植物的选择,取决于昆虫的内在和外在因素,如饥饱、资源的可得性、植物的理化性质、种间的竞争、天敌的攻击等。植食性昆虫有其特定的取食范围、植物对昆虫具有防御能力。用现代生物进化理论的观点分析,下列相关叙述错误的是( )
A.植食性昆虫与被取食植物及无机环境之间在相互影响中不断进化和发展
B.不同种的植食性昆虫之间已产生了生殖隔离
C.植物为了避免被植食性昆虫的取食,从而产生了不同的防御能力
D.某种植食性昆虫进化的实质是其种群基因频率发生了定向改变
二、解答题
16.如图为植物叶绿体中类囊体膜结构及其上发生的生化反应示意图,据图分析,回答以下问题:
(1)此生物膜为光合作用的 (填“光反应”或“暗反应”)的场所。
(2)图中NADPH的作用是 ,光下其在叶绿体中的转移方向为 。
(3)据图分析,类囊体膜上的复合物A吸收光能分解水,产生氧气和H⁺的同时夺取了水分子中的 ,经膜上一系列物质的传递,最终经复合物C传递给了 。
(4)据图分析蛋白D既是以 的方式运输氢离子的转运蛋白,又是催化 。
17.图1为家蚕(2n=56)在繁殖和个体发育过程中细胞内核DNA数目的变化曲线,图2为家蚕体内细胞分裂不同时期中核DNA、染色体、染色单体数目变化的柱形图,图3为家蚕某器官内细胞分裂时的模式图(图示部分染色体的行为),请据图分析回答:
(1)科学家在测定家蚕基因组时需测 条染色体上的DNA碱基序列。图1中,同源染色体分离发生在 段,HI段表示的是 (填生理过程名称)。
(2)图2中的 (填“Ⅰ”、“Ⅱ”或“Ⅲ”)表示染色体的数目变化,图1中CD、EF分别对应图2中 、 (用图2中横轴的标号填空)。
(3)图3中的①细胞中有 个染色体组,基因重组发生在细胞 (用图3中的标号填空)。
18.下图是真核生物核基因表达过程图,据图回答下列问题:
(1)若过程①形成的mRNA前体含有366个碱基,其中胞嘧啶和鸟嘌呤占54%,则图中DNA片段(基因)中腺嘌呤占 ;过程①发生时,首先 酶与基因的首端结合并破坏 键,使DNA双链的碱基得以暴露,接着催化形成mRNA前体,再经过程②加工形成的 mRNA 通过 运输到细胞质与核糖体结合,核糖体沿着 mRNA 的 (填写“移动方向”)移动来进行过程④。
(2)在④过程中需要 tRNA 运输氨基酸,tRNA 运输氨基酸的特点是 ,tRNA 呈三叶草的叶形,其一端是携带氨基酸的部位,另一端有 3 个相邻的碱基可与密码子互补配对,叫作 。氨基酸运进核糖体后,先进入的氨基酸分子的 和后进入的氨基酸分子的氨基(—NH₂)相连,同时脱去一分子的水,这种结合方式叫作 。
(3)若最终形成的蛋白质是胰蛋白酶,则⑤过程主要在 (填细胞器名称)内进行。
19.下列遗传系谱图中有甲(受基因A、a 控制)、乙(受基因B、b 控制)两种遗传病,其中一种遗传病的致病基因位于X染色体上,另一种遗传病在正常人群中携带致病基因的概率为1/100。不考虑 X、Y 同源区段,回答下列问题:
(1)据图判断乙病的遗传方式是 ,依据是 。
(2)III-12的乙病致病基因来自Ⅰ代中的 。
(3)III-11基因型为 ,III-11与无血缘关系的正常女性(其父亲为乙病患者)婚配,其儿子正常的概率为 。
三、解答题组
20.I. 杨树较耐寒,生长范围广,但每年 4、5 月份大量杨絮给环境和人们的出行带来很多问题。杨絮是由雌株产生,但杨树苗期无法鉴别雌雄。科学家发现杨树的卵圆形叶由常染色体上 A 基因控制,不含 A 基因叶片呈三角形。科学家利用 X 射线经过程①②两次处理杨树苗,得到树苗 3,然后经过过程③得到雄株树苗 4。过程如图所示:
(1)由图可知①②涉及到的变异类型分别为 。
(2)过程③用树苗3发育成的雄株与基因型为aaXX雌株杂交,产生的后代中树苗4占的比例为 。
II. 大豆为雌雄同株植物,叶片有卵圆形和椭圆披针形两种。某生物兴趣小组对叶形遗传进行了探究,用该植物的纯种进行实验,结果如下:P卵圆形×椭圆披针形→F₁卵圆形,F₂卵圆形:椭圆披针形=63:1。某兴趣小组通过讨论,对于该遗传现象作出假设:
(3)第一种可能:由一对基因(A、a)控制的,其中含a基因的某种配子部分致死,从题中选择合适的个体,通过一代杂交实验直接证明是含a基因的雌配子部分致死还是含a基因的雄配子部分致死。实验思路: 。预测实验结果:若 ,则是含a基因的雄配子致死。若是含a基因的雌配子致死,实验中F₁卵圆形植株产生的a雌配子中致死的概率是 。
(4)第二种可能:叶形由两对或多对基因控制(如Aa、Bb……),若无致死及其他特殊情况,则大豆椭圆披针形个体的基因型为 。
16.(1)光反应
(2) 为暗反应提供还原剂和能量 类囊体薄膜→叶绿体基质
(3) 电子 NADP⁺
(4) 协助扩散 ATP合成的酶
17.(1) 29 CD 受精作用
(2) II 戊 乙、丙
(3) 4 ②
18.(1) 23% RNA聚合酶 氢 核孔 5′→3′
(2) 一种tRNA只能识别并转运一种氨基酸 反密码子 羧基/-COOH 脱水缩合
(3)内质网和高尔基体
19.(1) 伴X染色体隐性遗传 II-5和II-6没有甲病,生出III-10女患者,说明甲病属于常染色体隐性遗传;则乙病是伴X染色体遗传,II-8号没有患病,但是生出III-12的患病男孩
(2)Ⅰ-3
(3) AAXᴮY或者AaXᴮY 599/1200
20.(1)基因突变、染色体结构变异(易位)
(2)1/4
(3) 选择F1卵圆形植株作为父本,椭圆披针形植株作为母本进行杂交(或F1卵圆形植株作为母本,椭圆披针形植株作为父本进行杂交) 后代中卵圆形:椭圆披针形=1:1 62/63
(4)aabbcc(三对隐性纯合,答案合理即可)检验点
功能
①
评估细胞大小、环境因素等是否适合进入分裂期
②
检测 DNA 是否损伤,外界环境是否适合细胞进行 DNA 复制
③
检测 DNA 是否损伤,(若损伤则修复)同时评估 DNA 是否复制完成
④
评估纺锤体是否正确组装,检测所有着丝粒是否都与纺锤丝正确连接
红眼
黑眼
白眼
亲本红眼
红眼
黑红相间眼
红眼
黑眼
黑红相间眼
黑眼
黑眼
白眼
红眼
黑眼
白眼
题号
1
2
3
4
5
6
7
8
9
10
答案
D
C
A
A
D
B
B
D
D
B
题号
11
12
13
14
15
答案
C
D
C
B
C
相关试卷
这是一份安徽省A10联盟2025-2026学年高二上学期10月学情诊断生物A试题(PDF版附解析),文件包含A卷1号卷·A10联盟2024级高二上学期10月学情诊断+生物学Apdf、A卷1号卷·A10联盟2024级高二上学期10月学情诊断+生物学答案Apdf等2份试卷配套教学资源,其中试卷共7页, 欢迎下载使用。
这是一份安徽省A10联盟2025-2026学年高二上学期10月学情诊断生物B试题(PDF版附解析),文件包含B卷1号卷·A10联盟2024级高二上学期10月学情诊断+生物学bpdf、B卷1号卷·A10联盟2024级高二上学期10月学情诊断+生物学答案bpdf等2份试卷配套教学资源,其中试卷共7页, 欢迎下载使用。
这是一份安徽省A10联盟2025-2026学年高二上学期10月学情诊断生物C试题(PDF版附解析),文件包含C卷1号卷·A10联盟2024级高二上学期10月学情诊断+生物学cpdf、C卷1号卷·A10联盟2024级高二上学期10月学情诊断+生物学答案cpdf等2份试卷配套教学资源,其中试卷共7页, 欢迎下载使用。
相关试卷 更多
- 1.电子资料成功下载后不支持退换,如发现资料有内容错误问题请联系客服,如若属实,我们会补偿您的损失
- 2.压缩包下载后请先用软件解压,再使用对应软件打开;软件版本较低时请及时更新
- 3.资料下载成功后可在60天以内免费重复下载
免费领取教师福利

