四川省乐山市2024—2025学年高一下学期期末考试生物试卷(解析版)
展开
这是一份四川省乐山市2024—2025学年高一下学期期末考试生物试卷(解析版),共17页。试卷主要包含了单项选择题,非选择题等内容,欢迎下载使用。
1. 研究发现,在肿瘤微环境中,快速分裂的癌细胞会积累大量乳酸。当乳酸与Zn2+结合后,可抑制蛋白X的活性,进而减弱蛋白X对蛋白Y的降解作用,最终加快有丝分裂的进程。下列叙述正确的是( )
A. 乳酸可以直接提高DNA复制相关酶的活性
B 肿瘤细胞通过线粒体进行无氧呼吸产生乳酸
C. 蛋白X活性的降低可以延缓有丝分裂的进程
D. 如果敲除蛋白X基因,蛋白Y的含量会上升
【答案】D
【分析】癌细胞主要进行无氧呼吸,无氧呼吸发生于细胞质基质,无氧呼吸的第一阶段葡萄糖分解成丙酮酸,第二阶段丙酮酸转化成乳酸。
【详解】A、乳酸与Zn2+可抑制蛋白X活性,进而减弱蛋白X对蛋白Y的降解作用,最终加快有丝分裂的进程,可见,该过程中乳酸并非加快有丝分裂进程,进而推测其并不是直接提高DNA复制相关酶的活性,A错误;
B、无氧呼吸在细胞质基质中进行,线粒体参与有氧呼吸,肿瘤细胞通过无氧呼吸产乳酸,B错误;
C、蛋白X活性降低会减少对蛋白Y的降解,导致蛋白Y积累,从而加速有丝分裂,C错误;
D、根据题意推测,敲除蛋白X基因后,蛋白X无法降解蛋白Y,蛋白Y含量上升,D正确。
故选D。
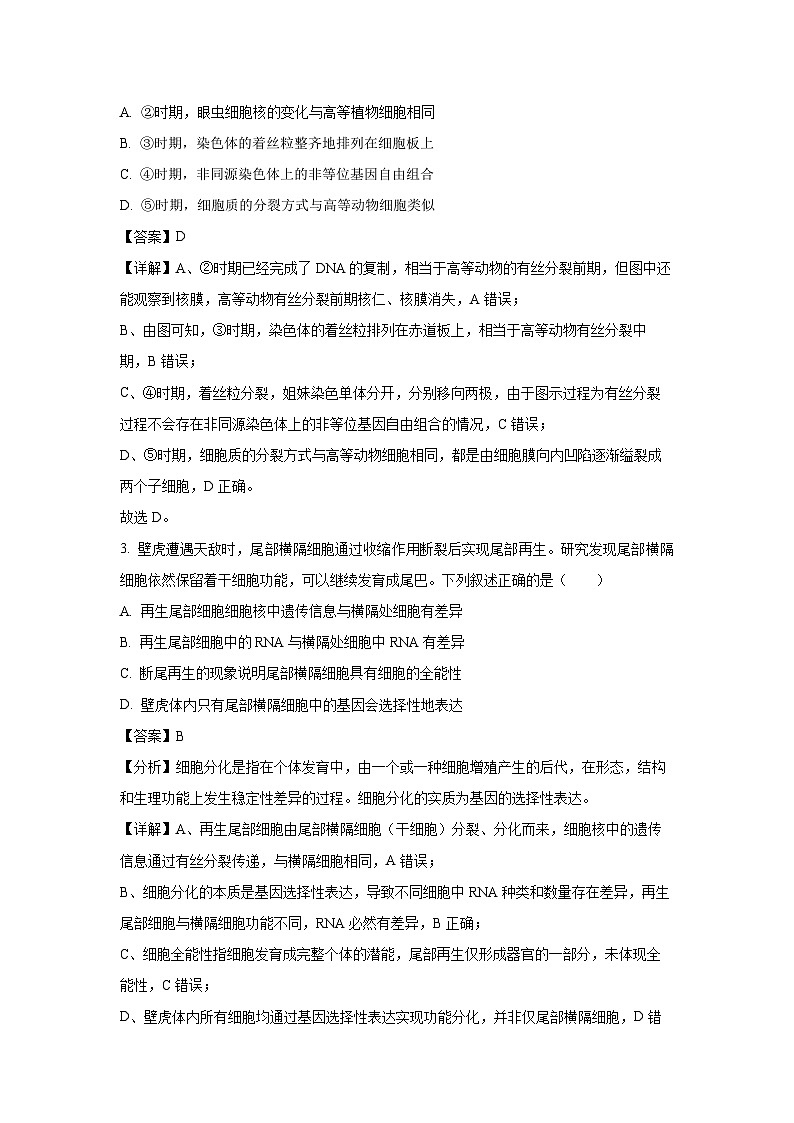
2. 眼虫是一类介于动物和植物之间的单细胞真核生物。下图为眼虫在适宜条件下增殖的示意图(仅显示部分染色体)。下列叙述正确的是( )
A. ②时期,眼虫细胞核的变化与高等植物细胞相同
B. ③时期,染色体的着丝粒整齐地排列在细胞板上
C. ④时期,非同源染色体上的非等位基因自由组合
D. ⑤时期,细胞质的分裂方式与高等动物细胞类似
【答案】D
【详解】A、②时期已经完成了DNA的复制,相当于高等动物的有丝分裂前期,但图中还能观察到核膜,高等动物有丝分裂前期核仁、核膜消失,A错误;
B、由图可知,③时期,染色体的着丝粒排列在赤道板上,相当于高等动物有丝分裂中期,B错误;
C、④时期,着丝粒分裂,姐妹染色单体分开,分别移向两极,由于图示过程为有丝分裂过程不会存在非同源染色体上的非等位基因自由组合的情况,C错误;
D、⑤时期,细胞质的分裂方式与高等动物细胞相同,都是由细胞膜向内凹陷逐渐缢裂成两个子细胞,D正确。
故选D。
3. 壁虎遭遇天敌时,尾部横隔细胞通过收缩作用断裂后实现尾部再生。研究发现尾部横隔细胞依然保留着干细胞功能,可以继续发育成尾巴。下列叙述正确的是( )
A. 再生尾部细胞细胞核中遗传信息与横隔处细胞有差异
B. 再生尾部细胞中的RNA与横隔处细胞中RNA有差异
C. 断尾再生的现象说明尾部横隔细胞具有细胞的全能性
D. 壁虎体内只有尾部横隔细胞中的基因会选择性地表达
【答案】B
【分析】细胞分化是指在个体发育中,由一个或一种细胞增殖产生的后代,在形态,结构和生理功能上发生稳定性差异的过程。细胞分化的实质为基因的选择性表达。
【详解】A、再生尾部细胞由尾部横隔细胞(干细胞)分裂、分化而来,细胞核中的遗传信息通过有丝分裂传递,与横隔细胞相同,A错误;
B、细胞分化的本质是基因选择性表达,导致不同细胞中RNA种类和数量存在差异,再生尾部细胞与横隔细胞功能不同,RNA必然有差异,B正确;
C、细胞全能性指细胞发育成完整个体的潜能,尾部再生仅形成器官的一部分,未体现全能性,C错误;
D、壁虎体内所有细胞均通过基因选择性表达实现功能分化,并非仅尾部横隔细胞,D错误。
故选B。
4. 摩尔根用实验证明基因位于染色体上的过程中也运用了“假说—演绎法”,下列叙述正确是( )
A. 在“假说—演绎法”中,人为设计的测交实验的结果总是与演绎推理的预测结果相符合
B. 假说的核心内容是控制白眼的基因在X染色体上,而Y染色体上不含有它的等位基因
C. 测交实验验证了摩尔根对果蝇杂交实验的解释,证明了基因在染色体上,属于演绎推理
D. 摩尔根和他的学生对基因的分离定律的及基因的自由组合定律的实质进行了现代解释
【答案】B
【详解】A、测交实验的结果只有在假说正确时才会与演绎推理的预测结果相符,若假说不正确则可能不符,A错误;
B、摩尔根的假说核心是控制白眼的基因位于X染色体上,而Y染色体上不含有其等位基因。这与果蝇白眼性状的遗传现象一致,B正确;
C、测交实验属于实验验证阶段,而演绎推理是根据假说预测实验结果,C错误;
D、摩尔根及其学生的主要贡献是通过果蝇杂交实验证明了基因位于染色体上,并提出了基因的连锁互换定律(遗传学第三定律),而对基因的分离定律和自由组合定律实质的现代解释,主要基于后续对染色体行为和减数分裂过程的研究,D错误。
故选B。
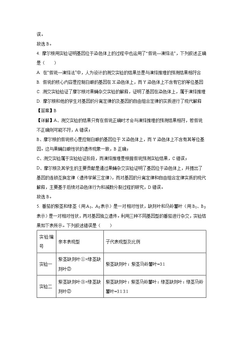
5. 番茄的紫茎和绿茎(用A1、A2表示)是一对相对性状,缺刻叶和马铃薯叶(用B1、B2表示)是一对相对性状,两对基因独立遗传。利用三种不同基因型的番茄进行杂交,实验结果如下表所示。下列叙述错误是( )
A. 番茄的紫茎对绿茎是显性性状,缺刻叶对马铃薯叶是显性性状
B. 紫茎缺刻叶①、绿茎缺刻叶②的基因型为A1A1B1B2、A2A2B1B2
C. 若紫茎缺刻叶①与紫茎缺刻叶③杂交,后代中紫茎马铃薯叶占1/4
D. 若紫茎缺刻叶③自交,理论上子一代中纯合子所占的比值为1/2
【答案】D
【分析】自由组合定律的实质是:位于非同源染色体上的非等位基因的分离或自由组合是互不干扰的;在减数分裂过程中,同源染色体上的等位基因彼此分离的同时,非同源染色体上的非等位基因自由组合。
【详解】A、实验一中紫茎与绿茎杂交子代全为紫茎,说明紫茎为显性;缺刻叶杂交子代出现3∶1分离比,说明缺刻叶为显性,A正确;
B、实验一中①(紫茎缺刻叶)与绿茎杂交子代全为紫茎,故①的基因型可表示为为A1A1;缺刻叶杂交子代3∶1,故①为B1B2,即紫茎缺刻叶的基因型可表示为A1A1B1B2,②(绿茎缺刻叶)为隐性纯合A2A2,且实验二缺刻叶杂交子代3∶1,因此,绿茎缺刻叶②的基因型为A2A2B1B2,B正确;
C、若紫茎缺刻叶①(A1A1B1B2)与紫茎缺刻叶③(A1A2B1B2)杂交,后的茎全为紫茎,叶形中马铃薯叶(B2B2)占1/4,故紫茎马铃薯叶占1/4,C正确;
D、③(A1A2B1B2)自交,茎纯合概率为1/2(A1A1+A2A2),叶纯合概率为1/2(B1B1+B2B2),两对性状独立,纯合子概率为1/2×1/2=1/4,D错误。
故选D。
6. 研究人员发现卵原细胞减数分裂时存在“逆反”现象(减数分裂Ⅰ同源染色体未分离而姐妹染色单体分离,减数分裂Ⅱ同源染色体分离,恰好与正常减数分裂相反),这种特殊的减数分裂称之为“逆反”减数分裂。该过程中染色体分配情况如图所示(图中仅展示细胞中的部分染色体)。下列分析错误的是( )
A. “逆反”减数分裂中,次级卵母细胞可能含有同源染色体
B. “逆反”减数分裂中,染色体着丝粒分裂发生在减数分裂Ⅰ
C. “逆反”减数分裂中,减数分裂Ⅰ结束后染色体数目不变
D. “逆反”减数分裂中,减数分裂Ⅱ过程中未发生基因重组
【答案】D
【分析】题图分析:“逆反”减数分裂过程:MI时姐妹染色单体分开,同源染色体未分离;MⅡ时,同源染色体分离。
【详解】A、“逆反”减数分裂中,次级卵母细胞的形成过程经过了着丝粒分裂,因而可能含有同源染色体,A正确;
B、结合图示可知,“逆反”减数分裂中,染色体着丝粒分裂发生在减数分裂Ⅰ,B正确;
C、“逆反”减数分裂中,由于减数分裂Ⅰ过程中发生了着丝粒分裂过程,因而分裂结束后细胞中染色体数目不变,C正确;
D、由图可以看出,减数分裂Ⅱ发生了同源染色体分离和非同源染色体自由组合,所以可以发生基因重组,D错误。
故选D。
7. 下列关于真核生物中基因和染色体的关系的表述(不考虑突变和基因重组),错误的是( )
A. 基因位于染色体上,非等位基因全部位于非同源染色体上
B. 减数分裂过程中,复制的两个基因随染色单体分开而分开
C. 位于一对同源染色体上的相同位置的基因控制同种性状
D. 非同源染色体的数量越多,非等位基因组合的种类也越多
【答案】A
【分析】基因是一段有功能的核酸,可以是一段DNA,也可以是一段RNA。真核生物的基因主要存在于细胞核中,少部分存在于线粒体和叶绿体上。
【详解】A、基因位于染色体上,但非等位基因不仅存在于非同源染色体上,还可能位于同源染色体的不同位置上,A错误。
B、减数分裂时,复制的两个基因(位于姐妹染色单体上)会随染色单体的分离而分开,该过程发生在减数第二次分裂后期,B正确;
C、同源染色体同一位置的基因(可能为等位基因或相同基因)均控制同一性状,可能控制不同表现类型或相同表现类型,C正确;
D、非同源染色体数量越多,自由组合时非等位基因组合的种类(2n种,n为同源染色体对数)越多,D正确。
故选A。
8. 格里菲思、艾弗里及赫尔希等人的经典实验揭示了遗传物质的本质。请结合现代分子生物学知识分析,下列叙述正确的是( )
A. 肺炎链球菌体内转化实验中加热致死的S型细菌的DNA通过逆转录整合进R型细菌基因组
B. 艾弗里的肺炎链球菌转化实验中,利用“减法原理”,每个实验组特异性地去除了一种物质
C. 噬菌体侵染大肠杆菌的实验中,噬菌体的DNA进入细菌的细胞中,利用自身原料进行复制
D. 从烟草花叶病毒中提取的RNA能使烟草感染病毒并患病,说明RNA是该病毒主要遗传物质
【答案】B
【详解】A、格里菲思体内转化实验中,加热致死的S型细菌的DNA直接进入R型细菌并整合到其基因组中,进而实现了R型菌的转化,该过程中无需逆转录,A错误;
B、艾弗里实验通过分别去除S型细菌提取物中的DNA、蛋白质等成分,观察转化效果,属于“减法原理”的应用,B正确;
C、噬菌体侵染实验中,其DNA进入细菌后,增殖所需的原料和酶均来自大肠杆菌,而非自身提供,C错误;
D、从烟草花叶病毒中提取的RNA能使烟草感染病毒并患病,说明RNA是该病毒的遗传物质,D错误。
故选B。
9. 下列关于DNA复制和转录的叙述,错误的是( )
A. DNA复制时,脱氧核糖核苷酸之间通过磷酸二酯键而连接成子链
B. DNA转录时,在能量的驱动下,RNA聚合酶使DNA的双链解开
C. DNA复制时,解旋酶使DNA双链解开,两条链自5′端向3′端解旋
D. DNA复制合成子链和转录合成的RNA延伸方向均为由5′端向3′端
【答案】C
【分析】DNA分子复制的方式是半保留复制,且合成两条子链的方向是相反的;DNA在复制过程中,边解旋边进行半保留复制。由图可知,DNA解旋酶能使双链DNA解开,且需要消耗ATP;
【详解】A、DNA复制时,脱氧核糖核苷酸通过磷酸二酯键连接形成子链,此过程由DNA聚合酶催化,A正确;
B、DNA转录时,RNA聚合酶不仅能使氢键断裂解开DNA双链,而且还能催化核糖核苷酸之间磷酸二酯键的形成,此过程需要ATP供能,B正确;
C、DNA复制时,解旋酶使氢键断裂解开双链,但两条链为反向互补,解旋方向不可均表示为5′→3′,C错误;
D、DNA复制时,子链的延伸方向与转录过程中RNA链的延伸方向相同,均为5′→3′,D正确。
故选C。
10. 果蝇幼虫正常的培养温度为25℃,将刚孵化的残翅果蝇幼虫放在31℃的环境中培养,得到了一些翅长接近正常的果蝇成虫。下列说法错误的是( )
A. 若翅长接近正常的果蝇在25℃下产生的后代仍是残翅果蝇,说明变异是由温度引起的
B. 若翅长接近正常的果蝇在25℃下产生的后代是正常翅长果蝇,该变异可能是可遗传的
C. 果蝇翅的发育需要经过酶催化的反应,而酶的活性受到温度、pH值等环境条件的影响
D. 若用显微镜观察到翅长接近正常的果蝇细胞染色体联会异常,则发生了染色体数目变异
【答案】D
【分析】题意分析,将刚孵化的残翅果蝇幼虫放在31℃的环境中培养,得到了一些翅长接近正常的果蝇成虫,说明温度影响了后代的表型,由此可见,表型=基因型+环境。
【详解】A、若子代在25℃下仍为残翅,说明亲代的表型变化由温度引起且未改变遗传物质,属于不可遗传变异,A正确;
B、若子代在25℃下为正常翅,表明亲代可能发生了基因突变等可遗传变异,B正确;
C、翅的发育依赖酶促反应,温度、pH通过影响酶活性来调控发育过程,C正确;
D、染色体联会异常可能由结构变异(如易位)或数目变异(如单体)导致,并非仅由数目变异引起,D错误。
故选D。
11. 慢性髓细胞性白血病是一种恶性疾病,患者骨髓内会出现大量恶性增殖的白细胞。该病是由于9号染色体和22号染色体互换片段所致。以下说法正确是( )
A. 该病患者与健康人相比,体细胞中的9号染色体数目多1条
B. 该病患者9号染色体上基因数目或排列顺序可能会发生改变
C. 该变异属于基因重组,染色体片段互换发生在减数分裂Ⅰ前期
D. 若某人血常规检测发现白细胞数量急剧增多,则一定患该病
【答案】B
【分析】题意分析:慢性髓细胞白血病,是由于9号染色体和22号染色体互换片段所致的,发生在非同源染色体之间,说明发生了染色体结构变异中的易位。
【详解】A、患者体细胞中染色体数目未改变,仅结构异常,因此9号染色体数目与健康人相同,A错误;
B.染色体片段互换导致9号染色体上的基因数目或排列顺序改变,属于染色体结构变异(易位),B正确;
C、染色体片段互换发生在非同源染色体之间,属于染色体结构变异,而非基因重组,C错误;
D、白细胞数量增多可能由其他原因(如炎症)引起,不能直接确诊为该病,还需要进一步检查,D错误。
故选B。
12. 人类遗传病已成为威胁人类健康的一个重要因素。下列有关人类遗传病的说法错误的是( )
A. 多基因遗传病是指受两对或两对以上等位基因控制的遗传病
B. 调查人群中的遗传病应当随机选择一种遗传病开展调查工作
C. 通过遗传咨询和产前诊断等手段可对遗传病进行检测和预防
D. 羊水检查、基因检测以及孕妇血细胞检查等都属于产前诊断
【答案】B
【详解】A、多基因遗传病由两对或两对以上等位基因控制的遗传病,容易受环境因素影响,且具有家族聚集现象,表现为群体发病率较高,A正确;
B、调查遗传病时,若研究发病率需在人群中随机抽样调查,通常选择发病率高的单基因遗传病,若研究遗传方式则需分析患病家系,而非“随机选择一种遗传病进行调查,B错误;
C、遗传咨询和产前诊断(如基因检测、羊水检查等)是预防遗传病的有效手段,可以有效降低遗传病的发病率,C正确;
D、羊水检查可分析胎儿细胞,基因检测可诊断基因异常,孕妇血细胞检查(如唐氏筛查)均属于产前诊断,D正确。
故选B。
13. 某地区红绿色盲患者在男性中占8%,若此地区红绿色盲的遗传符合遗传平衡定律,下列有关叙述错误的是( )
A. 该地区的红绿色盲患者在女性中约占0.64%
B. 该地区的红绿色盲基因Xb基因频率约为8%
C. 该地区红绿色盲的男性发病率与女性一样高
D. 该地区正常女性中携带者的概率约为14.8%
【答案】C
【详解】A、某地区红绿色盲患者在男性中占8%,据此可知控制红绿色盲基因(表示为Xb)的频率为8%,又女性患者基因型为XbXb,根据公式可算出,该地区的女性红绿色盲患者在女性中的概率为8%×8%=0.64%,A正确;
B、红绿色盲为伴X隐性遗传病,男性红绿色盲发病率等于Xb基因频率,故Xb基因频率为8%,B正确;
C、男性发病率(8%)远高于女性(0.64%),C错误;
D、正常女性(XBX⁻)中携带者(XBXb)概率为(2×92%×8%)÷(1-0.64%)≈14.8%,D正确。
故选C。
14. 下列关于生物有共同祖先的证据,错误的是( )
A. 大量的化石证据证实了生物由简单到复杂、由低等到高等、由陆生到水生的进化顺序
B. 研究比较脊椎动物的器官、系统的形态和结构,可以为这些生物有共同祖先寻找证据
C. 脊椎动物在胚胎早期都有彼此相似的阶段,支持人和其他脊椎动物有共同祖先的观点
D. 不同生物的DNA和蛋白质等生物大分子的共同点,提示当今生物有共同的原始祖先
【答案】A
【详解】A、化石在地层中出现的先后顺序,说明了生物是由简单到复杂、由低等到高等、由水生到陆生逐渐进化而来的,化石是研究生物进化最直接、最重要的证据,A错误;
B、比较脊椎动物的同源器官(如不同动物的前肢)的形态、结构,可以为这些生物有共同祖先寻找证据,B正确;
C、脊椎动物胚胎早期相似阶段(如鳃裂和尾)属于胚胎学证据,支持人和其他脊椎动物有共同祖先的观点,C正确;
D、不同生物的DNA和蛋白质的相似性(如细胞色素c)属于分子生物学证据,表明当今生物有共同的原始祖先,D正确。
故选A。
15. 褐花杓兰和西藏杓兰主要分布于我国西南地区,且分布区域具有一定的交叉。二者形态特征相似,均由熊蜂传粉,具有相似的传粉机制;调查发现,在两者分布区域内普遍存在着两者间的一系列形态过渡类型。研究人员通过实验发现,这两种植物能够杂交并产生可育后代。下列说法错误的( )
A. 只有有利的变异才能够为两种杓兰的进化提供原材料
B. 二者能够杂交可能与它们具有相似的传粉机制有关系
C. 褐花杓兰与西藏杓兰之间不存在生殖隔离和地理隔离
D. 过渡类型的产生可能与它们在自然状态下可杂交有关
【答案】A
【分析】不同物种之间,生物与无机环境之间,在相互影响中不断进化和发展,这就是协同进化。通过漫长的协同进化过程,地球上不仅出现了千姿百态的物种,而且形成了多种多样的环境。
【详解】A、变异包括有利、不利和中性变异,都能为进化提供原材料,自然选择保留有利变异,A错误;
B、因为二者具有相似的传粉机制,所以在传粉过程中更容易实现花粉在两种杓兰间的传递,进而能够杂交,B正确;
C、已知这两种植物能够杂交并产生可育后代,说明它们之间不存在生殖隔离,又因为分布区域具有一定交叉,所以不存在地理隔离,C正确;
D、由于二者在自然状态下可杂交,杂交后代可能会表现出一系列介于二者之间的形态特征,即形成过渡类型,D正确。
故选A。
二、非选择题:本题共5小题,共55分。
16. 近年来,生命科学在细胞活动调控机制研究中取得重大突破。研究发现:①CDK复合物通过磷酸化靶蛋白精准调控DNA复制起始和染色体分离;②DNA甲基化、组蛋白乙酰化等表观修饰通过改变染色质结构决定基因表达模式;③衰老细胞分泌的SASP因子可激活炎症反应,引发器官功能障碍,从而导致人体衰老。这些发现为肿瘤治疗、再生医学提供了新靶点。图中A、B、C、D代表相关的生理过程,a、b、c、d表示相关的细胞。请结合图示和研究成果回答问题:
(1)图中B是_______,人体有基因①(呼吸酶基因)、②(胰岛素基因)、③(神经递质受体基因),abcd细胞中都有的基因是_______(填数字),体现细胞功能特异性表达的是_______(填数字),结合表观遗传解释原因_______。
(2)依据细胞衰老的相关研究,结合你所学的知识,试提出一项对人体衰老的干预策略:_______。
【答案】(1)①. 细胞分化 ②. ①②③ ③. ②③ ④. 细胞分化实质是基因选择性表达的结果,不同细胞中DNA甲基化、组蛋白乙酰化等表观修饰影响基因的表达,表观遗传能够使生物体在基因的碱基序列不变的情况下发生可遗传的性状改变
(2)调节SASP因子的分泌、改善线粒体功能、延长端粒、及时清除SASP因子等
【分析】生物体基因的碱基序列保持不变,但基因表达和表型发生可遗传变化的现象,叫作表观遗传。DNA的甲基化和构成染色体的组蛋白甲基化、乙酰化等修饰都会影响基因的表达。表观遗传现象普遍存在于生物体的生长、发育和衰老的整个生命活动过程中。
【解析】(1)图中B的结果是产生了不同种类的细胞,因此该过程表示细胞分化,细胞分化的本质是基因的选择性表达,人体有基因①(呼吸酶基因)、②(胰岛素基因)、③(神经递质受体基因),基因②、③会在特定细胞中被选择表达,而基因①会在所有的活细胞中均表达,即图中abcd细胞中都表达的基因是①,但这些细胞中含有的基因是相同的,因为它们都是有同一个细胞经过分裂、分化来的,即abcd中有的基因是①②③,体现细胞功能特异性表达的是②③,即基因②③的表达会使细胞具有特定的功能,表观遗传的机理是基因的碱基序列没有发生改变,但基因的表达和表型发生了可遗传的变化,据此可解释abcd不同的原因是不同细胞中DNA甲基化、组蛋白乙酰化等表观修饰影响基因的表达,而表观遗传能够使生物体在基因的碱基序列不变的情况下发生可遗传的性状改变。
(2)研究发现衰老细胞分泌的SASP因子可激活炎症反应,引发器官功能障碍,从而导致人体衰老,根据细胞衰老的相关研究可推测,若要干预极体衰老,则需要设法调节SASP因子的分泌、改善线粒体功能、延长端粒、及时清除SASP因子等,通过这些措施均可能起到延缓衰老的作用。
17. 下图1是某基因型为AaBb的二倍体雌性哺乳动物细胞连续分裂过程中的图像及细胞分裂过程中染色体数目变化曲线示意图,图2是测定的该动物体内细胞增殖不同时期的细胞①-⑦中染色体数与核DNA分子数的关系图。
(1)图1甲细胞处于图丁中的_______(填字母)段,丙细胞的名称为_______,图2中的②细胞对应图1曲线丁中的_______(填字母)段。
(2)若图1中乙所示细胞分裂完成后形成了基因型为AAB的卵细胞,其原因最可能是_______。
(3)图1中甲、乙、丙3个细胞分别对应图2中_______(填序号)细胞。
(4)图2中肯定含有两个染色体组的细胞有_______(填序号),肯定不含姐妹染色单体的细胞有_______(填序号)。
【答案】(1)①. ab ②. 极体 ③. cd
(2)减数分裂II后期,A基因所在的姐妹染色单体在着丝粒分裂后未分离,都进入到卵细胞中
(3)⑦⑥③ (4)①. ③④⑤⑥ ②. ①③⑦
【解析】(1)图1甲细胞进行的是有丝分裂,处于有丝分裂后期,对应丁图的ab段; 丙细胞处于减数第二次分裂后期,细胞内不具有同源染色体。题意显示该动物为雌性,而处于减数第二次分裂后期的丙细胞的细胞质均等分裂,说明丙细胞是第一极体;图2中的②细胞含有n个染色体,2n个DNA分子,说明其中不含同源染色体,处于减数第二次分裂的前中期,对应图1曲线丁中的cd段。
(2)乙处于减数第一次分裂的前期,其分裂完成后形成了基因型为AAB的卵细胞,卵细胞中含有相同的基因,说明该异常卵细胞的产生是减数第二次分裂过程中A基因所在的染色单体分开后进入同一个细胞(卵细胞)中引起的。
(3)图1中甲细胞处于有丝分裂后期,对应图2中的⑦;乙细胞处于减数第一次分裂前期,对应图2的⑥,丙细胞处于减数第二次分裂后期,细胞中染色体数目为体细胞中染色体数目,且每条染色体含有1个DNA分子,对应图2中的③。
(4)图2中肯定含有两个染色体组的细胞有③④⑤⑥,其中③可表示正常的体细胞,⑥表示经过DNA复制后且着丝粒分裂前的细胞,④⑤为处于间期的细胞;肯定不含姐妹染色单体的细胞是染色体数目和核DNA数目相等的细胞,对应图中的①③⑦。
18. 已知果蝇紫眼(E)和红眼(e),直毛(F)和分叉毛(f)各为一对相对性状,E与e基因位于常染色体上,F与f基因位置未知。某兴趣小组同学将一只紫眼分叉毛雌蝇与一只紫眼直毛雄蝇杂交,发现子一代中表型及分离比为紫眼直毛:紫眼分叉毛:红眼直毛:红眼分叉毛=3:3:1:1。
(1)根据上述实验结果是否可以确定两对基因遵循自由组合定律?_______(答“是”或“否”)。
(2)为进一步确定F与f基因是只位于X染色体上,还是位于常染色体上,请你利用现有的亲本及F1果蝇为材料,写出两种可行性方案,并预期实验结果。(注:雌果蝇一旦交配过后,再次交配变得困难。)
①请设计一个调查方案,以判断定F与f基因的位置。
实验方案:_____________。
预期实验结果:若_______,则F与f基因只位于X染色体上。
②请设计一个只进行一次杂交的实验方案,以判断定F与f基因的位置。
实验方案:________________。
预期实验结果:若_______,则F与f基因只位于X染色体上。
【答案】(1)是 (2)①. 方案一:统计F1中雌蝇雄蝇的表型 ②. 雌蝇均表现为直毛,雄蝇均表现为分叉毛 ③. 方案二:亲本的直毛雄蝇与F1中直毛雌蝇交配 ④. 后代雌蝇均为直毛,雄蝇一半直毛一半分叉毛
【分析】基因自由组合定律的实质是:位于非同源染色体上的非等位基因的分离或自由组合是互不干扰的;在减数分裂过程中,同源染色体上的等位基因彼此分离的同时,非同源染色体上的非等位基因自由组合。
【解析】(1)紫眼分叉毛雌蝇与一只紫眼直毛雄蝇杂交,发现子一代中表型及分离比为紫眼直毛∶紫眼分叉毛∶红眼直毛∶红眼分叉毛=3∶3∶1∶1,即子代的表型比为(3∶1)×(1∶1),说明控制相关性状的两对等位基因的遗传符合基因自由组合定律。
(2)为进一步确定F与f基因是只位于X染色体上,还是位于常染色体上,请你利用现有的亲本及F1果蝇为材料,且题意显示,雌果蝇一旦交配过后,再次交配变得困难,因此需要在上述实验的基础上继续增加实验步骤或继续设计杂交实验:
①在上述实验的基础上增加实验步骤,如统计F1中雌蝇雄蝇的表型;
若F1中雌蝇均表现为直毛,雄蝇均表现为分叉毛,则说明亲本的相关基因型为XfXf、XFY,即F与f基因只位于X染色体上。
②请设计一个只进行一次杂交的实验方案,即选择F1中的雌果蝇与直毛雄果蝇进行杂交,统计子代中的性状表现即可;
若后代雌蝇均为直毛,雄蝇一半直毛一半分叉毛,则说明实验用亲本的基因型为XFXf、XFY,即F与f基因只位于X染色体上。
19. 研究表明,circRNA可以通过miRNA调控P基因表达进而影响细胞凋亡,调控机制见图1。miRNA是细胞内一种单链小分子RNA,可与P基因的mRNA靶向结合并使其降解。回答下列问题:
(1)前体mRNA是通过_______酶以DNA的一条链为模板合成的,其可被剪切成circRNA等多种RNA。circRNA和P基因的mRNA在细胞质中通过对_______的竞争性结合,调节基因表达。
(2)据图分析,circRNA_______(填“促进”或“抑制”)细胞凋亡,其作用机理是_______。
(3)已知AUG为起始密码子,UAA、UAG、UGA为终止密码子。回答下列问题:
基因A进行转录的模板是_______(填“甲”或“乙”)链;以上过程均遵循_______原则,图中过程体现出遗传信息的流动方向是(用箭头和文字表示)_______。
(4)若在某mRNA中,腺嘌呤和尿嘧啶之和占全部碱基的42%,转录形成它的DNA区段中一条链上的胞嘧啶占该链碱基总数的24%,胸腺嘧啶占30%,则另一条链上的胞嘧啶和胸腺嘧啶分别占该链碱基总数的_______和_______。
【答案】(1)①. RNA聚合酶 ②. miRNA
(2)①. 抑制 ②. circRNA可靶向结合miRNA使其不能与P基因mRNA结合,从而提高P基因mRNA的翻译水平,产生P蛋白,P蛋白抑制细胞凋亡
(3)①. 甲 ②. 碱基互补配对 ③. DNARNA蛋白质
(4)①. 34% ②. 12%
【分析】题图分析,miRNA能与mRNA结合,使其降解,降低mRNA的翻译水平。当miRNA与circRNA结合时,就不能与mRNA结合,从而提高mRNA的翻译水平。
【解析】(1)结合图示可知,前体mRNA是通过RNA聚合酶以DNA的一条链为模板合成的,即通过转录过程合成的,其可被剪切成circRNA等多种RNA。circRNA和P基因的mRNA在细胞质中通过对miRNA的竞争性结合,调控相关基因的表达。
(2)据图分析,circRNA能与miRNA结合,进而减少了miRNA与P基因mRNA的结合,进而促进了P基因的表达,而P基因的表达产物会抑制细胞凋亡,据此可知,circRNA能抑制细胞凋亡,其作用机理可表述为circRNA可靶向结合miRNA使其不能与P基因mRNA结合,从而提高P基因mRNA的翻译水平,产生P蛋白,P蛋白抑制细胞凋亡。
(3)在分析基因中转录的模板链时,需要分析基因已知序列的两条链中是否存在起始密码5'-AUG-3',在基因的两条链中需要找到3'-TAC-5'或5'-ATG-3',从图中可以看出在乙链中找到了ATG,据此可判断,A进行转录的模板是甲链;以上过程均遵循碱基互补配对原则,图中过程包括了转录和翻译两个步骤,体现出遗传信息的流动方向是DNARNA蛋白质。
(4)若在某mRNA中,腺嘌呤和尿嘧啶之和占全部碱基的42%,即A+U=42%,据此可知转录形成它的DNA区段中A+T=42%,G+C=58%,又知相应DNA区段的一条链上的胞嘧啶占该链碱基总数的24%(C1=24%),胸腺嘧啶占30%(T1=30%),则另一条链上的胞嘧啶(C2)=58%-24%=34%;胸腺嘧啶(T2)=42%-30%=12%。
20. 飞燕草的花色多样,但缺少红花类型。科研人员以下面三种植物为材料,培育红花飞燕草。
请回答问题:
(1)深红翠雀草有2个染色体组,而高山飞燕草则具有4个染色体组,两者在自然状态下杂交后,不能得到可育后代,即二者间存在_______。从减数分裂的角度分析,最可能的原因是_______。
(2)为了获得红花飞燕草,科研人员选定的杂交方案是:用裸茎翠雀草和深红翠雀草作为亲本进行杂交获得F1,再用秋水仙素溶液处理幼苗,使其染色体数目加倍,获得可育的杂种植株。秋水仙素诱导染色体数目加倍的原理是_______。
(3)将上述杂种植株与高山飞燕草杂交,获得了红花飞燕草植株,该植株体细胞中每个染色体组有_______条染色体。上述过程中,获得该植株的育种原理包括_______。
(4)生物多样性主要包括三个层次的内容:遗传多样性(基因多样性)、_______多样性和_______多样性。上述研究使我们认识到,保护物种多样性的重要意义在于保护生物的基因多样性。
【答案】(1)①. 生殖隔离 ②. 染色体组数目不同,无法正常进行联会(联会紊乱)
(2)当秋水仙素作用于正在分裂的细胞时,能够抑制纺锤体的形成,导致染色体不能移向细胞的两极,从而引起细胞内染色体数目加倍
(3)①. 8 ②. 基因重组、染色体变异
(4)①. 物种 ②. 生态系统
【解析】(1)深红翠雀草有2个染色体组,而高山飞燕草则具有4个染色体组,两者在自然状态下杂交后,产生的后代含有3个染色体组,在减数分裂过程中会表现出联会紊乱的现象,因而表现为不育,即二者间存在生殖隔离。
(2)为了获得红花飞燕草,科研人员用裸茎翠雀草和深红翠雀草作为亲本进行杂交获得F1,再用秋水仙素溶液处理幼苗,使其染色体数目加倍,获得可育的杂种植株。该过程中秋水仙素的作用是诱导染色体数目加倍,其诱导染色体数目加倍的机理是秋水仙素能抑制纺锤体的形成,导致染色体数目加倍,进而获得可育多倍体植株。
(3)通过(2)获得杂种植株为四倍体,含有染色体32条,4个染色体组,高山飞燕草染色体32条,4个染色体组,两者杂交后代有32条染色体,4个染色体组,故每个染色体组有8条染色体,获得该植株的育种原理是染色体变异。
(4)生物多样性包括基因多样性、物种多样性和生态系统多样性,上述研究使我们认识到,保护物种多样性的重要意义在于保护生物的基因多样性。实验编号
亲本表现型
子代表现型及比例
实验一
紫茎缺刻叶①×绿茎缺刻叶②
紫茎缺刻叶:紫茎马铃薯叶=3:1
实验二
紫茎缺刻叶③×绿茎缺刻叶②
紫茎缺刻叶:紫茎马铃薯叶:绿茎缺刻叶:绿茎马铃薯叶=3:1:3:1
植物种类
染色体组数
染色体数
花色
高山飞燕草
4
32
白色
深红翠雀草
2
16
朱红色
裸茎翠雀草
2
16
橙黄色
相关试卷
这是一份四川省乐山市2024-2025学年高二下学期期末考试生物试卷(PDF版附答案),共10页。
这是一份四川省乐山市2023-2024学年高一下学期期末考试生物试题(解析版),共22页。试卷主要包含了选择题,非选择题部分等内容,欢迎下载使用。
这是一份四川省乐山市2022-2023学年高一下学期期末考试+生物试卷(含答案),共8页。
相关试卷 更多
- 1.电子资料成功下载后不支持退换,如发现资料有内容错误问题请联系客服,如若属实,我们会补偿您的损失
- 2.压缩包下载后请先用软件解压,再使用对应软件打开;软件版本较低时请及时更新
- 3.资料下载成功后可在60天以内免费重复下载
免费领取教师福利

