搜索
      上传资料 赚现金

      重庆市七校联盟2026届高三上学期第一次适应性考试生物试题(Word版附解析)

      • 8.7 MB
      • 2025-09-11 19:15:01
      • 88
      • 0
      • 教习网3275309
      加入资料篮
      立即下载
      压缩包含2份文件 展开
      文件列表(2份) 收起
      练习
      重庆市七校联盟2026届高三上学期第一次适应性考试 生物答案.docx
      预览
      练习
      重庆市七校联盟2026届高三上学期第一次适应性考试 生物.docx
      预览
      正在预览:重庆市七校联盟2026届高三上学期第一次适应性考试 生物答案.docx
      重庆市七校联盟2026届高三上学期第一次适应性考试 生物答案第1页
      1/21
      重庆市七校联盟2026届高三上学期第一次适应性考试 生物答案第2页
      2/21
      重庆市七校联盟2026届高三上学期第一次适应性考试 生物答案第3页
      3/21
      重庆市七校联盟2026届高三上学期第一次适应性考试 生物第1页
      1/10
      重庆市七校联盟2026届高三上学期第一次适应性考试 生物第2页
      2/10
      重庆市七校联盟2026届高三上学期第一次适应性考试 生物第3页
      3/10
      还剩18页未读, 继续阅读

      重庆市七校联盟2026届高三上学期第一次适应性考试生物试题(Word版附解析)

      展开

      这是一份重庆市七校联盟2026届高三上学期第一次适应性考试生物试题(Word版附解析),文件包含重庆市七校联盟2026届高三上学期第一次适应性考试生物答案docx、重庆市七校联盟2026届高三上学期第一次适应性考试生物docx等2份试卷配套教学资源,其中试卷共31页, 欢迎下载使用。
      本试卷分第 I 卷(选择题)和第 II 卷(非选择题)两部分。满分 100 分,考试时间 75 分钟。
      注意事项:
      1.答题前,务必将自己的姓名、准考证号等填写在答题卡规定的位置上。
      2.答选择题时,必须使用 2B 铅笔将答题卡上对应题目的答案标号涂黑。
      3.答非选择题时,必须使用 0.5 毫米黑色签字笔,将答案书写在答题卡规定的位置上。
      4.考试结束后,将答题卷交回。
      第 I 卷(选择题 共 45 分)
      一、选择题(共 15 小题,每小题只有一个选项符合题意,每小题 3 分,共计 45 分)
      1. 科学家们相继宣布人工合成了脊髓灰质炎病毒和活细胞,合成活细胞指人工合成的染色体转入去核的细
      胞中。下列相关叙述错误的是( )
      A. 脊髓灰质炎病毒不属于生命系统的结构层次
      B. 病毒进入宿主细胞后利用宿主的物质进行大量繁殖
      C. 细胞结构远比病毒结构精细复杂,新细胞可以从老细胞分裂产生
      D. 人工合成细胞时,将组成细胞的物质精确配比后置于适宜条件即可
      2. 花生种子萌发过程中具体代谢过程如图所示。下列有关叙述正确的是( )
      A. 花生油是在室温时呈液态的常见植物油,含有的饱和脂肪酸比较丰富
      B. 鉴定花生种子细胞中 脂肪常用苏丹Ⅲ染液染色,脂肪微粒被染成红色
      C. 相同质量的脂肪和蔗糖相比,蔗糖彻底氧化分解释放的能量多
      D. 种子萌发初期,大量脂肪水解转变为蔗糖,从而导致种子的干重增加
      3. 下列是某些细胞结构的模式图,以下有关说法正确的是( )
      A. 结构 a、b、f、g 中都含有脱氧核糖核酸
      B. 内质网是膜面积最大 细胞器
      第 1页/共 10页
      C. 与分泌蛋白合成、加工、运输有关的结构有 b、c、d、e、f
      D. HIV 和噬菌体都具有的结构是 f
      4. 内质网膜包裹损伤的线粒体形成自噬体时,LC3-I 蛋白被修饰形成 LC3-II 蛋白,LC3-II 蛋白促使自
      噬体与溶酶体融合,完成损伤的线粒体降解。将大鼠随机分为对照组、中等强度运动组和大强度运动组,
      测量细胞中 LC3-I 蛋白和 LC3-II 蛋白的相对含量,结果如图。下列叙述正确的是( )
      A. 由图可知,LC3-I/LC3-II 的值随运动强度的增大而增大
      B. 运动可以通过抑制大鼠细胞线粒体自噬来增加线粒体数目
      C. 自噬体与溶酶体的融合依赖于生物膜的选择透过性而实现
      D. 推测 LC3-II 蛋白应在自噬体膜上,向溶酶体发出“吃我”的信号
      5. 反应底物从常态转变为活跃状态所需的能量称为活化能。如图为一定量的蔗糖水解反应能量变化的示意
      图,已知 H+能催化蔗糖水解。下列分析不正确的是( )
      A. E1 和 E2 表示活化能,X 表示果糖和葡萄糖
      B. H+降低的化学反应活化能的值等于 E1
      C. 蔗糖酶使(E2-E1)的值增大,但反应结束后 X 不会增多
      D. 升高温度可通过改变酶的结构而影响酶促反应速率
      6. Arf 家族蛋白是分泌、内吞等过程的关键引发因子,Arf 家族蛋白在与 GDP 结合的非活性状态和与 GTP
      结合的活性状态之间循环(GTP 和 ATP 的结构和性质相似,仅是碱基 A 被 G 替代)。活性状态的 Arf 家
      族蛋白能募集胞质蛋白进入囊泡,然后运输到特定的亚细胞位点。以下叙述不正确的是( )
      第 2页/共 10页
      A. GDP 是由鸟嘌呤、核糖和 2 个磷酸基团结合而成
      B. Arf 由非活性状态转化为活性状态,其空间结构会发生改变
      C. Arf 由非活性状态转化为活性状态是一个吸能反应
      D. 运输货物蛋白的囊泡可能来自核糖体、内质网或高尔基体
      7. 线粒体中的[H]与氧气结合的过程需要细胞色素 c 的参与。细胞接受凋亡信号后,线粒体中的细胞色素 c
      可转移到细胞质基质中,并与 Apaf-1 蛋白结合引起细胞凋亡。下列说法正确的是( )
      A. 细胞色素 c 位于类囊体薄膜
      B. 细胞色素 c 功能丧失的细胞仍可以合成 ATP
      C. 有氧呼吸过程利用[H]的场所为细胞质基质和线粒体基质
      D. 若细胞中 Apaf-1 蛋白功能丧失,细胞色素 c 会引起该细胞凋亡
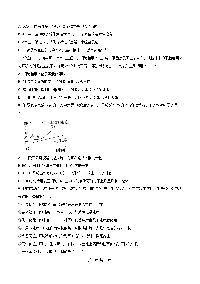
      8. 如图表示气温多变的一天中外界 O2 浓度的变化与马铃薯块茎的 CO2 释放情况,下列叙述错误的是(

      A. AB 段下降可能是低温抑制了有氧呼吸相关酶的活性
      B. BC 段细胞呼吸增强主要原因 O2 浓度升高
      C. A 点时马铃薯块茎吸收 O2 的体积几乎等于放出 CO2 的体积
      D. B 点时马铃薯块茎细胞中产生 CO2 的场所可能有细胞质基质和线粒体
      9. 我国劳动人民在漫长的历史进程中,积累了丰富的生产、生活经验,并在实践中应用。生产和生活中常
      采取的一些措施如下。
      ①低温储存,即果实、蔬菜等收获后在低温条件下存放
      ②春化处理,即对某些作物生长期进行适度低温处理
      ③风干储藏,即小麦、玉米等种子收获后经适当风干处理后储藏
      ④光周期处理,即在作物生长的某一时期控制每天光照和黑暗的相对时长
      ⑤合理密植,即栽种作物时做到密度适当,行距、株距合理
      ⑥间作种植,即同一生长期内,在同一块土地上隔行种植两种高矮不同的作物
      关于这些措施,下列说法合理的是( )
      第 3页/共 10页
      A. 措施①④的主要目的是降低作物或种子的呼吸作用强度
      B. 措施②⑥的主要目的是促进作物的光合作用
      C. 措施②④分别反映了低温和昼夜长短与作物开花的关系
      D. 措施③⑤的主要目的是降低有机物的消耗
      10. 利用微生物发酵制作酱油在我国具有悠久的历史。下图是通过发酵制作酱油的流程图,发酵过程中需要
      为米曲霉充分生长繁殖提供营养物质、通入空气。下列叙述错误的是( )
      A. 大豆、小麦、麦麸可以为米曲霉的生长繁殖提供充足的碳源和氮源
      B. 发酵池发酵阶段添加的酵母菌和乳酸菌会延长发酵时间
      C. 米曲霉发酵时需要不断搅拌使其大量繁殖
      D. 为进一步提高酿造酱油的品质可将原材料改为优质的大豆
      11. 塑化剂(DEHP,化学式为 C24H38O4)被很多国家认定为毒性化学物质,其生物毒性机理:具有抗雄性
      激素、雌性激素活性,进而影响生物体的生殖功能。如图为某实验小组从土壤中筛选可降解 DEHP 细菌的
      过程。下列叙述正确的是( )
      A. 图中固体培养基以 DEHP 为唯一碳源,图示均采用稀释涂布平板法进行接种
      B. 培养若干天后,应选择 DEHP 含量高的培养液进行接种以进一步扩增目的菌
      C. 覆盖过塑料薄膜的土壤样品中,DEHP 降解菌的数量可能高于普通土壤
      D. 初选之前需对培养基、培养皿和覆盖过塑料薄膜的土壤样品均进行湿热灭菌
      12. 下列关于发酵工程及其应用的叙述,不正确的有( )
      ①青霉素可杀菌,但生产青霉素时仍需经过严格的灭菌,且根据青霉素的化学性质采用过滤、沉淀等方法
      第 4页/共 10页
      从发酵液中提取青霉素
      ②利用酵母菌发酵从菌体中可以提取单细胞蛋白,可制成微生物饲料
      ③发酵工程以混合菌种的固体发酵或半固体发酵为主,发酵罐内的发酵是中心环节
      ④可将乙肝病毒的抗体基因转入酵母菌,再通过发酵工程获得乙肝疫苗
      ⑤利用放线菌产生的化学物质-井冈霉素防治水稻纹枯病,属于生物防治
      ⑥利用发酵工程生产的根瘤菌肥作为微生物肥料可以促进豆科植物生长
      ⑦在发酵之前需要利用固体培养基对菌种进行扩大培养
      A. 3 项 B. 4 项 C. 5 项 D. 6 项
      13. 如图为科研人员以杂合亲本玉米(2n=20)为材料进行人工繁殖的过程。下列叙述错误的是( )
      A. A、B、C、D 过程的理论基础都涉及植物细胞的全能性
      B. 若取材自茎尖组织或细胞,可培育出抗病毒的玉米品种
      C. A 过程是进行体细胞诱变和研究遗传突变的亲本植株理想材料
      D. A、B、C、D 中染色体组数分别为 1、2、2、4
      14. DNA探针是利用放射性同位素等标记的特定DNA片段。当DNA探针与待测的非标记单链DNA(或RNA
      )按碱基顺序互补结合时,形成标记 DNA-DNA(或标记 DNA-RNA)的双链杂交分子,可检测杂交反应结
      果。用某人的卵清蛋白基因制成 DNA 探针,能与之形成杂交分子的是( )
      ①该人胰岛 B 细胞中的 DNA
      ②该人输卵管细胞中的 mRNA
      ③该人胰岛 A 细胞中的 mRNA
      ④该人肝细胞中的 DNA
      A. ①②③ B. ①③④ C. ②③④ D. ①②④
      15. 用 XhI 和 SalI 两种限制性内切核酸酶分别处理同一 DNA 片段,酶切位点及酶切产物分离结果如图。
      第 5页/共 10页
      下列叙述错误的是( )
      A. 两种限制性内切核酸酶识别的核苷酸序列不同,限制酶的识别序列越短,则该 DNA 被该酶切割的概率
      越高
      B. 泳道②中是用 XhI 处理得到的酶切产物
      C. 若用 XhI 和 SalI 两种酶同时处理该 DNA 片段后电泳,会同时得到泳道①②对应条带
      D. 电泳技术中最终能够肉眼看到多条电泳条带,离不开核酸染料对 DNA 的染色和紫外灯的照射
      第 II 卷(非选择题 共 55 分)
      二、非选择题(本大题共 5 小题,共计 55 分。)
      16. 2021 年 10 月 21 日,习近平总书记来到黄河三角洲农业高新技术产业示范区考察时指出:“我们要在盐
      碱地上搞种业创新,培育耐盐碱的品种来适应盐碱地”。科学家通过实验,研究表明:在盐胁迫下大量的
      Na+进入植物根部细胞,会抑制 K+进入细胞,导致细胞中 Na+ /K+的比例异常,使细胞内的酶失活,影响蛋
      白质的正常合成。碱蓬等耐盐植物能够在盐胁迫逆境中正常生长,如图是耐盐植物根细胞参与抵抗盐胁迫
      有关的结构示意图,其根细胞生物膜两侧 H+形成的电化学梯度,在物质转运过程中发挥了十分重要的作用。
      请回答下列问题:
      (1)图中 Na+进入细胞的方式是___________。为了减少 Na+对胞内代谢的影响,这种 H+分布特点可使根
      细胞将 Na+转运到细胞膜外或液泡内,Na+转运所需的能量来自____________。
      (2)耐盐植物根细胞膜具有选择透过性的物质基础是______________。据图分析,图示各结构中 H+浓度分
      第 6页/共 10页
      布存在差异,该差异主要由位于_____________(填“细胞膜”“液泡膜”或“细胞膜和液泡膜”)上的 H
      +-ATP 泵转运 H+来维持的。
      (3)盐碱地上大多数植物很难生长,主要原因是_______________,植物无法从土壤中获取充足的水分甚
      至萎蔫。
      (4)柽柳是强耐盐植物,其根部吸收 Ca²⁺是主动运输还是被动运输?请简要写出实验设计思路:
      _____________。
      17. 福建人对茶情有独钟,在福建闽南一带更有着“宁可百日无肉,不可一日无茶”的传统。茶叶细胞中存
      在多种酚类物质,多酚氧化酶可以将无色的酚类物质氧化成褐色。请回答下列问题:
      (1)研究人员疑似从绿茶中提取出了多酚氧化酶,为探究多酚氧化酶的化学本质,可采用__________试剂
      进行鉴定。
      (2)酶抑制剂有竞争性和非竞争性两种类型。竞争性抑制剂与底物相似,与底物竞争酶活性位点;非竞争
      性抑制剂不与酶活性位点结合,而与酶活性位点以外的位点结合,进而改变酶结构,使底物不能与酶结合。
      欲探究柠檬酸是哪种抑制剂,某研究人员进行如下实验:
      组别 实验处理 实验结果测定
      甲组 足量的茶多酚+适量多酚氧化酶
      茶多酚的分解速率
      乙组 足量的茶多酚+适量多酚氧化酶+柠檬酸试剂
      若_______________,则柠檬酸试剂为非竞争性抑制剂。
      (3)绿茶的品质特点是“绿叶、绿汤”,在制作过程中用高温炒制,防止其褐变。其原理是__________。
      (4)为减少绿茶制作过程中发生褐变,科研人员探究褐变抑制剂对多酚氧化酶活性的影响,其中褐变抑制
      剂用磷酸盐缓冲液配制而成,结果如图。
      本实验的自变量是____________,对照组中应加入____________________、等量的底物溶液和酶溶液,在
      适宜的条件下测出最大酶活性。据图分析,________________处理方式对多酚氧化酶活性的抑制效果最佳。
      第 7页/共 10页
      18. 乙肝表面抗原(HBsAg)常用于乙肝病毒感染 诊断。其诊断机制是先利用 HBsAg 对小鼠进行免疫最
      终制成抗 HBsAg 单克隆抗体(单抗 A),再用单抗 A 对羊进行免疫最终制成抗单抗 A 的单克隆抗体(单抗
      B),通过化学偶联将辣根过氧化物酶(HRP)连接到单抗 B 上形成酶标二抗,HRP 可以催化无色底物 TMB
      生成蓝色产物,可根据蓝色显色情况实现定量检测。回答下列问题:
      Ⅰ、乙肝病毒感染诊断流程如下图所示:
      (1)单克隆抗体制备过程第二次筛选的目的是_______________;诱导动物细胞融合的特有方法是
      ____________法;筛选出的阳性杂交瘤细胞在体外培养时,_________(填“会”或“不会”)发生接触抑
      制现象,原因是______________。
      (2)根据图Ⅰ中信息可知,能与单抗 A 特异性结合的物质是_________。
      (3)通过吸光度定量检测蓝色产物的含量,产物越多,显色越深,吸光值越大。科研人员在制备单抗 A 的
      过程中获得了四种杂交瘤细胞,利用上述方法对它们进行抗体阳性检测,结果如下图所示。根据实验结果,
      杂交瘤细胞_________(填序号)产生的抗体 A 最多,理由是:_____________________。
      19. 传统工艺酿造的醋不但含有丰富的营养成分,还具有独特的缓解疲劳、改善脂质代谢、增强食欲、保护
      肠胃等功能。《尚书•说命下》中提到:“若作酒醴,尔惟曲囊;若作和羹,尔惟盐梅。”说明古人用酒醋酿造
      谷物酒以及用梅子作酸味料。这些都与果醋的制作有关。回答下列问题:
      (1)根据醋酸菌的代谢特点,果醋酿制过程需控制适宜的环境条件,如 _________ 。
      (2)较高初始乙醇浓度对醋酸菌的生长和代谢会产生抑制作用,选育高性能优良醋酸菌株能提高醋的含量
      第 8页/共 10页
      和品质,某同学开展耐乙醇菌性的筛选研究,配制了两种培养基:
      培养基种类 成分
      3%葡萄糖、2%酵母粉、
      富集培养基 0.01% MgSO4、自然
      pH
      0.5%葡萄糖、1%酵母
      膏、2%CaCO3、2%琼 筛选培养基
      脂、10%无水乙醇、自
      然 pH
      ①对两种培养基常采用___________法进行灭菌;筛选培养基中,为醋酸菌提供氮源的是______ ,该培养
      基中葡萄糖的含量低于富集培养基,原因是___________。
      ②某同学从富集培养基中吸取少量菌液,经过_________后滴加到筛选培养基上进行涂布,适宜条件下培养
      后 挑 选 产 生 透 明 圈 的 单 菌 落 , 得 到 耐 乙 醇 的 醋 酸 菌 菌 株 。 透 明 圈 可 用 于 鉴 别 醋 酸 菌 的 理 由 是
      __________________。
      (3)乙醇脱氢酶(ADH)催化乙醇生成乙醛是醋酸发酵的第一阶段,乙醛脱氢酶(ALDH)催化乙醛生成
      乙酸是醋酸发酵的第二阶段,其中 ADH 由 A 基因控制,ALDH 由 B 基因控制。现有甲乙两个不同的纯合
      突变体,某研究小组分别取甲乙两种醋酸菌分别在含 10%无水乙醇的培养液中培养相同的时间后,进行处
      理得到细胞研磨液,用这些研磨液进行不同的实验:
      实验一:①取甲乙细胞研磨液 室温下静置,检测无醋酸生成
      ②在室温下将两种细胞研磨液充分混合,检测有醋酸生成
      ③将 2 种细胞研磨液先加热煮沸,冷却后再混合,检测无醋酸生成
      实验二:盐酸胍处理甲的细胞研磨液(去除 ADH),再用透析去除盐酸胍,再与乙的细胞研磨液混合,检
      测有醋酸生成。
      回答下列问题:
      ①实验一②中,两种细胞研磨液混合后生成了醋酸,推测可能的原因是________。
      ②实验一③中煮沸后混合为什么没有醋酸生成?__________________________。
      ③根据实验二的结果可以推断甲的基因型是________,乙的基因型是________;若只将乙的细胞研磨液用
      盐酸胍处理,然后再与甲的细胞研磨液混合,能检测到醋酸吗?________。(填“能”或“不能”)
      20. 人类胰岛素基因位于第 11 号染色体上,长度为 8416 bp,人类胰岛素的氨基酸序列已知,回答相关
      第 9页/共 10页
      问题。
      (1)利用 PCR 技术获取人胰岛素基因,在缓冲液中除了要添加模板和引物外,还需要添加的物质有
      _________________(至少写 2 种)。
      (2)一个 DNA 分子经过 4 轮循环,需要引物 A_______个,如果以上 PCR 操作时复性(退火)温度太低,
      可能出现的结果:__________________________________(答出 1 点即可)。PCR 技术中延伸的温度是 72℃,
      为何该温度较适宜延伸?____________________。
      (3)利用图示方法获取的目的基因,直接构建基因表达载体后导入大肠杆菌,______(填“能”或“不能”)
      表达出人胰岛素,理由是______________________。
      (4)生产的胰岛素注射到人体后会堆积在皮下,经过较长时间才能进入血液,而进入血液的胰岛素又容易
      被分解,因此,如图所示为用蛋白质工程设计速效型胰岛素的生产过程,请据图回答相关问题:
      ①构建新的蛋白质模型是蛋白质工程的关键,图中构建新的胰岛素模型主要依据是___________。
      ②通过人工合成 DNA 形成的新基因应与载体结合后转移到酵母菌等受体细胞中才能得到准确表达。图中推
      测,用到的生物工程有蛋白质工程、_________。
      第 10页/共 10页

      相关试卷 更多

      资料下载及使用帮助
      版权申诉
      • 1.电子资料成功下载后不支持退换,如发现资料有内容错误问题请联系客服,如若属实,我们会补偿您的损失
      • 2.压缩包下载后请先用软件解压,再使用对应软件打开;软件版本较低时请及时更新
      • 3.资料下载成功后可在60天以内免费重复下载
      版权申诉
      若您为此资料的原创作者,认为该资料内容侵犯了您的知识产权,请扫码添加我们的相关工作人员,我们尽可能的保护您的合法权益。
      入驻教习网,可获得资源免费推广曝光,还可获得多重现金奖励,申请 精品资源制作, 工作室入驻。
      版权申诉二维码
      月考专区
      • 精品推荐
      • 所属专辑7份
      欢迎来到教习网
      • 900万优选资源,让备课更轻松
      • 600万优选试题,支持自由组卷
      • 高质量可编辑,日均更新2000+
      • 百万教师选择,专业更值得信赖
      微信扫码注册
      手机号注册
      手机号码

      手机号格式错误

      手机验证码 获取验证码 获取验证码

      手机验证码已经成功发送,5分钟内有效

      设置密码

      6-20个字符,数字、字母或符号

      注册即视为同意教习网「注册协议」「隐私条款」
      QQ注册
      手机号注册
      微信注册

      注册成功

      返回
      顶部
      学业水平 高考一轮 高考二轮 高考真题 精选专题 初中月考 教师福利
      添加客服微信 获取1对1服务
      微信扫描添加客服
      Baidu
      map