


广东省湛江市2025届高三下学期二模化学试卷(含答案解析)
展开 这是一份广东省湛江市2025届高三下学期二模化学试卷(含答案解析),共22页。试卷主要包含了单选题,解答题等内容,欢迎下载使用。
一、单选题
1. “传承文化遗产,飞扬华夏风采”,中华文物传承华夏文明,下列文物中主要由无机金属材料制成的是
2. 科技是国家强盛之基,创新是民族进步之魂,下列有关说法不正确的是
3. 金属冶炼的发展史铭刻着化学对人类社会的重大贡献。下列说法不正确的是
4. 化学使生活更美好,人类的衣食住行皆离不开化学。下列说法涉及的有关化学知识中,不正确的是
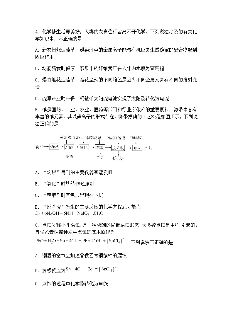
5. 碘是国防、工业、农业、医药等部门和行业所依赖的重要原料,海带中含有丰富的碘元素,其以碘离子的形式存在,海带提碘的工艺流程如图所示,下列说法正确的是
6. 点蚀又称小孔腐蚀,是一种极端的局部腐蚀形态,大多数点蚀是由引起的。曾侯乙青铜编钟发生点蚀的基本原理为,下列说法不正确的是
7. 劳动创造美好生活。下列劳动项目与所述化学知识没有关联的是
8. 1727年,英国的化学家哈尔斯用氯化铵与石灰的混合物合成了氨气。以下实验难以达到预期目的的是
9. 敦煌壁画色彩瑰丽,其所用的有机颜料主要从动植物中提取色素经过加工而制成,其中紫胶红色素的结构如图所示,则下列关于紫胶红色素的说法不正确的是
10. “稀土之父”徐光宪先生缔造了稀土的“中国传奇”。稀土材料被广泛应用于汽车尾气的净化:,下列有关说法正确的是
11. 某兴趣小组利用如图装置探究硫及其化合物的相互转化,下列说法正确的是
12. 陈述Ⅰ和Ⅱ均正确,且具有因果关系的是
13. 部分含Al或含C物质的分类与相应化合价关系如图所示,下列说法不正确的是
14. “嫦娥三号”带回来的“嫦娥石”中含的一种物质结构如图所示,W、X、Y、Z、Q为原子序数依次增大的短周期主族元素,其中与同主族,的基态原子价层轨道半充满。则下列叙述正确的是
15. 某课题组为探究汽车尾气转化为氮气的最佳反应条件,向体积为的刚性容器中按充入和,发生反应:。已知正、逆反应速率可以表达为,(,表示速率常数),测得的平衡转化率与温度、压强的关系如图所示。下列说法正确的是
16. 某碱性蚀刻液体系含、、,可以通过蚀刻反应印制铜线路板,利用图示电解装置可以从蚀刻废液中直接回收单质铜,同时又将一价铜氧化成二价铜,使蚀刻液获得再生。下列说法不正确的是
二、解答题
17. 氯气是一种重要的化工原料,在生产生活中有着重要的应用。请回答下列问题:
(一)某兴趣小组用如图装置在实验室制备氯气。
(1)图示装置中仪器a的名称为___________。装置中制备Cl2的化学方程式为___________。
(二)探究盐酸与MnO2的反应。
(2)不同温度下MnO2与盐酸反应的平衡常数如表所示。
MnO2与盐酸的反应是___________(填“放热”或“吸热”)反应。
(3)实验采用4ml∙L-1的盐酸与一定量的MnO2反应时,没有产生明显实验现象。小组同学猜测可能的原因是:
猜想1.反应温度低;
猜想2.___________。
请完成如下实验设计并证明上述猜想是否成立。
①上述猜想2为___________,表中实验Ⅱ所用试剂中盐酸的规格为___________;根据上述实验可知猜想___________(填“1”或“2”)成立。
②实验Ⅰ中无明显现象的原因可能是c(H+)或c(Cl-)较低,设计实验进行探究:
由上述实验结果可知MnO2氧化盐酸的反应中,c(H+)变化的影响___________(填“大于”或“小于”) c(Cl-)。
③为探究c(H+)变化究竟是影响了MnO2的氧化性还是影响了Cl-的还原性,用如图所示装置(A、B均为石墨电极,恒温水浴加热装置省略)进行实验。
U形管左侧发生的电极反应为d。___________;将i和ⅱ、ⅲ作对比,得出结论:MnO2氧化盐酸的反应中,HCl的还原性与c(H+)无关;MnO2的氧化性与c(H+)有关,c(H+)越大,MnO2的氧化性越强。
④为测定实验Ⅲ的反应残余液中盐酸的浓度,探究小组同学取实验Ⅲ中反应残余液10mL,稀释10倍后取20mL用1.00 mlL-1的NaOH溶液滴定,消耗NaOH溶液的体积为bmL,则实验Ⅲ的反应残余液中盐酸的浓度为___________ml∙L-1。
18. 某研究组开发了一种从铜阳极泥(含、、、、等)中提取金、银等贵金属的工艺,流程如图所示,请回答以下问题:
已知:①“滤渣1”的主要成分为、、。
② 。
③当某离子的浓度低于时,可忽略该离子的存在。
④“溶银”时,“滤渣3”可以转化为银络合离子,温度过高时,银络合离子容易被分解,发生反应。
(1)Te(碲)与氧同主族,位于元素周期表的第五周期,其基态原子的价电子排布式为___________。
(2)“酸浸”时生成反应的化学方程式为___________。
(3)“溶金”时生成反应的离子方程式为___________。
(4)“酸浸”和“溶金”工序均需加入一定量的。
①在“酸浸”工序中,加入适量的原因是___________。
②在“溶金”工序,溶液中浓度不能超过___________。
(5)“滤液5”中溶质主要成分为___________(填化学式)。已知:“溶银”工序中银浸出率与反应温度的关系如图。在连续生产的模式下,“溶银”工序需在左右进行,若反应温度过高,将难以实现连续生产,原因是___________。
(6)过渡金属硫族化合物常用于超导材料的性能研究,某过渡金属硫族化合物的晶胞结构如图所示。
①该物质的化学式为___________。
②已知晶胞底面边长是,高是,晶胞最简式的摩尔质量为,计算该晶胞的密度___________(列出计算式,阿伏加德罗常数的值用表示)。
19. 配合物由于特殊的性质,在化工生产和实验探究中有着广泛的用途。
(1)铜元素位于元素周期表的___________区,配合物中的中心离子为___________。
(2)工业上常用醋酸二氨合亚铜(即)溶液来吸收合成氨原料气中的一氧化碳,其反应原理为,分压与时间的关系如图1所示。
①由图1可知温度为时,内,的平均吸收速率为___________(保留两位有效数字)。
②要从除杂后的溶液中“再生”出醋酸二氨合亚铜,可___________(填“升”或“降”)温___________(填“增”或“降”)压。
(3)二氧化硫通入氯化铁溶液得到了血红色溶液,为探究该红色配合物的组成,某课题组将溶液加入一定体积的浓度均为的、混合溶液中,测得其吸光度如图2所示,其中。
已知:吸光度和配合物浓度的关系为,该配合物中只含有一个金属离子。
①由图2可知该红色配合物的配体为___________。
②若测得吸光度,忽略混合后溶液体积的变化,则该配位反应中的转化率为___________。
(4)配合物常用于贵金属的分离提纯,在某冶金工艺中存在反应,其中和浓度之和为,两种离子的分布分数随浓度的变化关系如图3所示,
图3
已知。则上述反应的平衡常数___________,若浓度为,则的浓度为___________。
20. 三步法合成布洛芬既遵循了绿色化学原则,又实现了废气的利用,其合成路线如下所示:
请回答下列问题:
(1)化合物Ⅰ的分子式为___________,化合物Ⅱ中含氧官能团的名称为___________。
(2)化合物Ⅲ到化合物Ⅳ的反应是原子利用率的反应,且Ⅲ与化合物a反应得到Ⅳ,则化合物a为___________。
(3)化合物Ⅰ→Ⅱ的化学方程式为___________。
(4)关于上述合成路线中的相关物质及转化,下列说法不正确的有___________(填标号)。
(5)根据化合物Ⅲ的结构特征,分析预测其可能的化学性质,完成下表。
(6)化合物Ⅱ的某同分异构体含有苯环,在核磁共振氢谱图上只有4组峰,且能够发生银镜反应,其结构简式为___________。
(7)参照以上合成路线及所学知识以苯和为原料设计路线合成(其他试剂任选)。
①合成路线涉及醇制羧酸,所得羧酸的结构式为___________。
②合成路线中最后一步的化学方程式为___________。
广东省湛江市2025届高三下学期二模化学试卷
整体难度:适中
考试范围:化学与STSE、物质结构与性质、化学反应原理、化学实验基础、有机化学基础、常见无机物及其应用、认识化学科学
试卷题型
试卷难度
细目表分析
知识点分析
试题答案解析
第1题:
第2题:
第3题:
第4题:
第5题:
第6题:
第7题:
第8题:
第9题:
第10题:
第11题:
第12题:
第13题:
第14题:
第15题:
第16题:
第17题:
第18题:
第19题:
第20题:
A.秦兵马俑
B.人面鱼纹陶盆
C.西周利簋
D.击鼓说唱俑
A.A
B.B
C.C
D.D
A.“奋斗者”号潜水器外壳材料为钛合金,钛元素位于元素周期表的区
B.“祖冲之二号”量子计算机中的半导体存储器的主要成分为硅单质
C.“华龙一号”核电项目所用铀棒含有的和互为同位素
D.“天宫一号”空间站中太阳能电池的主要材料GaAs属于合金
A.“美人首饰王侯印,尽是沙中浪底来”,古人可以利用密度差异获取金
B.“有胆泉,出观音石,可浸铁为铜”,可以利用置换反应冶炼铜
C.生物冶金技术可以利用微生物的代谢来提取有色金属,其温度越高,提取速率越快
D.电化学法冶炼金属Na可以在的氛围中进行
A.新衣扮靓迎佳节,媒染剂中的金属离子能与有机色素生成稳定的配合物起到固色作用
B.均衡膳食助健康,蔬果中的纤维素可在人体内水解为葡萄糖
C.爆竹烟花迎佳节,烟花呈现的不同焰色是因为不同金属元素有不同的发射光谱
D.能源产业助环保,钙钛矿太阳能电池实现了太阳能转化为电能
A.“灼烧”用到的主要仪器有蒸发皿
B.“氧化”时作还原剂
C.“萃取”时有色层出现在下层
D.“反萃取”发生的主要反应的化学方程式可能为
A.潮湿的空气会加速曾侯乙青铜编钟的腐蚀
B.负极反应为
C.点蚀的过程中化学能转化为电能
D.长江中的轮船比大海中的轮船更容易发生点蚀
选项
劳动项目
化学知识
A
学工活动:玻璃工用氢氟酸生产磨砂玻璃
氢氟酸具有弱酸性
B
科学用药:补铁剂搭配维生素C同时服用
维生素C具有还原性
C
帮厨活动:将水果、蔬菜等放入冰箱储存
降低温度,能降低反应速率
D
自主探究:用红热铁针、石蜡和水晶验证晶体的各向异性
晶体内部质点排列具有有序性
A.A
B.B
C.C
D.D
A.制备
B.干燥
C.尾气处理
D.喷泉实验
A.A
B.B
C.C
D.D
A.能与氨基酸的氨基发生反应
B.其环系结构中4个六元环一定共平面
C.该有机物最多可以消耗
D.其中碳原子的杂化方式有和
A.含中子的数目为
B.常温常压下,和混合气体中含氧原子的数目为
C.含共价键的数目为
D.标准状况下含电子的数目为
A.Ⅰ的试管内的反应,只体现的还原性
B.Ⅱ的试管内的石蕊溶液先变红后褪色,体现的漂白性
C.只有Ⅲ的试管中会出现浑浊现象
D.Ⅳ中加入用盐酸酸化的氯化钡溶液,产生白色沉淀
选项
陈述Ⅰ
陈述Ⅱ
A
活性炭可用于自来水消毒
活性炭具有吸附性
B
向久置的亚硫酸溶液中滴加溶液,生成白色沉淀
难溶于水
C
乙醇与足量反应生成
乙醇分子中氢氧键极性大,易断裂;碳氢键极性小,不易断裂
D
甲苯使酸性溶液褪色
甲基影响苯环的活性
A.A
B.B
C.C
D.D
A.a一定既可以与酸反应也可以与碱反应
B.往d溶液中通入过量的可以生成和
C.酸性:f>c
D.电解熔融态的b可以获得a
A.简单氢化物的稳定性:
B.和的空间结构均为正四面体
C.第一电离能:
D.与形成的化合物中一定只含有离子键
A.该反应为吸热反应
B.压强的大小关系:
C.、、三点的化学平衡常数:
D.,若向该容器中充入和发生上述反应,点的
A.阳极室可以使蚀刻液获得再生
B.利用水泵循环多次电解蚀刻废液可以提高铜的回收率
C.阳极的电极反应为
D.理论上外电路有电子移动时,阴极室的质量减少(不考虑的挥发)
温度T/℃
50
80
110
平衡常数K
序号
试剂
反应温度
现象
Ⅰ
40mL4ml∙L-1盐酸、一药匙MnO2
65℃
无明显现象
Ⅱ
___________盐酸、一药匙MnO2
80℃
无明显现象
Ⅲ
40mL7ml∙L-1盐酸、一药匙MnO2
65℃
产生黄绿色气体
序号
操作
现象
i
K闭合
指针向左偏转
ⅱ
向U形管a.___________(填“左侧”或“右侧”)滴加浓硫酸至c(H+)≥7ml∙L-1
指针偏转幅度变化不大
ⅲ
b.___________
指针向左偏转幅度c.___________
A.由化合物Ⅰ到Ⅱ的转化中,有键的断裂与形成
B.化合物Ⅱ→Ⅲ的反应类型为还原反应
C.由化合物Ⅱ到Ⅲ的转化中,有手性碳原子形成
D.化合物Ⅳ的核磁共振氢谱图上有8组峰
序号
反应试剂及条件
反应形成的新结构
反应类型
___________
___________
加成反应
题型
数量
单选题
16
解答题
4
难度
题数
容易
1
较易
3
适中
13
较难
3
题号
难度系数
详细知识点
一、单选题
1
0.85
化学科学对人类文明发展的意义;常见合金的组成;传统硅酸盐材料
2
0.65
元素周期表提供的元素信息;元素、核素、同位素;电子排布式
3
0.65
影响化学反应速率的因素;物质分离、提纯综合应用;常见金属的冶炼
4
0.94
淀粉、纤维素的水解;配合物的结构与性质;焰色试验
5
0.65
氧化还原反应方程式的书写与配平;萃取和分液;物质分离、提纯综合应用;海带中碘的提取及检验
6
0.65
原电池电极反应式书写;金属的化学腐蚀与电化学腐蚀
7
0.65
氧化还原反应在生活、生产中的应用;二氧化硅的化学性质;温度对化学反应速率的影响;化学科学对人类文明发展的意义
8
0.85
氨的喷泉实验;氨气的实验室制法
9
0.65
有机分子中原子共面的判断;含有酚羟基的物质性质的推断;多官能团有机物的结构与性质;利用杂化轨道理论判断化学键杂化类型
10
0.65
22.4L/ml适用条件;物质的量的相互转化关系;物质结构基础与NA相关推算;阿伏加德罗常数的应用
11
0.65
浓硫酸的强氧化性;硫酸根离子的检验;二氧化硫的化学性质
12
0.85
硝酸的强氧化性;苯的同系物使高锰酸钾褪色的机理;乙醇中含有羟基的验证实验
13
0.65
电解原理的理解及判断;酸、碱、盐、氧化物
14
0.65
根据原子结构进行元素种类推断;电离能的概念及变化规律;利用杂化轨道理论判断分子的空间构型
15
0.65
影响化学平衡的因素;化学平衡常数的计算;化学平衡图像分析
16
0.65
电解原理的理解及判断;电解池电极反应式及化学方程式的书写;电解原理的应用;电解池有关计算
二、解答题
17
0.65
浓度对化学平衡移动的影响;化学平衡常数的影响因素及应用;氯气的实验室制法;实验方案评价
18
0.4
氧化还原反应方程式的书写与配平;化学平衡常数的计算;晶胞的有关计算;物质分离、提纯综合应用
19
0.4
影响化学平衡的因素;化学平衡常数的计算;元素周期表结构分析;简单配合物的成键
20
0.4
根据要求书写同分异构体;合成路线的设计与优化;多官能团有机物的结构与性质
序号
知识点
对应题号
1
化学与STSE
1,3,5,7
2
物质结构与性质
2,4,9,14,18,19
3
化学反应原理
3,6,7,13,15,16,17,18,19
4
化学实验基础
3,5,17,18
5
有机化学基础
4,9,12,20
6
常见无机物及其应用
4,7,8,11,12,17
7
认识化学科学
5,7,10,13,18
相关试卷
这是一份广东省湛江市2025届高三下学期二模化学试卷(含答案解析),共22页。试卷主要包含了单选题,解答题等内容,欢迎下载使用。
这是一份广东省湛江市2025届高三下学期二模 化学试题(解析版),共25页。试卷主要包含了可能用到的相对原子质量, 劳动创造美好生活等内容,欢迎下载使用。
这是一份广东省湛江市2025届高三下学期二模化学试题,共8页。
相关试卷 更多
- 1.电子资料成功下载后不支持退换,如发现资料有内容错误问题请联系客服,如若属实,我们会补偿您的损失
- 2.压缩包下载后请先用软件解压,再使用对应软件打开;软件版本较低时请及时更新
- 3.资料下载成功后可在60天以内免费重复下载
免费领取教师福利 




.png)




