搜索
      上传资料 赚现金
      点击图片退出全屏预览

      3.3 物质组成的表示与分析 (表格式教案)---2025-2026学年九年级化学沪教版(2024)上册

      • 688.88 KB
      • 2025-09-08 09:04:57
      • 64
      • 0
      • 教习网会员1246781
      加入资料篮
      立即下载
      查看完整配套(共3份)
      包含资料(3份) 收起列表
      练习
      第1课时 化学式反映物质的组成.doc
      预览
      练习
      第2课时 化学式的书写、简单化合物的命名.doc
      预览
      练习
      第3课时 依据化学式的计算.doc
      预览
      正在预览:第1课时 化学式反映物质的组成.doc
      第1课时 化学式反映物质的组成第1页
      点击全屏预览
      1/5
      第1课时 化学式反映物质的组成第2页
      点击全屏预览
      2/5
      第2课时 化学式的书写、简单化合物的命名第1页
      点击全屏预览
      1/6
      第2课时 化学式的书写、简单化合物的命名第2页
      点击全屏预览
      2/6
      第2课时 化学式的书写、简单化合物的命名第3页
      点击全屏预览
      3/6
      第3课时 依据化学式的计算第1页
      点击全屏预览
      1/7
      第3课时 依据化学式的计算第2页
      点击全屏预览
      2/7
      第3课时 依据化学式的计算第3页
      点击全屏预览
      3/7
      还剩3页未读, 继续阅读

      沪教版(2024)九年级上册(2024)物质组成的表示和分析表格教案及反思

      展开

      这是一份沪教版(2024)九年级上册(2024)物质组成的表示和分析表格教案及反思,文件包含第1课时化学式反映物质的组成doc、第2课时化学式的书写简单化合物的命名doc、第3课时依据化学式的计算doc等3份教案配套教学资源,其中教案共18页, 欢迎下载使用。

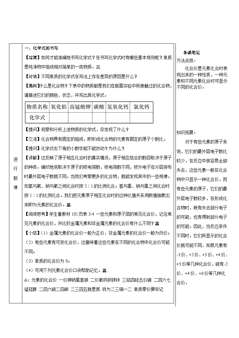
      备课笔记
      备课笔记
      易错提醒:
      不要把组成元素的原子个数比误认为是元素的质量比,如H2O中各元素的质量比为m(H)∶m(O)=(1×2)∶(16×1)=1∶8,而它们的原子个数比为2∶1。
      备课笔记
      易错提醒:
      计算过程中还应特别注意不要漏掉化学式中元素符号右下角的数字。
      备课笔记
      特别提醒:
      进行质量分数的计算时不要忘记乘以百分之百(×100%)。
      方法点拨:
      质量分数的计算结果一般用百分数表示,小数点后保留几位要按题中要求进行,一般要求保留到百分数的小数点后一位。
      备课笔记
      规律总结:
      根据化学式的有关计算,关键是要理解各种计算方法,常见的题型可以用下图归纳:
      布置作业:完成本课时对应练习,并提醒学生预习下一节的内容。
      备课笔记
      备课笔记
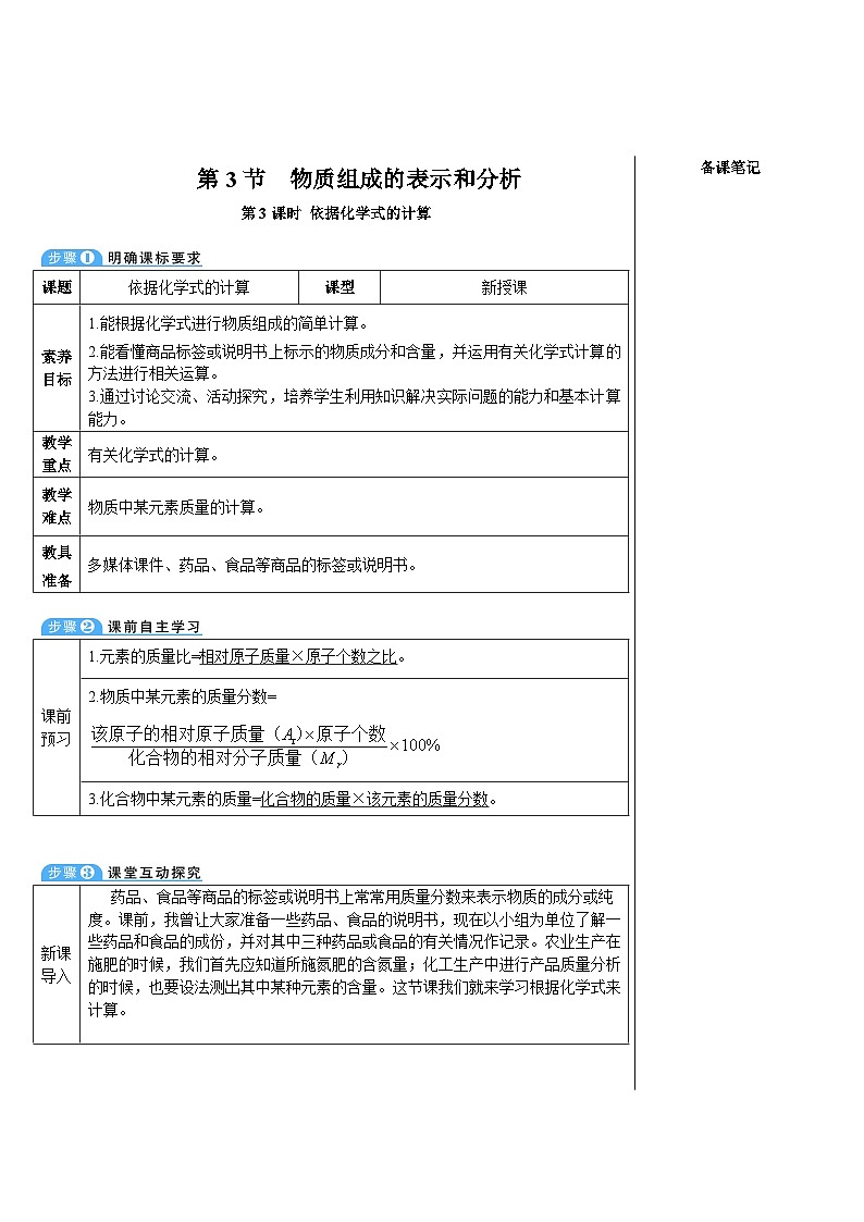
      课题
      依据化学式的计算
      课型
      新授课
      素养目标
      1.能根据化学式进行物质组成的简单计算。
      2.能看懂商品标签或说明书上标示的物质成分和含量,并运用有关化学式计算的方法进行相关运算。
      3.通过讨论交流、活动探究,培养学生利用知识解决实际问题的能力和基本计算能力。
      教学重点
      有关化学式的计算。
      教学难点
      物质中某元素质量的计算。
      教具
      准备
      多媒体课件、药品、食品等商品的标签或说明书。
      课前预习
      1.元素的质量比=相对原子质量×原子个数之比。
      2.物质中某元素的质量分数=
      3.化合物中某元素的质量=化合物的质量×该元素的质量分数。
      新课导入
      药品、食品等商品的标签或说明书上常常用质量分数来表示物质的成分或纯度。课前,我曾让大家准备一些药品、食品的说明书,现在以小组为单位了解一些药品和食品的成份,并对其中三种药品或食品的有关情况作记录。农业生产在施肥的时候,我们首先应知道所施氮肥的含氮量;化工生产中进行产品质量分析的时候,也要设法测出其中某种元素的含量。这节课我们就来学习根据化学式来计算。




      一、依据化学式的计算。
      【提出问题】你已经知道,化合物的化学式不仅可以表示组成物质的各种元素,而且清楚地显示出所含元素的原子数之比。那么,化学式能否告诉我们有关物质的组成元素之间质量关系的信息?
      【探究过程】H2O的意义是_________________,_______________。当它表示微观意义的时候,H和O的质量比是________________ _。2H2O的意义是________________ _,此时,H和O的质量比是_________________。
      10H2O呢?100H2O呢?
      【发现规律】1.水由成千上万的水分子构成,但由于水的组成是固定的,H和O按一定的比例互相结合,而化学式是物质组成的真实反映,所以可以根据水的化学式求出组成元素的质量比。
      2.所有的化合物都有固定的组成,因此在任何纯净的化合物中,各元素的质量比都是一定的。我们可以根据它的化学式求得该质量比。
      3.宏观上组成化合物的各元素的质量比,等于微观上每个分子中各种元素相对原子质量与原子个数乘积之比,所得结果要化成最简整数比。
      【观察思考】参照下面的例子,计算CO2中碳、氧元素的质量比。
      计算水中氢、氧两种元素的质量比。
      1.查出H、O元素的相对原子质量:H为1,O为16
      2.明确H2O中原子的个数比:氢原子数∶氧原子数=2∶1
      3.计算H、O元素的质量比:(1×2)∶16=1∶8
      计算CO2中碳、氧两种元素的质量比。
      3.____________________________________________________________________
      36g水中含有多少克氢元素,多少克氧元素?从分析水的化学式中含氢、氧元素的质量占总质量的比例入手,试着进行计算。
      【阅读】教材105页质量分数的含义和计算方法




      【练习巩固】根据化学式可以进行如下计算:
      例:已知硫酸铵的化学式为(NH4)2SO4。
      求: (1)硫酸铵的相对分子质量。
      (2)硫酸铵中各元素的原子个数比
      (3)硫酸铵中各元素质量比
      (4)硫酸铵中氮元素的质量分数。
      (5) 264kg硫酸铵和多少千克硝酸铵(NH4NO3)的含氮量相等?
      【分析】在化学式中各相对原子质量之和就是相对分子质量。计算时要注意:①正确书写化学式;②准确理解化学式中和式前的数字的含义;③元素符号之间用“+”号,元素符号与数字之间用“×”号。
      【板书】解:(NH4)2SO4的相对分子质量=(14+1×4)×2+32+16×4=132。
      【学生活动】注意观察并检查自己的运算过程及结果。
      【分析】首先判断(NH4)2SO4中组成元素为N、H、S、O,然后根据化学式中各数字的意义,求出各元素的原子个数比。
      【板书】解:用n表示原子个数,则n(N)∶n(H)∶n(S)∶n(O)=2∶8∶1∶4。
      【分析】化合物中各元素的质量比,就是组成化合物的各元素的相对原子质量总和之比。要注意元素只讲种类,不讲个数,求各元素质量比时,不能写成2N∶8H∶S∶4O或N2∶H8∶S∶O4,要写成:m(N)∶m(H)∶m(S)∶m(O)=(14×2)∶(1×8)∶32∶(16×4)=7∶2∶8∶16。
      【分析板书】计算式
      物质中某元素的质量分数=
      【强调】原子的个数要写在该元素的前面,而不能写在右下角。1个(NH4)2SO4分子中有2个N原子,很多同学常得出10.6%的错误结果。




      【板书】
      【分析】解此题可先应用表达式:化合物中某元素的质量=化合物的质量×该元素的质量分数,算出264kg硫酸铵中含氮元素的质量代入上述表达式,借助NH4NO3中氮元素的质量分数,求出NH4NO3的质量,化学计算题一般计算结果保留三位有效数字。
      【板书】解法一:264kg×21.2%=56.0kg
      【分析】还可以把上面过程综合在一起,列一个方程解答。
      【板书】解法二:设和264kg(NH4)2SO4含氮量相同的NH4NO3质量为x。
      264kg×2N/(NH4)2SO4×100%=x×2N/NH4NO3×100%
      264kg×28/132×100%=x×28/80×100%
      解得:x=160kg
      【分析】1个(NH4)2SO4分子中含2个氮原子,即132份质量的(NH4)2SO4中,有28份质量的氮元素。那么264kg(NH4)2SO4中含氮元素质量为56kg。1个NH4NO3分子中含2个氮原子,即80份质量的NH4NO3中有28份质量的氮元素,若要含56份质量的氮元素,需160份质量的NH4NO3。
      【板书】解法三:设264kg(NH4)2SO4中氮元素的质量为x。




      【分析】因为(NH4)2SO4和NH4NO3之间存在一定的对应关系,所以可以把上面解法中两式合为一式。
      【板书】解法四:设264kg(NH4)2SO4和x kg NH4NO3含氮量相等。
      【强调】运算过程中质量单位的选择是任意的,但要求前后统一。
      【练习】①有一种氮的氧化物,其中氮元素与氧元素的质量比是7∶20,求该氧化物中氮与氧的原子个数比。②要使Fe2O3和Fe3O4中含有相同质量的铁元素,则两者质量比为多少?
      【学生活动】依据化学概念,运用数学工具解决化学问题,注意格式。




      第3节 物质组成的表示和分析
      第3课时 依据化学式的计算
      一、依据化学式的计算
      1.化合物中各元素的质量比:
      化合物中各组成元素的质量比=各元素原子的相对原子质量总和之比
      2.化合物中某元素的质量分数
      化合物中某元素的质量分数=
      3.一定质量的物质中某元素的质量
      某元素的质量=化合物的质量×化合物中该元素的质量分数。
      课堂
      小结
      本课主要学习了有关化学式的基本类型的计算。启示:化学计算不同于数学计算,化学式计算重点不在计算,而在对化学式含义的理解。
      教材习题解答
      练习与实践(P106~P107)
      1.C
      4.(1)1:4
      (2)3:1
      (3)75%
      5.1:36
      6.尿素[CO(NH2)2]中氮元素的质量分数为>43.5%,与该样品中氮元素的质量分数不相等,所以该尿素样品是混合物。
      7.甲烷(CH4)中碳元素的质量分数为,乙炔(C2H2)中碳元素的质量分数为,所以乙炔中所含碳元素的质量分数大。
      8.解:(1)设铵根中氮元素的化合价为,其中氢元素的化合价为+1,则+(+1)4=+1,解得=-3,设硝酸根中氮元素的化合价为,其中氧元素的化合价为-2,则+(-2)3=-1,解得=+5
      (2)硝酸铵中氮、氢。氧元素的质量比为(142):(14):(163)=7:1:12。
      (3)100 g硝酸铵中含氮元素的质量为。
      (4)含35g氮元素的硫酸铵的质量为。
      教学反思
      通过示范、模仿、矫正、变式训练,让学生熟练化学式中各元素的质量比和某元素的质量分数的有关计算。建议:注意有效数字,难度不能太大。
      往往学生搞不清为什么一种化学式中的元素的质量分数与化学式的相对分子质量之比,就是所含元素的质量和物质的质量之比。突破这个难点,要引导学生明确化学式的真实内涵,包括对化学式中的符号、化学计量数、右下角角码等意义的理解。化学式反映了物质的真实组成,宏观物质是化学式中组成元素原子按比例的无限重复。
      教学过程中老师的疑问:
      教师点评和总结:

      相关教案 更多

      资料下载及使用帮助
      版权申诉
      • 1.电子资料成功下载后不支持退换,如发现资料有内容错误问题请联系客服,如若属实,我们会补偿您的损失
      • 2.压缩包下载后请先用软件解压,再使用对应软件打开;软件版本较低时请及时更新
      • 3.资料下载成功后可在60天以内免费重复下载
      版权申诉
      若您为此资料的原创作者,认为该资料内容侵犯了您的知识产权,请扫码添加我们的相关工作人员,我们尽可能的保护您的合法权益。
      入驻教习网,可获得资源免费推广曝光,还可获得多重现金奖励,申请 精品资源制作, 工作室入驻。
      版权申诉二维码
      初中化学沪教版(2024)九年级上册(2024)电子课本 新教材

      第3节 物质组成的表示和分析

      版本: 沪教版(2024)

      年级: 九年级上册(2024)

      切换课文
      • 同课精品
      • 所属专辑29份
      欢迎来到教习网
      • 900万优选资源,让备课更轻松
      • 600万优选试题,支持自由组卷
      • 高质量可编辑,日均更新2000+
      • 百万教师选择,专业更值得信赖
      微信扫码注册
      手机号注册
      手机号码

      手机号格式错误

      手机验证码 获取验证码 获取验证码

      手机验证码已经成功发送,5分钟内有效

      设置密码

      6-20个字符,数字、字母或符号

      注册即视为同意教习网「注册协议」「隐私条款」
      QQ注册
      手机号注册
      微信注册

      注册成功

      返回
      顶部
      添加客服微信 获取1对1服务
      微信扫描添加客服
      Baidu
      map