搜索
      上传资料 赚现金

      【生物】河南省顶级名校2024-2025学年高一上学期10月月考试题(解析版)

      • 1.39 MB
      • 2025-09-04 00:23:47
      • 47
      • 0
      • 教习网5034831
      加入资料篮
      立即下载
      【生物】河南省顶级名校2024-2025学年高一上学期10月月考试题(解析版)第1页
      1/30
      【生物】河南省顶级名校2024-2025学年高一上学期10月月考试题(解析版)第2页
      2/30
      【生物】河南省顶级名校2024-2025学年高一上学期10月月考试题(解析版)第3页
      3/30
      还剩27页未读, 继续阅读

      【生物】河南省顶级名校2024-2025学年高一上学期10月月考试题(解析版)

      展开

      这是一份【生物】河南省顶级名校2024-2025学年高一上学期10月月考试题(解析版),共30页。试卷主要包含了单选题,非选择题等内容,欢迎下载使用。
      1. 下列关于细胞和细胞学说内容的叙述正确的是( )
      A. 施莱登和施旺通过对所有生物细胞的研究,建立了细胞学说
      B. 细胞是一个绝对独立的单位,既有它自己的生命,又对其他细胞共同组成的整体生命起作用
      C. 新细胞是从老细胞的细胞核中产生
      D. 英国科学家胡克(R·Hke)是细胞的发现者和命名者
      【答案】D
      【分析】细胞学说是由德国植物学家施莱登和动物学家施旺提出的,其内容为:
      (1)细胞是一个有机体,一切动植物都是由细胞发育而来,并由细胞和细胞产物所构成;
      (2)细胞是一个相对独立的单位,既有它自己的生命,又对与其他细胞共同组成的整体的生命起作用;
      (3)新细胞可以从老细胞中产生。
      【详解】A、施莱登和施旺通过对部分生物细胞的研究,建立了细胞学说,A错误;
      B、细胞学说认为,细胞是一个相对独立的单位,既有它自己的生命,又对与其他细胞共同组成的整体生命起作用,B错误;
      C、细胞学说认为,新细胞可以从老细胞中产生,但未说明新细胞都可以从老细胞的细胞核中产生,C错误;
      D、英国科学家胡克既是细胞的发现者,也是命名者,D正确。
      故选D。
      2. 下面有关细胞和细胞学说的说法,错误的是( )
      A. 理论和科学实验的结合促进了细胞学说的建立和完善
      B. 原核细胞和真核细胞均有细胞膜、细胞质,且均以DNA作为遗传物质
      C. 细胞学说使动植物结构统一于细胞水平,有力地证明了生物之间存在亲缘关系
      D. 施莱登与施旺运用了完全归纳的方法得出了所有的动植物都是由细胞构成的
      【答案】D
      【分析】细胞学说的建立者主要是施旺和施莱登,细胞学说的内容:①细胞是一个有机体,一切动植物都是由细胞发育而来,并由细胞和细胞产物所构成;②细胞是一个相对独立的单位,既有它自己的生命,又对与其他细胞共同组成的整体的生命起作用;③新细胞是由老细胞分裂产生的。
      【详解】A、理论思维是科学研究中的一种重要方法,它与可靠的科学实验和结合起来,可以深刻地揭示自然规律,二者结合促进了细胞学说的完善,A正确;
      B、原核生物和真核生物的本质区别在于有无以核膜为界的细胞核,原核细胞和真核细胞均有细胞膜、细胞质,且均以DNA作为遗传物质,B正确;
      C、细胞学说使动植物在细胞层次上达到统一,有力地证明了生物之间存在亲缘关系,C正确;
      D、施莱登与施旺运用了不完全归纳的方法得出了所有的动植物都是由细胞构成的,D错误。
      故选D。
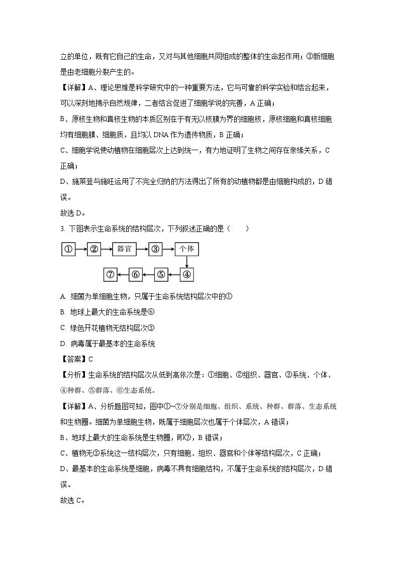
      3. 下图表示生命系统的结构层次,下列叙述正确的是( )
      A. 细菌为单细胞生物,只属于生命系统结构层次中的①
      B. 地球上最大的生命系统是⑥
      C. 绿色开花植物无结构层次③
      D. 病毒属于最基本的生命系统
      【答案】C
      【分析】生命系统的结构层次从低到高依次是:①细胞、②组织、器官、③系统、个体、④种群、⑤群落、⑥生态系统。
      【详解】A、分析题图可知,图中①~⑦分别是细胞、组织、系统、种群、群落、生态系统和生物圈。细菌为单细胞生物,既属于细胞层次也属于个体层次,A错误;
      B、地球上最大的生命系统是生物圈,即⑦,B错误;
      C、植物无③系统这一结构层次,只有细胞、组织、器官和个体等结构层次,C正确;
      D、最基本的生命系统是细胞,病毒不具有细胞结构,不属于生命系统的结构层次,D错误。
      故选C。
      4. “竹外桃花三两枝,春江水暖鸭先知。”这一千古名句生动形象地勾画出早春的秀丽景色。下列与其相关的生命系统的叙述正确的是( )
      A. 桃花属于生命系统的器官层次
      B. 一片江水中的所有鱼构成一个种群
      C. 地球上最大的生态系统是海洋生态系统
      D. 江水等无机环境不参与生命系统的组成
      【答案】A
      【详解】A、桃花为生殖器官,属于生命系统的器官层次,A正确;
      B、一片江水中的所有鱼不是同一个物种,不构成一个种群,B错误;
      C、地球上最大的生态系统是生物圈,C错误;
      D、江水等属于非生物物质,属于生态系统的一部分,参与生命系统的组成,D错误。
      故选A。
      5. 下列关于真核生物和原核生物的叙述,正确的是( )
      A. 真核生物是指动物、植物等高等生物,细菌和真菌都属于原核生物
      B. 真核生物是指真核细胞构成的生物,原核生物是指由原核细胞构成的生物
      C. 人体的成熟的红细胞无细胞核,属于原核细胞
      D. 真核生物的细胞都是肉眼可见的,原核生物的细胞都很小,必须借助显微镜才能观察到
      【答案】B
      【分析】科学家根据细胞内有无以核膜为界限的细胞核,把细胞分为真核细胞和原核细胞两大类。由真核细胞构成的生物叫做真核生物,如植物、动物、真菌等。由原核细胞构成的生物叫做原核生物。
      【详解】A、真菌不是原核生物,属于真核生物,而真核生物不仅包括动物、植物等高等生物,还包括真菌、低等植物等,A错误;
      B、真核生物是指由真核细胞构成的生物,原核生物是指由原核细胞构成的生物,B正确;
      C、人体红细胞在发育初期具有细胞核,成熟过程中细胞核消失,因此人体的成熟的红细胞无细胞核,但属于真核细胞,C错误;
      D、真核生物的细胞和原核生物的细胞,一般都必须借助显微镜才能观察到,D错误。
      故选B。
      6. 下列关于①②③④四个框图内所含生物的共同特征的叙述,正确的是( )
      A. 框①内的生物都具有细胞结构,且都含核膜、核糖体
      B. 框②内的生物都能进行光合作用
      C. 框③内的生物均含染色体
      D. 框④内的生物中只有念珠蓝细菌含叶绿素
      【答案】D
      【分析】真核生物:由真核细胞构成的生物。包括原生生物界、真菌界、植物界和动物界。真核生物是所有单细胞或多细胞的、其细胞具有细胞核的生物的总称,它包括所有动物、植物、真菌和其他具有由膜包裹着的复杂亚细胞结构的生物;
      真核生物与原核生物的根本性区别是前者的细胞内有以核膜为边界的细胞核,许多真核细胞中还含有其它细胞器,如线粒体、叶绿体、高尔基体等;
      原核生物:是指一类细胞核无核膜包裹,只有称作核区的裸露DNA的原始单细胞生物。它包括细菌、放线菌、立克次氏体、衣原体、支原体、蓝细菌和古细菌等。它们都是单细胞原核生物,结构简单,个体微小;
      病毒:是一种个体微小,结构简单,只含一种核酸(DNA或RNA),必须在活细胞内寄生并以复制方式增殖的非细胞型生物。
      【详解】A、框①内的念珠蓝细菌为原核生物,无核膜,但含叶绿素和核糖体,A错误;
      B、框②内的酵母菌不含叶绿素,不能进行光合作用,B错误;
      C、框③内的噬菌体为病毒,无细胞结构,不含染色体,C错误;
      D、框④内的酵母菌无叶绿素,噬菌体为病毒,也无叶绿素,框④内的生物中只有念珠蓝细菌含叶绿素,D正确。
      故选D。
      7. 支原体可能是目前已知最小的细胞生物,有些种类可引发支原体肺炎等疾病。如图为支原体的结构模式图。下列关于支原体的叙述错误的是( )
      A. 细胞内携带遗传信息的物质是DNA
      B. 与动物细胞的主要区别是没有核膜
      C. 与细菌的区别之一是没有细胞壁
      D. 与支原体相比,蓝细菌没有核糖体
      【答案】D
      【分析】支原体属于原核细胞,无以核膜为界限的细胞核,遗传物质为裸露的环状DNA分子,无细胞壁。
      【详解】A、支原体是细胞生物,细胞生物以DNA为遗传物质,A正确;
      B、支原体是原核生物,与动物细胞(真核细胞)的主要区别是没有核膜包被的细胞核,B正确;
      C、支原体是原核单细胞生物,不含细胞壁,故支原体与细菌的区别之一是没有细胞壁,C正确;
      D、支原体和蓝细菌都是原核生物,支原体没有细胞壁,蓝细菌有细胞壁,但二者都具有核糖体,D错误。
      故选D。
      8. 显微镜目镜为10×、物镜为10×时,视野中被均匀分布的32个分生组织细胞充满。若物镜转换为40×,则在视野中可检测到的分生组织细胞数为( )
      A. 1个B. 2个C. 4个D. 8个
      【答案】B
      【详解】物体的放大的倍数=长度的放大倍数×宽度的放大倍数=(物镜放大倍数×目镜放大倍数)。显微镜目镜为10×,物镜为10×,视野中被均匀分布的32个分生组织细胞所充满。若物镜转换为40×后,放大倍数是原来的4倍,则细胞的放大倍数是原来的16倍,看到的细胞的数目是原来的1/16,即32/16=2个,即ACD错误,B正确。
      故选B。
      9. 下列有关显微镜使用的叙述,正确的是( )
      A. 一个物体若被显微镜放大10倍,在显微镜视野中我们会看到其面积放大10倍的虚像
      B. 光学显微镜下观察到细胞质呈逆时针方向流动,则在细胞内细胞质的实际流动方向是顺时针
      C. 换用高倍物镜后,视野一般会变暗,可以通过转动细准焦螺旋来调节
      D. 在高倍显微镜下观察透明材料时,宜选用较小的光圈
      【答案】D
      【分析】光学显微镜主要由物镜和目镜组成。标本经物镜放大后,形成放大倒立的实像;实像经目镜再次放大后,形成放大的虚像。显微镜的放大倍数是将长或者是宽放大,显微镜放大倍数=目镜放大倍数×物镜放大倍数。由低倍镜换用高倍镜进行观察的步骤是:移动玻片标本使要观察的某一物像到达视野中央→转动转换器选择高倍镜对准通光孔→调节光圈,换用较大光圈使视野较为明亮→转动细准焦螺旋使物像更加清晰。
      【详解】A、一个细小物体若被显微镜放大10倍,这里“被放大10倍”是指放大该标本的长度或宽度,而不是面积,A错误;
      B、光学显微镜下观察到细胞质呈逆时针方向流动,则在细胞内细胞质的实际流动方向是逆时针,B错误;
      C、换用高倍物镜后,视野一般会变暗,可以通过转动反光镜和换用大光圈来调节,C错误;
      D、在显微镜下观察透明材料时,用较小的光圈、平面反光镜,使视野较暗才行,D正确。
      故选D。
      10. 下列关于“显微镜的结构及使用”的叙述,正确的是( )
      A. 从图甲转变为图乙的第一步操作是转动转换器,换成高倍物镜
      B. 步骤4的操作是调节粗准焦螺旋,并使用大光圈或者反光镜的凹面镜
      C. 观察水绵装片时,若将10×物镜换为20×物镜,装片与物镜之间的距离变大
      D. 用5×目镜和10×物镜,观察一个面积为0.16mm2的正方形,视野中正方形的面积为400mm2
      【答案】D
      【分析】显微镜的呈像原理和基本操作:
      (1)显微镜成像的特点:显微镜成像是倒立的虚像,即上下相反,左右相反,物像的移动方向与标本的移动方向相反,若在视野中看到细胞质顺时针流动,则实际上细胞质就是顺时针流动。
      (2)显微镜观察细胞,放大倍数与观察的细胞数呈反比例关系,放大倍数越大,观察的细胞数越少,视野越暗,反之亦然。
      (3)显微镜的放大倍数=物镜的放大倍数×目镜的放大倍数。目镜的镜头越长,其放大倍数越小;物镜的镜头越长,其放大倍数越大,与玻片的距离也越近,反之则越远。显微镜的放大倍数越大,视野中看的细胞数目越少,细胞越大。
      (4)反光镜和光圈都是用于调节视野亮度的;粗准焦螺旋和细准焦螺旋都是用于调节清晰度的,且高倍镜下只能通过细准焦螺旋进行微调。
      (5)由低倍镜换用高倍镜进行观察的步骤是:移动玻片标本使要观察的某一物像到达视野中央→转动转换器选择高倍镜对准通光孔→调节光圈,换用较大光圈使视野较为明亮→转动细准焦螺旋使物像更加清晰。
      【详解】A、从图甲转变为图乙为从低倍镜转变为高倍镜观察,第一步操作是移动玻片标本使要观察的某一物像到达视野中央,A错误;
      B、步骤4的操作是调节细准焦螺旋,使视野变得清晰,B错误;
      C、由低倍镜转变为高倍镜,放大倍数越大,装片与物镜之间的距离变小,C错误;
      D、用5×目镜和10×物镜,边长的放大倍数为5×10=50,面积的放大倍数为502=2500,观察一个面积为0.16mm2的正方形,视野中正方形的面积为2500×0.16=400mm2,D正确。
      故选D。
      11. 下列说法错误的是( )
      A. 痢疾杆菌的DNA呈线型
      B. 乳酸菌和念珠蓝细菌都无染色体和核膜
      C. 色球蓝细菌能进行光合作用
      D. 醋酸杆菌有细胞壁,核糖体
      【答案】A
      【分析】生物包括细胞生物和非细胞生物,非细胞生物是指病毒类生物,而细胞生物分为原核生物和真核生物。原核细胞和真核细胞最主要的区别就是原核细胞没有核膜包被的典型的细胞核;它们的共同点是均具有细胞膜、细胞质、核糖体和遗传物质DNA。
      【详解】A、痢疾杆菌是原核生物,其DNA呈环状,A错误;
      B、乳酸菌和念珠蓝细菌是原核生物,都无染色体和核膜,B正确;
      C、色球蓝细菌含有叶绿素和藻蓝素,能进行光合作用,C正确;
      D、醋酸杆菌属于原核生物,有细胞壁,有核糖体能合成蛋白质,D正确。
      故选A。
      12. 麻风病是由麻风杆菌引起的一种慢性接触性传染病,主要侵犯皮肤、黏膜和周围神经,也可侵犯人体深部组织和器官。下列生物与麻风杆菌结构最相似的是( )
      A. 黑藻B. 变形虫
      C. 颤蓝细菌D. 流感病毒
      【答案】C
      【分析】麻风杆菌是原核生物,原核细胞与真核细胞相比,最大的区别是原核细胞没有被核膜包被的成形的细胞核(没有核膜、核仁和染色体);原核细胞只有核糖体一种细胞器,但原核生物含有细胞膜、细胞质结构,含有核酸和蛋白质等物质。
      【详解】A、麻风杆菌是原核生物,没有成形的细胞核,而黑藻是真核生物,具有成形的细胞核,A错误;
      B、麻风杆菌是原核生物,而变形虫是真核生物,B错误;
      C、麻风杆菌是原核生物,颤蓝细菌属于蓝细菌,蓝细菌也是原核生物,两者的结构最为相似,C正确;
      D、麻风杆菌是原核生物,具有细胞结构,而流感病毒没有细胞结构,D错误。
      故选C。
      13. 微量元素在生物体内的含量虽然很少,却是维持正常生命活动不可缺少的。这可通过下面的哪一实例得到证实( )
      A. 植物缺镁时叶片变黄B. 油菜缺硼时只开花不结果
      C. 动物血液缺少钙盐会引起肌肉抽搐D. 植株缺磷时叶色暗绿、缺少光泽
      【答案】B
      【分析】组成生物体的化学元素根据其含量不同分为大量元素和微量元素两大类:(1)大量元素有 C、H、O、N、P、S、K、Ca、Mg等;(2)微量元素有 Fe、Mn、B、Zn、Cu、M等.
      【详解】A、镁是大量元素,不是微量元素,A错误;
      B、B是微量元素,且B能促进花粉管伸长和萌发进而影响受精作用,油菜缺B只开花不结果,B正确;
      C、钙属于大量元素,不是微量元素,C错误;
      D、磷是大量元素,不是微量元素,D错误。
      故选B。
      14. 水是生命之源。细胞中的水含量与细胞代谢密切相关,下列有关水的叙述错误的是
      A. 生物体内的化学反应离不开水
      B. 水是细胞结构的组成成分之一
      C. 细胞中自由水与结合水比例稳定不变
      D. 参与运输营养物质和代谢废物的水为自由水
      【答案】C
      【分析】水在细胞中以自由水与结合水的形式存在,结合水是细胞的重要组成成分,自由水的功能是①参与反应,②是良好的溶剂,③作为反应的介质,④运输营养物质和细胞代谢产生的废物。
      【详解】A、由自由水的功能可知,生物体内的化学反应离不开水,A正确;
      B、结合水是细胞结构的组成成分之一,B正确;
      C、细胞新陈代谢的速率不同,其自由水与结合水的比例不同,C错误;
      D、参与运输营养物质和代谢废物的水为自由水,D正确。
      故选C。
      15. 下列有关无机盐叙述中,正确的是( )
      A. 无机盐在生物体内含量不高,主要以化合物形式存在
      B. 和葡萄糖一样,无机盐也能为生物体提供能量
      C. HCO3-具有维持人血浆酸碱平衡的功能
      D. 当血液中钙离子浓度过高时,肌肉会出现抽搐现象
      【答案】C
      【详解】A、无机盐在生物体内主要是以离子态的形式存在,A错误;
      B、无机盐不能为生物体提供能量,B错误;
      C、HCO3-与具H2CO3组成酸碱缓冲对,有维持人血浆酸碱平衡的功能,C正确;
      D、血钙过高时会出现肌无力,血钙过低时会出现抽搐现象,D错误。
      故选C。
      16. 下列有关水和无机盐的叙述,不正确的是( )
      ①参与运输营养物质和代谢废物的水为自由水
      ②生物体内许多化学反应需要水的参与,结合水是细胞结构的组成成分之一
      ③Mg2+是叶绿素、血红蛋白等分子的组成成分
      ④无机盐有维持细胞内酸碱平衡的作用
      ⑤自由水与结合水的比例与新陈代谢的强弱关系不大
      ⑥缺碘会引起儿童佝偻病
      A. ①②④B. ①④⑤
      C. ③⑤⑥D. ④⑤⑥
      【答案】C
      【详解】参与运输营养物质和代谢废物的水为自由水,①正确;生物体内许多化学反应需要水的参与,结合水是细胞结构的组成成分之一,②正确;Fe2+是血红蛋白的组成成分,③错误;无机盐有维持细胞内酸碱平衡的作用,④正确;自由水与结合水的比例越大,新陈代谢越强,⑤错误;缺钙会引起儿童佝偻病,⑥错误。
      17. 关于实验检测生物组织中还原糖、脂肪、蛋白质的叙述,错误的是( )
      A. 斐林试剂和双缩脲试剂都使用NaOH溶液和CuSO4溶液,且NaOH溶液的浓度相同
      B. 斐林试剂需要甲、乙液等量混合后再加入样液中,而且需要现配现用
      C. 大豆种子蛋白质含量高,是进行蛋白质鉴定的理想植物材料
      D. 甘蔗的茎、甜菜的块根都近于白色,因此可以用于还原糖的鉴定
      【答案】D
      【分析】生物组织中化合物的鉴定:(1)斐林试剂可用于鉴定还原糖,在水浴加热的条件下,溶液的颜色变化为砖红色(沉淀)。(2)蛋白质可与双缩脲试剂产生紫色反应。
      【详解】A、斐林试剂和双缩脲试剂都含有NaOH溶液和CuSO4溶液,且NaOH溶液的浓度相同,但使用方法、CuSO4溶液浓度等并不相同,A正确;
      B、用斐林试剂鉴定还原糖时,需要甲、乙液等量混合后再加入样液中,而且需要现配现用,B正确;
      C、大豆种子蛋白质含量高,且色浅,是进行蛋白质鉴定的理想植物组织材料,C正确;
      D、因为甘蔗茎的薄壁组织和甜菜的块根内含蔗糖较多,而蔗糖不是还原性糖,所以在“还原性糖的鉴定”实验中不能选择甘蔗为材料,D错误。
      故选D
      18. 下列关于“检测生物组织中的还原糖、脂肪和蛋白质”实验的叙述,正确的是( )
      A. 常用番茄、苹果等作为检测植物组织内还原糖的实验材料
      B. 脂肪的检测中,花生子叶切片细胞间不能观察到橘黄色油滴
      C. 蛋白质的检测中,加入的0.1g/mLNaOH 溶液可为反应提供碱性环境
      D. 脂肪的检测中,最好用75%的酒精洗去浮色
      【答案】C
      【分析】生物组织中化合物的鉴定:(1)斐林试剂可用于鉴定还原糖,在水浴加热的条件下,溶液的颜色变化为砖红色(沉淀)。斐林试剂只能检验生物组织中还原糖(如葡萄糖、麦芽糖、果糖)存在与否,而不能鉴定非还原性糖(如淀粉、蔗糖)。(2)蛋白质可与双缩脲试剂产生紫色反应。(3)脂肪可用苏丹Ⅲ染液鉴定,呈橘黄色。(4)淀粉遇碘液变蓝。
      【详解】A、番茄、苹果富含还原糖,但番茄有颜色,会干扰颜色的观察,因此不能用番茄鉴定植物组织内的还原糖,A错误;
      B、切片时,被破坏的子叶细胞会释放出少量脂肪,故细胞间会出现橘黄色小颗粒,B错误;
      C、蛋白质的检测中,加入的0.1g/mLNaOH 溶液可为反应提供碱性环境,使得铜离子在碱性环境条件下与肽键发生络合反应,C正确;
      D、脂肪鉴定中50%的酒精主要作用是洗去浮色,D错误。
      故选C。
      19. 在我国南方,芥菜等蔬菜在霜冻后食用品质更佳。研究发现,植物在低温时将细胞中的淀粉水解成葡萄糖,产生抗逆反应。下列分析错误的是( )
      A. 抗逆反应体现了植物对低温环境的适应
      B. 该变化导致细胞液浓度升高,细胞液不易结冰
      C. 该抗逆反应引起细胞膜流动性增强,促进细胞新陈代谢
      D. 该抗逆反应导致细胞中结合水与自由水比值增大
      【答案】C
      【分析】细胞内水以自由水和结合水的形式存在。自由水是良好的溶剂,是许多化学反应的介质,自由水还参与许多化学反应,自由水对于营养物质和代谢废物的运输具有重要作用;结合水是细胞结构的重要组成成分。自由水与结合水的比值越大,细胞代谢越旺盛,抗逆性越差,反之细胞代谢越弱,抗逆性越强。
      【详解】A、低温下芥菜等蔬菜细胞中的淀粉水解成葡萄糖,使溶液浓度升高,冰点降低,该现象为植物对低温环境的一种适应能力,A正确;
      B、低温下芥菜等蔬菜细胞中的淀粉水解成葡萄糖,使溶液浓度升高,细胞液不易结冰,B正确;
      C、糖分子不仅可以降低冰点,还有巨大的表面活力,可以吸附在细胞器表面降低水分进出的速度,从而减弱它们的生命能力,故抗逆反应引起细胞膜流动性减弱、酶活降低,抑制细胞新陈代谢,C错误;
      D、植物在低温环境下,结合水含量上升,自由水含量下降,从而减少细胞结冰的机会,故抗逆反应导致细胞中结合水与自由水的比值增大,D正确。
      故选C。
      20. 为检测某生物组织中的营养成分,将该生物组织研磨制成样液,平均分成三等份,分别加入适量双缩脲试剂、本尼迪特试剂(斐林试剂)、碘液,摇匀后观察到溶液颜色均为蓝色。下列叙述正确的是( )
      A. 样液中未检测出蛋白质成分
      B. 样液中不含有还原性糖成分
      C. 样液中未检测出淀粉成分
      D. 该生物组织来源于动物
      【答案】A
      【分析】生物组织中化合物的鉴定:
      (1)本尼迪特试剂可用于鉴定还原糖,在水浴加热的条件下,溶液变为红黄色沉淀;
      (2)蛋白质可与双缩脲试剂产生紫色反应;
      (3)脂肪可用苏丹Ⅲ染液鉴定,呈橘黄色;
      (4)碘—碘化钾溶液遇淀粉变蓝。
      【详解】A、加入双缩脲试剂摇匀后溶液为蓝色,说明样液中没有蛋白质成分,A正确;
      B、加入本尼迪特试剂(斐林试剂)后溶液呈蓝色,说明样液中可能含有还原性糖,原因是未水浴加热,B错误;
      C、加入碘液后溶液呈蓝色,说明样液中有淀粉,C错误;
      D、动物组织一般不含淀粉,而该生物组织检测出有淀粉,说明该生物组织不是来源于动物,D错误。
      故选A。
      21. 2017年中秋节,一位患糖尿病的韩奶奶因食用“无糖月饼”而被“甜晕”,还好抢救及时脱离危险。部分商家广告语存在科学性错误,容易误导消费者。你认为下列描述正确的是( )
      A. 某品牌无糖饼干没有甜味,属于无糖食品
      B. 某品牌口服液含有丰富的N、P、Zn等微量元素
      C. 某地大棚菜,天然种植,不含任何化学元素,是真正的绿色食品
      D. 某品牌鱼肝油,含有丰富的维生素D有助于宝宝骨骼健康
      【答案】D
      【分析】细胞中常见的元素有大量元素和微量元素,细胞中的糖类可以分为单糖、二糖、多糖,脂质分为脂肪、磷脂、固醇。
      【详解】A、饼干的主要成分是淀粉,淀粉属于多糖,A错误;
      B、N、P属于大量元素,B错误;
      C、大棚菜含有多种化合物,含化学元素,C错误;
      D、维生素D有助于促进肠道对钙和磷的吸收,含有丰富的维生素D有助于宝宝骨骼健康,D正确。
      故选D。
      22. 下列关于细胞主要化学成分的叙述,正确的是( )
      A. 淀粉、几丁质、糖原均属于动物多糖
      B. 糖类可以大量转化为脂肪,脂肪也可大量转化为糖类
      C. 胆固醇、性激素、维生素D都属于脂质
      D. 动物乳汁中的乳糖和植物细胞中的纤维素都属于多糖
      【答案】C
      【分析】脂质包含脂肪、磷脂和固醇,固醇包括胆固醇、性激素、维生素D。
      【详解】A、淀粉属于植物多糖,几丁质存在于真菌中及昆虫的外骨骼中,糖原属于动物多糖,A错误;
      B、在一定条件下,糖类可以大量转化为脂肪,但脂肪不易分解,不能大量转化为糖类,B错误;
      C、胆固醇、性激素、维生素D都属于固醇,故属于脂质,C正确;
      D、动物乳汁中的乳糖属于二糖,植物细胞中的纤维素属于多糖,D错误。
      故选C。
      23. 北京鸭每天吃的都是一些玉米、谷类和菜叶,却长了一身肥肉,这说明( )
      A. 玉米、谷类和菜叶富含脂肪
      B. 糖类在鸭体内能转变成脂肪
      C. 北京鸭消化吸收功能较强
      D. 北京鸭体内的脂肪不能转化为糖类
      【答案】B
      【分析】糖类分为:单糖、二糖、多糖,其中单糖包括葡萄糖、果糖、核糖和脱氧核糖,二糖包括麦芽糖、蔗糖和乳糖,多糖包括淀粉、纤维素和糖原。植物细胞中特有的糖有:果糖、麦芽糖、蔗糖、淀粉、纤维素等,动物细胞中特有的糖有:乳糖和糖原。
      【详解】细胞中的糖类和脂质是可以相互转化的。当北京鸭摄入的糖类过多时,糖类在鸭体内就转变成了脂肪,并在皮下组织等处储存起来。玉米、谷类和菜叶中含有糖类物质,因此,北京鸭每天吃的都是一些玉米、谷类和菜叶,却长了一身肥肉,这说明糖类在鸭体内能转变成脂肪,B正确。
      故选B。
      24. 脂质是细胞中重要的有机物,下列相关叙述错误的是( )
      A. 磷脂是构成细胞膜的重要成分,在动物的脑、卵细胞、肝脏及大豆种子中含量丰富
      B. 脂肪是由一分子脂肪酸和一分子甘油发生反应而形成的酯
      C. 脂肪是细胞内良好的储能物质
      D. 性激素可促进高等动物生殖细胞的形成
      【答案】B
      【详解】A、细胞膜由磷脂双分子层构成基本支架,磷脂是构成细胞膜的重要成分,在动物的脑、卵细胞、肝脏及大豆种子中含量丰富,A正确;
      B、脂肪是由三分子脂肪酸和一分子甘油发生反应而形成的酯,而不是一分子脂肪酸,B错误;
      C、脂肪是最常见的脂质,是细胞内良好的储能物质,C正确;
      D、性激素可由性腺产生并分泌,可以促进高等动物生殖细胞的形成,D正确。
      故选B。
      25. 关于生物体内氨基酸的叙述正确的是( )
      A. 氨基酸是蛋白质分子的基本单位,由氨基和羧基组成
      B. 组成蛋白质的氨基酸的结构通式是
      C. 组成人体的氨基酸都能在人体内合成
      D. 每个氨基酸分子都只含有C、H、O、N四种元素
      【答案】B
      【分析】蛋白质的基本组成单位是氨基酸;组成蛋白质的氨基酸至少含有一个氨基酸和一个羧基,且都有一个氨基酸和一个羧基连接在同一个碳原子上。
      【详解】A、蛋白质的单体是氨基酸,组成蛋白质的氨基酸至少含有一个氨基酸和一个羧基,且都有一个氨基酸和一个羧基连接在同一个碳原子上,这个碳原子还连接一个氢原子和一个侧链基因,A错误;
      B、组成蛋白质的氨基酸至少含有一个氨基酸和一个羧基,且都有一个氨基酸和一个羧基连接在同一个碳原子上,这个碳原子还连接一个氢原子和一个侧链基因,组成蛋白质的氨基酸的结构通式是 ,B正确;
      C、组成蛋白质的氨基酸有的能在人体内合成,称为非必需氨基酸,有的不能在人体内合成,称为必需氨基酸,C错误;
      D、每个氨基酸的基本组成元素是C、H、O、N,氨基酸中的R基可能含有其他元素,D错误。
      故选B。
      26. 下列化合物中,属于组成生物体蛋白质的氨基酸的是( )
      A. ②④B. ①④C. ①③D. ①②④
      【答案】C
      【分析】组成蛋白质的氨基酸至少含有一个氨基和一个羧基,且都有一个氨基和一个羧基连接在同一个碳原子上。
      【详解】组成蛋白质的氨基酸的结构特点:至少含有一个氨基和一个羧基,且都有一个氨基和一个羧基连接在同一个碳原子上,据图分析①、③都有连接在同一个碳原子上的氨基和羧基,是组成蛋白质的氨基酸,②、④的氨基和羧基不连接在同一个碳原子上,不是组成蛋白质的氨基酸,C正确,ABD错误。
      故选C。
      27. 下图是某化合物的分子结构式。关于该化合物的叙述,错误的是( )、

      A. 上图含有③和⑤两个肽键,因此该化合物为三肽
      B. 该化合物由3种氨基酸组成
      C. 该化合物中含1个游离的氨基和1个游离的羧基
      D. 若彻底水解该化合物分子,则共需要2个水分子
      【答案】C
      【分析】分析题图:图中①为氨基,③⑤为肽键,②④⑥为R基团,⑦为羧基。该分子含有2个肽键,是由3个氨基酸脱水缩合形成的三肽。
      【详解】A、图含有③和⑤两个肽键,因此该化合物是由3个氨基酸脱水缩合形成的三肽,A正确;
      B、分析题图,该分子含有2个肽键,是由3个氨基酸脱水缩合形成的三肽,组成该多肽的3个氨基酸的R基团依次是-CH2-CH2COOH、-CH3、-CH2-SH,由此可知,该化合物由3种氨基酸组成,B正确;
      C、由图可知,该化合物的R基中没有氨基,只有1个羧基,因此该化合物中含1个游离的氨基和2个游离的羧基,C错误;
      D、该分子是由3个氨基酸脱水缩合形成的三肽,脱水缩合时脱去两分子水,故彻底水解该化合物共需要2个水分子,D正确。
      故选C。
      28. 下列关于氨基酸和蛋白质的叙述,错误的是( )
      A. 已知甲硫氨酸的R基是—CH2—CH2—S—CH3,则它的分子式是C5H11O2NS
      B. 组成蛋白质结构多样性的原因之一是组成肽链的氨基酸连接方式不同
      C. 评价各种食物中蛋白质成分的营养价值时,应注重必需氨基酸的种类和含量
      D. 10个氨基酸构成的一条肽链中有9个肽键,称为十肽
      【答案】B
      【分析】构成蛋白质的基本单位是氨基酸,其结构通式是。
      【详解】A、组成生物体的氨基酸都至少含有一个氨基和一个羧基,且都有一个氨基和一个羧基连在同一个碳原子上,这个碳原子还连有一个氢原子和一个侧链基团(R基),甲硫氨酸的R基是-CH2-CH2-S-CH3,则其分子式为C5H11O2NS,A正确;
      B、蛋白质结构的多样性与氨基酸的种类、数目、排列顺序以及肽链盘曲折叠形成的蛋白质的空间结构不同有关,与氨基酸的连接方式无关,氨基酸均通过肽键连接,B错误;
      C、人体细胞无法合成必须氨基酸,评价各种食物中蛋白质成分的营养价值时,应注重必需氨基酸的种类和含量,C正确;
      D、多肽的命名规则:由多少个氨基酸脱水缩合而成则称为几肽,10个氨基酸构成的一条肽链中有9个肽键,则称为十肽,D正确。
      故选B。
      29. 某多肽链的分子式为C42H65N11O9,它彻底水解后只得到以下3种氨基酸,下列有关叙述正确的是( )
      A. 甘氨酸是相对分子质量最小的一种氨基酸
      B. 此多肽中含有1个游离的羧基,3个游离的氨基
      C. 这三种氨基酸在人体细胞中都不能合成,必须从外界环境中获取,被称为必需氨基酸
      D. 以上3种氨基酸按足够的数量混合,在适宜的条件下脱水缩合形成的含有3个肽键的化合物最多有80种(不考虑环状肽)
      【答案】A
      【分析】氨基酸结构特点是每种氨基酸分子至少含有一个氨基(-NH2)和一个羧基(-COOH),并且都有一个氨基和一个羧基连接在同一个碳原子上。区分不同氨基酸是根据R基的种类不同,最简单的氨基酸是甘氨酸,其R基是一个氢原子。
      【详解】A、甘氨酸的R基只有一个H,所以甘氨酸是相对分子质量最小的一种氨基酸,A正确;
      B、三种氨基酸的R基中都不含O原子,根据O原子数可以计算出该化合物是8个氨基酸脱水缩合形成的且该八肽的R基中不含羧基,只有赖氨酸的R基中含有N原子,根据N原子可以计算八肽中含有3个赖氨酸,即该八肽的R基中含3个氨基,所以该化合物中含有1个游离的羧基、4个游离的氨基,B错误;
      C、甘氨酸属于非必需氨基酸,C错误;
      D、以上3种氨基酸按足够的数量混合,在适宜的条件下脱水缩合形成的含有3个肽键的化合物最多有3×3×3×3=81种,D错误。
      故选A。
      30. 科学家已经发现了第21种和第22种作为蛋白质合成原料的氨基酸——硒代半胱氨酸和吡咯赖氨酸,它们都曾被认为只是由其他常见氨基酸修饰而进入蛋白质的,后来才发现它们也可以作为原料直接进入蛋白质中。硒代半胱氨酸也存在于人体中,吡咯赖氨酸只存在于甲烷菌中。下列关于组成蛋白质的氨基酸的说法,错误的是( )
      A. 组成人体蛋白质的氨基酸都含有C、H、O、N四种元素
      B. 只要有一个氨基和一个羧基连接在同一个碳原子上,就是氨基酸
      C. 这两种氨基酸的结构也符合组成蛋白质的氨基酸的结构通式
      D. 第21种和第22种氨基酸的理化性质不同,原因是二者的R基不同
      【答案】B
      【分析】蛋白质的基本单位是氨基酸,组成蛋白质的氨基酸大约有20种,题干信息显示科学家发现了第21种和第22种作为蛋白质合成原料的氨基酸——硒代半胱氨酸和吡咯赖氨酸,其中硒代半胱氨酸也存在于人体中,吡咯赖氨酸只存在于甲烷菌中,可见组成人体蛋白质的氨基酸有21种。
      【详解】A、氨基酸的结构通式为一各中心碳原子连接四个基团:一个H、一个R基、一个氨基、一个羧基,可见氨基酸含有C、H、O、N4种元素,故组成人体蛋白质的氨基酸都含有C、H、O、N四种元素,A正确;
      B、一个氨基、一个氢、一个羧基和R基连接在同一个碳原子上,就是组成蛋白质的氨基酸,B错误;
      C、第21种和第22种氨基酸都是构成生物体中蛋白质的基本单位,符合氨基酸的结构通式,C正确;
      D、第21种和第22种氨基酸的基本通式相同,两者R基不同导致了理化性质不同,D正确。
      故选B。
      31. “有收无收在于水,收多收少在于肥。”这句谚语形象地说明了植物的生长发育离不开水和无机盐,适时适量的灌溉和施肥是农作物高产、稳产的保障。下列关于水和无机盐的叙述,正确的是( )
      A. 无机盐只有溶解于水中才能被根吸收
      B. 自由水是细胞内良好的溶剂,其比例增多有利于作物抵抗寒冷等不良环境
      C. 活性蛋白失去结合水后会改变空间结构,重新得到结合水后可恢复活性
      D. N是叶绿素、磷脂等分子合成的必需元素,缺乏氮肥时植物将无法正常生长
      【答案】A
      【详解】A、无机盐只有溶解于水中形成离子才能被根吸收利用,A正确;
      B、作物抵抗寒冷等不良环境时,细胞内自由水的含量减少,结合水的含量增加,才能提高作物的抗逆性,B错误;
      C、活性蛋白失去结合水后会改变空间结构,重新得到结合水后不可恢复活性,C错误;
      D、N是合成叶绿素、磷脂等分子的必需元素,缺氮时植物不一定无法正常生长,如豆科植物能够利用根部的固氮菌将空气中的氮转化为自己能够利用的氮,D错误。
      故选A。
      32. 如图所示是新冠病毒内某种有机大分子的基本组成单位的模式图,相关叙述正确的是( )
      A. 若b为核糖,则c有4种,分别是A、T、C、G
      B. a、b、c结合而成的基本单位,在人体中共有4种
      C. 在新冠病毒中可以检测到的c有5种
      D. 若c为T,则该有机小分子的名称是胸腺嘧啶脱氧核苷酸
      【答案】D
      【分析】核酸的基本单位核苷酸,a是磷酸,b是五碳糖,c是碱基,新冠病毒的遗传物质为RNA。
      【详解】A、若b为核糖,图示化合物为核糖核苷酸,则c有4种,分别是A、U、C、G,A错误;
      B、a是磷酸,b是五碳糖,c是碱基,a、b、c结合而成的基本单位(核苷酸),在人体中有两种核酸,共有8种核苷酸,B错误;
      C、新冠病毒的遗传物质为RNA,在新冠病毒中可以检测到的c(碱基)有4种,C错误;
      D、若c为T,T是DNA特有的碱基,则该有机小分子的名称是胸腺嘧啶脱氧核苷酸,D正确。
      故选D。
      33. 下图表示人体内两种重要化合物甲与乙的化学组成关系,有关叙述正确的是( )

      A. a的种类有21种,b的种类有8种
      B. a的结构通式可表示为
      C. b是人的遗传物质
      D. 甲的种类在神经细胞与表皮细胞中相同
      【答案】B
      【分析】分析题图可知,甲是蛋白质,a是氨基酸,乙是DNA,b是脱氧核糖核苷酸。
      【详解】AB、由甲、乙是染色体的主要成分可知,甲、乙中一个是DNA,另一个是蛋白质,甲的基本组成单位a由C、H、O、N四种元素组成,乙的基本组成单位由C、H、O、N、P五种元素组成,因此a是氨基酸,甲是蛋白质,b是脱氧核苷酸,乙是DNA,在人体中,组成蛋白质的氨基酸的种类有21种,其结构通式为,脱氧核苷酸的种类有4种,A错误,B正确;
      C、b是脱氧核苷酸,是人类遗传物质DNA(乙)的基本单位,C错误;
      D、人体内功能不同的细胞,其蛋白质(甲)的种类可能不同,但DNA(乙)相同,D错误。
      故选B。
      34. 如下图是所示化合物及反应过程,以下说法错误的是( )

      A. ①代表的碱基可能是T
      B. 上图表示脱氧核苷酸脱水缩合的过程
      C. 上图所示核苷酸聚合形成的大分子一般以单链形式存在
      D. 病毒的核酸中只含有1种五碳糖
      【答案】C
      【分析】核酸的基本单位:核苷酸,是由一分子磷酸、一分子五碳糖(DNA为脱氧核糖、RNA为核糖) 和一分子含氮碱基组成; 组成DNA的核苷酸叫做脱氧核苷酸,组成RNA的核苷酸叫做核糖核苷酸;
      【详解】A、由图可知,构成化合物中的糖是脱氧核糖, 图所示化合物是DNA的基本单位, ①代表的碱基可能是 T,A正确;
      B、由图可知,构成化合物中的糖是脱氧核糖, 图所示化合物是脱氧核苷酸,上图表示脱氧核苷酸脱水缩合的过程,B正确;
      C、 图所示化合物是脱氧核苷酸,聚合形成的大分子为DNA,一般以双链形式存在,C错误;
      D、病毒的核酸只有一种(DNA或RNA),故只含有1种五碳糖(脱氧核糖或核糖),D正确。
      故选C。
      35. 下列有关DNA和RNA的比较,正确的是( )
      A. 分布上,真核细胞中的DNA全部存在于细胞核中,RNA全部存在于细胞质中
      B. 从分子组成上,DNA与RNA的碱基完全不同
      C. 结构上,DNA多为双螺旋结构,RNA通常为单链结构
      D. DNA和RNA彻底水解得到的小分子化合物完全不同
      【答案】C
      【分析】核酸是遗传信息的携带者,是一切生物的遗传物质,在生物体的遗传、变异和蛋白质的生物合成中具有重要作用,细胞中的核酸根据所含五碳糖的不同分为DNA(脱氧核糖核酸)和RNA(核糖核酸)两种,构成DNA与RNA的基本单位分别是脱氧核苷酸和核糖核苷酸,每个脱氧核苷酸分子是由一分子磷酸、一分子脱氧核糖糖和一分子含氮碱基形成,每个核糖核苷酸分子是由一分子磷酸、一分子核糖和一分子含氮碱基形成。
      【详解】A、真核细胞中的DNA主要存在于细胞核中,RNA主要存在于细胞质中,A错误;
      B、组成DNA的碱基为A、C、G、T,而组成RNA的碱基为A、C、G、U,所以DNA与RNA的碱基不完全相同,B错误;
      C、DNA多为双螺旋结构,RNA通常为单链结构,C正确;
      D、DNA彻底水解的产物为磷酸、脱氧核糖和A、G、C、T四种含氮碱基,RNA彻底水解的产物为磷酸、核糖和A、 G、C、U四种含氮碱基,所以DNA和RNA彻底水解得到的小分子化合物不完全相同,D错误。
      故选C。
      36. 公安局欲对整过容的某犯罪嫌疑人进行身份鉴定,在获得该犯罪嫌疑人整容前的照片、指纹、口腔上皮细胞标本、皮屑标本的条件下,下列鉴定方法最可靠的是( )
      A. 研究嫌疑人的氨基酸种类和核苷酸种类
      B. 研究嫌疑人的牙齿结构、成分和年龄进行判断
      C. 检测嫌疑人口腔上皮细胞中DNA的碱基排列顺序
      D. 检测嫌疑人皮屑标本的有机物的种类及含量
      【答案】C
      【详解】A、每个人体内构成蛋白质的氨基酸21种,核苷酸种类有8种,研究嫌疑人的氨基酸种类和核苷酸种类,无法进行身份鉴定,不符合题意,A错误;
      B、人的牙齿结构、成分和年龄无法进行身份鉴定,不符合题意,B错误;
      C、不同DNA分子的碱基对排列顺序不同,除了双胞胎以外,每个人的DNA都是独特的,因此检测嫌疑人口腔上皮细胞中DNA分子的碱基排列顺序,并与档案的相比较,可鉴定嫌疑身份,符合题意,C正确;
      D、人屑标本的有机物的种类及含量没有特异性,无法进行身份鉴定,不符合题意,D错误。
      故选C。
      37. 下列关于细胞中化合物的叙述,正确的是( )
      A. 构成不同种类多糖的单体均为葡萄糖
      B. 不同磷脂的元素组成均为C、H、O、N、P
      C. 不同蛋白质的空间结构的维持均需要氢键
      D. 不同细胞遗传物质的碱基种类均有五种
      【答案】C
      【分析】化合物的元素组成:(1)蛋白质的组成元素有C、H、O、N元素构成,有些还含有S等;(2)核酸的组成元素为C、H、O、N、P;(3)脂质的组成元素有C、H、O,有些还含有N、P;(4)糖类的组成元素一般为C、H、O。
      【详解】A、多糖包括几丁质等,几丁质的组成单位不是葡萄糖,A错误;
      B、磷脂一定含有C,H,O,P,有的甚至还含有N元素,但磷脂不一定都含有N元素,B错误;
      C、由于氨基酸之间能够形成氢键等,从而使得肽链能够盘曲折叠,形成具有一定空间结构的蛋白质分子,C正确;
      D、RNA病毒的遗传物质是RNA,其基本组成单位是核糖核苷酸,含氮碱基是A、C、G、U;细胞生物和DNA病毒的遗传物质是DNA,含氮碱基是A、C、G、T,D错误。
      故选C。
      38. 植物从土壤中吸收的氮,可用于合成( )
      A. 核酸、蛋白质B. 蔗糖、氨基酸
      C. 葡萄糖、纤维素D. 蛋白质、淀粉
      【答案】A
      【分析】化合物的元素组成:(1)蛋白质的组成元素有C、H、O、N元素构成,有些还含有P、S;(2)核酸的组成元素为C、H、O、N、P;(3)脂质的组成元素有C、H、O,有些还含有N、P;(4)糖类的组成元素一般为C、H、O。
      【详解】A、核酸、蛋白质都含有N元素,A正确;
      B、蔗糖的组成元素只有C、H、O,不含有氮元素,B错误;
      C、葡萄糖、纤维素的元素组成都是C、H、O,不含有氮元素,C错误;
      D、淀粉的组成元素只有C、H、O,不含有氮元素,D错误。
      故选A。
      39. 下列有关细胞中元素和化合物的说法,正确的是( )
      A. 构成生物大分子的单体在排列顺序上并不都具有多样性
      B. 细胞中含量最多的化学元素是C,因此C是最基本的元素
      C. 将作物秸秆充分晒干后,其体内剩余的物质主要是无机盐
      D. 微量元素可参与某些复杂化合物组成,如Fe、Mg分别参与血红蛋白和叶绿素组成
      【答案】A
      【分析】组成细胞的元素包括大量元素和微量元素,大量元素包括C、H、O、N、P、S、K、Ca、Mg等,C是最基本的元素,细胞的鲜重中元素含量由多到少分别是O、C、H、N,干重中元素含量的比较是C、O、N、H。
      【详解】A、纤维素、淀粉的单体都是葡萄糖,在排列顺序上不具有多样性,A正确;
      B、活细胞中含量最多的元素是氧元素,B错误;
      C、将作物秸秆充分晒干后,其体内剩余的物质主要是蛋白质,C错误;
      D、Mg是大量元素,D错误。
      故选A。
      40. 生物大分子通常都有一定的分子结构规律,即由单体按一定的排列顺序和连接方式形成多聚体。下列表述正确的是( )

      A. 若该图表示一段肽链的结构模式图,则1表示肽键,2表示中心碳原子,3的种类一般是21种
      B. 若该图表示一段RNA结构模式图,则1表示核糖,2表示磷酸基团,3表示碱基
      C. 若该图表示一段单链DNA的结构模式图,则1表示磷酸基团,2表示脱氧核糖,3表示碱基
      D. 若该模式图用来表示多糖的结构,则淀粉、糖原、纤维素的结构是相同的
      【答案】B
      【详解】A、若该图表示一段肽链的结构模式图,则1表示中心碳原子,2表示肽键,3(R基)的种类一般是21种,A错误;
      B、若该图表示一段RNA结构模式图,其基本单位为核糖核苷酸,核糖分别连接磷酸基团和碱基,核糖-磷酸交替成链,则1表示核糖,2表示磷酸基团,3表示碱基,B正确;
      C、若该图表示一段单链DNA的结构模式图,其基本单位为脱氧核糖核苷酸,脱氧核糖分别连接磷酸基团和碱基,脱氧核糖糖-磷酸交替成链,则1表示脱氧核糖,2表示磷酸基团,3表示碱基,C错误;
      D、若该模式图用来表示多糖的结构,虽然多糖的单体均为葡萄糖,但淀粉、糖原、纤维素形成的结构是不相同的,D错误。
      故选B。
      二、非选择题(共40分)
      41. 以下是人们常见的几种单细胞生物,据图回答下面的问题:
      (1)这几种生物共有的结构是______,都以______作为遗传物质,这体现了细胞的______。大肠杆菌与其他生物相比,最典型的区别是______。新型冠状病毒与上述生物相比,最典型的区别是______。
      (2)与绿色开花植物细胞的结构和功能最相似的生物是_____。
      (3)蓝细菌是能进行光合作用的_____生物,蓝细菌的DNA主要存在于______。
      【答案】(1)①. 细胞膜、细胞质 、核糖体 ②. DNA ③. 统一性 ④. 无核膜包被成型细胞核 ⑤. 无细胞结构
      (2)衣藻 (3)①. 自养 ②. 拟核
      【分析】图示生物中,大肠杆菌为细菌,属于原核生物;眼虫、草履虫、变形虫属于真核生物;衣藻属于绿藻,即真核生物,能够进行光合作用;酵母菌属于单细胞真菌,是真核生物。
      【小问1详解】
      以上生物可分为真核生物和原核生物,其共有的结构是细胞膜、细胞质和核糖体,都以DNA作为遗传物质,这体现了细胞的统一性;大肠杆菌属于原核生物,其他生物属于真核生物,原核细胞和真核细胞相比,最典型的区别是大肠杆菌没有以核膜为界的细胞核;新型冠状病毒与上述生物相比,最典型的区别是新型冠状病毒没有细胞结构。
      【小问2详解】
      与绿色开花植物细胞的结构和功能最相似的生物是低等植物衣藻,两者都含有叶绿体,能进行光合作用。
      【小问3详解】
      蓝细菌是原核生物,含叶绿素和藻蓝素,是能进行光合作用的自养生物;蓝细菌无成形的细胞核,其DNA主要存在于拟核中。
      42. 以下是光学显微镜观察生物细胞中的操作及呈现图像,试回答有关问题:

      (1)甲图中属于物镜的是_____。
      (2)甲图中合理选择镜头组合,理论上可使物像最多放大1000倍,放大倍数是指物体放大的_______(填“长度”、“面积”、“体积”)。若目镜不变,选择③与④分别观察物像并聚焦时,镜头距标本片较近的是_______(填序号)。视野最亮的显微镜目镜、物镜组合_______(填序号)。
      (3)若显微镜目镜为10×、物镜为10×时,视野被相连的96个分生组织细胞所充满,若物镜转换为40×后,则视野中可检测到的细胞数约为______个。
      (4)若在低倍镜下发现有一异物,当移动装片时,异物不动,转换高倍镜后,异物仍可观察到,则此异物可能存在于________(填字母)。
      A. 物镜上B. 目镜上
      C. 装片上D. 反光镜上
      (5)如图为显微镜观察中的两个视野,其中细胞甲为主要观察对象,由视野(1)到视野(2)时,操作过程的正确顺序是___(填字母)。

      ①转动粗准焦螺旋②转动细准焦螺旋③调节光圈④转动转换器⑤移动载玻片
      A. ④⑤③①B. ④③⑤②
      C. ⑤④③②D. ⑤④①②
      【答案】(1)③④ (2)①. 长度 ②. ④ ③. ①③
      (3)6##六 (4)B (5)C
      【小问1详解】
      甲图中③④有螺纹,属于物镜。
      【小问2详解】
      光学显微镜下放大倍数是指物体放大长度。甲图中,选②④镜头,可使物像放大最多,为10×100=1000倍。物镜放大倍数越大,镜头距离标本的距离越近,若目镜不变,选择③与④分别观察物像并聚焦时,镜头距标本片较近的是④。视野最亮是放大倍数较小的组合,即显微镜目镜、物镜组合①③。
      【小问3详解】
      显微镜放大的是物像的长度或宽度,若显微镜目镜为10×、物镜为10×时,视野被相连的96个分生组织细胞所充满,若物镜转换为40×后,相当于比原来放大了4倍,面积放大16倍,则视野中可检测到的细胞数约为96÷16=6个。
      【小问4详解】
      镜头中能看到的污染物,有可能存在于目镜、物镜、装片这三个部位。若在低倍镜下发现有一异物,当移动装片时,异物不动,转换高倍镜后,异物仍可观察到,则此异物可能存在于目镜上。故选B。
      【小问5详解】
      由视野(1)到视野(2),是把细胞甲放大后再进行的观察。首先需要在低倍镜下将观察对象甲移至视野中央,因而第一步是⑤,接着转动转换器,将低倍物镜换成高倍物镜④;然后通过调节光圈,将视野调亮,所以第三步是③;最后通过调节细准焦螺旋,使观察的视野更清晰,所以第四步是②。综上所述,正确的操作步骤应当为⑤④③②。故选C。
      43. 根据细胞中的水和无机盐的功能,回答有关问题:
      (1)九月是丰收的九月,农民们将水稻或玉米收回家后要晒干后才能更好的储存,目的是减少种子中的含水量。
      ①在种子晒干过程中减少的水是_____。如果将晒干的种子再用火烤,失去的是_____。
      ②留在地里的秸秆通常会焚烧处理,在充分燃烧后剩下的灰烬中主要含有的成分是_____、其在细胞中主要以_____的形式存在。
      ③到了冬季,很多植物都会落叶,此时植物体内自由水与结合水的比例_____(上升或下降)。
      (2)分析下列事例:
      事实一:在正常人的血浆中,NaHCO3的含量约为H2CO3含量的20倍。当血浆中NaHCO3的含量减少时,会形成酸中毒;当血浆中H2CO3的含量减少时,则形成碱中毒。
      事实二:在初生蝌蚪或幼小植物体内,当自由水的比例减小时,机体代谢强度降低;当自由水的比例增大时,机体代谢活跃。
      事实三:Mg2+是叶绿体内某种色素分子必需的成分,Fe²是血红蛋白的重要成分,碳酸钙是动物和人体的骨骼和牙齿的主要成分。
      ①事实一表明某些无机盐可调节细胞的_____。
      ②你对事实二中的现象的全面解释是_____是良好的溶剂,是生物化学反应的介质并参与某些反应。
      ③事实三表明无机盐是细胞中_____的重要组成成分。
      【答案】(1)①. 自由水 ②. 结合水 ③. 无机盐 ④. 离子 ⑤. 下降
      (2)①. 酸碱平衡 ②. 自由水 ③. 某些复杂化合物
      【分析】细胞内无机盐的主要存在形式是离子,有些无机盐以化合物的形式存在,许多无机盐对于维持细胞和生物体的生命活动具有重要作用,有些无机盐参与调节酸碱平衡和渗透压。
      【小问1详解】
      ①种子晒干过程中减少的水是自由水;晒干种子子再用火烤,失去的主要是结合水。
      ②将作物秸秆充分燃烧过程中失去的是自由水和其中的有机物,剩下的灰烬是无机盐,无机盐在细胞中主要以离子的形式存在。
      ③到了冬季,植物细胞自由水与结合水的比值会下降,代谢减慢,从而能顺利度过寒冷环境。
      【小问2详解】
      ①血浆中NaHCO3的含量减少时,会形成酸中毒,当血浆中的H2CO3含量减少时,则形成碱中毒,这说明某些无机盐有调节酸碱平衡的作用。
      ②由于自由水是良好的溶剂,细胞内的许多生化反应是在水环境中进行的,因此在生物体内,当自由水的比例减少时,机体代谢强度降低;当自由水的比例增大时,机体代谢强度活跃。
      ③事实三则说明无机盐是细胞内某些复杂化合物的重要组成成分。
      44. 图甲表示有关蛋白质分子的简要概念图;图乙表示某三十九肽中共有丙氨酸(R基为一CH,)4个,现去掉其中的丙氨酸得到4条长短不等的多肽。据图回答下列问题:
      (1)图甲中A处所指的基本元素组成为______,在人体内可以合成的B属于______(必需或非必需)氨基酸,C是______。
      (2)蛋白质的结构具有多样性,从蛋白质自身分析,原因有氨基酸的______不同,以及蛋白质的______千变万化。
      (3)图乙中,三十九肽被水解后肽键数量减少______个。这些肽链和三十九肽相比,氨基和羧基分别增加______个。
      (4)若该蛋白质是血红蛋白,说明蛋白质具有______作用;若该蛋白质是酶,说明蛋白质具有______作用。
      (5)高温加热后,蛋白质的______发生改变,其用双缩脲试剂检验______(填“能”或“不能”)产生紫色反应。
      【答案】(1)①. C、H、O、N ②. 非必需 ③. 肽键
      (2)①. 种类、数目和排列顺序 ②. 空间结构
      (3)①. 7##七 ②. 3##三
      (4)①. 运输 ②. 催化
      (5)①. 空间结构 ②. 能
      【分析】甲图:A为C、H、O、N,B为氨基酸,C为肽键。乙图:在三十九肽中,第8、18、27、39个氨基酸是丙氨酸,在除去第8、18、27号氨基酸的丙氨酸时每去掉1个丙氨酸要水解2个肽键,去掉第39号丙氨酸只水解一个肽键即可。
      【小问1详解】
      分析题图可知:甲图中A是蛋白质的组成元素,为C、H、O、N等,B为氨基酸,其中在人体内可以合成的B为非必需氨基酸,C为氨基酸脱水缩合形成的肽键。
      【小问2详解】
      蛋白质的多样性原因:组成蛋白质的氨基酸数目、种类、排列顺序及肽链盘曲、折叠形成的空间结构千差万别。
      【小问3详解】
      由图可知,丙氨酸的位置是8、18、27、39位,因此去掉丙氨酸得到4条长短不等的多肽需要水解7个肽键(去掉8、18、27位的丙氨酸时,每个位点需要断裂两个肽键,而去掉39位丙氨酸时只需要断裂一个肽键),消耗7分子水;四条短肽至少含有4个游离的氨基和游离的羧基,氨基和羧基数增加3个。
      【小问4详解】
      若该蛋白质是血红蛋白,血红蛋白能运输氧气,说明蛋白质具有运输作用;若该蛋白质是酶,说明蛋白质具有催化作用。
      【小问5详解】
      高温加热后,蛋白质的空间结构受到破坏,但不会破坏肽链中的肽键,故与双缩脲试剂能产生紫色反应。

      相关试卷 更多

      资料下载及使用帮助
      版权申诉
      • 1.电子资料成功下载后不支持退换,如发现资料有内容错误问题请联系客服,如若属实,我们会补偿您的损失
      • 2.压缩包下载后请先用软件解压,再使用对应软件打开;软件版本较低时请及时更新
      • 3.资料下载成功后可在60天以内免费重复下载
      版权申诉
      若您为此资料的原创作者,认为该资料内容侵犯了您的知识产权,请扫码添加我们的相关工作人员,我们尽可能的保护您的合法权益。
      入驻教习网,可获得资源免费推广曝光,还可获得多重现金奖励,申请 精品资源制作, 工作室入驻。
      版权申诉二维码
      欢迎来到教习网
      • 900万优选资源,让备课更轻松
      • 600万优选试题,支持自由组卷
      • 高质量可编辑,日均更新2000+
      • 百万教师选择,专业更值得信赖
      微信扫码注册
      手机号注册
      手机号码

      手机号格式错误

      手机验证码 获取验证码 获取验证码

      手机验证码已经成功发送,5分钟内有效

      设置密码

      6-20个字符,数字、字母或符号

      注册即视为同意教习网「注册协议」「隐私条款」
      QQ注册
      手机号注册
      微信注册

      注册成功

      返回
      顶部
      学业水平 高考一轮 高考二轮 高考真题 精选专题 初中月考 教师福利
      添加客服微信 获取1对1服务
      微信扫描添加客服
      Baidu
      map