

精品解析:天津市滨海新区塘沽第一中学2025届高三上学期第二次月考数学试卷(原卷版)
展开 这是一份精品解析:天津市滨海新区塘沽第一中学2025届高三上学期第二次月考数学试卷(原卷版),共5页。试卷主要包含了 已知,,,则,,的大小关系为, 函数的图象大致为, 关于函数的四个结论等内容,欢迎下载使用。
数学
本试卷分为第Ⅰ卷(选择题)和第Ⅱ卷(非选择题)两部分,共150分,考试用时120分钟.第Ⅰ卷1至4页,第Ⅱ卷5至8页.
答卷前,考生务必将自己的姓名、考生号、考场号和座位号填写在答题卡上,并在规定位置粘贴考试用条形码.答卷时,考生务必将答案涂写在答题卡上,答在试卷上的无效.考试结束后,将本试卷和答题卡一并交回.
祝各位考生考试顺利!
第Ⅰ卷
注意事项:
1.每小题选出答案后,用铅笔将答题卡上对应题目的答案标号涂黑.如需改动,用橡皮擦干净后,再选涂其他答案标号.
2.本卷共9小题,每小题5分,共45分.
一.选择题:在每小题给出的四个选项中,只有一项是符合题目要求的.
1. 设集合,,则( )
A. B. C. D.
2. “”是“数列为等差数列”( )
A 充分不必要条件B. 必要不充分条件
C. 充要条件D. 既不充分又不必要条件
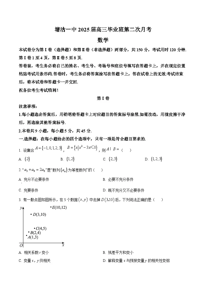
3. 有一散点图如图所示,在5个数据 中去掉后,下列说法正确的是( )
A. 相关系数r变小B. 残差平方和变小
C. 变量x,y负相关D. 解释变量x与预报变量y的相关性变弱
4. 已知直线,,平面,,,下列命题正确的是( )
A. 若,,则
B. 若,,,则
C. 若,,,则
D. 若,,,则
5. 已知,,,则,,的大小关系为( )
A. B.
C. D.
6. 函数的图象大致为( )
A.
B.
C.
D.
7. 关于函数的四个结论:
①最大值为;②把函数的图象向右平移个单位后可得到函数的图象;③单调递增区间为,;④图象的对称中心为,.其中正确的结论有( )
A. 1个B. 2个C. 3个D. 4个
8. 如图甲是一水晶饰品,其对应的几何体叫星形八面体,也叫八角星体,是一种二复合四面体,它是由两个有共同中心的正四面体交叉组合而成且所有面都是全等的小正三角形,如图乙所示.若一星形八面体中两个正四面体的棱长均为2,则该星形八面体体积为( )
A. B. C. D.
9. 已知双曲线的左,右焦点分别为,过的直线与双曲线分别在第一、二象限交于两点,内切圆的半径为,若,,则双曲线的离心率为( )
A. B. C. D.
第II卷
注意事项:
1.用黑色墨水的钢笔或签字笔将答案写在答题卡上.
2.本卷共11小题,共105分.
二.填空题:本大题共6小题,每小题5分,共30分.试题中包含两个空的,答对1个的给3分,全部答对的给5分.
10. 已知是虚数单位,化简的结果为___________.
11. 在的展开式中,的系数为______.
12. 盒子里装有同样大小的4个白球和3个黑球,甲先从中取2球(不放回),之后乙再从盒子中取1个球.(1)则甲所取的2个球为同色球的概率为____________;(2)设事件为“甲所取的2个球为同色球”,事件为“乙所取的球与甲所取的球不同色”,则在事件发生的条件下,求事件发生的概率____________.
13. 如图,在边长为1的正方形中,P是对角线上一点,且,则__________,若点M为线段(含端点)上的动点,则的最小值为__________.
14. 已知圆,为圆动弦,且满足,为弦的中点,两动点在直线上,且,运动时,恒成立,则线段中点的横坐标取值范围是________.
15. 已知函数 ,若函数有三个零点,则实数的取值范围是___________.
三.解答题:本大题共5小题,共75分.解答应写出文字说明,证明过程或演算步骤.
16. 已知的内角A,B,C的对边分别为a,b,c,已知,.
(1)求的值;
(2)若,
(i)求a的值;
(ii)求的值.
17. 如图所示的几何体中,四边形为矩形,平面,,,,点为棱的中点.
(1)求证:平面;
(2)求平面与平面的夹角的余弦值;
(3)求点到平面的距离.
18. 已知椭圆的离心率为,
(1)若原点到直线的距离为,求椭圆的方程;
(2)设过椭圆右焦点且倾斜角为的直线和椭圆交于、两点,
①当时,求值;
②对于椭圆上任一点,若,求实数、满足的关系式.
19. 设数列的前项和为,若对任意的,都有(为非零常数),则称数列为“和等比数列”,其中为和公比.若bn是首项为1,公差不为0的等差数列,且bn是“和等比数列”,令,数列的前项和为.
(1)求bn的和公比;
(2)求;
(3)若不等式对任意的恒成立,求的取值范围.
20. 已知函数.
(1)求函数的极值;
(2)证明:对任意的,有;
(3)若,证明:.
相关试卷 更多
- 1.电子资料成功下载后不支持退换,如发现资料有内容错误问题请联系客服,如若属实,我们会补偿您的损失
- 2.压缩包下载后请先用软件解压,再使用对应软件打开;软件版本较低时请及时更新
- 3.资料下载成功后可在60天以内免费重复下载
免费领取教师福利 
.png)




