搜索
      上传资料 赚现金

      [精] 粤教版(2019)高中信息技术 必修二 4.3《信息系统在社会应用中的优势及局限性》教案

      • 25.15 KB
      • 2025-08-27 15:32:25
      • 65
      • 6
      加入资料篮
      立即下载
      粤教版(2019)高中信息技术 必修二 4.3《信息系统在社会应用中的优势及局限性》教案第1页
      1/6
      粤教版(2019)高中信息技术 必修二 4.3《信息系统在社会应用中的优势及局限性》教案第2页
      2/6
      粤教版(2019)高中信息技术 必修二 4.3《信息系统在社会应用中的优势及局限性》教案第3页
      3/6
      还剩3页未读, 继续阅读

      高中信息技术粤教版 (2019)必修2 信息系统与社会信息系统在社会应用中的优势优秀教学设计

      展开

      这是一份高中信息技术粤教版 (2019)必修2 信息系统与社会信息系统在社会应用中的优势优秀教学设计,共6页。教案主要包含了粤教版(2019)等内容,欢迎下载使用。

      教学内容
      《信息系统在社会应用中的优势及局限性》
      对应教材
      【粤教版(2019)】2023-2024学年高中信息技术必修二《信息系统与社会》第四章第三节《信息系统在社会应用中的优势及局限性》
      姓 名
      学 校
      授课年级
      高二
      课程学时
      1学时
      教材分析
      本节课选自广东教育出版社《信息系统与社会》必修二第四章第三节"信息系统在社会应用中的优势及局限性"。本节内容主要探讨了信息系统在社会各领域应用所带来的优势和存在的局限性。通过具体案例分析,帮助学生理解信息系统如何提高工作效率、促进信息共享、支持决策制定等方面的积极作用,同时也指出了信息系统在安全性、隐私保护、数字鸿沟等问题上的挑战。
      学情分析
      高二年级学生已具备一定的信息技术基础知识,对信息系统的概念和功能有一定的了解。然而,学生对信息系统在社会各领域应用的广泛性和深度认识不足,对信息系统带来的优势和局限性缺乏深入思考。此外,学生在批判性思维和综合分析能力方面还有待提高。
      教学目标
      知识与技能:学生了解信息系统在社会应用中的优势和局限性。
      过程与方法:通过案例分析、小组讨论等方式,提高学生分析问题和解决问题的能力。
      情感态度与价值观:培养学生对信息系统社会应用的全面认识,激发学生对信息技术伦理问题的思考。
      核心素养
      信息意识:培养学生对信息系统社会应用的敏感度和价值判断力。
      批判性思维:引导学生运用批判性思维分析信息系统的优势和局限性。
      社会责任感:激发学生对信息系统可能带来的社会问题的关注和责任感。
      教学重难点
      重点:
      信息系统在社会应用中的优势。
      信息系统在社会应用中的局限性。
      难点:
      信息系统优势与局限性的平衡分析:学生可能难以全面客观地分析信息系统的正反两方面影响。
      信息系统社会影响的深入理解:学生可能对信息系统带来的深层次社会影响缺乏足够的认识。
      教法学法
      案例分析:选取信息系统在社会应用中的典型案例,分析其优势和局限性。
      小组讨论:分组讨论信息系统在不同领域的应用案例,探讨其带来的积极和负面影响。
      角色扮演:模拟不同利益相关者,如政府、企业、公众等,探讨信息系统应用的权衡问题。
      反思总结:引导学生对学习过程进行反思,总结信息系统社会应用的复杂性和多维度影响,巩固学习成果。
      学习评价设计
      通过观察学生在小组讨论和角色扮演过程中的表现,评价学生对信息系统社会应用优势和局限性的理解程度。同时,通过课后作业,检验学生对本节课知识的掌握情况。
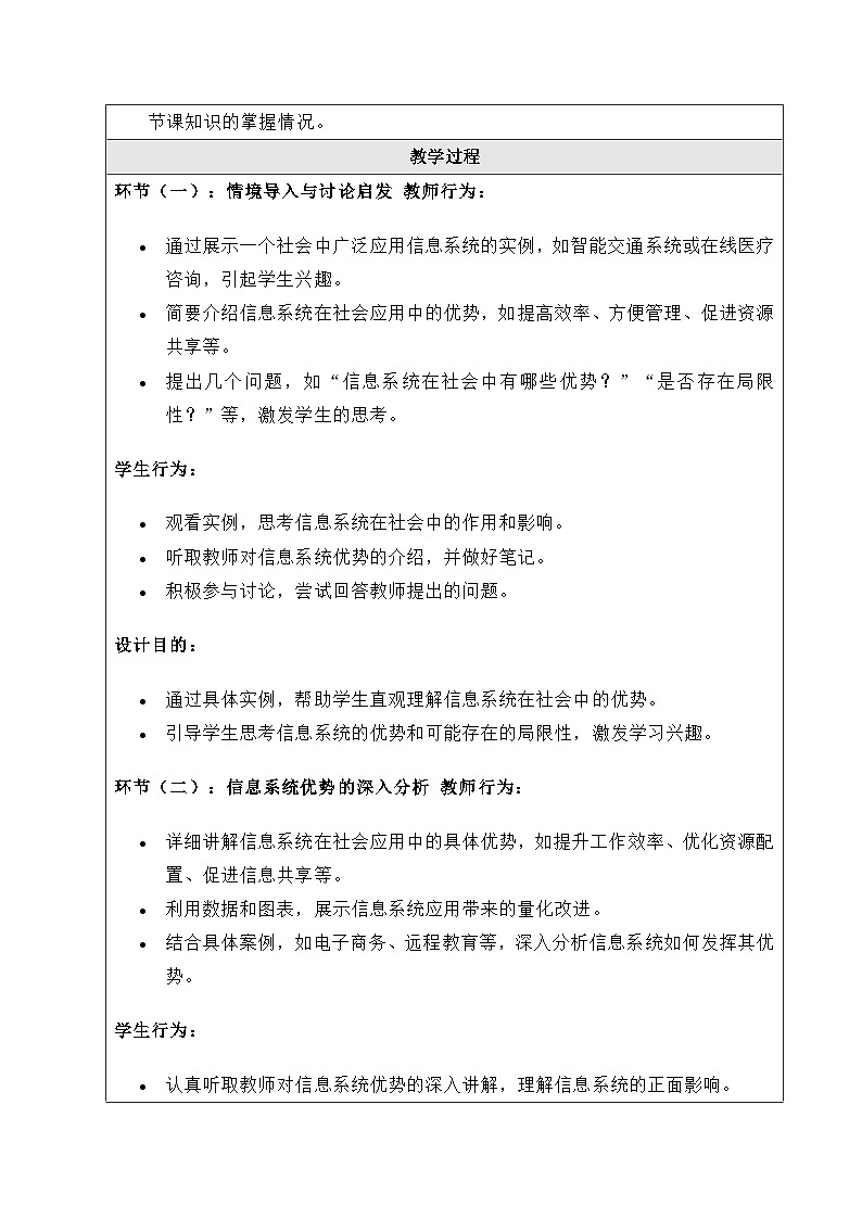
      教学过程
      环节(一):情境导入与讨论启发 教师行为:
      通过展示一个社会中广泛应用信息系统的实例,如智能交通系统或在线医疗咨询,引起学生兴趣。
      简要介绍信息系统在社会应用中的优势,如提高效率、方便管理、促进资源共享等。
      提出几个问题,如“信息系统在社会中有哪些优势?”“是否存在局限性?”等,激发学生的思考。
      学生行为:
      观看实例,思考信息系统在社会中的作用和影响。
      听取教师对信息系统优势的介绍,并做好笔记。
      积极参与讨论,尝试回答教师提出的问题。
      设计目的:
      通过具体实例,帮助学生直观理解信息系统在社会中的优势。
      引导学生思考信息系统的优势和可能存在的局限性,激发学习兴趣。
      环节(二):信息系统优势的深入分析 教师行为:
      详细讲解信息系统在社会应用中的具体优势,如提升工作效率、优化资源配置、促进信息共享等。
      利用数据和图表,展示信息系统应用带来的量化改进。
      结合具体案例,如电子商务、远程教育等,深入分析信息系统如何发挥其优势。
      学生行为:
      认真听取教师对信息系统优势的深入讲解,理解信息系统的正面影响。
      观察数据和图表,加深对信息系统优势的认识。
      记录案例分析,学习信息系统在不同领域的应用。
      设计目的:
      帮助学生系统地了解信息系统在社会应用中的优势。
      通过数据和案例分析,提高学生对信息系统优势的实际理解。
      环节(三):信息系统局限性的探讨 教师行为:
      引导学生探讨信息系统在社会应用中可能遇到的局限性,如隐私泄露、技术依赖、数字鸿沟等。
      通过案例分析,展示信息系统局限性的实际表现和后果。
      组织学生进行小组讨论,探讨如何克服或减少这些局限性。
      学生行为:
      积极参与对信息系统局限性的探讨,思考可能的负面影响。
      分析案例,了解信息系统局限性的具体表现。
      参与小组讨论,共同探讨解决方案和改进措施。
      设计目的:
      帮助学生全面认识信息系统,不仅关注优势,也了解局限性。
      通过小组讨论,培养学生的批判性思维和解决问题的能力。
      环节(四):信息系统优势与局限性的平衡讨论 教师行为:
      引导学生讨论如何在实际应用中平衡信息系统的优势和局限性。
      提供一些成功案例,展示如何有效利用信息系统并减少其局限性的影响。
      组织学生进行角色扮演,模拟在不同情境下平衡信息系统优势与局限性的决策过程。
      学生行为:
      积极参与讨论,思考如何在实际应用中平衡优势和局限性。
      学习成功案例,了解如何有效利用信息系统。
      参与角色扮演,体验在不同情境下做出平衡决策的过程。
      设计目的:
      培养学生在实际应用中全面考虑信息系统的能力。
      通过角色扮演,提高学生的决策能力和情境适应能力。
      环节(五):信息系统发展趋势的前瞻 教师行为:
      介绍信息系统技术的最新发展趋势,如大数据、人工智能、云计算等,并讨论这些趋势如何影响信息系统的优势和局限性。
      引导学生思考未来信息系统可能带来的新优势和新挑战。
      组织学生进行头脑风暴,探讨未来信息系统的潜在应用和社会影响。
      学生行为:
      认真听取教师对信息系统发展趋势的介绍,了解前沿技术。
      思考未来信息系统可能带来的变化和影响。
      参与头脑风暴,发挥创意,探讨未来信息系统的应用。
      设计目的:
      帮助学生了解信息系统技术的发展趋势,拓宽视野。
      通过头脑风暴,激发学生的创新思维和前瞻性思考。
      环节(六):课堂总结与课后任务布置 教师行为:
      总结本节课的主要内容,包括信息系统在社会应用中的优势、局限性、平衡策略以及发展趋势等。
      强调信息系统在社会发展中的重要作用,以及作为未来社会成员的责任和机遇。
      布置课后阅读和研究任务,鼓励学生继续探索信息系统的社会应用。
      学生行为:
      认真听取课堂总结,回顾本节课的学习内容。
      思考信息系统在社会发展中的角色和意义。
      记录课后任务,准备在课后继续学习和探索。
      设计目的:
      通过课堂总结,帮助学生巩固本节课的学习成果。
      培养学生的自主学习能力和终身学习的态度。
      学习反思(教师课后自行填写)

      相关教案

      高中信息技术粤教版 (2019)必修2 信息系统与社会信息系统在社会应用中的优势优秀教学设计:

      这是一份高中信息技术粤教版 (2019)必修2 信息系统与社会信息系统在社会应用中的优势优秀教学设计,共6页。教案主要包含了粤教版(2019)等内容,欢迎下载使用。

      高中信息技术粤教版 (2019)必修2 信息系统与社会4.3.1 信息系统在社会应用中的优势教学设计及反思:

      这是一份高中信息技术粤教版 (2019)必修2 信息系统与社会4.3.1 信息系统在社会应用中的优势教学设计及反思,共4页。

      高中信息技术粤教版 (2019)必修2 信息系统与社会4.3.1 信息系统在社会应用中的优势精品表格教案及反思:

      这是一份高中信息技术粤教版 (2019)必修2 信息系统与社会4.3.1 信息系统在社会应用中的优势精品表格教案及反思,共4页。教案主要包含了教材分析,学习者分析,学科核心素养及教学目标,教学重难点,教法及学法,教学过程,板书设计,教学反思等内容,欢迎下载使用。

      资料下载及使用帮助
      版权申诉
      • 1.电子资料成功下载后不支持退换,如发现资料有内容错误问题请联系客服,如若属实,我们会补偿您的损失
      • 2.压缩包下载后请先用软件解压,再使用对应软件打开;软件版本较低时请及时更新
      • 3.资料下载成功后可在60天以内免费重复下载
      版权申诉
      若您为此资料的原创作者,认为该资料内容侵犯了您的知识产权,请扫码添加我们的相关工作人员,我们尽可能的保护您的合法权益。
      入驻教习网,可获得资源免费推广曝光,还可获得多重现金奖励,申请 精品资源制作, 工作室入驻。
      版权申诉二维码
      高中信息技术粤教版 (2019)必修2 信息系统与社会电子课本

      4.3.1 信息系统在社会应用中的优势

      版本: 粤教版 (2019)

      年级: 必修2 信息系统与社会

      切换课文
      • 同课精品
      • 所属专辑25份
      欢迎来到教习网
      • 900万优选资源,让备课更轻松
      • 600万优选试题,支持自由组卷
      • 高质量可编辑,日均更新2000+
      • 百万教师选择,专业更值得信赖
      微信扫码注册
      手机号注册
      手机号码

      手机号格式错误

      手机验证码 获取验证码 获取验证码

      手机验证码已经成功发送,5分钟内有效

      设置密码

      6-20个字符,数字、字母或符号

      注册即视为同意教习网「注册协议」「隐私条款」
      QQ注册
      手机号注册
      微信注册

      注册成功

      返回
      顶部
      学业水平 高考一轮 高考二轮 高考真题 精选专题 初中月考 教师福利
      添加客服微信 获取1对1服务
      微信扫描添加客服
      Baidu
      map