搜索
      上传资料 赚现金

      浙江省湖州市2024-2025学年高二下学期6月期末化学试题(解析版)

      • 3.71 MB
      • 2025-08-27 14:12:53
      • 51
      • 0
      •  
      加入资料篮
      立即下载
      浙江省湖州市2024-2025学年高二下学期6月期末化学试题(解析版)第1页
      高清全屏预览
      1/23
      浙江省湖州市2024-2025学年高二下学期6月期末化学试题(解析版)第2页
      高清全屏预览
      2/23
      浙江省湖州市2024-2025学年高二下学期6月期末化学试题(解析版)第3页
      高清全屏预览
      3/23
      还剩20页未读, 继续阅读

      浙江省湖州市2024-2025学年高二下学期6月期末化学试题(解析版)

      展开

      这是一份浙江省湖州市2024-2025学年高二下学期6月期末化学试题(解析版),共23页。试卷主要包含了可能用到的相对原子质量等内容,欢迎下载使用。
      1.本试卷分第Ⅰ卷(选择题)、第Ⅱ卷(非选择题)两部分,满分100分。考试时间90分钟。
      2.答题前,考生务必将自己的姓名、准考证号等写在答题卷上。
      3.试卷的答案必须写在答题卷上,写在试卷上无效。
      4.可能用到的相对原子质量:H1 Be9 B11 C12 N14 O16 F19 Na23 Al27 S32 Cl35.5 Ca40 Fe56
      第Ⅰ卷(选择题)
      一、选择题(本大题共16小题,每小题3分,共48分,每小题列出的四个备选项中只有一个是符合题目要求的,不选、多选、错选均不得分)
      1. 下列属于极性分子的是
      A. B. C. D.
      【答案】A
      【解析】极性分子与非极性分子的判断依据是分子内电荷分布是否对称也就是正负电荷中心是否重合。
      (过氧化氢)分子中两个O原子通过单键连接,两个O-H键呈非对称排列,正负电荷中心重合,为极性分子,A正确;(甲烷)为正四面体对称结构,分子结构对称,正负电荷中心重合,属于非极性分子,B错误;(乙炔)为直线对称结构,分子结构对称,正负电荷中心重合,属于非极性分子,C错误;(二氧化碳)直线对称结构,分子结构对称,正负电荷中心重合,属于非极性分子,D错误;综上,答案是A。
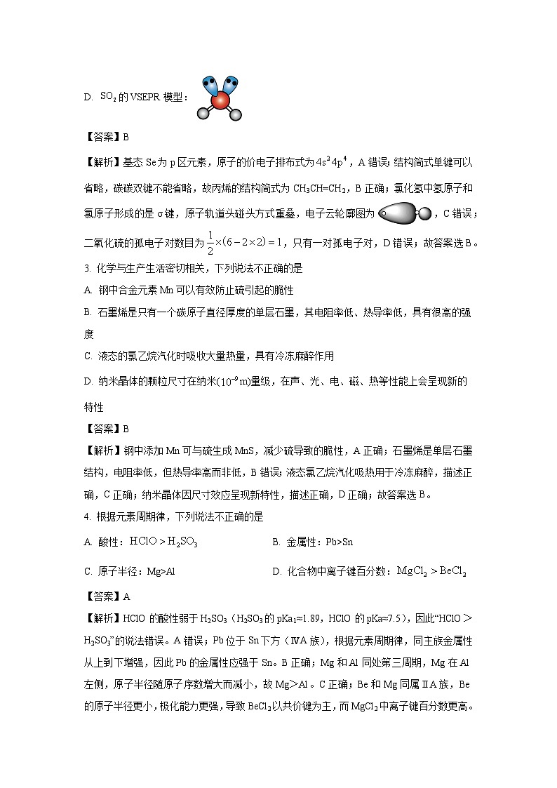
      2. 下列化学用语表示正确的是
      A. 基态Se原子的价电子排布式:
      B. 丙烯的结构简式:
      C. HCl共价键电子云轮廓图:
      D. 的VSEPR模型:
      【答案】B
      【解析】基态Se为p区元素,原子的价电子排布式为,A错误;结构简式单键可以省略,碳碳双键不能省略,故丙烯的结构简式为CH3CH=CH2,B正确;氯化氢中氢原子和氯原子形成的是σ键,原子轨道头碰头方式重叠,电子云轮廓图为,C错误;二氧化硫的孤电子对数目为,只有一对孤电子对,D错误;故答案选B。
      3. 化学与生产生活密切相关,下列说法不正确的是
      A. 钢中合金元素Mn可以有效防止硫引起的脆性
      B. 石墨烯是只有一个碳原子直径厚度的单层石墨,其电阻率低、热导率低,具有很高的强度
      C. 液态的氯乙烷汽化时吸收大量热量,具有冷冻麻醉作用
      D. 纳米晶体的颗粒尺寸在纳米(m)量级,在声、光、电、磁、热等性能上会呈现新的特性
      【答案】B
      【解析】钢中添加Mn可与硫生成MnS,减少硫导致的脆性,A正确;石墨烯是单层石墨结构,电阻率低,但热导率高而非低,B错误;液态氯乙烷汽化吸热用于冷冻麻醉,描述正确,C正确;纳米晶体因尺寸效应呈现新特性,描述正确,D正确;故答案选B。
      4. 根据元素周期律,下列说法不正确的是
      A. 酸性:B. 金属性:Pb>Sn
      C. 原子半径:Mg>AlD. 化合物中离子键百分数:
      【答案】A
      【解析】HClO的酸性弱于H2SO3(H2SO3的pKa1≈1.89,HClO的pKa≈7.5),因此“HClO>H2SO3”的说法错误。A错误;Pb位于Sn下方(ⅣA族),根据元素周期律,同主族金属性从上到下增强,因此Pb的金属性应强于Sn。B正确;Mg和Al同处第三周期,Mg在Al左侧,原子半径随原子序数增大而减小,故Mg>Al。C正确;Be和Mg同属ⅡA族,Be的原子半径更小,极化能力更强,导致BeCl2以共价键为主,而MgCl2中离子键百分数更高。D正确;故选A。
      5. 是一种有机弱碱,可与盐酸反应生成盐酸盐,下列叙述正确的是
      A. 水溶液加水稀释,pH升高
      B. 常温下,水溶液的pH=11
      C. 水溶液的电离方程式为:
      D. 水溶液中:
      【答案】A
      【解析】盐酸盐是强酸弱碱盐,水解呈酸性,稀释时,水解程度增大,但H+浓度减小,pH升高,A正确;为弱碱,能部分电离,水溶液的pH应小于11,B错误;盐酸盐是强电解质,能完全电离为(CH3)2NH2+和Cl-,C错误;电荷守恒应为c(H+)+c[(CH3)2NH2+]=c(Cl−)+c(OH−),D中等式不符合电荷守恒,D错误;故选A。
      6. 有关下列实验设计的说法不正确的是
      A. 装置①可用于证明该反应为吸热反应
      B. 装置②可用于证明胶体粒子带电荷
      C. 装置③可用于证明石蜡具有各向异性
      D. 装置④可用于证明Mg的金属性大于Al
      【答案】C
      【解析】八水合氢氧化钡与氯化铵混合搅拌变为糊状时,烧杯壁下部很凉,拿起烧杯时,木片粘在烧杯底部说明该反应为吸热反应,则装置①可用于证明该反应为吸热反应,故A正确;装置②通电一段时间后,发现靠近阴极区附近的颜色逐渐加深,可用于证明胶体粒子带电荷,故B正确;在用红热的铁针刺中凝固在水晶片上的石蜡,熔化的石蜡呈椭圆形说明水晶表面不同方向导热性不同,则晶体具有各向异性,故C错误;向等体积等浓度的氯化镁溶液和氯化铝溶液中分别滴入等浓度过量的氢氧化钠溶液,氯化镁溶液中有白色沉淀生成,氯化铝溶液中先有白色沉淀生成,后沉淀溶解说明氢氧化铝的碱性弱于氢氧化镁,证明镁的金属性大于铝,故D正确;故选C。
      7. 下列物质的结构或性质不能说明其用途的是
      A. 油酸甘油酯分子中含碳碳双键,故可通过催化加氢转化成硬化油
      B. 聚丙烯酸钠具有强亲水性基团,故可作高吸水性树脂
      C. 中N-H键键能大,断裂时吸收大量热,故液氨可作制冷剂
      D. 低密度聚乙烯支链多,链间作用力小,故可用于生产食品包装袋
      【答案】C
      【解析】油酸甘油酯含双键,催化加氢生成硬化油,因果关系正确,A正确;聚丙烯酸钠的亲水基团使其高吸水,解释合理,B正确;液氨制冷是因气化吸热,而非N-H键断裂吸热,键能大与制冷无直接关联,C错误;低密度聚乙烯支链多导致链间作用弱,适合柔性包装,解释正确,D正确;故答案选C。
      8. 钛有非常广泛应用,有“生物金属”、“未来金属”之称。下列关于钛及其化合物的说法不正确的是
      A. Ti位于周期表中第四周期ⅣB族,基态原子的核外电子中,两种自旋状态的电子数之比为5:6
      B. 高温下可用金属钠还原溶液来制备金属
      C. 可用于提炼钛和制造钛白粉,常用水解法制备:
      D. 钛铁矿()与硫酸反应的离子方程式为:
      【答案】B
      【解析】Ti的原子序数为22,位于第四周期ⅣB族,基态电子排布为1s22s22p63s23p63d24s2。根据洪特规则,填满的轨道中自旋向上和向下的电子数相同,3d轨道中的两个电子自旋相同,则两种自旋状态的电子数之比为10:12=5:6或12:10=6:5,A正确;金属钠与溶液反应时,钠会优先与水剧烈反应生成NaOH和H2,无法还原生成金属钛。工业上通过熔融与钠或镁反应制备钛,而非溶液环境,B错误;易水解生成和HCl,反应方程式:,C正确;钛铁矿中Fe为+2价,Ti为+4价。与硫酸反应时,H+将转化为Fe2+和TiO2+,同时生成水,D正确;故选B。
      9. 辅酶Q10具有预防动脉硬化的功效,其结构简式如下图所示。下列有关辅酶Q10的说法正确的是
      A. 该分子能发生取代反应、加成反应、氧化反应
      B. 分子中含有13个甲基
      C. 分子中的四个氧原子不在同一平面
      D. 该分子中碳原子的杂化方式为sp、
      【答案】A
      【解析】分子中有碳碳双键,能发生加成反应,分子中含有甲基,能发生取代反应,有机物能燃烧能发生氧化反应,A正确;由该物质的结构简式可知,键线式端点代表甲基,10个重复基团的最后一个连接H原子的碳是甲基,故分子中含有1+1+1+10+1=14个甲基,B错误;双键碳以及与其相连的四个原子共面,羰基碳采取sp2杂化,羰基碳原子和与其相连的氧原子及另外两个原子共面,因此分子中的四个氧原子在同一平面上,C错误;碳碳双键和羰基碳采取sp2杂化,甲基采取sp3杂化,没有sp杂化,D错误;故答案选A
      10. 某化学兴趣小组用图装置制备乙酸乙酯。已知变色硅胶中含有,无水为蓝色,为粉红色。下列说法不正确的是
      A. 固体的作用是降低该反应的活化能
      B. 加冷凝管的目的之一是冷凝回流反应物,提高原料利用率
      C. 变色硅胶可以吸水,同时指示反应进程
      D. 反应结束后,用NaOH溶液除去乙醇和乙酸后再分液
      【答案】D
      【解析】该实验装置是乙酸与过量乙醇在一定温度下、硫酸氢钠作催化剂、变色硅胶作指示剂的条件下反应制取乙酸乙酯。
      该实验用代替浓硫酸进行实验,浓硫酸的作用是催化剂和吸水剂,所以在反应中起催化剂作用,能降低乙酸与乙醇反应的活化能,A正确;乙醇易挥发,加冷凝管可起到冷凝回流的作用,可提高原料利用率,B正确;已知变色硅胶中含有,无水为蓝色,为粉红色,存在颜色的变化,能指示反应进程,还可吸收加热时生成的水,使平衡正向移动,提高乙酸乙酯的产率,C正确;溶液能与乙酸乙酯反应,使之水解,应使用饱和溶液除去乙醇和乙酸再分液,D错误;故选D。
      11. 催化剂Ⅰ和Ⅱ均能催化反应,反应过程的能量变化如图所示。其他条件相同时,下列说法不正确的是
      A. 达到平衡后升高温度,P的浓度减小
      B. 使用Ⅰ时,起始阶段M的浓度会明显增大,后又减小
      C. 使用Ⅱ时,反应体系更快达到平衡
      D. 使用Ⅰ或Ⅱ,达到平衡时P的浓度相等
      【答案】C
      【解析】由图可知该反应是放热反应,所以达到平衡后,升高温度平衡向左移动,P的浓度减小,A正确;由图可知在前两个历程中使用Ⅰ活化能较低反应速率较快,后两个历程中使用Ⅰ活化能较高反应速率较慢,所以使用Ⅰ时,起始阶段M的浓度会明显增大,后又减小,B正确;由图可知Ⅰ的最高活化能小于Ⅱ的最高活化能,所以使用Ⅰ时反应速率更快,反应体系更快达到平衡,C错误;使用催化剂,不影响产物的平衡浓度,因此使用Ⅰ或Ⅱ,达到平衡时P的浓度相等,D正确;故选C。
      12. “热电循环制氢法”是一种新型制氢技术,其基本原理如下图所示。阳极区为酸性溶液,阴极区为盐酸,电解过程中转化为,电解后经热水解和热分解的物质可循环使用。下列说法不正确的是
      A. 阳极的电极反应式为
      B. 热水解会生成,热分解中发生化合价变化的元素为Cl和O
      C. 电解池中从左往右移动
      D. 理论上热分解中产生与阴极产生的的物质的量之比为1:2
      【答案】B
      【解析】该电解池中,阳极区为酸性溶液,电解过程中转化为,则阳极的电极反应式为:;阴极区为盐酸,氢离子得电子,变为氢气,则阴极的电极反应式为:,据此分析作答。
      由分析可知,阳极的电极反应式为,A项正确;经过热水解,生成HCl和,化合价均不变,经热分解,生成和,Cu和O的化合价变化,Cl元素化合价未改变,B项错误;左边为阳极,右边为阴极,则电解池中从左往右移动,C项正确;根据得失电子守恒, 存在关系式:,则理论上热分解中产生的与阴极产生的的物质的量之比为1:2,D项正确;答案选B。
      13. 配合物[]的分子结构以及分子在晶胞中的位置如下图所示,下列说法正确的是
      A. 该配合物中心原子配位数为6
      B. 该配合物中心原子杂化方式为杂化
      C. 该晶胞有类似层状结构,因此是混合晶体
      D. 每个晶胞中有2个配合物分子
      【答案】D
      【解析】由题干配合物[MA2L2]的分子结构示意图可知,中心原子M周围形成了4个配位键,故中心原子M的配位数是4,A错误;中心原子M的配位数是4,但中心原子的价层电子对数不一定是4,故杂化方式不一定为sp3,B错误;由晶胞结构可知,该晶体由[MA2L2]分子通过分子间作用力结合而成,属于分子晶体,C错误;由题干图示晶胞结构可知,晶胞中配合物分子的数目为,D正确;故答案选D。
      14. 中国科学院大学以Bi为电极材料,利用电化学催化还原制备HCOOH。在电极材料表面发生还原反应的历程如下图所示(*表示微粒与Bi的接触位点)。下列说法不正确的是
      A. 两个历程中都涉及了极性键的断裂与形成
      B. HCOOH和CO均在阴极生成
      C. 在生成HCOOH历程中,H*先与中的氧结合
      D. 每消耗1ml转移2ml电子
      【答案】C
      【解析】转化为HCOOH时,有C=O极性键的断裂和C-H、O-H极性键的形成,转化为CO、H2O时,有C=O极性键的断裂和O-H极性键的形成,故A正确;生成HCOOH和CO时化合价降低,故均在阴极生成,故B正确 ;在生成HCOOH的历程中,H*先与中的碳结合,故C错误;生成HCOOH和CO时,化合价由+4降低到+2,所以每消耗1ml转移2ml电子,故D正确;答案选C。
      15. 25℃下,AgCl、AgBr和的沉淀溶解平衡曲线如下图所示()。某小组以为指示剂,用标准溶液分别滴定含水样、含水样来测定其中和浓度。已知:为砖红色沉淀。下列说法不正确的是
      A. 滴定时,出现稳定的砖红色沉淀时即为滴定终点
      B. AgBr溶解度小于AgCl,曲线③对应的物质是AgBr
      C. 滴定时,混合液中指示剂浓度不宜超过
      D. 滴定达终点时,溶液中
      【答案】D
      【解析】由于AgCl和AgBr中阴、阳离子个数比均为1:1,即两者图象平行,所以①代表,由于相同条件下,AgCl溶解度大于AgBr,所以②代表AgCl,则③代表AgBr,根据①上的点(2.0,7.7),可求得,根据②上的点(2.0,7.7),可求得,根据③上的点(6.1,6.1),可求得;
      以为指示剂,用标准溶液滴定含水样,Ag+先与生成AgCl沉淀,滴定终点时,Ag+与生成砖红色沉淀,即出现稳定的砖红色沉淀时即为滴定终点,A正确;根据分析,AgBr溶解度小于AgCl,曲线③对应的物质是AgBr,B正确;恰好沉淀完全时,Ag+浓度为,浓度为,故滴定时,混合液中指示剂浓度不宜超过,C正确;滴定达终点时,溶液中,,时才开始出现沉淀,说明溶液中加指示剂的没有开始沉淀,,D错误;故选D。
      16. 某学习小组以铁铜合金为主要原料制备和胶体粒子,具体流程如下。已知:易溶于水,难溶于乙醇。下列说法正确的是
      A. 为确保反应充分,步骤Ⅰ中需加入过量
      B. 的作用是作为反应物并抑制的电离
      C. 步骤Ⅳ中为了促进晶体析出,也可通过蒸发溶剂的方式来结晶
      D. 操作X是用冷水洗涤,其目的是除去杂质
      【答案】B
      【解析】铝铁铜合金粉末加入氨水、(NH4)2SO4溶液和过氧化氢,将单质铁氧化为氢氧化亚铁和氢氧化铁,单质铝氧化为氢氧化铝,铜被氧化为四氨合铜离子,过滤分离,将滤渣处理得到四氧化三铁胶体粒子,滤液中加入95%乙醇,过滤、洗涤、干燥,得到。
      若步骤Ⅰ中加入过量,会将铁元素全部氧化为三价铁,不利于生成Fe3O4胶体粒子,A错误;作为反应物参与反应,同时会抑制的电离,防止电离产生过多,避免生成沉淀,B正确;因为易溶于水,若通过蒸发溶剂的方式结晶,会促进的解离(,加热会使逸出,平衡右移),得到的产品不纯,所以不能用蒸发溶剂的方式结晶,C错误;操作X是用冷水洗涤,目的是减少的溶解损失,而不是单纯除去杂质,因为本身也会溶解于水,D错误;故答案选B。
      第Ⅱ卷(非选择题)
      二、非选择题(本大题共4小题,共52分)
      17. 硼及其化合物在生产生活中有重要用途。请回答下列问题:
      (1)氨基硼烷系列的储氢材料有多种。
      ①脂环氨硼烷()可作为储氢材料,下列说法正确的是_______。
      A.电负性:N>C>B
      B.元素B、N的第一电离能均高于同周期相邻元素
      C.相同条件下在水中的溶解度:>
      D.激发态硼原子核外电子的轨道表示式:
      ②氨硼烷()也可作为储氢材料。已知、都能与Na发生反应,可体现出一定的酸性,比较两者酸性强弱:_______(填“>”、“B,A正确;同一周期主族元素第一电离能从左到右有逐渐增大的趋势,B原子的价电子排布式为,Be原子的价电子排布式为,N原子的价电子排布式为,N为VA族元素、Be为IIA族元素、B为IIIA族元素,IIA族和VA族元素第一电离能大于同周期相邻两种元素,B错误;结构中有,属于亲水基,因此在相同条件下在水中的溶解度:>,C正确;为基态硼原子核外电子的轨道表示式,D错误;故答案为:AC。
      【小问2详解】
      ①通入水中产生三种一元酸,一种为HF,另两种酸均含三种元素,则只能含H、B、O或H、B、F(因为F不可能出现含氧酸),且其中一种含有配位键:HBF4,水解的方程式为:,得到生成的两种酸为:、;
      ②已知杂化轨道中的s成分越多,电子云重叠程度越大,形成的化学键键长越短;实验测得中键长比中短,其原因可能是:中B采取杂化,中B采取杂化,前者电子云重叠程度大键长短;中存在大π键,电子云重叠程度大键长短,中不存在大π键。
      【小问3详解】
      根据晶胞图可知:Be原子有8个位于棱上、4个位于面心,则Be原子个数为;B原子有4个位于棱上、2个位于面心,则B原子个数为;F原子有8个位于顶点、2个位于面心,则F原子个数为;得到该物质的化学式为:,根据化合价代数和为0,解得z=6,最后得到该晶体中B原子与O原子的个数比为。
      【小问4详解】
      ①根据分析,在溶液中的杂质主要有:NaOH(过量)、、;
      ②根据分析,要得到,一系列操作主要包括:冷却结晶、过滤、洗涤、干燥;
      ③硼砂溶液与硫酸反应得到产品,反应的离子方程式为:。
      18. 开发使用氢燃料、转化和利用是目前研究热点之一、
      (1)工业上利用甲烷和水蒸气催化制氢气,主要反应如下:
      Ⅰ.
      Ⅱ.
      反应Ⅰ易在_______(填“较高”、“较低”或“任意”)温度下自发进行。
      (2)将一定量的和组成的混合气体投入恒容密闭反应器中,发生反应Ⅰ和Ⅱ,平衡时含氢组分的物质的量分数与温度的关系如图所示。
      ①图中代表的曲线随温度升高而下降的原因是_______。
      ②已知600℃平衡时,CO的物质的量分数为0.06,请计算该温度下反应Ⅱ的平衡常数_______(用平衡分压代替平衡浓度计算,分压=总压×物质的量分数)。
      (3)某含铜配合物可催化还原,该反应历程中相对能量变化如下图所示
      上述反应历程中,控速步骤是_______。
      A. 1Bpin转化为B. 2Bpin转化为3Bpin
      C. 3Bpin转化为4BpinD. 4Bpin转化为5Bpin
      (4)使用薄膜电极作阴极,通过电催化法将二氧化碳转化为甲醇。
      ①将铜箔制成薄膜电极。
      ②采用电沉积法制备薄膜电极:用薄膜电极作阴极,溶液作电解液,制备完成后电解液中检测到了。制备ZnO薄膜的电极反应式为_______。
      ③电催化法制备甲醇如下图所示。若电解过程中制备1ml,则阳极产生的气体体积理论上约为_______L(标准状况下)。
      【答案】(1)较高 (2)①.随温度的升高反应Ⅰ正向移动,甲烷的物质的量减小,总物质的量增加;而反应Ⅱ对两者均无影响,因此甲烷的物质的量分数变小 ②. (3)D
      (4)①. ②. 33.6
      【解析】
      【小问1详解】
      反应Ⅰ为吸热反应,,且,根据反应自发进行,则反应Ⅰ自发进行的条件是较高温度,故答案为:较高。
      【小问2详解】
      ①反应Ⅰ为吸热反应,反应Ⅱ为放热反应,随温度的升高,反应Ⅰ正向移动,甲烷的物质的量减小,总物质的量增加,但反应Ⅱ对两者均无影响,因此甲烷的物质的量分数变小,故答案为:随温度的升高,反应Ⅰ正向移动,甲烷的物质的量减小,总物质的量增加,但反应Ⅱ对对两者均无影响,因此甲烷的物质的量分数变小。
      ②600℃平衡时,CO的物质的量分数为0.06,由图可知的物质的量分数为0.04,的物质的量分数为0.32,的物质的量分数为0.5,则CO2的物质的量分数=,则该温度下反应Ⅱ的平衡常数,故答案为:。
      【小问3详解】
      由于活化能越大,进行的速度越慢,所以控速步骤是4Bpin转化为5Bpin,故答案为:D。
      【小问4详解】
      用薄膜电极作阴极,溶液作电解液,制备ZnO薄膜完成后,电解液中检测到了,说明N元素在反应中得到电子,电极反应式为:;阴极的电极反应式为:,阳极的电极反应式为:,电解过程中制备1ml,转移6ml电子,则生成氧气的物质的量,标准状况下的体积=33.6L,故答案为:;33.6。
      19. 利用“燃烧—碘酸钾滴定法”测定钢铁中硫含量的实验装置如下图所示(夹持装置略)。
      实验过程如下:
      ①加样:将amg样品加入管式炉内瓷舟中(瓷舟两端带有气孔且有盖),聚四氟乙烯活塞滴定管G内预装c():c(KI)略小于1:5的碱性标准溶液,吸收管F内盛有盐酸酸化的淀粉水溶液。打开G的活塞,先向F内滴入适量碱性标准溶液,发生反应:,使溶液显浅蓝色;
      ②燃烧:按一定流速通入,一段时间后,加热并使样品燃烧;
      ③滴定:当F内溶液浅蓝色即将消褪时(发生反应:),立即用碱性标准溶液滴定至浅蓝色复现。随不断进入F,滴定过程中溶液颜色“消褪—变蓝”不断快速变换,直至终点。
      (1)装置B和C的作用是充分干燥,B中的试剂为_______。D、E间玻璃棉的作用是_______。
      (2)取20mL碱性溶液和适量的KI固体,配制1L碱性标准溶液,下列仪器一定要用到的是_______。
      A. 锥形瓶B. 药匙C. 胶头滴管D. 量筒
      (3)装置F中通气管末端多孔玻璃气泡内置有一密度小于水的磨砂浮子,其作用是_______。
      (4)下列情况会使最终测定结果偏大的是_______。
      A. 装置D中的瓷舟未加盖,燃烧时产生粉尘而促进了的生成
      B. 气体在装置E未充分冷却就通入F中
      C. 滴定时有少量不经直接将氧化为
      D. 滴定结束后仰视G管中的液面读数
      (5)整个过程一共消耗(2)中所配制的碱性标准溶液VmL,样品中硫的质量分数是_______(用代数式表示)。
      【答案】(1)①.浓硫酸 ②.防止有固体颗粒进入F中的通气管使其堵塞 (2)BC
      (3)若球泡内水面上升发生倒吸,磨砂浮子会随之上升,充当磨口玻璃塞将出气口堵住,防止倒吸 (4)BD
      (5)
      【解析】根据题给信息可知,利用“燃烧-碘酸钾滴定法”测定钢铁中硫含量的实验中,将氧气经过干燥、净化后通入管式炉中,将钢铁中的硫氧化为SO2,然后将生成的SO2经冷却后导入碘溶液中吸收,通过消耗KIO3碱性标准溶液的体积来测定钢铁中硫的含量,据此分析作答。
      【小问1详解】
      装置B中是液态干燥剂用于充分干燥,B中的试剂为浓硫酸。D、E间玻璃棉的作用是:防止有固体颗粒进入F中的通气管使其堵塞;
      【小问2详解】
      取•L-1的碱性溶液和一定量的KI固体,配制1L碱性标准溶液,需要使用碱式滴定管或移液管量取•L-1的碱性溶液,需要使用一定精确度的天平称量一定质量的KI固体,需要用药匙取用KI固体,并在烧杯中进行溶解,溶解时需要使用玻璃棒进行搅拌,最后将溶液转入1000mL容量瓶中,再用胶头滴管进行定容,因此一定要用到的是药匙和胶头滴管,即答案为BC;
      【小问3详解】
      装置F中通气管末端多孔玻璃泡内置一密度小于水的磨砂浮子(见放大图),目的是防止倒吸,因为磨砂浮子的密度比水小,若球泡内液面上升,磨砂浮子也随之上升,磨砂浮子相当于磨砂玻璃塞将导气管的出气口堵塞上,从而防止倒吸;
      【小问4详解】
      装置D中的瓷舟未加盖,燃烧时产生粉尘而促进了的生成,则生成的二氧化硫的量减少,消耗标准溶液体积偏小,导致测定结果偏小,A不选;气体在装置E未充分冷却就通入F中,则通入F的气体温度过高,可能导致部分I2升华,这样就要消耗更多的KIO3碱性标准溶液,从而使测定结果偏大,B选;滴定时有少量不经直接将氧化为,从电子转移守恒的角度分析,得KIO3到6e-被还原为I-,仍得到关系式:3S~3SO2~3I2~KIO3,则测定结果会不变,C不选;滴定结束后仰视G管中的液面读数,读取的标准溶液体积偏大,导致测定结果偏大,D选;选BD;
      【小问5详解】
      第(2)问中配制好的KIO3碱性标准溶液浓度为0.002000ml/L,滴定所用的该碱性标准溶液体积为VmL,根据关系式:,则样品中硫元素的质量分数是。
      20. 白藜芦醇(化合物Ⅰ)具有抗肿瘤、抗氧化、消炎等功效。以下是某课题组合成白藜芦醇的路线。
      (1)B中官能团名称为_______。C的酸性_______间苯二酚(填“>”“

      相关试卷

      浙江省湖州市2024-2025学年高二下学期6月期末化学试题(解析版):

      这是一份浙江省湖州市2024-2025学年高二下学期6月期末化学试题(解析版),共23页。试卷主要包含了可能用到的相对原子质量等内容,欢迎下载使用。

      浙江省湖州市2023_2024学年高二化学下学期6月期末考试试题含解析:

      这是一份浙江省湖州市2023_2024学年高二化学下学期6月期末考试试题含解析,共23页。试卷主要包含了 下列化学用语表示不正确的是, 下列关于材料的说法不正确的是, 在溶液中能大量共存的离子组是,25ml, 下列实验装置使用不正确的是, 下列说法不正确的是等内容,欢迎下载使用。

      浙江省湖州市2023-2024学年高二下学期6月期末考试化学试题(Word版附答案):

      这是一份浙江省湖州市2023-2024学年高二下学期6月期末考试化学试题(Word版附答案),共12页。试卷主要包含了可能用到的相对原子质量,在溶液中能大量共存的离子组是,下列实验装置使用不正确的是,下列说法不正确的是,下列化学反应与方程式相符合的是等内容,欢迎下载使用。

      资料下载及使用帮助
      版权申诉
      • 1.电子资料成功下载后不支持退换,如发现资料有内容错误问题请联系客服,如若属实,我们会补偿您的损失
      • 2.压缩包下载后请先用软件解压,再使用对应软件打开;软件版本较低时请及时更新
      • 3.资料下载成功后可在60天以内免费重复下载
      版权申诉
      若您为此资料的原创作者,认为该资料内容侵犯了您的知识产权,请扫码添加我们的相关工作人员,我们尽可能的保护您的合法权益。
      入驻教习网,可获得资源免费推广曝光,还可获得多重现金奖励,申请 精品资源制作, 工作室入驻。
      版权申诉二维码
      欢迎来到教习网
      • 900万优选资源,让备课更轻松
      • 600万优选试题,支持自由组卷
      • 高质量可编辑,日均更新2000+
      • 百万教师选择,专业更值得信赖
      微信扫码注册
      手机号注册
      手机号码

      手机号格式错误

      手机验证码 获取验证码 获取验证码

      手机验证码已经成功发送,5分钟内有效

      设置密码

      6-20个字符,数字、字母或符号

      注册即视为同意教习网「注册协议」「隐私条款」
      QQ注册
      手机号注册
      微信注册

      注册成功

      返回
      顶部
      学业水平 高考一轮 高考二轮 高考真题 精选专题 初中月考 教师福利
      添加客服微信 获取1对1服务
      微信扫描添加客服
      Baidu
      map