安徽省马鞍山市2024-2025学年高二下学期期末考试 生物试卷
展开
这是一份安徽省马鞍山市2024-2025学年高二下学期期末考试 生物试卷,共10页。试卷主要包含了单选题,解答题,实验题等内容,欢迎下载使用。
1.关于细胞的结构与功能,下列叙述错误的是() A.细胞质由细胞质基质和细胞器组成 B.细胞中核糖体的形成均与核仁密切相关 C.细胞骨架与细胞运动、分裂和分化等生命活动有关 D.细胞膜的脂质结构使溶于脂质的物质,容易通过细胞膜
2.2025 年 5 月,我国科研人员公布在空间站发现的新型耐辐射细菌新物种“天宫尼尔菌”,该菌具有独特的 DNA 损伤修复机制,其细胞膜上的 P 蛋白可特异性结合辐射产生的羟基自由基,避免细胞内生物大分子受损。下列叙述错误的是( )
A.该菌遗传物质的单体是脱氧核苷酸 B.该菌与酵母菌在结构上的主要区别是无核膜包被的细胞核
C.P 蛋白的合成与加工需要内质网、高尔基体等细胞器协同完成
D.羟基自由基可能通过破坏蛋白质空间结构,影响天宫尼尔菌的生命活动
某植物体内的柠檬酸主要通过有氧呼吸第二阶段合成,而后进入细胞质基质,再通过液泡膜上的转运蛋白进入到液泡。当液泡中柠檬酸浓度达到一定水平,会被运出液泡进入降解途径(模式图如下)。下列叙述正确的是( )
A.H+进入液泡的方式属于协助扩散 B.线粒体内膜是柠檬酸产生的主要场所 C.柠檬酸进出液泡的运输方式相同 D.液泡可以调节植物细胞内的环境
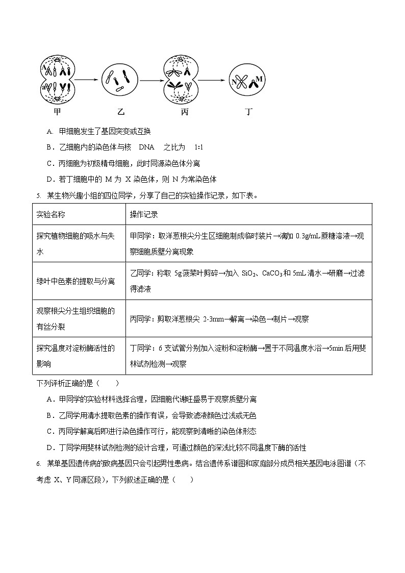
下图为某二倍体动物细胞处于不同时期的分裂图像,下列叙述错误的是()
甲细胞发生了基因突变或互换 B.乙细胞内的染色体与核 DNA 之比为 1∶1 C.丙细胞为初级精母细胞,此时同源染色体分离 D.若丁细胞中的 M 为 X 染色体,则 N 为常染色体
某生物兴趣小组的四位同学,分享了自己的实验操作记录,如下表。
下列评析正确的是() A.甲同学的实验材料选择合理,因细胞代谢旺盛易于观察质壁分离 B.乙同学用清水提取色素的操作有误,会导致滤液颜色过浅或无色 C.丙同学解离后即进行染色操作可行,能观察到清晰的染色体形态 D.丁同学用斐林试剂检测的设计合理,可通过颜色的深浅比较不同温度下酶的活性
某单基因遗传病的致病基因只会引起男性患病。结合遗传系谱图和家庭部分成员相关基因电泳图谱(不考虑 X、Y 同源区段),下列叙述正确的是()
实验名称
操作记录
探究植物细胞的吸水与失水
甲同学:取洋葱根尖分生区细胞制成临时装片→滴加 0.3g/mL 蔗糖溶液→观察细胞质壁分离现象
绿叶中色素的提取与分离
乙同学:称取 5g 菠菜叶剪碎→加入 SiO2、CaCO3 和 5mL 清水→研磨→过滤得滤液
观察根尖分生组织细胞的有丝分裂
丙同学:剪取洋葱根尖 2-3mm→解离→染色→制片→观察
探究温度对淀粉酶活性的影响
丁同学:6 支试管分别加入淀粉和淀粉酶→置于不同温度水浴→5min 后用斐林试剂检测→观察
该遗传病遗传方式可能为伴 Y 遗传
条带 1 的 DNA 片段含有该遗传病的致病基因
C.II - 3 号与 II - 6 号的基因型相同
D.II - 5 号与 II - 6 号再生一个患病孩子的概率 1/8 7.下图是人类对遗传物质本质探索的相关实验。下列叙述错误的是()
A.图甲中加热杀死的 S 型细菌的 DNA 仍具有活性
B.S 型细菌的 DNA 进入 R 型细菌后,R 型细菌发生转化
图乙中用 35S 标记 T2 噬菌体,上清液中的放射性较高
图乙中细胞外出现 32P 曲线的变化是由于保温时间过长,子代噬菌体释放
校篮球赛决赛中,某同学在关键时刻投进三分反超比分,此时他心跳加速、手心出汗,比赛结束后逐渐恢复平静。下列叙述正确的是()
交感神经兴奋,血管和瞳孔均收缩 B.副交感神经兴奋,支气管收缩、胃肠蠕动减慢 C.交感神经和副交感神经的共同作用,维持了机体在不同状态下的内环境稳态 D.自主神经系统支配内脏、血管和腺体,活动不受意识支配,包括传入神经和传出神经
病原体感染可引起人体产生免疫反应。如图表示某人被病毒感染后体内 T 细胞和病毒的变化。下列叙述错误的是()
A.a-b 期间辅助性 T 细胞增殖并分泌细胞因子
B.b-c 期间细胞毒性 T 细胞大量裂解被病毒感染的细胞 C.病毒与辅助性 T 细胞接触为 B 细胞的激活提供第二个信号 D.病毒感染人体后,可刺激记忆 B 细胞和记忆 T 细胞的形成
种植和欣赏水仙是广东的春节习俗。当室外栽培的水仙被移入室内后,其体内会发生一系列变化,导致徒长甚至倒伏。下列分析正确的是( )
水仙光敏色素感受的光信号发生改变 B.水仙叶绿素传递的光信号发生改变 C.水仙转入室内后不能发生向光性弯曲 D.强光促进了水仙花茎及叶的伸长生长
科研人员对当地甲、乙两个不同种群的种群数量进行了连续 4 年的跟踪调查,计算其 λ 值(λ=当年年末种群数量/前一年年末种群数量),并绘制曲线,如图。下列叙述正确的是()
调查期间,甲种群呈“S”形增长
第 2 至 4 年,甲种群年龄结构为衰退型 C.调查期间,乙种群呈“J”形增长 D.调查期间,乙种群的增长速率保持不变
下列有关生态位的叙述错误的是() A.莺主要生活在灌木层,这就是它的生态位 B.生态位出现差异是群落垂直结构形成的基础 C.物种间生态位重叠越多,种间竞争往往越激烈 D.生态位是群落中物种之间以及生物与环境之间协同进化的结果
王维的诗句“漠漠水田飞白鹭,阴阴夏木啭黄鹂”,展现出生态系统中生物与环境和谐共生的景象。下列叙述错误的是()
夏木通过光合作用固定太阳能,属于生态系统的基石 B.白鹭和黄鹂作为消费者,促进了生态系统的物质循环
C.该生态系统中物质可被反复利用,能量流动是单向的 D.诗中描述的生态系统,其结构由食物链和食物网组成
我国科研团队利用胚胎工程技术,成功将基因编辑后的体细胞与去核卵母细胞融合,构建重组胚胎并植入代孕母羊体内,最终获得携带抗寄生虫基因的克隆羊。下列叙述错误的是()
从卵巢中获取的卵母细胞需在体外培养至 MII 期通过显微操作去核 B.重组胚胎发育至囊胚期时,滋养层细胞将来发育成胎儿的各种组织 C.代孕母羊需进行同期发情处理,使其生殖器官处于适宜胚胎着床的状态 D.与传统杂交育种相比,该技术属于无性繁殖,并定向改良了生物的性状
双特异性单克隆抗体(简称“双抗”)是一类具有特殊结构和功能的生物药物。它是通过基因工程或化学偶联技术设计的抗体,能同时结合两个不同抗原表位,从而在疾病治疗中实现更精准的靶向作用。下图是研究人员通过杂交瘤技术生产双抗的部分过程,下列叙述错误的是()
图中步骤②诱导细胞融合常用灭活病毒、聚乙二醇等方法 B.双抗同时结合 CD19 和 CD3,从而提高 T 细胞杀灭癌细胞的效率 C.与传统单抗相比,双抗治疗癌症的优势是可增强治疗效果、减少耐药性
D.对培养到一定密度的双杂交瘤细胞进行传代培养时,需要使用胰蛋白酶或胶原蛋白酶
二、解答题
某突变型水稻叶片的叶绿素含量约为野生型的一半,但固定 CO2 酶的活性显著高于野生型。下图是在光合作用最适温度、大气 CO2 浓度、不同光照强度条件下测得两种水稻植株的 CO2 吸收速率曲线。回答下
列问题。
光照强度通过影响光反应中生成的(填物质名称)影响暗反应,进而影响光合速率。当光照强度低
于 C 时,突变型水稻的光反应强度(填“高于”“低于”或“等于”)野生型,其原因是。此时,限
制突变型水稻光合速率的主要环境因素是。当光照强度大于 C 时,限制野生型光合速率的主要环境因
素是。
突变型水稻在光照强度为 B 时,叶肉细胞的光合速率(填“大于”“小于”或“等于”)叶肉细胞的呼吸
速率。
2
在光照强度为 C 的条件下,给野生型水稻提供 CO2 和 H 18O,合成的淀粉中含有 18O,出现此结果的原因是。
下图为胰岛 B 细胞分泌胰岛素的部分调节过程示意图,回答下列问题。
若细胞外葡萄糖浓度持续下降,胰岛素分泌量将会(填“增多”“减少”或“不变”)。
ATP 与 ADP 的比值上升,使 ATP 敏感的 K+通道关闭,此时细胞膜内外电位差的绝对值(填“增
大”“减小”或“不变”),进而触发相关通道打开,引起内流,其意义是。
胰岛素能促进组织细胞,从而使血糖水平降低。
胰岛素的分泌除了图示调节过程外,胰岛 B 细胞还可以作为反射弧中的一部分,被神经系统所调节,
该调节中枢位于。
某糖尿病患者体内胰岛素含量正常,但血糖浓度却居高不下,可能的原因是。
下图为某污染湖泊生态修复示意图,回答下列问题。
该生态修复过程中,引入多种沉水植物,有助于生态系统维持能力,引入时还要兼顾植物的观赏性
和经济价值,这体现了生态工程的原理。
食藻虫在该生态系统中的成分属于,其在生态修复中的作用是。
纳米曝气机可向水体中曝气,增加水体溶解氧含量,有利于对水体中有机污染物的分解,促进物质
循环。
植物将某种物质释放到环境中对其他生物造成影响的过程,体现了信息传递具有的功能。人工浮床
可通过这一过程抑制湖泊中藻类的生长,这属于防治。此外水生植物还可通过争夺等资源抑制藻
类的生长。
工业污水的重金属进入人工浮床后会在水生植物体内积累并超过环境浓度,这是一种现象。浮床植
物需要定期收割,主要目的是。
我国科研人员利用 CRISPR/Cas9 基因编辑技术成功敲除了水稻香味抑制基因 Badh2,获得有香味的水稻,其工作原理如下图所示,回答下列问题。
sgRNA 能与 Cas9 蛋白形成复合物,进而识别并切割 Badh2 基因,sgRNA 识别 Badh2 基因的原理是。
Cas9/sgRNA 复合物具有类似酶的功能。
基因敲除载体中的潮霉素抗性基因为基因,其作用是,将该载体导入水稻细胞常用的方法
是。
含有基因敲除载体的水稻细胞经脱分化形成。在诱导形成试管苗的过程中,需要添加一定比例的细
胞分裂素和。
与传统杂交育种相比,利用 CRISPR/Cas9 基因编辑技术培育有香味水稻的优势是(答出两点即可)。
三、实验题
亚麻是雌雄异体的 XY 型植物,其纤维强度和产油量分别由两对等位基因 M/m、G/g 控制。某研究所为了获得纤维强度高且产油量大的亚麻新品种,用两个纯合品种黑亚 13 号(纤维强度高产油量小)和双亚 6号(纤维强度低产油量大),进行如下实验。回答下列问题。
根据实验结果判断,基因 M/m 和 G/g 的遗传 (是/否)遵循自由组合定律。
F2 中纤维强度高产油量大的亚麻基因型有 种,让 F2 纤维强度高产油量大雌雄交配得 F3,F3 中纤维
强度高产油量大所占比例为。研究人员为获得纤维强度高产油量大的亚麻纯种,杂交育种过程中不断
淘汰其他类型,在选育过程中,亚麻发生了进化,其判断依据是。如果按照这样的选育模式 50 代之后,
依然无法确定亚麻产生了新物种,理由是。
植物(2N)的某对染色体缺失一条称为单体(2N-1),能产生两种可育配子(无致死现象)。为确定基因 M/m 是否位于 3 号染色体上,研究人员构建了 3 号染色体的单体,然后选择纯合的(填“纤维强度高”或
“纤维强度低”)的单体品系分别进行测交,统计子代的表现型及比例。若子代全表现为纤维强度高,则基因 M/m(填“位于”或“不位于”)3 号染色体上。
对光能的吸收能力低于野生型光照强度二氧化碳浓度
大于
22,
在细胞有氧呼吸第二阶段,H 18O 与丙酮酸反应产生了 C18O 在暗反应中合成了淀粉
17.(1)减少
减小Ca2+促进胰岛素分泌小泡与细胞膜融合,进而促进胰岛素的分泌
加速摄取、利用和储存葡萄糖
效应器下丘脑
胰岛素的靶细胞表面缺乏胰岛素受体(或胰岛素受体被破坏等) 18.(1)自生(或自我调节)整体
消费者调控藻类数量,防止藻类过度生长导致水体恶化
需氧型微生物
调节生物的种间关系,进而维持生态系统的平衡与稳定生物阳光(或无机盐)
生物富集防止植物体内积累的污染物随着植物的腐烂(或死亡分解)重新释放到水体中,影
参考答案
1.B
2.C
3.D
4.A
5.B
6.C
7.D
8.C
9.C
10.A
11.C
12.A
13.D
14.B
15.D
16.(1)
ATP 和 NADPH
低于
突变型水稻叶片叶绿素含量低于野生型,光照强度低于 C 时,
响净化效果
19.(1)碱基互补配对限制
标记筛选出含有基因敲除载体的水稻细胞农杆菌转化法
愈伤组织生长素
能精准地对水稻特定基因进行编辑/可直接针对目标基因操作/定向改变水稻的性状/可克服传统杂交育种周期长(合理即可)
20.(1)是
4/四2/3种群基因频率发生改变形成新物种的标志是生殖隔离,由于无法确定是否产生生殖隔离,因此无法确定
纤维强度高不位于
相关试卷
这是一份安徽省部分学校2024-2025学年高二下学期期末考试生物A生物试卷(解析版),共20页。试卷主要包含了本试卷分选择题和非选择题两部分,答题前,考生务必用直径0等内容,欢迎下载使用。
这是一份安徽省部分学校2024-2025学年高二下学期期末考试生物C生物试卷(解析版),共17页。试卷主要包含了本试卷分选择题和非选择题两部分,33等内容,欢迎下载使用。
这是一份安徽省马鞍山市2024-2025学年高二下学期期末考试生物试卷(含答案)含答案解析,共13页。试卷主要包含了单选题,解答题,实验题等内容,欢迎下载使用。
相关试卷 更多
- 1.电子资料成功下载后不支持退换,如发现资料有内容错误问题请联系客服,如若属实,我们会补偿您的损失
- 2.压缩包下载后请先用软件解压,再使用对应软件打开;软件版本较低时请及时更新
- 3.资料下载成功后可在60天以内免费重复下载
免费领取教师福利

