重庆市渝中区2024-2025学年七年级下学期期末考试试题语文试卷(解析版)
展开
这是一份重庆市渝中区2024-2025学年七年级下学期期末考试试题语文试卷(解析版),共18页。试卷主要包含了探索·语言运用,探索·诗歌文言,成百上千本,就极为快速了,探索·人物微物,探索·生活叙事等内容,欢迎下载使用。
探索,是人类对未知世界的探寻,是自我的挑战,是对真理和理想的执着追求。闻一多们探索救国路,杨利伟们心向强国梦,“造台阶梦”的父亲一生努力突围。无论杰出,还是平凡,我们都在探索自然、社会和自我中,创造和书写生活的美好。请你参与“探索·我的语文生活”的测试活动,展示你的所学、所思、所用。
一、探索·语言运用(30分)
1.阅读下面文字,完成小题。
探索,是人类对自我、自然和社会等未知世界的探寻。花开成瀑的紫藤萝,掀起了宗璞的内心狂澜( ),启示生命长河的无止境。环绕太空一日的杨利伟,震sǒnɡ( )于26秒的低频共振,以为自己要牺牲了。北漂祥子,奔走于旧北平的烈日与piá( )泼大雨中,期冀以血肉之躯奠( )基美好生活,A祥子经历的那些惊心动魄三轮车事件,是底层探索最沉重的呐喊。B在双目失明、全身瘫痪的闭目养神中,保尔·柯察金却以昂扬姿态,诠释探索的真谛,C将笔尖化作火炬,忍俊不禁书写未来。对自我、自然和社会的个体探寻与群体探索,不论是沉没于黑暗,还是闪耀成光芒,D皆映照出人类对命运黯然失色的叩问。当2025年5月30日第九个“全国科技工作者日”的曙光洒落,当国产大飞机冲破云霄,“奋斗者”号深潜万米,“人造太阳”突破边界,量子计算颠覆认知的诸种镜头曝光世界,一群群当代探索者,接过历史探索的火炬——他们在芯片攻关中劈波斩浪,于航天工程里丈量星河, , 。他们用矢志创新的担当,在建设科技强国的征程中,续写比文学更壮阔的探索史诗。
(1)给上文加点字注音,根据拼音写汉字。
狂澜( ) 奠( )基 震sǒnɡ( ) piá( )泼
(2)上文中画波浪线的四个句子,加点词运用正确的一项是( )
A.祥子经历的那些惊心动魄的三轮车事件。
B.在双目失明、全身瘫痪的闭目养神中。
C.将笔尖化作火炬,忍俊不禁书写未来。
D.皆映照出人类对命运黯然失色的叩问。
(3)下面四个短语,与其他三个不同类的一个是( )
A.双目失明B.全身瘫痪C.曙光洒落D.突破边界
(4)名著阅读
①保尔在朱赫来的影响下,逐步走上革命探索道路。请概述朱赫来引导保尔走上革命道路的关键事件(至少两个)。
_______________________________________________________________________________
②到底是什么力量毁灭了祥子这个曾经生机勃勃的年轻人?请分别从客观、主观两个角度,探索造成祥子悲剧命运的原因。
_______________________________________________________________________________
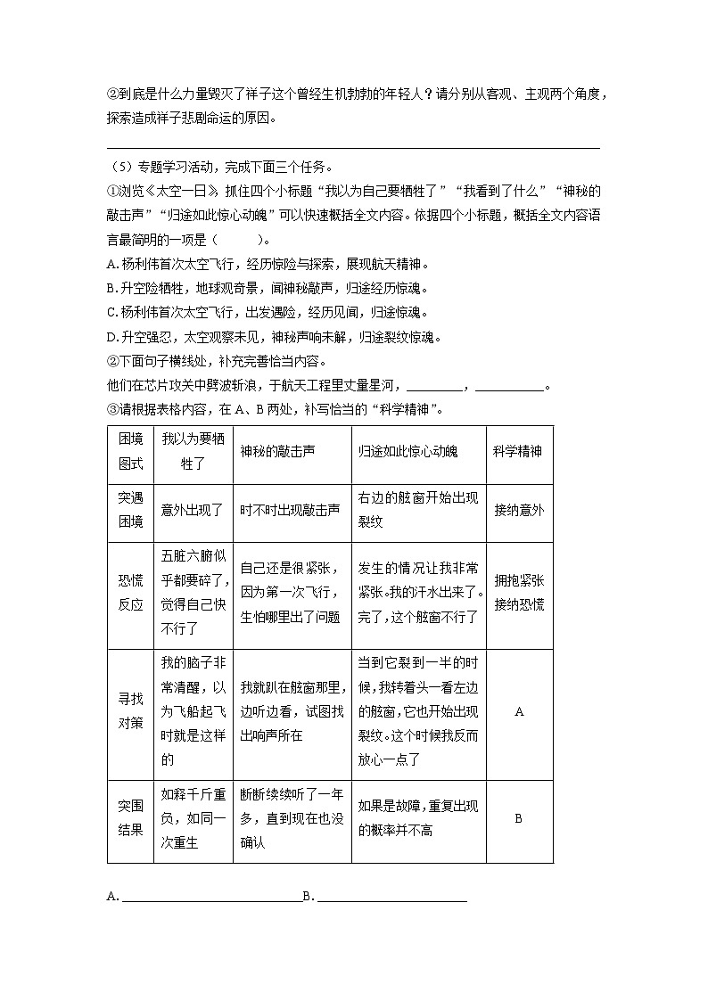
(5)专题学习活动,完成下面三个任务。
①浏览《太空一日》,抓住四个小标题“我以为自己要牺牲了”“我看到了什么”“神秘的敲击声”“归途如此惊心动魄”可以快速概括全文内容。依据四个小标题,概括全文内容语言最简明的一项是( )。
A.杨利伟首次太空飞行,经历惊险与探索,展现航天精神。
B.升空险牺牲,地球观奇景,闻神秘敲声,归途经历惊魂。
C.杨利伟首次太空飞行,出发遇险,经历见闻,归途惊魂。
D.升空强忍,太空观察未见,神秘声响未解,归途裂纹惊魂。
②下面句子横线处,补充完善恰当内容。
他们在芯片攻关中劈波斩浪,于航天工程里丈量星河,_________,___________。
③请根据表格内容,在A、B两处,补写恰当的“科学精神”。
【答案】(1)①lán ②diàn ③悚 ④瓢
(2)A (3)D
(4)①示例1:
初次相遇与思想启蒙:朱赫来以电工身份潜伏在发电厂时,主动结识保尔并教他英式拳击;
示例2:
八天同居与真理传授:为躲避彼得留拉匪徒搜捕,朱赫来在保尔家藏身八天,期间他系统讲述革命理论,揭露剥削阶级的本质,并强调“只有通过斗争才能解放工人阶级”;
示例3:
生死营救与革命觉醒:当朱赫来被士兵押送时,保尔果断扑向押送兵,将其打倒在壕沟,助朱赫来逃脱;
示例4:
持续指导与组织接纳:朱赫来在保尔出狱后继续给予支持——安排他加入红军骑兵师参与战斗,推荐他进入肃反委员会负责重要工作,并在修筑铁路的艰苦任务中亲临现场鼓励,称“钢铁就是这样炼成的”。 ②.客观原因示例1:暴力掠夺的社会秩序——大兵随意抢车抓壮丁,孙侦探借党争之名敲诈钱财,统治阶层用无序暴力摧毁劳动者的生存根基,使祥子“从头再来”的努力每次都沦为泡影。
客观原因示例2:经济结构的剥削本质——车行老板刘四爷通过车租高达收入的40%的“利钱+车份”的双重剥削,使祥子即便勤劳如“铁打的人”,也永远无法挣脱“骆驼”般的负重——他第一次买车用了三年,第二次攒钱却仅需三个月就被洗劫,暗示底层上升通道已被彻底堵死。
客观原因示例3:伦理关系的资本化异化——虎妞用金钱控制婚姻,二强子卖女换钱,小福子被迫卖身养家,传统人伦在贫困中异化为商品交易。祥子与小福子组建家庭对“家”的最后期待,也在这种异化中被碾为齑粉。
主观原因示例:个人主义的局限性与精神韧性的崩塌——祥子的悲剧源于他对“个人奋斗”的绝对信仰。他拒绝融入底层劳动者的群体互助(如拒绝加入车厂车夫的“朋伙”),将命运完全寄托于“拉车—买车”的单向循环,认为“有了自己的车就有了一切”。这种封闭的生存逻辑使他在三次重大打击(车被抢、钱被诈、家庭破碎)中孤立无援——当虎妞难产而死、小福子上吊自尽后,他彻底陷入“努力即徒劳”的认知崩溃,从“像树一样沉默而骄傲”的劳动者,沦为“社会病胎里的产儿”式的行尸走肉。他的堕落本质是个人主义理想在旧社会现实中的破产。
(5)①C ②在“蛟龙”探海中攀登高峰 ③在地壳最深处探索未来。示例2:在量子纠缠中解码未来,在基因编码里雕琢生命,于人工智能中解锁人力。 ④沉着冷静,理性审视(理性观察),专业判断(系统求证)。 ⑤敬畏未知,实事求是,坚持求证,实证存疑,反对臆断。
【解析】
(1)本题考查字音和字形。
①狂澜(kuáng lán):巨大而汹涌的波浪,比喻动荡不定的局势或猛烈的潮流。
②奠基(diàn jī):打下建筑物的地基,比喻某一事物的基础建立起来。
③震悚(zhèn sǒng):身体因恐惧或过度兴奋而颤动。
④瓢泼(piá pō):像用瓢向下泼洒,形容雨大。
(2)本题考查成语的运用。
A.惊心动魄:使人神魂震惊。原指文辞优美,意境深远,使人感受极深,震动极大。后常形容使人十分惊骇紧张到极点。在语境“祥子经历的那些惊心动魄的三轮车事件”中,用这个词突出祥子经历的事件充满危险、让人紧张害怕,使用恰当;
B.闭目养神:把眼睛闭上,集中精神。语境中说“在双目失明、全身瘫痪的闭目养神中”,保尔双目失明且全身瘫痪,“闭目养神”不符合他的实际状态,他无法主动地进行养神等行为,使用不恰当;
C.忍俊不禁:忍不住笑出来。语境“他将笔尖化作火炬,忍俊不禁书写未来”中,“书写未来”与“忍不住笑”没有关联,不能用“忍俊不禁”来形容书写,使用不恰当;
D.黯然失色:本指心情不好,脸色难看。后多比喻相比之下很有差距,远远不如。语境“皆映照出人类对命运黯然失色的叩问”中,“黯然失色”不能用来修饰“叩问”,“叩问”不存在相比之下失去光彩的情况,使用不恰当。
(3)本题考查短语结构。
A.双目失明:主谓短语。“双目”是主语,表示眼睛这一主体;“失明”是谓语,陈述“双目”失去视力的状态;
B.全身瘫痪:主谓短语。“全身”是主语,指整个身体;“瘫痪”是谓语,描述“全身”处于不能活动的状态;
C.曙光洒落:主谓短语。“曙光”作为主语,代表清晨的阳光;“洒落”是谓语,说明曙光的动态情况;
D.突破边界:动宾短语。“突破”是动词,表示打破、超过的动作;“边界”是宾语,是“突破”这一动作的对象。
(4)本题考查名著情节和原因。
①要从《钢铁是怎样炼成的》中,找朱赫来对保尔思想、行动产生革命启蒙的情节,需精准记忆人物互动与关键事件。
示例一:朱赫来借住在保尔家时,给保尔讲述工人阶级革命的道理,如揭露资产阶级剥削本质、阐释革命斗争意义,让保尔初步接触革命思想。
示例二:朱赫来教保尔练习拳击,传授反抗技巧,同时灌输勇敢抗争、为正义而战的观念,培养保尔的斗争意识与体魄。
②需结合《骆驼祥子》全文,从社会大环境(客观)和祥子个人性格、选择(主观)两方面深挖。客观看社会黑暗压迫,主观看个人局限与堕落轨迹。示例:
客观原因:旧中国半殖民地半封建社会的黑暗现实,军阀混战导致祥子连人带车被抢,侦探敲诈搜刮积蓄;不合理的社会制度(如剥削压迫的雇佣关系),让祥子辛苦拉车却永难改变命运,底层劳动者上升通道被彻底堵死。
主观原因:祥子起初秉持个人奋斗观,只迷信“努力拉车就能买车”,忽视社会本质问题,遭遇挫折后(如车被抢、钱被敲诈),未反思社会不公,反而逐渐丧失信念,从积极奋斗沦为自私、堕落的行尸走肉,个人认知与精神韧性的缺失加速悲剧。
(5)本题考查文章内容概括。
①本题考查名著情节。根据“我以为自己要牺牲了”可知描写杨利伟升空遇险情,对应“出发遇险”。根据“我看到了什么”“神秘的敲击声”可知描写太空飞行中的观察与特殊现象,对应“经历见闻”。根据“归途如此惊心动魄”可知描写返回时的惊险状况,对应“归途惊魂”。
A.“经历惊险与探索,展现航天精神”未具体关联小标题场景,空泛无针对性;
B.“升空险牺牲,地球观奇景,闻神秘敲声,归途经历惊魂”虽逐句对应小标题,但“险牺牲”夸大(实际是遇险未牺牲),且表述零散;
C.“杨利伟首次太空飞行,出发遇险,经历见闻,归途惊魂”,以“出发-经历-归途”简洁串联全程,“经历见闻”概括性覆盖太空观察与神秘事件,语言简明且逻辑完整;
D.“升空强忍,太空观察未见,神秘声响未解,归途裂纹惊魂”与原文矛盾(“我看到了什么”有实际观察内容,“神秘声响”是记录而非“未解”结论)。
②本题考查句式仿写与主题拓展,需延续“在……(领域)中……(行动/状态),于……(领域)里……(行动/成果)”句式,围绕科研探索场景创作,体现科技攻坚精神。
以“深海”“量子”领域为例:在深海探秘中逐光破浪,在量子世界里解码星辰。
以“考古”“新能源”领域为例:在考古解谜中叩问时光,于新能源潮头驭风追光。
③本题考查人物形象分析。
从表格看,A处面对舷窗裂纹等意外,杨利伟冷静观察左右舷窗状况,通过理性分析(如发现对称裂纹后放心),用观察与思考找应对线索,体现沉着冷静,理性审视(理性观察),专业判断(系统求证),以客观分析化解恐慌的科学精神。
从表格看,B处对于未确认的敲击声、故障概率等,基于“故障重复概率不高”,正视探索的不确定性,不盲目下定论,体现敬畏未知,实事求是,坚持求证,实证存疑,反对臆断。
二、探索·诗歌文言(25分)
2.诗歌里有诗人的探索,完成(1)的积累,(2)的赏析。
(1)诗言志,诗里常有诗人的探索。游山西村的陆游,千转百回中,感悟到“山重水复疑无路,①____________”;夜泊秦淮的杜牧,见灯红酒绿,清醒感慨“②________________,隔江犹唱后庭花”;王安石拨开千寻塔的重重迷雾,开悟到“不畏浮云遮望眼,③_____________”的哲理;登临泰山,杜甫喊出了“④_______________,一览众山小”的宏愿;登幽州台的陈子昂,思前想后,有感宇宙时空的广远绵长而个人逼仄短暂,悲从中来,发出了“⑤___________________,⑥________________________”的哀叹。
(2)《与夏十二登岳阳楼》这首诗,第二联(颔联)中有些字用得特别好,请指出一个并加以赏析。
与夏十二登岳阳楼
李白
楼观岳阳尽,川迥洞庭开。
雁引愁心去,山衔好月来。
云间连下榻,天上接行杯。
醉后凉风起,吹人舞袖回。
【答案】(1)①柳暗花明又一村 ②商女不知亡国恨 ③自缘身在最高层 ④会当凌绝顶 ⑤念天地之悠悠 ⑥独怆然而涕下
(2)示例:“引”字运用拟人手法,形象地写出了大雁颇富人情,将诗人的愁心带走。
【解析】
(1)本题考查名句名篇默写。默写题作答时,一是要透彻理解诗文的内容;二是要认真审题,找出符合题意的诗文句子,三是答题内容要准确,做到不添字、不漏字、不写错字。“商、缘、凌、绝、悠、怆”等字容易写错。
(2)本题考查词句赏析。需先锁定颔联,从炼字角度(动词、拟人等手法)切入。分析字的表意、修辞效果,以及如何传递情感、营造意境,将字的运用与诗歌整体情感(豁达、愉悦)关联,说明其让诗句生动、表意深刻的作用。
示例:“衔”字用得好。“衔”有“用嘴含”之意,运用拟人的修辞手法,将山人格化,仿佛山用嘴衔着美好的月亮而来,生动地写出了月亮的皎洁以及山势的连绵,营造出一种美妙、空灵的意境,表达了诗人的喜悦之情。
3.比较阅读【甲】【乙】两文,完成小题。
【甲】
板印书籍,唐人尚未盛为之。自冯瀛王始印五经,已后典籍皆为板本。
庆历中,有布衣毕昇,又为活板。其法:用胶泥刻字,薄如钱唇,每字为一印,火烧令坚。先设一铁板,其上以松脂、蜡和纸灰之类冒之。欲印,则以一铁范置铁板上,乃密布字印,满铁范为一板,持就火炀之,药稍熔,则以一平板按其面,则字平如砥。若止印三二本,未为简易;若印数十百千本,则极为神速。常作二铁板,一板印刷,一板已自布字,此印者才毕,则第二板已具,更互用之,瞬息可就。
【乙】
(毕昇)活字之法,斯其权舆①。然泥字既不精整,又易破碎。松脂诸物亦繁重周章,故王桢《农书》所载活字之法,易以木版。其贮字之盘,则设以转轮,较为径捷,而亦未详备。至陆深《金台纪闻》所云铅字之法,则质柔易损,更为费日损工矣。是编参酌旧制,而变通以新意。
【注】①“权舆”,原指草木萌芽状态,后引申为“初始”“开端”。斯其权舆,特指毕昇发明的泥活字印刷术是印刷技术发展的起点。
(1)解释文中加点的词语。
①薄如钱唇( ) ②蜡和( )纸灰之类冒之
③易( )以木版 ④较为径捷( )
(2)翻译文中划横线的句子。
①持就火炀之。
②变通以新意。
(3)结合【甲】【乙】两文,在下面文段的横线处填上恰当内容。
印刷术是人类文明的先导,为知识的传播、交流创造了极为有利的条件。【甲】【乙】两文展现了中国古代印刷术的发展历程:由唐代的①__________到宋代毕昇的泥活字印刷,再到元代王桢记载的②__________,明代陆深记载的铅活字印刷。到了清代,金简奉旨勘印《四库全书》,要“变通以新意”。可见,我们的祖先从未停止过改良印刷术的脚步。从中我们看到了中国古代劳动人民的③__________精神。
(4)“印刷术”是我国古代的四大发明之一,如果你想在短时间内了解更多的“印刷术”新知识,你会向Deepseek提出怎样的问题?
【答案】(1)①边缘 ②混合 ③更换、替代、改用 ④快捷
(2)①拿着它靠近火烘烤。②有所变通和更新。
(3)①雕版印刷(板印书籍) ②木活字印刷 ③创新(探索)(精益求精)
(4)示例1:请依据历史线索,梳理“印刷术”的沿革与发展,清晰地展现中国“印刷术”的“前世今生”。示例2:请梳理“印刷术”发展的关键节点和代表人物,介绍他们的贡献,叙述他们探索“印刷术”的故事。
【解析】
(1)本题考查重点文言词语在文中的含义。解释词语要注意理解文言词语在具体语言环境中的用法,如通假字、词性活用、古今异义等现象。
①句意:薄得像铜钱的边缘。唇:边缘;
②句意:用松枝、蜡混合着纸灰这类东西覆盖上它。和:混合;
③句意:用木活字替代(泥活字)。易:更换、替代、改用;
④句意:比较快捷。径捷:快捷。
(2)本题考查学生对句子翻译能力。我们在翻译句子时要注意通假字、词类活用、一词多义、特殊句式等情况,如遇倒装句就要按现代语序疏通,如遇省略句翻译时就要把省略的成分补充完整。重点词有:
①就:靠近;炀:烘烤。
②通:变通;新:更新。
(3)本题考查内容理解。
第一空,根据甲文“板印书籍,唐人尚未盛为之。自冯瀛王始印五经,已后典籍皆为板本”可知,雕板印刷书籍,唐朝人还没有大规模地这么做。从冯道雕版印《五经》开始,以后的典籍都是版印书籍了,故第一空可概括为:雕版印刷(板印书籍);
第二空,根据乙文中“王祯《农书》所载活字之法,易以木版”可知,王祯用木活字印刷代替泥活字印刷,故第二空可概括为:木活字印刷;
第三空,根据题干中“雕板印刷”“泥活字”“木活字”“铅活字”等的发展过程,可知我们的祖先从未停止过改良印刷术的脚步;结合乙文“编参酌旧制,而变通以新意”,说明印刷术在旧的基础上不断有所变通和更新,体现了中国古代劳动人民的探索、创新、精益求精的精神,故第三空可概括为:创新(探索)(精益求精)。
(4)本题考查提问和表达能力。可根据自己关于“印刷术”最想了解的问题进行提问即可,注意问题的表达要清晰明确,答案不唯一。
示例一:中国的活字印刷术对世界印刷术的发展有什么影响?
示例二:目前有哪些针对印刷术的保护和传承措施?
参考译文:
【甲】雕版印刷书籍,唐朝人还没有广泛使用。从冯道雕版印《五经》开始,以后的典籍都是版印书籍了。
庆历年间,有个平民毕昇创造了活版印刷术。他的方法是用胶泥刻字,字模薄得像铜钱的边缘,每个字刻一个字模,用火烧使它坚硬。先设置一块铁板,在它的上面用松脂、蜡混合着纸灰这一类东西覆盖好。想要印刷,就把一个铁模子放在铁板上面,然后在铁模子内密密地排上字模,排满一铁模子为一板,拿它靠近火烘烤,待松脂、蜡等逐渐熔化,就用一块平板按在上面,那么(所有排在铁板上的)活字平得像磨刀石。如果只印两三本的话,不能算是简便;如果印数十、成百上千本,就极为快速了。通常准备两块铁板,一块板在印刷,另一块已另外在排字了,这块板刚刚印完,第二块板已经准备好了。两块相互交替使用,很短的时间就能完成了。
【乙】毕昇活字印刷的方法,是印刷技术发展的起点。然而泥活字既不精细齐整,又容易破碎。松脂之类的东西也繁琐累赘,需要大费周折,所以王桢在《农书》中所记载的活字印刷之法,用木活字代替了泥活字。木活字印刷贮存字印的盘子,设置了转轮,比较快捷,但(木活字印刷)也不够周详完备。到了陆深《金台纪闻》所记载的铅活字印刷法,(字印)质地柔软容易损伤,更是耗费时间损害功效。这本书(所记载的活字印刷法)参考了旧的制作方法,在此基础上有所变通和更新。
三、探索·人物微物(40分)
4.走进杰出人物王振义的大爱世界,完成小题。
大爱济苍生
①1986年,上海市儿童医院血液科收治了一名5岁女孩,患急性早幼粒细胞白血病,危在旦夕。此时,王振义已在研究全反式维甲酸治疗,但还处于试验阶段,分析女孩的病情后,他认为可以尝试。女孩只吃了一周的全反式维甲酸,病情真的出现了转机,之后情况越来越好,并最终实现治愈,已结婚生子,存活至今。
②这就是全球公认的诱导分化理论让癌细胞“改邪归正”的第一个成功案例。值得一提的是,王振义当时已经62岁,当他要尝试这种自制新药时,不少人劝他:“您已功成名就,当心毁了清誉。”他却说:“我为了病人,我们是有试验依据的,我相信科学。”
③八年研究不悔,终于改写了这种白血病的治疗现状。此后,王振义与学生陈竺、陈赛娟等又创造性地提出“全反式维甲酸联合三氧化二砷”的治疗方法,让这种曾被视作最凶险白血病的急性早幼粒细胞白血病,成为世界上第一个可被治愈的白血病。该治疗方法被海外媒体誉为“上海方案”,与青蒿素的发明等并列为“新中国对世界医学的八大贡献”。
④“当年,这种特效药在国外售价600美元,但在中国一盒只要11元,即使过了三十多年,也只要290元,还能纳入医保。据粗略估算,这盒药为全世界减少了上千亿的医疗支出。为什么会这么便宜呢?”瑞金医院血液科专家、瑞金医院副院长赵维莅说:“因为王老师胸怀大爱,他只想着要让全世界所有的患者都用得起这种药,从来没有为此申请过专利,他是‘真药神’。”
⑤王振义有一种特殊的人才培养方式——每周四上午进行“开卷考试”。这是2003年他自创的特殊查房方式,即每周一由学生出题目,提交临床上遇到的疑难病例,他利用一周时间搜索全球最新文献,并做出思考、分析,每周四与大家一起探讨。“医学的发展日新月异,他们平时太忙了,我有时间就为大家看看文献,做些思考,解决点问题,也是我对他们的小小贡献。”王振义这样说。
⑥十多年来,“开卷考试”以如此实实在在的方式一个个解决患者的问题,也丰富着临床医生的见闻与学识。如今,根据王振义“开卷考试”的疑难病例而结集出版的《瑞金医院血液科疑难病例讨论集》已有三本,第四本正在整理中。
⑦“解决患者的问题”,这是王振义一生不懈探索医学创新的源头,也是他“停不下脚步”的原因。他常说:“爱国,首先就要爱自己的事业,我这一辈子看好了一种病,而我最遗憾的是只看了这一种病,还有很多病没有攻克,病人需要我们,祖国需要我们,我们每个人都要不断学习和创新,更好地为病人服务,为祖国奋斗。”
⑧王振义说:“我们做人要有不断攀登高峰的雄心和气魄,对待荣誉要有自我约束的力量;对事业要看得重,对名利要看得淡;生活要好一些,工资高一些,但是又不用太有钱,对财富要克制些……”
⑨在申请一个科研项目时,王振义提出的预算申请是50万元。有人打趣:“按照您的资历就算是申请150万以上的经费,也没问题呀。”他语重心长地说:“科学研究做得怎样,不完全依赖钱多还是钱少。过去,西方世界卡我们脖子,我们自己贫穷匮乏,不也搞出了几项世界第一的原创科研成果嘛。”
⑩1996年,他获“求是”杰出科学家奖100万元奖金,自己只留下10%,其他的都捐了;2010年,他获国家最高科学技术奖500万元奖金,绝大部分用于科研经费;2020年9月荣获“未来科学大奖”的350万元奖金,他都捐献给了扶贫基金会……有人提出,用奖金建立“王振义基金会”,他坚持不出现“王振义”三个字。有人问他,迄今一共捐献了多少奖金,王振义淡淡地说:“没有统计过。”
(1)了解大意·拟写标题 精读基础是“通览全篇,了解大意”,拟写小标题,是了解大意的好方法。根据示例,补写两个标题。
①—④药神神药
⑤—⑦______________________________________
⑧—⑩______________________________________
(2)聚焦关键·人物精神 精读写人为主的文章,关键要理解人物精神。请概要王振义“大爱济苍生”的“大爱”内涵。
(3)揣摩品味·典型事件 聚焦关键要字斟句酌、揣摩品味语句或段落的含义和妙处。第②段聚焦典型事件表现王振义精神,写法很精妙,对此分析不恰当的一项是( )
A.全段选用王振义“诱导分化理论让癌细胞‘改邪归正’”的典型事件表现人物。
B.运用“全球公认”“第一个成功案例”等描写语言,颂赞了王振义的杰出贡献。
C.“不听别人劝”的语言,侧面表现了王振义的理性判断、责任担当与义无反顾。
D.言为心声,王振义的语言细节,展现了他一切为了病人的大爱仁心和坚定信念。
(4)揣摩品味·人物细节 精读还要透过细节描写,理解人物情感。请从细节描写角度赏析本文最后一句——王振义淡淡地说:‘没有统计过。”
(5)精思表达·写作特色 精思文章,需要研究文章表达上的突出特色。《大爱济苍生》一文在写作上很有特色,对其特色分析不恰当的一项是( )
A.围绕医学工作、科学贡献和人格光辉叙事,将“大爱”具象化为可触可感的医者生涯。
B.虚构的故事承载宏大主题,对比冲突折射时代精神,报道兼具人文厚度与情感温度。
C.选择病房救治、查房教学、奖金分配场景,以小见大,让人物在行动中“自证”品格。
D.言为心声,他人言说,自我解说,语言细节丰富表意,以语言的浓度展现精神的力度。
【答案】(1)①示例1:开卷考试 ②淡薄名利。示例2(原文小标题):①—④八年不懈研究,终让肿瘤“改邪归正”,⑤—⑦近百岁高龄,仍坚持“开卷考试”,⑧—⑩看淡名利。
(2)大爱仁心,一切为了病人,胸怀大爱,淡薄名利,热爱事业,敢于担当,勇于担责,实践创新,敢登高峰。
(3)B
(4)示例:以“淡”写“浓”,用平淡的语气神态,反衬出他人格精神的厚重与纯粹;以“无”写“有”,用“没有统计”这个“无”,写出了他对功名虚誉的彻底超脱(一种“有”的精神境界);以小见大,从一个看似微不足道、无关宏旨的回答,折射出其毕生践行的核心价值——对个体生命的无限尊重与敬畏,以及对奉献本身的专注,温和而坚定地拒斥了世俗的量化评价,完成了对人物精神世界最高层次的刻画和升华。这句话是全文的点睛之笔,它不煽情、不拔高,却以其极致的朴素和真实,达到了震撼人心的艺术效果,让一位真正大医的形象巍然屹立。
(5)B
【解析】
(1)本题考查文章内容概括。
①-④自然段主要讲述1986年,王振义不惧风险,用试验阶段的全反式维甲酸成功救治急性早幼粒细胞白血病女孩,这是“诱导分化理论治癌”首个成功案例;他经八年研究改写白血病治疗现状,又创新“上海方案”让该病可治愈,获国际认可;且因他未申请专利,特效药价格低廉、普惠全球,彰显大爱,被称为“真药神”。
根据第⑤-⑦段内容可知,王振义自创特殊查房方式“开卷考试”,每周带领学生分析疑难病例、解决患者问题,还推动结集出版相关病例讨论集。所以可提炼小标题为“开卷考试”,精准概括这部分段落围绕该人才培养方式展开的核心内容。
根据第⑧-⑩段内容可知,王振义多次获得高额奖金,却看淡个人名利,将大部分奖金捐献用于科研、扶贫等,还拒绝以自己名字命名基金会。核心体现他对名利的淡泊态度,故拟小标题为“淡泊名利”,直接点明段落聚焦的精神品质。
(2)本题考查人物形象分析。
根据第①-③段内容可知,王振义62岁时,面对危在旦夕的白血病女孩,不惧风险尝试试验阶段的全反式维甲酸,后又创新提出“上海方案”,攻克凶险白血病。体现他一切为了病人,敢于担当、勇于突破,用医学创新挽救生命的仁爱。
根据第④段内容“因为王老师胸怀大爱,他只想着要让全世界所有的患者都用得起这种药,从来没有为此申请过专利”可知,他放弃专利让特效药低价、可及,是心系全球患者,无私舍利、普惠众生的大爱。
根据第⑤-⑥段内容可知,他坚持十多年开展“开卷考试”,帮医生解决临床难题、丰富学识,助力医学人才成长。展现传承医术、培育后辈,为医学发展蓄力的育人之爱。
根据第⑦段内容“爱国,首先就要爱自己的事业……病人需要我们,祖国需要我们,我们每个人都要不断学习和创新,更好地为病人服务,为祖国奋斗”可知,他以爱国为底色,将医学事业与国家需求结合,一生不懈探索创新。彰显热爱事业、胸怀祖国,以医学报国的家国大爱。
(3)本题考查词句赏析。
B.根据第②段“这就是全球公认的诱导分化理论让癌细胞‘改邪归正’的第一个成功案例”可知,“全球公认”“第一个成功案例”是对王振义成果的客观陈述,并非是对事物形态、特征等进行细致描绘的描写语言。
(4)本题考查词句赏析。
根据第⑩段“1996年,他获‘求是’杰出科学家奖100万元奖金,自己只留下10%……他坚持不出现‘王振义’三个字”可知,王振义多次捐献巨额奖金(如“求是”奖、国家最高科学技术奖、未来科学大奖等奖金),当被问捐献总数时,他有此回应。根据他的回应“王振义淡淡地说:‘没有统计过’”可知“淡淡地说”是神态和语言细节,结合前文他频繁捐款却不记数额的行为,体现了他用平淡的语气神态,反衬他对名利的极度淡泊,以及对医学奉献、救助患者的“浓情厚意”。“没有统计过”这个“无”,写出他对捐款数字(代表名利符号)的漠视,更凸显他心中“有”对生命的敬重、对奉献的坚守,折射出把救病、助人当本能的精神境界。一个看似简单的回应,浓缩他一生践行的“尊重生命、淡泊名利、无私奉献”核心价值,用极致朴素的表达,完成对大爱医者精神世界的深刻刻画,让人物形象更立体、动人。
(5)本题考查表现手法。
B.根据第①段“1986年,上海市儿童医院血液科收治了一名5岁女孩,患急性早幼粒细胞白血病,危在旦夕……”可知有明确的治疗过程,具体的时间、医院、病情、治疗细节,这是真实事件的典型特征,虚构故事通常不会有如此精准、可追溯的信息。根据第③段“全反式维甲酸联合三氧化二砷”的治疗方法,以及该方法“让这种曾被视作最凶险白血病的急性早幼粒细胞白血病,成为世界上第一个可被治愈的白血病。该治疗方法被海外媒体誉为‘上海方案’,与青蒿素的发明等并列为‘新中国对世界医学的八大贡献’”。这些医学成果有明确的专业评价、社会影响力背书,属于真实医学史范畴,虚构内容难以获得权威领域的公开认可。根据第④段“瑞金医院血液科专家、瑞金医院副院长赵维莅说”可知有具体的人物身份与引用,真实的人物职务、姓名,以及对事件的佐证,构建了真实的社会关联,虚构故事极少会纳入真实可查的社会职务与人物互动。根据第⑨-⑩段内容列举“1996年,他获‘求是’杰出科学家奖……2010年,他获国家最高科学技术奖……2020年9月荣获‘未来科学大奖’……”可知,这些奖项都是国内国际有公开评选流程、社会广泛知晓的荣誉;同时,捐赠行为也符合真实人物公益行为的记录逻辑,有明确的事件链条,虚构故事很难完整复刻真实奖项体系与公益行为的细节连贯性。综上,从具体可追溯的时间事件、权威认可的医学成果、真实可查的人物关联、符合公开记录逻辑的奖项捐赠等文本内容可知,王振义的事例是真实事件,并非虚构;且行文以正向事例展现精神,未设置“对比冲突”映射时代精神。
5.品读万州包面,思索百味人生。阅读下文,完成小题。
万州包面
叶桦
①每次去万州,都要去文化馆公交站台那个梯坎下面馆子吃碗包面,看那些大妈包包面,真的是一种享受。
②包面,是一种皮薄馅少的小吃,属于抄手或者馄饨的近亲,一般有两三个大妈围着一个簸箕,各持一块竹篾片,在一盘肉馅里面随意一抄,带一丁点肉糜,然后反手搭在一块黄皮肤一样的面皮上。在提起的瞬间,另一只手顺势抄过来,连皮带肉从竹篾片上抹下来,像使用一次性纸巾揩清鼻涕一样一捏一抹一扔,一只皮囊裹着肉身的包面,就飞入红尘。
③大妈们包包面的速度惊人,以平均每人每分钟六十个左右的速度计算,一秒钟大概有三个包面从她们手里腾空而起。腾空而起的包面,在电光火石之间,由夜色将它们渲染一遍,肉唧唧地哒进簸箕,再一股脑地奔向沸腾的汤锅。一分钟以后,沐汤浴火而出,再“煸儿”的一声哒进酱油、麸醋、油辣子、胡椒、花椒、猪油、葱花炼就的热汤,那凝脂般透露着肉色的皮肤,就沾染上风月而诱人的滋味。这一刻,它又看见了夜色,但它们再也回不到锅里去了,它们失去了单纯,充满了肉欲和滋味。它们从一张面皮,被一根带肉的竹篾块儿粘起来,到义无反顾地在食客嘴里面粉身碎骨,每一秒钟都热辣滚烫。生于市井而沦为食色,一只包面还来不及看清楚自己的样子,就在大妈的谈笑间走入轮回,命薄如纸,却活得比谁都热辣滚烫。
④人间的热辣,生活的食色与悲欢,你觉得我写的只是包面吗?你看它从生到死流转的命运,是不是像极了人生?我们每个人出生各异,肥瘦不同,就像那点馅心;穷富咸淡,其实差别不大,只有那张皮是最公平的,同样的质地,同样的大小,像大部分人统一的命运。你以为你有选择,但当你被生活那个竹篾片挑起来投入社会这口大锅以后,你唯一能做的就是在生活的油盐酱醋中找准自己热爱的味道,在别人嘴里牺牲,你认为这是实现了你的人生价值。
⑤说到这点儿,我突然灵光一现,为什么丰都人叫包面为包命呢?我曾自鸣得意以为洞见了好大个不得了的人生,原来那个鬼城丰都,早就把那一口包面,从人间小吃,升级成了地府哲学。我们从出生的那一刻开始,就像馅儿一样,被命运抄起,被家庭和教育塑形,轰轰烈烈地在大学、工厂、企业、体制的锅儿里面煮烫、煮熟,再在人生的调料碗里,沾满酸酸咸咸、麻麻辣辣的风情、性格、脾气、秉性,最后被岁月一筷子吃掉。一弹指、一刹那、一辈子就不翼而飞了。
⑥我把目光又转向那些中年女人,她们每天要包几千个包面,一边说笑,一边干活,一边把时间交给重复与节奏。她们包出的是城市的滋味,她们包出的是夜的体温,但她们的命也被包在了里面。一锅汤是热浪,是烟火,锅外头有口更大的锅,那是不可逆的命运熔炉,她们在油烟锅气里面老去,在谈笑之间,把自己的一生,用一只只包面交代给了世界。
⑦我看懂她们不是因为我吃过包面,而是我也知道,我也在锅边边,只是我包的不是面,可能是合同、螺丝、账单、绩效、教育。
⑧你也一样,看透了人生的食色悲欢,就算是命薄如纸,也要活得滚烫如油,去找你热爱的味道吧。
(1)【概要理由】好文章一开篇就会让你欲罢不能,《万州包面》与《紫藤萝瀑布》开篇“我不由得停住了脚步”有异曲同工之妙的就是“看那些大妈包包面,真的是一种享受”。阅读全文,概要作者说“看包包面是一种享受”的四条理由。
(2)【状写包面】托物言志散文,状物是基础。散文第②第③两段,从哪几个方面细腻地展现了包面“一只皮囊裹着肉身”“飞入红尘”?对第②第③两段状写内容概述有误的一项是( )
A.生于市井,被大妈们麻利制作。B.沦为食色,奔向沸腾锅被煮熟。
C.走入轮回,在食客嘴粉身碎骨。D.命薄如纸,从死到生命运流转。
(3)【包面言志】作者通过包面寄托了怎样的人生感悟?
(4)【鉴赏用词】鉴赏第②段画线句子中动词运用的妙处。
(5)【品味意蕴】托物言志散文,常常借物喻人。仔细品读第④段中的画线句子,品味其深刻意蕴。
【答案】(1)看那些大妈包包面,享受她们的动作技术的娴熟,读懂大妈们像包面一样的人生,享受包面入锅的热辣滚烫、活色生香,享受包面蕴含的深刻意蕴、人生启迪。
(2)D
(3)看透了人生的食色悲欢,就算是命薄如纸,也要活得滚烫如油,去找你热爱的味道。
(4)示例1:“抄、抹、捏、抹、扔、飞”等动词,都极其准确地捕捉了包包面动作的细微特征。示例2:“捏一抹一扔”等连续动词的使用,生动再现了动作的瞬间、连贯与高效,形成强烈的节奏感。示例3:动词本身极具画面感和动态感,使读者如临其境。这些动词不仅描绘动作,更暗含了作者对大妈们娴熟技艺的惊叹、对市井生活高效重复的观察,以及对包面“命运”的一种诗意化解读。示例4:这些充满活力的动词,生动刻画了包面诞生过程的瞬间,为其后文被赋予“流转的命运”“热辣滚烫”的生命以及人生隐喻奠定了具体可感的形象基础。没有这些精准传神的动词,后文的哲理升华就会显得空洞。
(5)示例1:在被包、被煮、被消灭之前,我们还有被碾压成皮,被剁成馅肉的捶打和“粗加工”。在被成长“粗加工”后,我们还会被各种各样的竹篾片“制作”,再被竹篾片挑起来投入生活的大锅烧煮、“炼制”,我们唯一能做的就是在这样生活的油盐酱醋炼制中找准自己热爱的味道——你如果不热爱生活这口大锅,不喜欢在生活的锅里翻滚,不喜欢生活的油盐酱醋、不喜欢生活的热辣滚烫,不愿意在别人的嘴里牺牲,实现你的人生价值——你就是生活泔水缸里的废弃物,你来过,但你只是白白地走了一遭。
示例2:通过将包面制作中“被竹篾片挑起投入汤锅”的环节,深刻隐喻了人被命运裹挟投入社会洪流的普遍境遇。其核心意蕴在于揭示:人生虽有难以自主的被动起点和必须面对的社会熔炉考验,但个体并非完全无能为力;在经历这必然的“烹煮”过程中,人最核心的自由与价值在于主动去“找准自己热爱的味道”——即在复杂的人生百味中,辨识、选择并坚定地拥抱能赋予自身生命意义和热情的那一种价值或追求。这体现了作者在认清生活真相后,依然倡导一种务实而积极的人生态度。
示例3:用饮食流程重构命运隐喻,在“竹篾片-大锅-调料”的连锁意象中,既承袭古典“物我互证”范式,又以市井粗粝感突破物象审美定式。较之单元中其他课文,其价值在于揭示:托物言志不仅是高雅自然的抒情,更是对庸常生活的哲学提纯——即便是一枚包面,亦能承载存在主义式的生命叩问。
示例4:在命运的既定程序里,承认被动性却不沉沦于宿命,于五味杂陈的生活共同体中守护热爱,甚至将个体存在转化为他人的美好体验,这正是普通人在有限性中创造无限意义的生存智慧。
【解析】
(1)本题考查文章内容的理解与概括。
根据第②段“在提起的瞬间,另一只手顺势抄过来,连皮带肉从竹篾片上抹下来,像使用一次性纸巾揩清鼻涕一样一捏一抹一扔,一只皮囊裹着肉身的包面,就飞入红尘”可知,大妈们包包面的手法连贯、娴熟,让人心生敬佩,是一种美好的视觉享受;
根据第③段“这一刻,它又看见了夜色,但它们再也回不到锅里去了,它们失去了单纯,充满了肉欲和滋味。它们从一张面皮,被一根带肉的竹篾块儿粘起来,到义无反顾地在食客嘴里面粉身碎骨,每一秒钟都热辣滚烫”可知,我看见包面在大妈手里诞生,接着被放入滚烫的沸水,出锅后散发诱人的香味,虽然最终沦为顾客嘴里的吃食,但它能挑起人们的食欲、获得喜爱,实现了自身价值,这一生虽然短暂,但每一秒都是热辣滚烫的人生。根据第⑥段“她们包出的是城市的滋味,她们包出的是夜的体温,但她们的命也被包在了里面。一锅汤是热浪,是烟火,锅外头有口更大的锅,那是不可逆的命运熔炉,她们在油烟锅气里面老去,在谈笑之间,把自己的一生,用一只只包面交代给了世界”可知,大妈们每天要包几千个包面,这样的工作重复又劳累,一生围绕包面和锅台转,但他们能在这份工作中找到快乐和价值,就跟包面的人生一样,在油烟锅气中活出自己的独有的滋味;
根据第④段“人间的热辣,生活的食色与悲欢,你觉得我写的只是包面吗?你看它从生到死流转的命运,是不是像极了人生?我们每个人出生各异,肥瘦不同,就像那点馅心;穷富咸淡,其实差别不大,只有那张皮是最公平的,同样的质地,同样的大小,像大部分人统一的命运”和第⑧段“你也一样,看透了人生的食色悲欢,就算是命薄如纸,也要活得滚烫如油,去找你热爱的味道吧”可知,从包面的命运中体悟到了人生的哲理:我们的人生跟包面的一生有异曲同工之妙,每个人的出生和背景虽不同,但每个人的最终命运又好像是相似的,每个人都要经历食色悲欢,都要在尘世中找到属于你的一席之地,为生活奔波的途中同时又享受它给你带来的充实和快乐,所以我们要有积极乐观的心态,万般皆苦,唯有自渡,活出自己的滚烫人生。
据此可知,看大妈动作娴熟地包包面既是一种视觉享受,由在看包包面的过程中读懂大妈们像包面一样的人生,还能享受包面入锅的热辣滚烫、活色生香,在包面中解读出深刻的人生道理。
(2)本题考查文章内容理解。
D.根据第③段“它们从一张面皮,被一根带肉的竹篾块儿粘起来,到义无反顾地在食客嘴里面粉身碎骨,每一秒钟都热辣滚烫。生于市井而沦为食色,一只包面还来不及看清楚自己的样子,就在大妈的谈笑间走入轮回,命薄如纸,却活得比谁都热辣滚烫”可知,包面从一张面皮经过大妈们的加工变成包面,还没看清楚自己的模样,就在食客嘴里粉身碎骨,体现包面从生到死的命运流转;本项“从死到生命运流转”表述有误。
(3)本题考查文章主旨的理解。
根据第④段“人间的热辣,生活的食色与悲欢,你觉得我写的只是包面吗?你看它从生到死流转的命运,是不是像极了人生”和第⑤段“我们从出生的那一刻开始,就像馅儿一样,被命运抄起,被家庭和教育塑形,轰轰烈烈地在大学、工厂、企业、体制的锅儿里面煮烫、煮熟,再在人生的调料碗里,沾满酸酸咸咸、麻麻辣辣的风情、性格、脾气、秉性,最后被岁月一筷子吃掉。一弹指、一刹那、一辈子就不翼而飞了”可知,人从生到死的命运流转与包面是一样的,都是被家庭、学校、社会不断塑形,沾染不同的性格、脾气、秉性,有不同的体验和生活轨迹,但最终也难以逃脱岁月的吞噬,所以我们要在有限的生命中,努力活出最精彩的人生,实现人生价值。据此,可根据第⑧段“你也一样,看透了人生的食色悲欢,就算是命薄如纸,也要活得滚烫如油,去找你热爱的味道吧”直接提炼出人生的真谛和感悟。
(4)本题考查动词的表达效果。
根据第②段画线句“在提起的瞬间,另一只手顺势抄过来,连皮带肉从竹篾片上抹下来,像使用一次性纸巾揩清鼻涕一扔,一只皮囊裏着肉身的包面,就飞入红尘”可知,运用“提、抄、抹、捏、扔”等一系列动词,生动地描写了大妈们包包面时动作迅速、连贯,细节真实生动,具有动态感和画面感,使读者如临其境,突出大妈们高超、娴熟的包包面手艺;
根据第①段“每次去万州,都要去文化馆公交站台那个梯坎下面馆子吃碗包面,看那些大妈包包面,真的是一种享受”可知,作者喜欢吃包面,也喜欢观察大妈们包包面,作者能准确、细致描绘大妈们包包面的过程,这是作者长期反复观察的结果,作者将包面的诞生形容为“一只皮囊裹着肉身的包面,飞入红尘”,运用拟人手法,形象写出面皮裹了肉馅之后仿佛注入灵魂,有了生命,飞入到尘世间,将普通平凡的包面写的富有诗意,充满艺术性;
根据第③段“腾空而起的包面,在电光火石之间,由夜色将它们渲染一遍,肉唧唧地哒进簸箕,再一股脑地奔向沸腾的汤锅。一分钟以后,沐汤浴火而出,再“煸儿”的一声哒进酱油、麸醋、油辣子、胡椒、花椒、猪油、葱花炼就的热汤,那凝脂般透露着肉色的皮肤,就沾染上风月而诱人的滋味。这一刻,它又看见了夜色,但它们再也回不到锅里去了,它们失去了单纯,充满了肉欲和滋味。它们从一张面皮,被一根带肉的竹篾块儿粘起来,到义无反顾地在食客嘴里面粉身碎骨,每一秒钟都热辣滚烫”可知,包面从大妈们手中诞生之后,被扔进锅里,煮熟后变成美味的吃食,最终粉身碎骨,它的生命是微小的、短暂的、充满无奈的,但是它并没有沮丧,而是努力创造了生命价值,在人间留下鲜美的滋味,体现出包面从生到死的命运流转和始终热辣滚烫的生活态度。
由此可知,第②段画线句运用动词描写包面的诞生过程,为其后文被赋予“流转的命运”“热辣滚烫”的生命以及人生隐喻奠定了具体可感的形象基础。
示例:运用“提、抄、抹、捏、扔”等一系列动词,生动地描写了大妈们包包面时动作迅速、连贯,真实具体地再现了大妈们包包面的过程,具有画面感和动态感,突出大妈们高超、娴熟的包包面手艺,为下文写包面从生到死的命运流转以及对生活的积极态度和由此引发对生命的启示奠定真实可感的形象基础。
(5)本题考查句子赏析。
根据第⑤段“我们从出生的那一刻开始,就像馅儿一样,被命运抄起,被家庭和教育塑形,轰轰烈烈地在大学、工厂、企业、体制的锅儿里面煮烫、煮熟,再在人生的调料碗里,沾满酸酸咸咸、麻麻辣辣的风情、性格、脾气、秉性,最后被岁月一筷子吃掉。一弹指、一刹那、一辈子就不翼而飞了”可知,人的命运跟包面的命运是相似的,包面在被包、被煮、被消灭之前,还要经历被碾成皮、被剁成肉馅的捶打和“粗加工”。我们在实现人生价值、进入生命尽头之前要被家庭、学校、社会反复加工、捶打,我们唯一能做的就是这样的生活中的油盐酱醋的炼制中找准自己喜欢的味道,如果适应不了或者不喜欢在生活的锅里翻滚、不愿意实现人生价值,那在生命耗尽之时,你只能一事无成、碌碌无为,白走人间这一趟;
根据第④段画线句子“当你被生活那个竹篾片挑起来投入社会这口大锅以后,你唯一能做的就是在生活的油盐酱醋中找准自己热爱的味道”可知,人生就像包面一样,包面被制作出 来就像人来到这个世界一样,面包在制作过程中“被竹篾片挑起投入汤锅”的环节,就像人出生之后要面对社会、人生对你的各种考验和鞭打一样,人无法选择出生,只能被命运裹挟投入社会的洪流中,但你并非完全受命运的摆弄,你唯一能做的是找准自己所喜欢的领域去追寻自身的价值和意义,在有限的生命里创造无限的价值,这是一种看清生活的本质后仍然热爱生命、不向困难屈服的积极乐观的生活态度;
根据第⑧段“你也一样,看透了人生的食色悲欢,就算是命薄如纸,也要活得滚烫如油,去找你热爱的味道吧”可知,作者在写包面的一生的命运中提炼出生活的哲理,用包面对生活的积极态度来表达作者对生命意义的思考,并鼓励大家要像包面一样,即使经受生活的反复捶打,也一定要对生活充满希望,坚强努力活出自己的精彩,这不仅是托物言志的抒情手法,更是对平凡生活的哲学深思,即使是小小的包面,亦能给我们生活的启迪,帮助我们去寻找生活的真谛。
示例:包面没有选择生的权利,它们被擀平、填馅、捏合成形,然后被扔进沸腾的汤锅,全不由己。但经过沐汤浴火而出,混着酱油、麸醋、油辣子、胡椒、花椒、猪油、葱花炼就的热汤,香气四溢,成为慰藉人心的美食。我们的人生又何尝不像包面呢?人没有办法选择出生,被命运的大手揉捏成形,我们被抛入时代的沸水中,经受种种煎熬,我们要像包面一样,将磨难看成成长的必经之路,找到自己喜欢的生活方式和闪光点,在滚烫中找到自己的滋味。
四、探索·生活叙事(55分)
6.请按要求作文。
2025年上半年,《哪吒2》火遍全球,Deepseek横空出世,人形机器人跳舞、格斗,重庆无人机表演火出圈,智驾系统自动泊车,乌克兰无人机袭击俄罗斯机场,制造21世纪“俄国珍珠港事件”……不管你是喜欢还是厌恶,拥抱还是远离,人工智能都来到了我们身边,融入了我们的生活——手机遥控智能家居,智能软件优化文案,一键搞定文生视频……对于人工智能,你是看客、热心人,还是体验探索者,主动分享者?
请结合你的经历体验,见闻感受写一篇记叙性文章,可具体叙事,也可生动写人,向校刊“年度叙事·人工智能”专栏投稿。
要求:①选材真实;②叙事为主要求叙事具体,写人为主要写出人物特点;③不要套作,不得抄袭,不得泄露学校师生个人信息;④500字以上。
【答案】略。困境
图式
我以为要牺牲了
神秘的敲击声
归途如此惊心动魄
科学精神
突遇困境
意外出现了
时不时出现敲击声
右边的舷窗开始出现裂纹
接纳意外
恐慌反应
五脏六腑似乎都要碎了,觉得自己快不行了
自己还是很紧张,因为第一次飞行,生怕哪里出了问题
发生的情况让我非常紧张。我的汗水出来了。完了,这个舷窗不行了
拥抱紧张
接纳恐慌
寻找对策
我的脑子非常清醒,以为飞船起飞时就是这样的
我就趴在舷窗那里,边听边看,试图找出响声所在
当到它裂到一半的时候,我转着头一看左边的舷窗,它也开始出现裂纹。这个时候我反而放心一点了
A
突围结果
如释千斤重负,如同一次重生
断断续续听了一年多,直到现在也没确认
如果是故障,重复出现的概率并不高
B
相关试卷
这是一份2024-2025学年重庆市渝中区八年级(下)期末语文试卷(含详细答案解析),共20页。试卷主要包含了单选题,默写,名著阅读,综合性学习,现代文阅读,文言文阅读,作文等内容,欢迎下载使用。
这是一份重庆市渝中区2024-2025学年八年级下学期期末考试语文试卷(解析版),共21页。试卷主要包含了文化·语言运用,文化·诗歌文言,文化·文学实用,文化·叙写游历等内容,欢迎下载使用。
这是一份重庆市渝中区2024-2025学年八年级下学期期末考试语文试卷(解析版),共21页。试卷主要包含了文化·语言运用,文化·诗歌文言,文化·文学实用,文化·叙写游历等内容,欢迎下载使用。
相关试卷 更多
- 1.电子资料成功下载后不支持退换,如发现资料有内容错误问题请联系客服,如若属实,我们会补偿您的损失
- 2.压缩包下载后请先用软件解压,再使用对应软件打开;软件版本较低时请及时更新
- 3.资料下载成功后可在60天以内免费重复下载
免费领取教师福利

