搜索
      上传资料 赚现金
      点击图片退出全屏预览

      四川省2024_2025学年高二生物下学期第二次月考试题含解析

      • 3.46 MB
      • 2025-08-19 08:21:37
      • 27
      • 0
      • 教习网2972821
      加入资料篮
      立即下载
      四川省2024_2025学年高二生物下学期第二次月考试题含解析第1页
      点击全屏预览
      1/22
      四川省2024_2025学年高二生物下学期第二次月考试题含解析第2页
      点击全屏预览
      2/22
      四川省2024_2025学年高二生物下学期第二次月考试题含解析第3页
      点击全屏预览
      3/22
      还剩19页未读, 继续阅读

      四川省2024_2025学年高二生物下学期第二次月考试题含解析

      展开

      这是一份四川省2024_2025学年高二生物下学期第二次月考试题含解析,共22页。试卷主要包含了非选择题等内容,欢迎下载使用。
      求的一项)。
      1. 2021 年 3 月,习近平总书记在考察武夷山国家公园时指出,建立以国家公园为主体的自然保护地体系,
      目的就是按照山水林田湖草是一个生命共同体的理念,保持自然生态系统的原真性和完整性,保护生物多
      样性。根据以上精神,结合生物学知识,下列叙述错误的是( )
      A. 在国家公园中引入外来物种,有可能导致生物多样性下降
      B. 建立动物园和植物园,能够更好地对濒危动植物进行就地保护
      C. 规范人类活动、修复受损生境,有利于自然生态系统的发育和稳定
      D. 在破碎化生境之间建立生态廊道,是恢复自然生态系统完整性的重要措施
      【答案】B
      【解析】
      【分析】保护生物多样性的措施:(1)就地保护:主要形式是建立自然保护区,是保护生物多样性最有效的
      措施;(2)迁地保护:将濒危生物迁出原地,移入动物园、植物园、水族馆和濒危动物繁育中心,进行特殊
      的保护和管理,是对就地保护的补充;(3)建立濒危物种种质库,保护珍贵的遗传资源;(4)加强教育和法
      制管理,提高公民的环境保护意识。
      【详解】A、在国家公园中引入外来物种,可能造成物种入侵,从而导致生物多样性下降,A 正确;
      B、建立动物园和植物园属于异地保护,就地保护的主要形式是建立自然保护区,B 错误;
      C、规范人类活动,加强教育和法制管理,提高公民的环境保护意识,修复受损生境,有利于自然生态系统
      的发育和稳定,保持自然生态系统的原真性和完整性,C 正确;
      D、生态廊道指适应生物迁移或栖息的通道,可将保护区之间或与之隔离的其他生境相连,在破碎化生境之
      间建立生态廊道,是恢复自然生态系统完整性的重要措施,D 正确。
      故选 B。
      2. 嗜盐单胞菌可利用海水合成聚羟基脂肪酸酯(PHA,一种新型生物塑料),在细胞内形成由膜包裹的不溶
      性颗粒。科研人员从海水中分离得到一株嗜盐单胞菌,在非灭菌、高盐、高 pH 的发酵液中连续发酵生产 PHA,
      其流程如下图所示。下列相关叙述不正确的是( )
      第 1页/共 22页
      A. 利用含 PHA 的选择培养基筛选嗜盐单胞菌
      B. 高盐、高 pH 的发酵液抑制了杂菌生长
      C. 培养液上清循环利用,有利于节约物质和能量
      D. 发酵完成后收集沉淀的菌体以得到 PHA
      【答案】A
      【解析】
      【分析】发酵工程是指采用现代工程技术手段,利用微生物的某些特定功能,为人类生产有用的产品,或
      直接把微生物应用于工业生产过程的一种技术。发酵工程的内容包括菌种选育、培养基的配制、灭菌、种
      子扩大培养和接种、发酵过程和产品的分离提纯(生物分离工程)等方面。
      【详解】A、嗜盐单胞菌可利用海水合成 PHA,不能用含 PHA 的选择培养基筛选嗜盐单胞菌,A 错误;
      B、高盐、高 pH 的发酵液使杂菌因失水过多或蛋白质变性而死亡,故可抑制杂菌生长,B 正确;
      C、培养液上清可以循环利用,可避免物质和能量的浪费,有利于节约物质和能量,C 正确;
      D、嗜盐单胞菌可利用海水合成 PHA,在细胞内形成由膜包裹的不溶性颗粒,因此发酵完成后收集沉淀的
      菌体以得到 PHA,D 正确。
      故选 A。
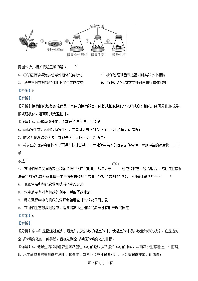
      3. 为解决中药藿香种质退化、易感染病虫害等问题,研究者对组织培养不同阶段的藿香进行辐射处理,以
      期获得性状优良的突变株。
      第 2页/共 22页
      据图分析,相关叙述正确的是( )
      A. ①②应持续照光以诱导外植体的再分化 B. ③④过程细胞表达基因种类和水平相同
      C. 培养材料在射线的作用下发生定向突变 D. 筛选出的优良突变株可再进行快速繁殖
      【答案】D
      【解析】
      【分析】植物组织培养的流程是:离体的植物器官、组织或细胞经脱分化形成愈伤组织,经再分化形成芽、
      根或胚状体,进而形成完整植株。
      【详解】A、①和②脱分化,不需要持续光照,A 错误;
      B、③诱导生芽,④过程诱导生根,二者基因表达种类不同,水平不同,B 错误;
      C、射线为物理诱变因素,导致基因不定向突变,C 错误;
      D、筛选出的优良突变株可以再进行快速繁殖,进而能保持亲本的优良遗传特性、繁殖种苗的速度快,D 正
      确。
      故选 D。
      4. 某湖泊早年受周边农业和城镇稠密人口的影响,常年处于 过饱和状态。经治理后,该湖泊生态系
      统每年的有机碳分解量低于生产者有机碳的合成量,实现了碳的零排放。下列叙述错误的是( )
      A. 低碳生活和绿色农业可以减小生态足迹
      B. 水生消费者对有机碳的利用,缓解了碳排放
      C. 湖泊沉积物中有机碳的分解会随着全球气候变暖而加剧
      D. 在湖泊生态修复过程中,适度提高水生植物的多样性有助于碳的固定
      【答案】B
      【解析】
      【分析】碳中和是指通过减少、避免和抵消排放的温室气体,使温室气体净排放量为零的状态。它是应对
      全球气候变化的一种手段,旨在达到全球减缓气候变化的目标。
      【详解】A、低碳生活和绿色农业可以促进 CO2 的吸收以及减少 CO2 的排放,从而减小生态足迹,A 正确;
      B、水生消费者对有机碳的利用,其遗体、粪便还会被分解者利用,不会缓解碳排放,B 错误;
      第 3页/共 22页
      C、随着全球气候变暖,酶的活性升高,湖泊沉积物中有机碳的分解会加剧,C 正确;
      D、在湖泊生态修复过程中,适度提高水生植物的多样性能够充分利用光能,有助于碳的固定,D 正确。
      故选 B。
      5. 下图为幼鼠肾脏上皮细胞培养过程示意图,已知肾脏上皮细胞属于需要贴附于某些基质表面才能生长增
      殖的细胞。下列叙述不正确的是( )
      A. 甲→乙过程需要用机械的方法或特定的酶处理
      B. 丙过程会出现细胞贴壁生长和接触抑制的现象
      C. 丙在 CO2 培养箱中培养以维持培养液 pH 相对稳定
      D. 丁过程为传代培养,利用了动物细胞全能性的原理
      【答案】D
      【解析】
      【分析】原代培养 :将动物机体的各种组织从机体中取出,经各种酶(常用胰蛋白酶)或机械方法处理,
      分散成单细胞,置于合适的培养基中培养,使细胞得以生存、生长和繁殖,这一过程称原代培养,即动物
      组织经处理后的初次培养称为原代培养;
      传代培养:细胞在培养瓶长成致密单层后,已基本上饱和,为使细胞能继续生长,同时也将细胞数量扩大,
      就必须进行传代,即将分瓶之后的培养称为传代培养。
      【详解】A、甲→乙过程表示将组织块分散成单个细胞,需要用胰蛋白酶或胶原蛋白酶处理,A 正确;
      B、丙过程表示原代培养,对于需要贴附于某些基质表面才能生长增殖的细胞而言,在培养过程中会出现细
      胞贴壁和接触抑制现象,B 正确;
      C、丙过程表示原代培养,在 CO2 培养箱中培养,CO2 可以维持培养液 pH 相对稳定,C 正确;
      D、丁过程是传代培养过程,利用了细胞增殖的原理,D 错误。
      故选 D。
      6. 科学家将某些诱导基因转入小鼠成纤维细胞中成功获取诱导多能干细胞,这类细胞可用于一系列的研究,
      具体过程如下图所示。
      第 4页/共 22页
      以下说法错误的是( )
      A. 干细胞具有自我更新能力和分化潜能
      B. 过程③可用物理、化学等方法诱导
      C. 还可通过导入特定蛋白来实现过程①
      D. 过程④裂解丁细胞后获得单克隆抗体
      【答案】D
      【解析】
      【分析】单克隆抗体制备流程:先给小鼠洋注射特定抗原使之发生免疫反应,之后从小鼠脾脏中获得已经
      免疫的 B 淋巴细胞;诱导 B 细胞和骨骼瘤细胞融合,利用选择培养基筛选出杂交瘤细胞;进行抗体检测,
      筛选出能产生特定抗体的杂交瘤细胞;进行克隆化培养;最后从培养液或小鼠腹水中获取单克隆抗体。
      【详解】A、干细胞是具有分裂分化能力的细胞,具有自我更新能力和分化潜能,A 正确;
      B、过程③为细胞融合成杂交细胞的过程,可用物理、化学等方法诱导,B 正确;
      C、科学家已尝试采用多种方法来制备 iPS 细胞(诱导多能干细胞),包括借助载体将特定基因导入细胞中,
      直接将特定蛋白导入细胞中或者用小分子化合物等来诱导形成 iPS 细胞,C 正确;
      D、杂交瘤细胞可分泌抗体,不需要裂解细胞,D 错误。
      故选 D。
      7. 2017 年,我国科学家培育出轰动世界的体细胞克隆猴“中中”和“华华”,下图为其培育流程。下列相
      关叙述错误的是( )
      第 5页/共 22页
      A. 过程①可将成纤维细胞显微注射到去核卵母细胞的透明带
      B. 过程②通常需在液体培养基中加入血清等天然成分
      C. 该过程需用到体外受精、细胞培养和胚胎移植技术
      D. 体细胞核移植技术的难度明显高于胚胎细胞核移植
      【答案】C
      【解析】
      【分析】图示的是动物细胞核移植技术,①代表利用显微注射将成纤维细胞注射到去核的卵母细胞中,②
      代表体外早期胚胎培养,③代表胚胎移植。
      【详解】A、图示的是动物细胞核移植技术,①代表利用显微注射将成纤维细胞注射到去核的卵母细胞的透
      明带,A 正确;
      B、进行体外动物细胞培养需要在培养基中添加血清等天然成分,培养基物理状态为液体培养基,B 正确;
      C、图中过程需用到细胞培养、胚胎移植等技术,没用到体外受精技术,C 错误;
      D、体细胞分化程度高全能性低,胚胎细胞分化程度低全能性高,因此体细胞核移植技术的难度明显高于胚
      胎细胞核移植,D 正确。
      故选 C。
      8. 研究者通过下图所示的操作过程,获得导入 S 基因的基因编辑小鼠。
      下列相关叙述正确的是( )
      A. 过程①获得的卵母细胞需培养至 MⅡ期
      B. 过程②在雌鼠 a 的输卵管内完成受精
      C. 过程③需将表达载体注射到子宫中
      D. 过程④需抑制雌鼠 b 对植入胚胎的免疫排斥
      【答案】A
      【解析】
      【分析】胚胎移植的生理学基础:
      ①动物发情排卵后,同种动物的供、受体生殖器官的生理变化是相同的。这就为供体的胚胎移入受体提供
      了相同的生理环境。
      第 6页/共 22页
      ②早期胚胎在一定时间内处于游离状态。这就为胚胎的收集提供了可能。
      ③受体对移入子宫的外来胚胎不发生免疫排斥反应。这为胚胎在受体的存活提供了可能。
      ④供体胚胎可与受体子宫建立正常的生理和组织联系,但供体胚胎的遗传特性在孕育过程中不受影响。
      【详解】A、卵母细胞需要培养到MⅡ期才具备与精子受精的能力,因此过程①获得的卵母细胞需培养至MⅡ
      期,A 正确;
      B、过程②是体外受精,体外受精是将获能的精子和培养成熟的卵子置于适当的培养液中共同培养一段时间,
      来促使它们完成受精,B 错误;
      C、③是导入含 S 基因 表达载体,应该将含 S 基因的表达载体通过显微注射法注射至小鼠的受精卵中,C
      错误;
      D、受体对移入子宫的外来胚胎不发生免疫排斥反应,故过程④不需要抑制雌鼠 b 对植入胚胎的免疫排斥,
      D 错误。
      故选 A。
      9. 反向 PCR 是一种通过已知序列设计引物对未知序列(图中 L、R)进行扩增的技术,其过程如下图所示。
      下列相关叙述不正确的是( )
      A. 过程①用同一种限制酶对未知序列两端进行切割
      B. 过程②需要使用 DNA 连接酶,形成磷酸二酯键
      C. 过程③PCR 体系需要添加 DNA 聚合酶和解旋酶
      D. 该技术可检测 T-DNA 整合到植物染色体 DNA 的位置
      第 7页/共 22页
      【答案】C
      【解析】
      【分析】1、PCR 只能扩增两端序列已知的基因片段,反向 PCR 可扩增一段已知序列的两端未知序列。反
      向 PCR 的目的在于扩增一段已知序列旁侧的 DNA,也就是说这一反应体系不是在一对引物之间而是在引物
      外侧合成 DNA。
      2、如图所示,DNA 分子被限制酶切割,然后环化并加入已知序列合成的引物,再通过 PCR 扩增得到中间
      是未知序列两侧是已知序列的 DNA 分子。
      【详解】A、由图可知,过程①即酶切后,已知序列能环化,说明两端的黏性末端相同,故过程①是用同一
      种限制酶对未知序列两端进行切割,A 正确;
      B、过程②即环化,将 DNA 片段连接起来,该过程中使用 DNA 连接酶催化相邻核苷酸之间形成磷酸二酯
      键,B 正确;
      C、过程③即 PCR 扩增,PCR 体系需要添加耐高温的 DNA 聚合酶,不需要解旋酶解旋断氢键,高温变性即
      可断开 DNA 分子的氢键,C 错误;
      D、PCR 分析可以使用一种叫做引物的专用分子,它能够识别被复制的 DNA 并且在指定的区域进行复制。
      引物的位置很重要,因为以给定的位置与目的基因互补。如果目的基因已经整合到染色体 DNA 上,那么
      PCR 产物(也就是复制得到的 DNA)就会在对应的位置出现。可以快速确认目的基因是否整合到染色体
      DNA 上,因此该技术可检测 T-DNA 整合到植物染色体 DNA 的位置,D 正确;
      故选 C。
      10. 如图为“土壤中分解尿素的细菌的分离与计数”实验操作流程,下列说法正确的是( )
      A. 实验中选择培养基含有无机盐、葡萄糖、尿素、蛋白胨、琼脂、水等物质
      B. 培养基用高压蒸汽灭菌后,将 pH 调至中性或弱碱性
      C. 平均每克土壤中分解尿素的细菌数约为 个
      D. 为判断培养基的选择作用,需设置未接种的培养基作对照
      【答案】C
      【解析】
      【分析】培养基是人们按照微生物对营养物质的不同需求,配制出供其生长繁殖的营养基质;根据物理性
      第 8页/共 22页
      质分为固体培养基和液体培养基,培养基中一般含有水、碳源、氮源和无机盐。
      【详解】A、培养基的营养成分应该包括碳源、氮源、水和无机盐等,实验目的是分离尿素分解菌,应该以
      尿素为唯一氮源,不应该含有其他氮源,A 错误;
      B、将培养基的 pH 调至中性或弱碱性后,再高压蒸汽灭菌,B 错误;
      C、将 10g 土壤先稀释 10 倍,再进行梯度稀释 10000 倍,然后取 0.1mL 进行涂布平板,若步骤④平板上统
      计的菌落数平均为(212+230+218)÷3=220 个,则每克土壤含固氮菌约 220÷0.1×10×10000=2.2×108 个,C
      正确;
      D、为判断培养基的选择作用,需设置接种的完全培养基作对照,菌落数明显小于完全培养基上的菌落数,
      说明选择培养基起到了选择作用,D 错误。
      故选 C
      11. 巢式 PCR 是一种特殊的聚合酶链式反应,使用两组不同的引物实现目标 DNA 片段的扩增。第一组外引
      物扩增出的 DNA 片段(中间产物)长度超出目标区域,第二组内引物称为巢式引物,其结合部位在中间产
      物内部的目标区域,从而扩增出目标产物,具体过程如图所示。有关叙述错误的是( )
      A. 巢式 PCR 反应体系中所用的两组引物需先后加入
      B. 巢式 PCR 过程中反应温度最低的一步是复性阶段
      C. 若直接用内引物对模板 DNA 扩增,不易得到目标产物
      D. 巢式 PCR 获得的产物与常规 PCR 相比特异性更低
      【答案】D
      【解析】
      【分析】PCR 技术的原理是细胞内 DNA 复制,需要模板、原料、能量、酶、引物等条件。PCR 一般要经
      历三十多次循环,每次循环可以分为变性、复性、延伸三步。从第二轮循环开始,上一次循环的产物也作
      为模板参与反应。引物是一小段 DNA 或 RNA,它能与 DNA 母链的一段碱基序列互补配对。
      【详解】A、巢式 PCR 通过两轮 PCR 反应,使用两套引物特异性地扩增 DNA 片段,第二对引物的功能是
      特异性地扩增位于首轮 PCR 产物内的一段 DNA 片段。 第一轮扩增中,外引物用以产生扩增产物,此产物
      在内引物的作用下进行第二轮扩增,从而提高反应的特异性,获得的产物特异性更强,利用内引物扩增在
      第 9页/共 22页
      错误片段上进行引物配对并扩增的概率提高,所以巢式 PCR 反应体系中所用的两组引物需先后加入,A 正
      确;
      B、PCR 过程包括高温变性、低温复性、中温延伸,故巢式 PCR 过程中反应温度最低的一步是复性阶段,B
      正确;
      C、若直接用内引物对模板 DNA 扩增,则内引物与模板的非目标区域进行碱基互补配对的概率会上升,不
      易得到目标产物,C 正确;
      D、巢式 PCR 中加入的组分与常规 PCR 相同,都含有模板、引物、Taq 酶(热稳定的 DNA 聚合酶)、dNTP
      (四种游离的脱氧核苷酸)、缓冲液、Mg2+等,第一轮扩增中,外引物用以产生扩增产物,此产物在内引物
      的存在下进行第二轮扩增,从而提高反应的特异性获得的产物特异性更强,D 错误。
      故选 D。
      12. 为利用链霉菌生产药物 A,研究者构建重组 DNA 并导入链霉菌。重组 DNA 含启动子 P、药物 A 基因
      和 Ne 基因(卡那霉素抗性基因)。培养和筛选过程如下图所示。
      下列叙述不正确的是( )
      A. 导入成功的链霉菌细胞内可能发生基因重组
      B. 诱变处理可能获得产药物 A 能力更强的菌株
      C. 卡那霉素抗性强弱可反映药物 A 基因的表达强度
      D. 应选用 b 培养基上的菌株作为工程菌生产药物 A
      【答案】D
      【解析】
      【分析】基因工程的原理是基因重组,基因工程的基本操作程序为:目的基因的筛选与获取、基因表达载
      体的构建、将目的基因导入受体细胞,目的基因的检测与鉴定。
      【详解】A、导入成功的链霉菌细胞内可能发生基因重组,目的基因会插入到受体细胞的基因组中,发生的
      可遗传变异类型为基因重组,A 正确;
      B、基因突变可能大幅度提升生物的优良性状,因此诱变处理可能获得产药物 A 能力更强的菌株,B 正确;
      C、药物 A 基因和 Ne 基因(卡那霉素抗性基因)共用一个启动子,二者共同表达,所以卡那霉素抗性强
      第 10页/共 22页
      弱可反映药物 A 基因的表达量,C 正确;
      D、诱变处理后将菌液稀释后涂布,在含不同浓度卡那霉素的培养基上各接种等量同一稀释度的培养液,应
      该选择含卡那霉素浓度最高的培养基(即 d)上所长出的菌落,其生产药物 A 的能力也较强,D 错误。
      故选 D。
      13. 快速、准确地确定蛋白质 三维空间结构,一直是生命科学领域的研究热点和难点。人工智能程序
      AlphaFld 2 对大部分蛋白质结构的预测极为精准,接近真实的蛋白质结构,达到了人类利用冷冻电镜等复
      杂仪器观察预测的水平。下列相关叙述不正确的是( )
      A. 蛋白质的氨基酸序列是预测其空间结构的重要基础
      B. 预测、设计并制造新蛋白质的技术属于蛋白质工程
      C. 结构预测能帮助揭示蛋白质分子间相互作用的机制
      D. 依据新蛋白质的氨基酸序列能推出唯一的基因序列
      【答案】D
      【解析】
      【分析】蛋白质工程的基本流程:根据中心法则逆推以确定目的基因的碱基序列:预期蛋白质功能→设计
      预期的蛋白质结构→推测应有氨基酸序列→据氨基酸序列推出脱氧核苷酸序列(基因)→DNA 合成,最终
      还是回到基因工程上来解决蛋白质的合成。
      【详解】A、蛋白质多样性与组成蛋白质的氨基酸的种类、数目、排列顺序及肽链盘曲折叠形成的蛋白质的
      空间结构不同有关,因此蛋白质的氨基酸序列是预测其空间结构的重要基础,A 正确;
      B、蛋白质工程是指以蛋白质分子的结构规律及其生物功能的关系作为基础,通过化学、物理和分子生物学
      的手段进行基因修饰或基因合成,对现有蛋白质进行改造,或制造一种新的蛋白质,以满足人类对生产和
      生活的需求,因此预测、设计并制造新蛋白质的技术属于蛋白质工程,B 正确;
      C、结构决定功能,结构预测能帮助揭示蛋白质分子间相互作用的机制,C 正确;
      D、一个氨基酸的密码子可能有多个,因此依据新蛋白质的氨基酸序列能推出多个基因序列,D 错误。
      故选 D。
      14. 下列与高中生物学实验相关的叙述中,不合理的是( )
      A. 接种环和涂布器在使用前后均需要进行灼烧灭菌
      B. DNA 粗提取时使用酒精溶解 DNA 使之与蛋白质分离
      C. 通过调整培养基中植物激素的比例诱导愈伤组织分化
      D. 通过改变反应体系的温度来控制 PCR 反应的进程
      【答案】B
      第 11页/共 22页
      【解析】
      【分析】DNA 粗提取和鉴定的原理:
      (1)DNA 的溶解性:DNA 和蛋白质等其他成分在不同浓度 NaCl 溶液中溶解度不同;DNA 不溶于酒精溶
      液,但细胞中的某些蛋白质溶于酒精;DNA 对酶、高温和洗涤剂的耐受性。
      (2)DNA 的鉴定:在沸水浴的条件下,DNA 遇二苯胺会被染成蓝色。
      【详解】A、为了防止杂菌污染和感染操作者,每次接种前后,接种环和涂布器在使用前后均需要进行灼烧
      灭菌,A 正确;
      B、DNA 不溶于酒精溶液,但细胞中的某些蛋白质溶于酒精,可利用这个特性将 DNA 与蛋白质分离,B 错
      误;
      C、细胞分裂素与生长素的比例可以影响细胞分化的方向,因此通过调整细胞分裂素与生长素的比例可诱导
      愈伤组织形成完整的植株,C 正确;
      D、PCR 反应中,每次循环一般分为变性(超过 90°C)、复性(50°C 左右)和延伸(72°C 左右),所以通过
      改变体系中的温度,控制 PCR 的反应进程,D 正确。
      故选 B。
      15. 如图 1 表示的是细胞内 DNA 复制的过程,图 2 表示图 1 中 RNA 引物去除并修复的过程。下列相关叙
      述错误的有( )
      A. 两条子链合成过程所需的 RNA 引物数量不同
      B. 酶 1、2 可催化 RNA 降解,去除引物
      C. 酶 3 是 DNA 聚合酶,需要新增加引物才能合成 DNA 单链
      D. 酶 4 是 DNA 连接酶,催化两个 DNA 单链片段的连接
      【答案】C
      【解析】
      【分析】DNA 的双链是反向平行的,从图中看出,DNA 复制时,以其中一条链为模板合成连续的子链,而
      另一条链中是先合成不连续的子链,在酶 1、2、3、4 的作用下形成完整的新子链。
      第 12页/共 22页
      【详解】A、DNA 复制时,其中一条链的复制是连续的,只需一个引物,而另一条链的复制是不连续的,
      形成多个子链 DNA 片段,所以需要多个引物,因此两条子链合成过程所需的 RNA 引物数量不同,A 正确;
      B、从图中看出,酶 1、2 可以将 RNA 引物降解,使得一条链缺少一段碱基序列,B 正确;
      C、酶 3 的作用是催化游离的脱氧核苷酸连接到 DNA 单链上,为 DNA 聚合酶,分析题图可知,酶 3 的催
      化不需要新增加引物,C 错误;
      D、从图中看出,酶 4 催化 DNA 单链片段连接形成 DNA 长链,是 DNA 连接酶,D 正确。
      故选 C。
      16. 随着转基因成果的不断涌现,人们对转基因生物安全性的关注与日俱增。下列叙述中不正确的是(

      A. 转基因生物不会对生物多样性构成威胁
      B. 对农业转基因生物的生产应该严格控制,以避免产生对人类有害的物质
      C. 一旦发现转基因生物出现了安全性问题,应该马上停止实验,并销毁重组生物
      D. 外源基因插入宿主基因组的部位往往是随机的,有可能会出现意想不到的后果
      【答案】A
      【解析】
      【分析】转基因生物可能存在的安全性问题有:食物安全(滞后效应、过敏源、营养成分改变)、生物安全(对
      生物多样性的影响)、环境安全(对生态系统稳定性的影响)。
      【详解】A.转基因生物可能会对生物多样性构成威胁,A 错误;
      B.应该严格选择转基因植物的目的基因,以避免产生对人类有害的物质,B 正确;
      C.一旦发现转基因生物出现了安全性问题,应该马上停止实验,并销毁重组生物,C 正确;
      D.外源基因插入宿主基因组的部位往往是随机的,有可能会出现意想不到的后果,D 正确。
      故选 A。
      二、非选择题(共 52 分)
      17. 豆汁是北京独有的、久负盛名的传统风味名吃,以其独特的风味及丰富的营养深受当地居民的喜爱。下
      图是以绿豆为原料制备豆汁的传统工艺流程。在此过程中,淀粉分离和发酵产酸是豆汁加工的关键工序。
      (1)豆汁中的酸味主要来自乳酸菌在______,条件下所产生的乳酸,绿豆液中的糖类为乳酸菌的生命活动
      第 13页/共 22页
      提供了______,乳酸发酵的反应简式是______。
      (2)研究人员通过筛选豆汁中的关键发酵菌株,优化发酵工艺。将额外添加了碳酸钙的培养基经______法
      灭菌后倒平板,将经自然发酵得到的生豆汁采用______法接种于平板上,进行分离和计数。在适宜条件下
      培养一段时间后,选取培养基上______(选填“有”或“没有”)碳酸钙溶解圈的菌落,进一步纯化和培
      养。
      (3)将得到的乳酸菌分别接种到绿豆液后,在相同条件下,检测相关指标,结果见下表。应优先选取菌
      株______作为优化发酵工艺的菌种,理由是______。
      菌株类型 菌株
      菌株 B 菌株 C 菌株 D 检测指标 A
      絮凝率
      51.61 65.42 53.87 61.37 (%)
      发酵液
      3.59 4.09 4.15 3.78 pH
      豆汁风味 腐味 清香味 清香味 弱清香味
      注:絮凝率与淀粉沉降分离速度正相关,淀粉沉降分离速度越快,豆汁品质越佳。
      (4)若要对筛选出的菌株进行工业化生产,还需研究其进行发酵的最佳条件,为此请提出一个可以进一步
      研究的问题______。
      【答案】(1) ①. 无氧 ②. 碳源(和能源) ③. C6H12O6 2C3H6O3+少量能量
      (2) ①. 高压蒸汽灭菌 ②. 稀释涂布平板法 ③. 有
      (3) ①. B ②. 菌株 B 的发酵液酸味柔和有清香味,且絮凝率高
      (4)单位时间、单位体积的最适接种量
      【解析】
      【分析】乳酸菌是厌氧型细菌,其参加的发酵过程需在无氧条件下进行。
      【小问 1 详解】
      乳酸菌是厌氧型细菌,需在无氧条件下进行发酵。绿豆液中的糖类为乳酸菌的生命活动提供了碳源,乳酸
      发酵的反应简式是 C6H12O6 2C3H6O3+少量能量。
      【小问 2 详解】
      对培养基常用高压蒸汽灭菌法灭菌。灭菌后倒平板,将经自然发酵得到的生豆汁采用稀释涂布平板法接种
      第 14页/共 22页
      于平板上,进行分离和计数。产酸菌能在含 CaCO3 的培养基上产生溶解圈,故需选取由碳酸钙溶解圈的单
      菌落作为目的菌种,采用稀释涂布平板法进一步纯化,挑选出碳酸钙溶解圈大的菌落作为目标菌株扩大培
      养。
      【小问 3 详解】
      对比表中 A、B、C、D 四种菌株,菌株 B 发酵液中酸味柔和、有清香味,絮凝率最高,可作为优化发酵工
      艺的菌种。
      小问 4 详解】
      菌株发酵需要在特定条件下进行,若要对筛选出的菌株进行工业化生产,还需研究其进行发酵的最佳条件,
      可从单位时间、单位体积的最适接种量;最适温度;最佳的发酵时长等方面进行研究。
      18. 常规种植的棉花(陆地棉)含有棉酚,具有一定毒性,主要分布在茎、叶、苞片、铃壳及种子里的许多
      黑色细小的腺体中,高棉酚植株这些腺体也比较丰富。科研人员选取低棉酚的野生棉(2n=26)和品质好的
      陆地棉(4n=52)来培育棉酚含量低且品质好的棉花新品种。
      (1)科研人员用____________酶处理野生棉和陆地棉的悬浮细胞,分别获得两种棉的原生质体。
      (2)将紫外线处理后的野生棉原生质体与陆地棉原生质体用化学诱导剂_______诱导融合,获得的原生质
      体经过__________过程,成为完整植物细胞,进而分裂和脱分化形成______,最终经过_________过程形成
      完整的再生植株。
      (3)①用特异性引物对陆地棉和野生棉基因组 DNA 进行 PCR 扩增,得到两亲本的差异性条带,可用于杂
      种植株的鉴定。下图是用该引物对双亲及再生植株 1~6 进行 PCR 扩增的结果。据图判断,再生植株 1~6 中
      属于杂种植株的有_________。
      ②在个体水平上,可通过观察杂种植株________,筛选出低棉酚的杂种植物,并对其产棉品质进行鉴定,
      以获得所需棉花新品种。
      (4)上述培育棉花新品种所用到的生物技术称为___________,该技术的原理是______。
      【答案】(1)纤维素酶、果胶酶
      (2) ①. 聚乙二醇 PEG ②. 再生细胞壁 ③. 愈伤组织 ④. 再分化
      (3) ①. 1、3、5、6 ②. 茎、叶等结构中黑色细小腺体的数量
      (4) ①. 植物体细胞杂交技术 ②. 细胞膜的流动性、细胞全能性
      第 15页/共 22页
      【解析】
      【分析】植物体细胞杂交技术的原理:细胞膜的流动性、细胞的全能性。意义:克服了远缘杂交不亲和的
      障碍,使后代具备两个亲本的遗传物质。
      【小问 1 详解】
      进行植物体细胞杂交,首先需用纤维素酶和果胶酶处理野生棉和陆地棉的悬浮细胞,去除细胞壁,获得各
      自获得有活力的原生质体。
      【小问 2 详解】
      将紫外线处理后的野生棉原生质体与陆地棉原生质体用化学诱导剂聚乙二醇(PEG) 诱导融合,形成的融
      合细胞经过细胞壁再生,成为完整细胞,进而分裂和脱分化形成愈伤组织,经过再分化形成完整的再生植
      株。
      【小问 3 详解】
      ①杂种植株含有两个亲本的遗传物质,据图可知,1、3、5、6 含有两个亲本的遗传物质,属于杂种植株。
      ②棉酚主要分布在茎、叶、苞片、铃壳及种子里的许多黑色细小的腺体中,对杂种植株可通过观察茎、叶
      黑色细小腺体的多少,筛选出低酚的杂种植物。
      【小问 4 详解】
      上述培育棉花新品种所用到的生物技术称为植物体细胞杂交技术,植物体细胞杂交技术的原理:细胞膜的
      流动性、细胞的全能性。
      19. 单克隆抗体特异性强、灵敏度高,可以大量制备,已被广泛应用于疾病的诊断和治疗。用 H7N9 病毒制
      备单克隆抗体的流程如下图所示:
      (1)过程①常用的酶_____________。向小鼠体内注射抗原蛋白的目的是_____________ 。细胞Ⅱ应具有
      的特点是_______________。
      (2)对于转基因成功的细胞Ⅱ还要进行克隆化培养和______________检测。
      (3)可以利用蛋白质工程技术对抗 H7N9 抗体进行改造以延长其体外保存的时间,蛋白质工程的操作手段
      通过______________来间接的改造蛋白质。
      第 16页/共 22页
      (4)单克隆抗体还可以用于抗体—药物偶联物(ADC),实现对肿瘤细胞的选择性杀伤。ADC 中抗体主要
      作用是_____________,杀伤肿瘤细胞的是_________。
      【答案】(1) ①. 逆转录酶 ②. 产生已免疫 B 细胞 ③. 既能无限增殖,又能产生特异性抗体
      (2)(专一)抗体 (3)改造或者合成基因
      (4) ①. 靶向运输药物,并识别肿瘤细胞 ②. 药物
      【解析】
      【分析】1、单克隆抗体的制备流程:人工诱导经过免疫的 B 淋巴细胞与骨髓瘤细胞融合,再经筛选获得能
      产生特定抗体的杂交瘤细胞,通过培养获得的杂交瘤细胞得到单克隆抗体。
      【小问 1 详解】
      过程①是逆转录过程,常用的酶是逆转录酶;向小鼠体内注射抗原蛋白的目的是引起小鼠的特异性免疫,
      使小鼠产生已免疫的 B 淋巴细胞;细胞Ⅱ为杂交瘤细胞,具有既能无限增殖,又能产生特异性抗体的特点。
      【小问 2 详解】
      对于转基因成功的细胞Ⅱ还要进行克隆化培养和抗体检测,以确保细胞能产生特异性抗体。
      【小问 3 详解】
      可以利用蛋白质工程技术对抗 H7N9 抗体进行改造以延长其体外保存的时间,蛋白质工程的操作手段有改
      造基因和合成基因。
      【小问 4 详解】
      抗体主要发挥靶向运输作用,即通过特异性结合靶细胞表面抗原,将连接的药物输送到靶细胞;药物发挥
      治疗效应,杀伤靶细胞。
      20. 人的血清蛋白(HSA)具有重要的医用价值,研究人员欲用乳腺生物反应器来大量生产 HSA。图 1 为
      HSA 基因片段和人工构建的大肠杆菌质粒 pBR322,其中 Ampr 表示氨苄青霉素抗性基因,Ner 表示新霉素
      抗性基因,箭头表示切割形成末端完全不同的 4 种限制酶的切割位点。HSA 只能从血浆中制备,以基因工
      程技术获取重组 HSA(rHSA)的三条途径如图 2 所示。请回答下列问题。
      第 17页/共 22页
      (1)据图 1 分析,选择限制酶_________________切割质粒和目的基因,可提高目的基因和载体的正确连
      接率。双酶切法的优点之一是避免质粒与目的基因之间的__________。
      (2)为了排除普通受体细胞(未导入质粒)、空质粒受体细胞(导入 pBR322 质粒而非重组质粒)的干扰,
      目的基因导入后进行了进一步筛选:制备甲、乙两种培养基,甲培养基中有新霉素,乙培养基中有氨苄青
      霉素,含重组质粒的受体细胞在甲培养基上__________(填“能”或“不能”)生存,在乙培养基上
      __________(填“能”或“不能”)生存。
      (3)将农杆菌与水稻受体细胞混合后共同培养,旨在让 Ti 质粒的 T­DNA 进入水稻受体细胞。常用
      ____________标记的目的基因片段作为探针检测目的基因是否整合到受体细胞的染色体 DNA 上。为检测目
      的基因的表达情况,可提取受体细胞的蛋白质,用________________进行杂交实验。
      (4)人体合成的初始 HSA 多肽,需要经过加工形成正确的空间结构才能有活性。与图 2 中途径Ⅱ相比,
      选择途径Ⅰ获取 rHSA 的优势是水稻具有______________(填细胞器名称),能对初始 HSA 进行高效加工。
      为证明 rHSA 具有医用价值,需确认 rHSA 与____________的生物学功能一致。
      (5)科学家培养出一种转基因羊,其膀胱上皮细胞可以合成人血清白蛋白并分泌到尿液中。其培育方法中
      将重组质粒通过_____________法导入山羊的________细胞。与乳腺生物反应器相比,膀胱生物反应器不
      受________________限制,受体来源更广泛。
      【答案】(1) ①. EcR Ⅰ和 Pst Ⅰ ②. 反向连接
      (2) ①. 能 ②. 不能
      (3) ①. 放射性同位素(或荧光) ②. 抗人血清蛋白(HSA)的抗体
      (4) ①. 内质网、高尔基体 ②. HSA
      (5) ①. 显微注射 ②. 受精卵 ③. 性别和年龄
      第 18页/共 22页
      【解析】
      【分析】1、基因工程技术的基本步骤:(1)目的基因的获取。(2)基因表达载体的构建:是基因工程的核
      心步骤,基因表达载体包括目的基因、启动子、终止子和标记基因等。(3)将目的基因导入受体细胞:根
      据受体细胞不同,导入的方法也不一样.将目的基因导入植物细胞的方法有农杆菌转化法、基因枪法和花
      粉管通道法;将目的基因导入动物细胞最有效的方法是显微注射法;将目的基因导入微生物细胞的方法是
      感受态细胞法。(4)目的基因的检测与鉴定。
      2、目的基因的获取需要采用限制酶。培育转基因动物时,往往采用受精卵作为受体细胞,因为受精卵的全
      能性最高。
      3 、自然界所有生物共用一套遗传密码子,所以一种生物的基因能在另一种生物体内表达。
      【小问 1 详解】
      据图 1 可知,BamH Ⅰ会切割目的基因,Tth Ⅲ 1 会切割质粒中的复制原点,而 EcRⅠ和 PstⅠ这两种酶能
      切割质粒和目的基因,不破坏 Ner 抗性基因和复制原点等,且能得到不同的黏性末端,避免质粒和目的基
      因自连及反向连接,因此在构建基因表达载体时,选择 EcR Ⅰ和 Pst Ⅰ作为切割质粒和目的基因的限制酶
      可提高目的基因和载体的正确连接效率。
      【小问 2 详解】
      分析题图 1 可知,Pst Ⅰ破坏了氨苄青霉素抗性基因(Ampr),构建的重组质粒无氨苄青霉素抗性,但具有
      新霉素抗性基因,而甲培养基中含有新霉素,因此,含重组质粒的受体细胞能在甲培养基上能生存;乙培
      养基中含有氨苄青霉素,能杀死含有目的基因的受体细胞,不能在乙培养基中生存。
      【小问 3 详解】
      农杆菌细胞内含有 Ti 质粒,当它侵染植物细胞后,能将 Ti 质粒上的 T--DNA(可转移的 DNA)转移到被侵
      染的细胞,并且将其整合到该细胞的染色体 DNA 上,所以将农杆菌与水稻受体细胞混合后共同培养,旨在
      让 Ti 质粒的 T--DNA 进入水稻受体细胞;目的基因片段作为探针检测目的基因是否整合到受体细胞的染色
      体 DNA 上,常用荧光标记(或放射性同位素标记);为检测目的基因的表达情况,可提取受体细胞的蛋白
      质,利用的原理是抗原—抗体特异性结合,所以用抗人血清蛋白(HSA)的抗体进行杂交实验来检测血清
      蛋白(HSA)。
      【小问 4 详解】
      由于大肠杆菌为原核生物,无生物膜系统,而水稻为真核生物,具有生物膜系统,而人体合成的初始 HSA
      多肽,需要经过生物膜系统加工形成正确的空间结构才能有活性,因此与途径Ⅱ相比,选择途径Ⅰ获取 rHSA
      的优势是水稻是真核生物,具有生物膜系统,能对初始 rHSA 多肽进行高效加工;为证明 rHSA 具有医用价
      值,需确认 rHSA 生物活性和功能与人的血清蛋白(HSA)是否一致。
      第 19页/共 22页
      【小问 5 详解】
      将重组质粒通过显微注射法导入动物的受体细胞时,常选用受精卵作为受体细胞,主要原因是动物受精卵
      具有发育的全能性,由于生物界共用一套遗传密码子,所以人血清白蛋白基因能在山羊膀胱上皮细胞中表
      达出相应的蛋白质;“乳腺细胞生物反应器”只能从哺乳期雌性动物的乳汁中获取产物,与“乳腺细胞生物反应
      器”相比,“膀胱生物反应器”的优点是雌性和雄性动物的尿液中都可提取到产物,且不受性别、年龄等限制,
      因而受体来源更广泛。
      21. SLA-2 基因是猪白细胞抗原基因,在动物免疫应答中发挥作用。为研究 SLA-2 基因的结构和功能,科研
      人员克隆到 SLA-2 基因,并在构建真核表达质粒后,转染猪肾上皮细胞,进行后续研究,其主要过程如下
      图(SLA-2 基因长度为 1100bp,质粒 B 的总长度为 4445bp,质粒中数字代表在京限制酶切点与复制原点间
      的距离)。请回答:
      限制酶 BclⅠ NtⅠ XhaⅠ Sau3AⅠ
      T↓ GC↓ T↓
      GATCA GGCCGC CTAGA ↓GATC 识别序列及切割位点
      ACTAG↑ CGCCGG↑ AGATC↑ CTAG↑
      T CG T
      (1)从猪基因组中特异地克隆出 SLA-2 基因的关键是_______,依据基因片段的大小,实验室可利用_______
      技术初步鉴定该基因。
      第 20页/共 22页
      (2)限制酶 BclI 与 Sau3AI 切割相同 DNA 形成的黏性末端是否相同?_______,其中_______在该 DNA 上
      的切点可能更多。
      (3)下列引物序列中,图示过程①中的引物是_______。为提出 SLA-2 基因的表达量,研究人员同时对基
      因的 5'序列进行密码子优化设计(如 GGT 优化为 GGC),优化的序列位于基因的________(编码区/编码区
      上游/编码区下游),这种优化实现变异属于_______。
      ①5'-GCGATCATGCGGGTCAGGGGCCCTCAATCCTC
      ②5'-GTTGCGGCCGCTCACACTGTGGCTTGGTAACAC
      ③5'-GCTCTAGAATGCGGGTCAGGGGCCCTCAATCCTC
      ④5'-GTTTGATCACTCACACTCTAGGCCCTTGGTC
      (4)过程②和过程⑤中均构建了重组质粒,其中属于真核表达质粒是在过程_______中构建的,这类表达
      质粒上必须有目的基因、_______等结构,其目的是_______。
      【答案】(1) ①. 设计特异性引物 ②. 凝胶电泳
      (2) ①. 相同 ②. Sau3A I
      (3) ①. ②③ ②. 编码区 ③. 基因突变
      (4) ①. ⑤ ②. 启动子、终止子 ③. 保证目的基因能够转录(表达)
      【解析】
      【分析】基因工程技术的基本步骤:目的基因的获取;基因表达载体的构建;将目的基因导入受体细胞;
      目的基因的检测与鉴定。
      【小问 1 详解】
      利用 PCR 技术克隆出 SLA-2 基因的关键是根据目的基因两端的碱基序列设计特异性引物。扩增后的产物可
      依据基因片段的大小,利用凝胶电泳技术初步鉴定该基因。
      【小问 2 详解】
      据图可知,限制酶 BclI 与 Sau3AI 识别的序列不同,但是切割后形成的黏性末端相同,都是-GATC-,其中
      Sau3AⅠ在该 DNA 上的切点可能更多。
      【小问 3 详解】
      PCR 是在体外进行 DNA 复制,原理是 DNA 复制;引物需与经限制酶剪切过的黏性末端互补配对,为防止
      基因发生自身环化和反向链接,需要双限制酶切,经分析表格中相关限制酶的切割位点和引物序列,氨苄
      青霉素抗性基因可被 BclⅠ识别,San3AⅠ为 BclⅠ的同尾酶,也可切割氨苄青霉素抗性基因,故选择 XbaⅠ
      和 NtⅠ两种限制酶,使切割后的质粒 A 和扩增后的 SLA-2 基因能正确连接,可知对应引物中应分别包含
      XbaⅠ和 NtⅠ的识别序列,根据 XbaⅠ和 NtⅠ的识别序列,可知②③符合题意。研究人员同时对基因的 5
      第 21页/共 22页
      '序列进行密码子优化设计(如 GGT 优化为 GGC),由于编码蛋白质的基因序列位于编码区,故优化的序列
      位于基因的编码区,这种优化改变了基因结构,属于基因突变。
      【小问 4 详解】
      根据题意:构建真核表达质粒后,转染猪肾上皮细胞,可知过程②和过程⑤中均构建了重组质粒,其中属
      于真核表达质粒是在过程⑤中构建 ,这类表达质粒上必须有目的基因、启动子、终止子等结构,其目的
      是保证目的基因能够转录(表达)。
      第 22页/共 22页

      相关试卷 更多

      资料下载及使用帮助
      版权申诉
      • 1.电子资料成功下载后不支持退换,如发现资料有内容错误问题请联系客服,如若属实,我们会补偿您的损失
      • 2.压缩包下载后请先用软件解压,再使用对应软件打开;软件版本较低时请及时更新
      • 3.资料下载成功后可在60天以内免费重复下载
      版权申诉
      若您为此资料的原创作者,认为该资料内容侵犯了您的知识产权,请扫码添加我们的相关工作人员,我们尽可能的保护您的合法权益。
      入驻教习网,可获得资源免费推广曝光,还可获得多重现金奖励,申请 精品资源制作, 工作室入驻。
      版权申诉二维码
      欢迎来到教习网
      • 900万优选资源,让备课更轻松
      • 600万优选试题,支持自由组卷
      • 高质量可编辑,日均更新2000+
      • 百万教师选择,专业更值得信赖
      微信扫码注册
      手机号注册
      手机号码

      手机号格式错误

      手机验证码 获取验证码 获取验证码

      手机验证码已经成功发送,5分钟内有效

      设置密码

      6-20个字符,数字、字母或符号

      注册即视为同意教习网「注册协议」「隐私条款」
      QQ注册
      手机号注册
      微信注册

      注册成功

      返回
      顶部
      添加客服微信 获取1对1服务
      微信扫描添加客服
      Baidu
      map